为什么高瓴、腾讯、阿里、京东等巨头一致看好房地产经纪行业?
富途资讯
原标题:万字长文 | 为什么高瓴、腾讯、阿里、京东、字节跳动等巨头一致看好房地产经纪行业?
作者:杨金桥
房地产经纪行业,在很多投资者心中,基本与‘传统行业、低技术含量、房地产中介、二手房、没啥前途等’联系在一起,这主要是因为大家在日常接触中,已经对房地产经纪行业形成了刻板印象,那么事实是否真的如此?
一、巨头一致布局房地产经纪行业
在回答上述问题前,先来看以下四则新闻:
第一条新闻:腾讯、高瓴资本和红杉资本再度拿出真金白银来认购国内房地产经纪行业绝对龙头——贝壳找房赴美IPO发行的ADS(美国存托凭证),且认购金额还不小,其中,腾讯将至少认购价值2亿美元的ADS,高瓴和红杉则分别认购至少价值1亿美金的ADS。
资料来源:北国网,贝壳找房招股说明书
另外,值得一提的是,在贝壳找房赴美IPO前,腾讯就已经是其第二大股东,仅次于贝壳创始人左晖;软银和高瓴资本则分别是第三大和第四大股东。
资料来源:开源证券,贝壳找房招股说明书
第二条新闻:在今年5月份,自营电商巨头京东与中骏集团在京签署战略协议,中骏集团成为首个在京东开设自营旗舰店的房产开发商,这也标志着京东正式上线‘自营房产’业务。
资料来源:新京报
第三条新闻:在2019年8月份,由字节跳动100%持股的投资实体——北京星云创迹科技有限公司再度出手,完成了对北京时光荏苒科技有限公司的全资控股,后者则是房产交易平台‘幸福里’的运营主体。这意味着字节跳动深度介入房产交易领域。
资料来源:36氪,IPO早知道
第四条新闻:互联网巨头阿里巴巴宣布以8.2亿港元认购国内新房经纪领域的领先企业——易居企业集团(2048.HK)的1.18亿股份,双方并成立由阿里控股的合资公司,据悉合资公司计划在一年内推出一个新的数字化房产平台,由合资公司为主构建淘宝/天猫为核心的线上房产营销平台公司,包括线上旗舰店、数字化案场系统、数字化营销工具、房产交易后市场服务等,并研发推出响应产品和系统等。
资料来源:中国经济网,易居企业控股公告
霎时间,国内的房地产经纪行业好像变成了香饽饽,巨头们都想掺和进来。所以对于开头的问题,有一个很简单的判断逻辑,如果房地产经纪行业真的如同公众对其的刻板印象那般,那么手握天量资源和资本嗅觉极度灵敏的互联网巨头们为何要砸下重金,纷纷加码呢?这背后应该是有认知不一致的地方。
那么,真实的房地产经纪行业究竟是怎样的?发展现状以及竞争格局如何?未来发展如何?
以上,即是本文要探讨的三大问题。
二、当我们谈论房地产经纪行业时,我们在谈些什么?
1、房地产经纪业务的范围
根据中信证券,房地产经纪行业,按照业务类型,主要可以分为新房业务和二手房业务。
资料来源:中信证券
而新房业务,又可以进一步细分成为:
(i)新房案场业务,主要是由物业管理公司向房地产开发商所提供的案场协销服务,以协助其物业销售处及展厅的市场营销活动,主要包括访客接待、清洁、安保检查及维修等。因为物业管理公司一般被视为独立的细分行业,因而本文定义的房地产经纪行业不包括物业管理公司;
(ii)新房渠道业务,具体指的是为房地产开发商提供潜在购房客户引荐和介绍,并且促成新房成交,并按照销售金额获取佣金收入。综合而言,新房渠道业务是新房经纪业务的核心,毕竟对于房地产开发商而言,把房子卖出去,即去化是最重要的;
(iii)新房代理业务,指的是为开发商提供代理销售服务(主要是现场售楼)以获取佣金收入。其中新房渠道业务和新房代理业务的核心区别在于,前者只负责引荐购房客户并且促成新房成交,而后者则是充当房地产开发企业‘销售部’的角色,既需要策划售房活动,也需要在项目现场售楼。
至于二手房业务,则是大家相对最熟悉的板块,主要包括二手房买卖和二手租赁业务。
在了解完房地产经纪行业的业务范围后,相信投资者更感兴趣的是房地产经纪行业的发展现状即竞争格局,而这需要对房地产经纪行业的历史进行深度梳理,方能对如今的行业竞争格局有更深层次的思考。
2、房地产经纪行业演进史——贝壳找房是如何一步步打败竞争对手的
梳理行业发展史有无数种角度,个人觉得从行业老大是如何在竞争中一步步脱颖而出这一视角更精彩,因而下面主要是基于从行业龙头——贝壳找房的视角来演绎房地产经纪行业的发展历史。
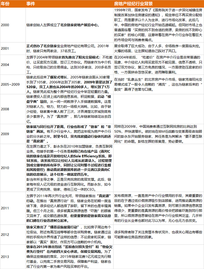
大体而言,中国的房地产经纪行业可以分为三段,分别是(1)2014年之前的‘战国前’时代;(2)2014~2017的’战国时代‘;以及(3)2018年至今的’贝壳时代’。在前两个时代里,都有主角出现,呈现出‘你方唱罢我登罢’的格局,但是自2018年起,房地产经纪行业终于出现真正一统天下的王者——贝壳找房,这也意味着‘贝壳时代’的开启。下面,一起来感受下王者是如何炼成的。
(1)2014年之前的‘战国前’时代
在2014年之前,房地产经纪行业的C位不是链家(贝壳找房的子公司),而是备受资本市场看好的搜房网(现改名为房天下)。
为什么?虽然链家在2008年就超越我爱我家,成为房地产经纪行业的龙头,但是资本市场仍然是把链家视为一家传统的房地产经纪公司,与我爱我家、中原地产、21世纪中国、乐有家、麦田房产等没有本质的区别。而彼时的搜房网,一直是作为房产经纪人对外发布二手房信息的窗口,其本身主要靠收取房地产经纪人在搜房网上发布房源而收取‘端口费’,因而,彼时的搜房网与各大房地产经纪公司属于合作共赢的关系,即线下的房地产经纪公司需要搜房网的流量,而搜房网则通过向其收取端口费变现,因而在当时,资本市场十分看好搜房网的轻资产模式,在其于2012年上市后,搜房网的股价屡创新高。
资料来源:富途牛牛
相比之下,链家则只是给搜房网贡献营收的大客户之一,其他的房地产经纪公司也会花钱在搜房网上购买流量和投放广告,从中可以一窥,搜房网堪称当时房地产经纪行业的基础设施和公共平台,但是搜房网不满于此,不甘只成为一个房地产信息平台,而试图‘一统天下’,成为房地产经纪行业的绝对龙头,为此,搜房网的创始人莫天全在2014年启动了战略转型。
正是因为搜房网的这一重大战略失误,引发了全国各地房地产经纪公司的联合抵制,这直接埋葬了搜房网。
那么,搜房网当时究竟实施了什么举措,以至于遭到了全行业大规模的抵制呢?
概括地说,因为以下两件事。
第一件事情是,在2014年5月份时,搜房网宣布提高端口收费,直接引发了全国一些地方的中介公司抵制。比如在5月29日,杭州9家中介公司集体下架杭州搜房网所有房源,这9家占据当地市场8成以上的二手房源。对于下架理由,一位参与下架行动的中介高管称,5年来搜房端口套餐费用涨了近十倍,而中介行业的收费已经多年未做调整,市场总量也未见增长,伴随着端口费上涨的背后是中介商的失血。到了8月初,中原地产、德佑地产、21世纪不动产等上海13家中介也以类似的理由宣布联合抵制搜房网。随后,抵制行动进一步扩大,重庆、深圳等地的中介公司也纷纷加入抵制行动。
第二件事是,在2014年11月底的房地产互联网大会,搜房网董事长莫天全提出搜房要做‘大平台’,即移动互联网平台、交易平台和金融平台,并开始组建自营直销团队,介入新房、二手房交易及金融业务,这意味着搜房网与链家、我爱我家、中原地产等二手房经纪公司直接开展竞争。因为搜房网的这一转型,双方由合作伙伴关系,直接转变为水火不容的竞争对手关系,这直接引发了各大房地产经纪公司的抵制,毕竟搜房网直接宣布将从房产信息平台转型为房产交易平台,更要涉足线下房产中介。这无疑是想要了房产中介们的命。
于是,上海房产中介联盟宣布下架在搜房网的房源信息,切断与搜房网的接口;广州34家房产中介、超千家门店宣布停止与搜房网在房源信息展示上的合作,并指责搜房破坏行业正常竞争格局。而作为房产经纪龙头的链家(贝壳找房的子公司),直接血刃搜房网,宣布与搜房网决裂,升级自家平台‘链家在线’为‘链家网’,将布局多年的线上平台推向台前。
从财报来看,搜房网为转型付出重大代价。虽然转型后的两年里,搜房网营收继续增长,但利润大幅缩水,并在2016年出现历史性亏损,当年亏损1.7亿美元。转型两年多基本宣告失败后,2017年搜房网开始收缩阵线,重回互联网媒体电商的传统模式,即营销服务、上市服务、潜在客户产生服务,但颓势依旧,而后,搜房网的营收自2017年起持续下滑。转型至今,房天下的股价从2014年实施转型前的高位947.29美元,跌至最新的12.59美元,跌幅高达99%,不可谓不惨重。
因而,第一次试图统一中国房地产经纪行业的搜房网,基本完败,发展至今,搜房网基本已经跌落了第一、第二梯队。
相比之下,链家在2014年之前,更多的是积累和蓄势。
那么,链家又是如何从仅有一个门店的小经纪,到2008年成功超越当时的行业龙头——我爱我家,并发展成为全国最大的房地产经纪公司呢?简单地说,链家多次开创行业先河,比如在2004年首推阳光交易模式、在2008年启动‘楼盘字典’项目、在2011年推出‘真房源’行动、在2013年领先行业首次推出先行赔付基金等,切实地为购房者提供了真实的价值。而能得到消费者的认可,这就是链家的核心竞争力,也是链家成为全国最大的房地产经纪公司的核心原因之一!但是因为资本市场觉得链家的模式太‘重’,以及链家虽然是行业龙头,但是与其他房地产经纪公司,如我爱我家、中原地产等差距不大,因而在资本方看来,商业模式不及搜房网。
资料来源:富途牛牛
(2)2014~2017的‘战国时代’
时间迈入2014年,房地产经纪行业面临着剧变,如前文所述,在行业内部,搜房网宣布实施战略转型,这更加坚定了大型的房地产经纪公司自建和力推自家的在线房产平台;另一方面,传统的房地产经纪行业也面临一大波互联网经纪公司的‘入侵’,而在当时,势头最猛的是宣称要颠覆传统房地产经纪行业的、‘互联网中介’——爱屋吉屋。
彼时的爱屋吉屋曾在2015年创造了一个世界纪录:最快完成五轮融资,从A轮到E轮只花了一年零三个月,累计融资3.5亿美元,估值达到10亿美元,是全世界独角兽里跑得最快的那一只。
毫无疑问,爱屋吉屋是资本市场的新宠儿,那么,其究竟做了什么事,从而备受资本市场的追捧呢?
简单地说,爱屋吉屋要做的事情比搜房网更激进。搜房网只是想凭借其当时的流量优势,‘一统天下’,成为房地产经纪行业的绝对龙头;而爱屋吉屋,要做的事情更狠,想要直接革掉传统房地产经纪公司的命。在2014年,爱屋吉屋以‘干掉中介,让门店滚粗’的口号在房地产经纪行业脱颖而出,最早提出用O2O方式杀入传统中介行业,并试图颠覆行业玩法。具体来看,爱屋吉屋主要是开启了‘烧钱’模式,凭借‘二手房交易佣金仅收1%、租房佣金减半或全免、经纪人底薪6000元+提成60%、365天不眠不休的无缝广告’,完胜收取2.5%二手房交易佣金的传统中介,从而在2015年创造了一个惊人的成绩,其当年度的房产交易总额高达400亿元,销售房屋2万多套,这一成就,链家花了十年,而爱屋吉屋只花了一年时间,代价则是烧完了3.5亿美元融资。
但好景不长,爱屋吉屋这种‘To VC’的商业模式,经不起真实商业战场的考验。为什么这么说?因为爱屋及乌为了挖人和提高经纪人的积极性,爱屋吉屋一度把经纪人的底薪设置为6000元,且把经纪人的提佣比例提高至高达65%,因而在仅仅成立一年后,爱屋吉屋的员工总数已经高达1.6万人,在巨大的员工和平台运营成本压力下,爱屋吉屋手里的现金不够烧了,于是在现金流极度紧张的情况下,爱屋及乌只好宣布调整经纪人薪酬水平,宣布放弃低佣金模式,并停止租客租房佣金免费政策。而不再实施烧钱补贴的爱屋及乌,实则上和其他房地产经纪公司已经没有区别了,自此爱屋及乌的市占率大幅下降,且在多次尝试转型失败后,最终于2019年年初宣告破产。
虽然,爱屋吉屋已经破产了,但其给行业带来了深远的影响,具体表现为,爱屋吉屋当时对传统的房地产经纪公司进行了‘价格战’,叠加在楼市下行的2014~2015年,直接拖垮了很多中小房地产经纪公司,客观地讲,这也为链家在2015年前后,并购12家区域市场的老牌房产中介公司创造了条件。在而当时,爱屋吉屋与链家之间的确也有一战,爱屋吉屋一度入侵链家的大本营——北京,为抵御爱屋吉屋在北京租房市场的野蛮扩张,链家曾推出狙击产品丁丁租房,采用免佣金模式,由房东支付5天房租作为中介费,最终链家在烧掉3亿元之后宣告模式失败。
除了爱屋吉屋外,主打房屋直买直卖的互联网房产经纪公司——房多多(DUO.O)在发现商业模式跑不通后,也果断放弃了所谓的纯互联网经纪模式,转型成为‘中介背后的中介’,聚焦为房地产经纪人赋能,而后以较低的估值在美国IPO,目前市值仅为6.71亿美元。至于另外一家互联网房地产经纪公司——Q房网,则于2017年被国创高新(002377.SZ)全资收购。
资料来源:富途牛牛
总而言之,2014~2017年,是互联网房地产经纪公司,如爱屋及乌、房多多、Q房屋、搜房网等向传统的房地产经纪公司,如链家、我爱我家、中原地产等宣战的过程。而实践也已经证明,对于房地产经纪行业而言,‘得经纪人者得天下,得门店者得估值’。互联网经纪模式的挫败,首先源于其过度信赖互联网在其他领域成功的‘补贴’模式,但没有认识到房地产交易低频、非标准化的特性;其次,所谓互联网创新,实质是高薪高提成挖经纪人、低佣金的套路,没有对行业形成实质性变革影响;而经济大环境的不确定性则加速了其消亡的进度。
而链家在此期间,做的核心事情主要有两件:其一,扩张、扩张再扩张;其二,打磨,打磨,再打磨。
扩张指的是,链家走出北京,加快在全国各大城市扩张线下门店。左晖采取的战略,是用资本并购当地市场龙头企业,实现快速获得门店,并用最短的时间占据有利的市场地位。2015年前后,链家并购成都伊诚、上海德佑、深圳中联、广州满堂红、北京高策、大连好望角等12家区域市场的老牌房产中介公司。比如左晖收购德佑地产后,链家在上海的门店总数由之前的200余家激增到1200家;在成都,收购伊诚后,链家门店达到300家,基本形成了‘单极化’格局。左晖借线下渠道优势,进行摧枯拉朽的扩张,是互联网房地产经纪公司所不能比肩的。
打磨指的是,链家在此期间,继续打磨其核心基础设施——真实房源数据库‘楼盘字典’和经纪人之间的协作模式‘ACN机制’,而这两大利器,一方面帮助链家‘攻城拔寨’,另一方面也切实地对行业产生了实质性变革影响。
(3)2018至今的‘贝壳时代’
2018年之前的链家(贝壳找房子公司)虽然从房产交易总额、线下门店数量等指标来看,已经是房地产经纪行业的龙头,但是基于其比较‘重’的直营模式,引发资本市场对其未来成长空间和估值产生了顾虑,此外,链家的创始人左晖和其高管团队也从行业未来发展的角度坚定地认为,链家应该开放其核心能力,向全行业赋能。因此,在2018年初,历经多年打磨,链家正式推出了贝壳找房平台,此外左晖还把贝壳找房、链家、德祐等核心资产打包放入到贝壳控股(BEKE.N)这一上市母体中。通俗地讲,左晖不满足于只做最大的、传统的房地产经纪公司,而是希望凭借在‘战国时代’打磨的‘楼盘字典’和ACN机制,打造一个房地产交易和服务平台,成为全行业的基础设施。其中,贝壳找房类似于京东平台,贝壳直属的链家品牌相当于京东自营店,至于专门向第三方开放加盟的德祐品牌以及众多的第三方房地产经纪公司则类似于京东平台上的第三方卖家。
那么,为何要把2018年至今,称之为‘贝壳时代’呢?毕竟,贝壳找房仍然面临着激烈和强大的竞争。
我的核心观点是贝壳找房大势已成,已经成为行业的绝对龙头,虽然仍有挑战者、新玩家和跨界巨头不断出现,但是贝壳找房的王者地位已经不会被轻易撼动了。
主要支撑依据有两点,其一:相对于其他房地产经纪公司,贝壳找房具有更强大的核心竞争力,在激烈的行业竞争中,贝壳找房会凭借其耗费多年打造出来的两大利器,即楼盘字典和ACN机制,从而获得更大的市场份额,因为房地产经纪行业竞争再激烈,获胜的核心也离不开优秀的经纪人和100%的真房源,所谓得人心者得天下。详细的竞争分析,可以查阅我之前写的《我只想知道,贝壳找房(BEKE),每股ADS值多少?》。
其二:贝壳找房,不仅为自身创造了价值,更核心的逻辑是,贝壳找房是通过先为行业创造价值的方式,而后作为平台方自然而然地享受到了行业带来的红利。具体而言,贝壳找房通过领先全球的ACN(经纪人协作网络),加速释放了平台网络效应。中国的房产交易服务市场广阔,但由于基础设施薄弱,从业者与消费者的体验、效率始终难以有效提高。为此,贝壳构建起ACN(经纪人合作网络),重新定义服务者之间的关系。作为贝壳平台底层操作系统,ACN连接不同品牌、经纪人,帮助服务者高效合作、共享成功,进而为客户提供更优质、更便捷的服务。招股书披露,ACN对于房产交易行业作业效率提升显著:2019年,贝壳平台上超过70%的存量房交易都是通过ACN跨店合作完成的。以2019年店均存量房GTV计,贝壳的效率已达到行业平均水平的1.6倍,贝壳平台连接门店的店均GTV也由2018年下半年的1090万元,增长至2019年下半年的2030万元,增幅高达86.2%。
正是因为贝壳找房通过ACN机制,解决了此前国内房地产经纪公司之间的恶心竞争,而改为利益一致的合作,直接提高了平台各方房地产经纪人的效率,从而成功化解了‘围攻光明顶’事件——即化解了其他房地产经纪公司联合抵制贝壳找房平台。
在贝壳找房平台于2018年4月正式上线后,左晖及贝壳因为又做平台,又凭证链家品牌亲自‘下场’做房地产经纪业务,而受到行业内外质疑其‘又做裁判,又做选手’,因而就在贝壳找房平台上线两个月后,被直接触犯了利益的58同城便与中原地产、我爱我家、21世纪不动产、中环互联、麦田房产等多家房地产经纪公司联合召开‘全行业真房源誓约大会’,宣告永不做自营,外界将之解读为‘反贝壳联盟’正式成立。在整合了安居客、赶集网后,58同城已经成为国内最大的房产信息平台,自营业务一直少有涉及,但在‘全行业真房源誓约大会’落幕不久后,58同城就入股了链家的最大竞争对手之一的我爱我家。种种举措,都表明贝壳找房当时面临的压力不小,毕竟上一个这样做的搜房网(如今改名为房天下)就是因为受到行业内大大小小公司的抵制,转型失败后才逐渐掉队的。
相比于2014年的搜房网,幸运的是,贝壳找房的基本功太扎实了,其耗资极大时间、精力、资金打造出来的楼盘字典和ACN机制就是吸引第三方房地产经纪公司的利器,进而,贝壳通过与所谓的‘反贝壳联盟’成员合作,成功地瓦解了对手——五八集团的攻势。在2019年4月16日,21世纪不动产宣布入驻贝壳找房,双方将从试点城市开始推进全国业务合作,实现数据和资源共享,其与入驻贝壳平台的其他经纪品牌可实现跨品牌合作,这其中,包括直营品牌链家、加盟品牌德佑以及众多中小经纪品牌等。此次双方合作也意味着58联盟的阵营开始分裂。在2019年8月19日,58联盟的另一成员——中环互联与贝壳找房宣布达成业务合作,将展开房源、客源、运营等方面合作,实现数据和资源共享。自此,58联盟试图围堵和抵制贝壳找房的计划基本失败了。
举目望去,贝壳找房再也没有真正意义上的竞争对手,这就是为何本文会把2018年至今的房地产经纪行业称之为‘贝壳时代’。
三、房地产经纪行业当前的竞争格局:一超多强,行业竞争非常激烈
发展到今天,我国的房地产经纪行业整体呈现一超多强、竞争激烈的格局,其中一超指的是贝壳找房,从营收来看,遥遥领先与其他企业,独属于第一梯队。多强指的是中原地产、我爱我家、易居企业控股、五八同城,属于第二梯队。至于其他企业则统一归类为第三梯队。
资料来源:富途研究,Wind
(注:五八同城里关于房地产局经纪业务的营收没有拆分。国创高新51.19亿元的营收中,有36.47亿元属于房地产经纪业务,其余属于沥青业务收入。)
当然,一超多强的划分只是基于行业现有的上市公司,实质上,中国的房地产经纪公司可以分为五大派系:第一大派系:独立派系;第二大派系:贝壳系;第三大派系:五八系;第四大派系:易居系;第五大派系:房天下。
具体来看,(1)独立派系,顾名思义,多指单打独斗的房地产经纪公司,比如尚未上市的大型房地产经纪公司中原地产、区域性房地产经纪公司国创高新(旗下拥有全资子公司Q房网)和乐有家、香港最大规模上市的地产代理公司美联集团、合富辉煌集团与保利发展于2018年重组产生的合富辉煌(0733.HK)、房地产经纪SaaS平台——房多多、没有强大背景的中小房地产经纪上市公司,如三六五网、方圆房屋集团等,都属于独立派系;
(2)贝壳系,指的是贝壳旗下的子公司,或者与贝壳达成战略合作的房地产经纪公司,目前,贝壳系成员有全资子公司链家&德祐&贝壳金科控股、21世纪中国不动产(贝壳持股10%)、中环互联(与贝壳达成战略合作);
(3)五八系,指的是五八集团旗下的子公司,比如国内领先的房地产信息平台——安居客、或者与其达成战略合作的房地产经纪公司,如我爱我家(五八持股8.28%);
(4)易居系,具体包括易居企业控股(旗下拥有核心资产房地产大数据平台——克尔瑞、易居房友等)和乐居(LEJU.N),因为这两家公司背后的实控人都是易居创始人周忻。值得一提的是,易居企业控股背后的股东十分豪华,中国排名前三的房地产开发商,碧桂园、恒大、万科均持有易居12.35%的股份,最新的消息是,阿里巴巴会增持易居企业控股(2048.HK),并可能会成为其第二大股东。另外,腾讯目前还持有乐居15.6%的股份;
(5)房天下系,具体包括房天下(SFUN.N)、中指控股(18.57%)和世联行(房天下持股5.33%),其中房天下和中指控股背后的实控人都是莫天全。
除了这五大派系,目前还有诸多试图撼动行业现有竞争格局的新玩家或者挑战者,比如字节跳动控股的房产交易平台幸福里、京东自营房产、一站式新房购买平台——居理新房(2019年GMV高达300亿元)、房产中介C2C交易平台——真二网、房地产互联网共享经纪服务平台——好屋中国、房产交易服务平台——吉屋等等。
那么,这么多房地产经纪上市公司,应该怎么挑选呢?
本文认为投资者可以从以下两个维度来思考:(1)核心竞争力,即你看好的房地产经纪公司在未来的激烈竞争中,是否能够维持乃至扩大自己的市场份额,对此,本文已经进行了深入分析;(2)业绩前瞻性指标——房地产经纪人数量及其变动趋势,至于这一点,限于篇幅,暂不深入展开。
四、未来展望:数风流人物,还看今朝
回顾过去以及展望中国房地产经纪行业的未来,唯一可以确定的就是,唯有真正能够为消费者、房地产经纪人和行业贡献真实价值的企业方能脱颖而出,并笑到最后。毕竟,房地产经纪行业的竞争如此激烈,如果一家企业没有足够强的核心竞争力,谈何未来?而一路打败了无数竞争对手的贝壳找房,无疑是上述逻辑的最好验证。
贝壳在8月13日正式上市,对于其未来的发展,也只是一个台阶,毕竟其所处的赛道足够大,想象空间足够广。数风流人物,还看今朝,贝壳的创始人左晖以及核心高管团队的确堪称商业英杰,毕竟贝壳所处的房地产经纪行业,竞争实在是太过于激烈。另外,能在一个高度同质化的行业中胜出的企业,都值得另眼看待,在贝壳之前的海底捞、顺丰控股都是这类型企业。
最后,想感叹下,腾讯还是最大赢家,如果你也知道腾讯是贝壳的第二大股东,是五八同城的第一大股东,也是乐居的第三大股东!