长城宽带之“死”:价格便宜、网速慢、打不了游戏
中国新闻网
没用过长城宽带的人,大概也听过长城宽带三大特点:便宜、网速慢、打不了游戏。
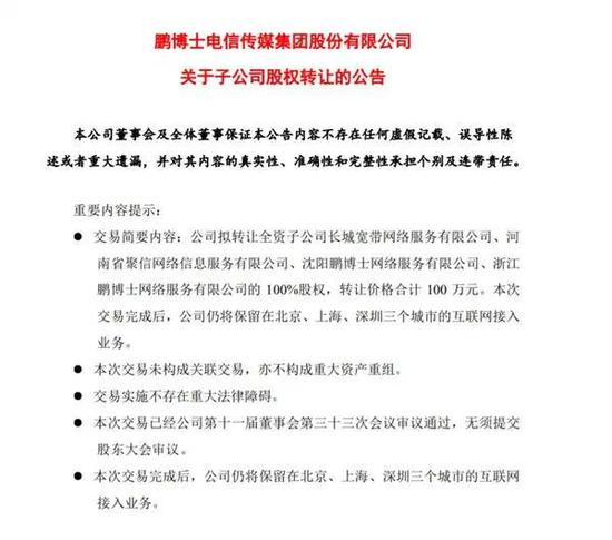
长城宽带,曾经中国最大的民营宽带运营商,如今被母公司鹏博士甩包袱,100万元打包卖了,不过众多消费者并未对此惋惜。
鹏博士公告。
“戒网游宽带”
没用过长城宽带的人,大概也听过长城宽带三大特点:便宜、网速慢、打不了游戏。
近日,“长城宽带100万元打包转让”消息出来后,不少网友就纷纷吐槽:“网速很一般……服务更差”,“有跟我一样,用完之后 网络还不如4G的吗”,“没3G快呢!”“没3G快有点尬黑,不过长城延迟是真的高。”
网速慢或有慢的道理,长城宽带100M宽带一年的报价是618元,平均每个月55元。而中国电信即使是50M宽带,一年也要960元。
长城宽带价格较低。报价截图
单看价格,长城宽带优势明显,但在提速降费的趋势之下,这仅存的优势正在丧失。
中国移动就推出了每月消费58元赠送百兆宽带的套餐,几乎和100M长城宽带价格一致,更何况套餐内还有15GB的手机流量和300分钟通话时长。靠着这一打法,中国移动迅速占领了大片新装宽带市场。
在北京市朝阳区康家园小区,中新网9月8日实测发现,中国移动赠送的宽带,满载速度大大超出额定速度。
中国移动赠送的宽带速度比标称速度高30%。
反观长城宽带,其策略是在各个小区之间架设小型局域网,用低廉的价格吸引用户购买,再拿这笔钱去向中国联通、中国电信、中国移动租宽带。由于用的是别人家的线路,一旦碰上拥堵,速度就无法保证。
在游戏玩家看来,长城宽带速度无法保证,延迟高,网络波动大,装了长城宽带基本就告别网络游戏,长城宽带也因此得名“戒网游宽带”。除此之外,长城宽带的覆盖率较低,很多时候想装还装不了。
过去,长城宽带的主要受众是不打游戏,只追剧上网的用户。然而最近,长城宽带连“不断网”都保证不了……
“断网两个月”
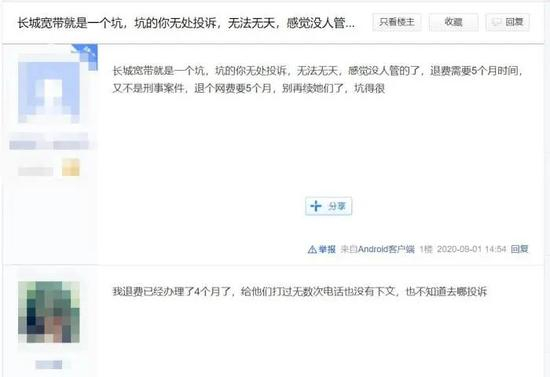
一般人恐怕很难想象,2020年了,上个网还会遇到这么多幺蛾子。从长城宽带贴吧的介绍就可以看出用户怨气有多大:“上长城宽带吧,找抱团维权的地方。”
长城宽带贴吧成为用户的吐槽大本营。
今年3月22日,长城宽带大面积断网被网友“骂”上热搜。东北三省很多网友表示,自家长城宽带断网了,网课没法上,视频看不了,客服电话一直打不通。对此,长城宽带的母公司鹏博士表示,断网原因是两段光缆被挖断,经过抢修逐渐恢复。
但北京、广东两地的网友随后也吐槽,自家的长城宽带也出现断网,有的家庭甚至断网两三天都没有修复。
微博网友留言截图。
鹏博士相关负责人回应称,“主要是疫情期间受到线上娱乐、线上办公及线上教育的影响,宽带流量的需求短期激增,在使用高峰期会出现网速慢甚至断网问题。”“此前电话接通困难,不排除是问询电话集中,造成线路忙碌,无法及时接通。”
对于长城宽带网络服务质量下降,盘古智库高级研究员江瀚表示:“长城宽带在鹏博士的数据中心里做了一个热门内容缓存服务器,如果是热门内容直接走局域网,所以看视频很快但打游戏很卡。但今年年初,无论是云办公还是云课堂,这些内容无法缓存,于是上半年长城宽带全面卡顿甚至崩溃,归根结底还是没有自己的骨干网。”
长城宽带用户对“断网”“客户无人接听”并不陌生。“为了解决网络延迟太高以及断网的现象,我决定给长城宽带客服打电话。结果非常尴尬和难受,客服根本不接电话,或打通之后立马挂掉,或是一直提示客服在接待其他用户,如此反复,总之长城宽带就是不给解决问题。”有受访者表示。
用户在长城宽带贴吧吐槽。
长城宽带贴吧里,有广州用户投诉遭遇断网38天,有杭州用户则遭遇断网长达两个月。“销户退费还特麻烦,退费经常要花上四五个月时间。”“又不是刑事案件,退个网费要五个月?”
更有河北沧州用户投诉称,网费竟然一年了,都没退出来。
河北沧州用户反映退网费难。
民营宽带企业寒潮
成立于2000年,长城宽带曾经一度为全国最大的民营宽带运营商,2015年净利润达3.24亿元、用户超千万。
但自从中国移动的免费宽带打入市场以来,不仅中国电信、中国联通受到冲击,民营宽带企业寒潮也随之到来。
创道投资咨询合伙人步日欣告诉中新网,“在三大运营商积极布局宽带接入业务的情况下,竞争越来越激烈,民营宽带接入商的市场竞争力越来越弱,生存空间受到挤压。”
2018年初,老牌电信运营商四川艾普宽带网络股份有限公司资金链断裂,3月31日后无法持续提供通讯服务,退出固网宽带市场。
长城宽带也没能幸免于难,2018年亏损1.86亿元,2019年一泻千里,净亏损达26.39亿元。截至2020年6月底,长城宽带资产39.6亿,负债38亿,负债率超过97%。
长城宽带官网。
亏损的背后,长城宽带不得已实施退网。
如,2019年底,长城宽带在石家庄诸多小区张贴《退网通知》,“由于基础设备改造提升费用过高,单石家庄市场就需要数千万改造费用,长城宽带决定暂不进行改造提升,我们保证将以不低于50M的宽带速度维持至客户协议截止日期。”
长城宽带的经营范围也不断变更,不再包含第一类增值电信业务中的互联网接入服务业务、第二类增值电信业务中的国内多方通信服务业务等;新增经营电信业务、互联网信息服务。
当时,市场猜测长城宽带或将退出宽带市场。对此,鹏博士否认长城宽带将退出宽带市场:长城宽带将继续为用户提供互联网接入服务和其他电信增值业务。
但到了今年9月,长城宽带终于不得不接受被母公司转让的事实。
“长城宽带新东家中安实业是中国国际跨国公司促进会旗下孙公司,有强大的资本背景。”中南财经政法大学数字经济研究院执行院长盘和林表示,“但是对于长城宽带来说,关键是业务能不能有新的亮点,否则不管抱谁的大腿,依然会走向末路。”
在江瀚看来,“长城宽带是一个二级宽带运营商,不能搭建城市之间的骨干网线,只能搭建小区之间的大型局域网,打包用户需求然后租用三家的带宽,必然存在超售问题。再加上提速降费趋势和移动互联网时代的到来,长城宽带不改变必然遭到淘汰。”
你用过长城宽带吗?
网速如何?
作者:张旭
责任编辑:刘万里 SF014