新浪财经 产经

微商梵蜜琳六级代理制度或涉传销 核心产品成分存疑

中国网

关注

  微商梵蜜琳六级代理制度或涉传销 核心产品成分存疑

中国网财经7月7日讯(记者 高多多) 近期,热播综艺《乘风破浪的姐姐》刷屏全网,一同走红的还有独家冠名品牌“梵蜜琳”。经中国网财经记者走访多位代理发现,要想加入微商梵蜜琳,目前存在着多级代理制度,与其官方网站所披露的二级代理制度并不相符。

梵蜜琳存在多级招商制度

国家企业信用信息公示系统显示,梵蜜琳的公司主体为广东梵蜜琳生物科技有限公司,该公司成立于2015年5月,注册资本1000万,法定代表人为蔡彬弟。主要从事化妆品制造;化妆品及卫生用品批发;化妆品批发;化妆品及卫生用品零售;化妆品零售等业务。记者在其官网发现,伊能静为首席体验官,张馨予为品牌代言人,在此之前,黄圣依也曾代言过该品牌的化妆品。

梵蜜琳五位股东:广州妆美壹管理咨询合伙企业(有限合伙)认缴出资100万元,广州妆美贰管理咨询合伙企业(有限合伙)认缴出资100万元,湖南凡栋企业管理咨询有限公司认缴出资90万元,广州贵彬企业管理咨询有限公司认缴出资90万元,广东广妆控股集团有限公司认缴出资620万元。

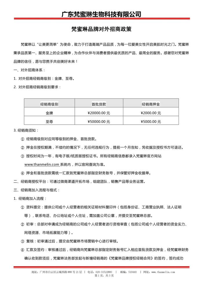
目前,梵蜜琳官方网站对外公开的招商体系有两级:金牌、至尊。其中,金牌代理首批货款为2万元,经销商押金为2千元;至尊代理首批货款为5万元,经销商押金为5千元。

同时,该政策显示,经销商的授权时间为一年,押金在授权期满不续约的情况下,无任何违规行为,提前一个月告知,凭收据及授权书方可退还。“可通过微商渠道考拓市场,组建团队,销售产品等业务运营。”

然而,中国网财经记者还从多位梵蜜琳旗下品牌代理处了解到,目前加入团队的代理机制除上述两级外还有四级,即六级代理制度:

银牌代理首批货款1万元,经销商押金为1千元;

金牌代理首批货款为2万元,经销商押金为2千元;

至尊代理首批货款为5万元,经销商押金为5千元;

一级代理商首批货款为10万元,押金为1万元;

总监级代理首批货款为50万元,押金为5万元;

总代级代理首批货款为100万元,押金为10万元。

中国网财经就此向广东梵蜜琳生物科技有限公司发去问询,但截至发稿尚未得到回复。

根据《中华人民共和国禁止传销条例》第二章,第七条 下列行为,属于传销行为:

(一)组织者或者经营者通过发展人员,要求被发展人员发展其他人员加入,对发展的人员以其直接或者间接滚动发展的人员数量为依据计算和给付报酬(包括物质奖励和其他经济利益,下同),牟取非法利益的;

(二)组织者或者经营者通过发展人员,要求被发展人员交纳费用或者以认购商品等方式变相交纳费用,取得加入或者发展其他人员加入的资格,牟取非法利益的;

(三)组织者或者经营者通过发展人员,要求被发展人员发展其他人员加入,形成上下线关系,并以下线的销售业绩为依据计算和给付上线报酬,牟取非法利益的。

产品核心成分存疑

以近期火爆的梵蜜琳来看,记者在电商平台上发现该品牌旗下的化妆品,因消费者在使用后遇到不良反应而收到不少差评。

中国网财经记者在国家药品监督管理局化妆品生产许可信息管理系统服务平台搜索企业“广东梵蜜琳生物科技有限公司”,结果显示未检索到相关数据。

而根据国产非特殊用途/特殊用途化妆品备案查询信息显示,梵蜜琳旗下产品由广东芭薇生物科技股份有限公司、广州一一生物技术有限公司、湖南弘锴生物科技有限公司等多家公司受托生产,这意味着梵蜜琳产品均由代工厂生产。

虽然是代工生产,梵蜜琳品牌却定位“奢华、高端、精致”,产品价格直逼国际一线大牌。据官方网站标示,梵蜜琳贵妇膏单价1200元,梵蜜琳贵妇精华液单价920元,梵蜜琳贵妇润肤水单价520元。

经济学家宋清辉曾对此表示,针对梵蜜琳定位与口碑不符一事,我认为,产品定价高却缺失了相关售后服务,会使得消费者对其品牌信任度下降,如果一旦产品质量出现问题,消费者很难为其长期买单。

值得注意的是,梵蜜琳官网以及注册的名为“梵蜜琳Thanmelin”的微信公众号里,对品牌的产品进行了如下宣传:梵蜜琳神仙贵妇膏的功效里宣传“淡斑匀亮、修护愈痘、紧实轮廓、淡化细纹、奢润保湿”等内容。

另外,中国网财经记者从多位梵蜜琳旗下代理处也发现,宣传“梵蜜琳神仙贵妇膏”等产品时宣称具有:淡化斑点、重塑年轻弹嫩初颜、美肤亮白、葆春舒缓、防敏、补水保湿、消痘淡印等功效。

通过国家药品监督管理局查询可知,该产品为“国产非特殊用途化妆品备案信息”,而美白、淡斑均为特殊用途化妆品所具有的功效。而具有“国产特殊用途化妆品”备案的7款产品中“梵蜜琳神仙贵妇膏”并不在列,同时,国家药品监督管理局未对这7款产品所称功效进行审核,因此,批件不作为对产品所称功效的认可。

另外,2018年12月份,国家药品监督管理总局发布关于《识别化妆品违法宣称和虚假宣传》,列出了禁止表达的词意或使用的十类词语,其中,“神”等封建迷信词语也在禁止的范围内。

此外,梵蜜琳官方网站对于“梵蜜琳贵妇膏”的主要成分仅披露了部分内容,该产品实际在国产非特殊用途化妆品备案中还有“DMDM 乙内酰脲”,“丙二醇”,“CI 77491”,“CI 77492”,“玫瑰(ROSA RUGOSA)花油等成分。

其中,DMDM乙内酰脲,是一种甲醛缓释体防腐剂,主要是通过在化妆品中非常缓慢地释放出极少量的游离甲醛,制造出微生物不适应的环境,借此达到防腐的效果,从而使化妆品免受微生物破坏,长期使用会出现过敏等症状及皮肤的老化现象,导致机体免疫力的下降。

原卫生部曾在2007年发布过《化妆品卫生规范》(2015)中指出,化妆品中禁止使用二恶烷,而甲醛则属于被限制使用的成分。甲醛和多聚甲醛可以作为防腐剂存在的,但化妆品中含量不能超过0.2%,甲醛对皮肤黏膜有刺激性,可能会引起过敏性皮炎。除此之外,像一些指甲硬化剂中甲醛的最大允许使用浓度为5%,婴幼儿专用的产品中则并没有作特殊的规定。

另一方面,国际癌症研究机构(IARC)已将甲醛确定为人类致癌物,有可能给头部皮肤的神经细胞带来伤害。欧盟化妆品安全性评价委员会(SCCS)认为它是一种皮肤致敏剂,会加速皮肤老化,可以诱发鼻咽癌和白血 D谝等耸勘硎荆如果不超过各国国标,那么化妆品中出现极微量甲醛是安全的,但微量甲醛仍可能会使一些消费者产生致敏反应。

加载中...