新浪财经 产经

随手记宣布良退 被疑收割历史到账收益 8万出借人慌了

深蓝财经

关注

随手记宣布良退!被疑收割历史到账收益,8万出借人慌了!金蝶员工也踩雷

半个月来,有近8万出借人慌了。在网贷清退潮中,那个号称2.2亿记账人都在用的随手记也撑不住了!

随手记官方公众号“随手投资”在4月17日发布公告,宣布正式退出网贷业务。

出借人一下子就懵了,怎么这么突然?

除了短信之外,之前没有收到随手记的任何通知。

甚至有很多投资人在通知确权的当天才得知随手记要退出网贷的事情。

在这近8万的现存出借人中,有一部分是随手记记账粉丝,而还有一部分较为特殊,他们是金蝶的员工及家属。

资料显示,随手记创始人曾经在金蝶集团担任高管,用户多出于对金蝶的信任投资。当前微博“随手记理财”超话的帖子已超过2700条,阅读量近980万,内容多在控诉。在这些出借人眼里,先撇开收益不谈,追回本金都是一场拉锯战。

突如其来的转型,让8万出借人无眠

4月17日,随手记发布的公告称决定启动战略转型;用户签署的出借协议因政策变动原因终止履行,其中包括自动投标、债权转让、收益计算、未发放的各项奖励停止发放。

中国基金报采访的业内人士表示,按照现有流程,出借人最早有望在5月开始拿回部分投资。

据中国互金协会披露的信息,截至3月31日,随手记借贷余额25.74亿元,利息余额7387.42万元,逾期金额及逾期率均为0,累计代偿金额3.7亿元。

随手记官网披露的数据,平台当期出借人数量为80793人,累计出借881317人,人均出借金额52708.60元。截至2020年2月29日,平台累计借贷余额为30亿元,累计代偿3.37亿元。

也就是说,有8万出借人在4月底之前拿不回投资,至于后面能拿回多少,尚不能判定。

毫无预警的转型,惹来一片非议。因为有出借人认为,自3月起,随手记已经在暗搓搓地“搞事情”。

4月初,部分随手记出借人爆料,其在随手记上购买的季季高3003期理财产品暂缓退出。

图片来自中国基金报

黑猫投诉用户“煅翅1995”表示,“本人在随手记平台投资到期的款项在2020年3月12日出现余额无法体现的情况,联系客户说配合监管审计,需要等待,至今半个月过去了,平台依然无法体现,也不给解决问题的时间。”

根据该用户提供的截图,其在随手记平台的待提现金额近14万元,到期后,显示的可提现金额却为0元。

该用户就该问题联系随手记官微客服,对方回复:“目前随手记正在监管的指导下转型,在监管的要求下动态审计平台存量运营情况,监管要求审计完一部分就放开提现一部分。所以目前会存在部分提现不了。有任何事情您可以及时拔打我们的客服热线和在线客服,我们会即刻回复您,还请您再耐心等待几天。”

出借人扎堆投诉,疑似收割历史到账收益

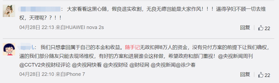
公告发出的一周内,深蓝财经发现,自称严格按照“83号文”转型文件、深圳P2P良退指引来良退的随手记,遭到了出借人的集体抵制。

维权视频截图,来自网友@阿斯巴傻白甜

在名为“随手记理财”的微博超话中,截至29日下午15时,共有2743个帖子,阅读量逼近1000万。发帖网友除了有文字控诉外,还有图文控诉及视频控诉。控诉内容包括以下几个方面:

(1)8万出借人血本无归

(2)平台方截留大批到期应退出资金

(3)甩锅监管

(4)随手记不更改确权方案

(5)兑付方案未知

也就是说,很多投资人将自己的钱全部投了进去,但资金到期后一直提不出来。而随手记在没有出兑付方案的情况下,单方面要求出借人先确权。

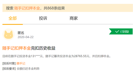
据不少出借人反映,按照随手记所说的确权本金公式,实际上就是在没有获得出借人同意的情况下,强行减去了用户历史所得收益。这让用户多年来在随手记平台的投资收益统统归零。

4月22日“随手投资”发布的《用户确权公告》也证实了这一点。

在该文中,随手记给出了详细地确权计算公式:

确权本金=累计充值金额-累计提现金额-稳赢余额

确权收益=持仓本金+4.17前累计持仓收益-确权本金

图自公众号“随手投资”

而按照监管规定,确权本金=累计充值-累计提现的充值本金。很明显,随手记和监管规定给出的公式差别正在于如何看待用户历史收益。

更过分的是,有出借人投诉,随手记已根据新的确权本金公式,在平台上擅自修改了用户的账户数据。

图自黑猫投诉

扣押本金,对账户数据做手脚,克扣历史收益,甩锅“83号文”、深圳互金协会《良退指引》文件……这些“小动作”在出借人眼里,不过是拿“良退”之名割韭菜罢了。

因为质疑声不绝于耳,随手记官网再次发文解释确权的事,大意是说按照相关规定,还有待收余额的出借人,实行“先本金后收益”原则,优先兑付未偿还本金,偿还所有的本金之后,才进行收益兑付,最终的兑付金额,以兑付方案为准。

这就厉害了!“分步兑付”的操作,可以说既给出借人喂了一颗“钱是可以拿回来”的定心丸,但又没有明确表示能拿回来多少,相当于硬要你先确权,后面的事再说,如果你不确权,流程也没法走下去。而这也是P2P行业的惯用手法。

身陷随手记风波,金蝶员工也踩雷

官方显示,随手记为深圳市随手科技有限公司旗下产品。

很多不了解情况的网友,认为随手记只是一款火爆的记账软件,实际上它在2014年上线了理财板块,并推出了第三方P2P产品。

出于对随手记记账的青睐,很多人开始投资里面的P2P产品。

随手记P2P产品的合作方,曾包括厚本金融、爱钱进、投哪等等。其中厚本金融,在2019年因“涉嫌非法吸收公众存款罪”爆雷,被上海浦东警方立案调查。

另外,据财经涂鸦报道,在这约8万的现存出借人中,随手记还有一部分用户比较特殊,他们是金蝶的员工。

金蝶,全称金蝶软件(中国)有限公司,是国内财务软件巨头,已在香港上市。

图片来源:雪球

这些出借人投资的年限相对较长,一般是在2015年前后就已经开始投资随手记的网贷产品。这些出借人的出于对金蝶的信任,很多人在买随手记理财产品之前,并未购买过任何理财产品,但对随手记上的产品,购买金额都比较大,平均都是几十万,有的已经达到上百万。

随手记退出之后,他们也没有因为是金蝶的员工而有下车机会,并且因为金蝶在随手记事件中被牵连而面对更大压力。

金蝶创始人徐少春是随手科技的第一位投资人,到现在徐少春还持有随手科技30%的股份。而随手科技实控人谷风,曾是金蝶集团的前高管。

所以在宣传上,随手记很自然地打上了“源自金蝶25年财务沉淀”的标签。

除徐少春投资之外,随手科技此前还获得了全球私募巨头KKR、红杉资本、源码资本、以及复星锐正等知名投资机构的投资。 

经过多年的运营,随手记在其官网上号称有2.2亿人都在使用随手记。

从随手记的营业数据来看,2018年度财务审计报告显示,随手记科技报告期内营业收入4.20亿元,同比下降31.4%;营业利润1898.41万元,同比下降73.4%;净利润1645.88万元,同比下降76.3%。

易观Analysys发布的报告显示,2019年第一季度,随手记以千万级的活跃用户规模在国内记账类应用中蝉联榜首,51信用卡管家和卡牛信用管家紧随其后。(当前,51信用卡已发公告披露将准备清退P2P业务,详细报道>>>51信用卡清退P2P业务,大量资金逾期!投资人或难保本金)

而前三中,随手记与卡牛信用管家均为随手科技旗下产品。

“投资理财需谨慎”,相信这句话不必再多说。从随手记目前的进展来看,出借人可能还要打一场“保卫资金”拉锯战。后续情况如何,深蓝财经会继续跟进。

责任编辑:刘万里 SF014

加载中...