新浪财经 产经

瑞幸咖啡发布道歉声明:涉事高管及员工已停职

新浪财经

关注

4月5日消息,瑞幸咖啡发布道歉声明表示,涉事高管及员工已被停职调查。瑞幸咖啡董事会已委托独立董事组成的特别委员会及委任的第三方独立机构,进行全面彻底调查。公司会第一时间向公众披露调查结果,并采取一切必要的补救措施,不回避就此事带来的一切问题。

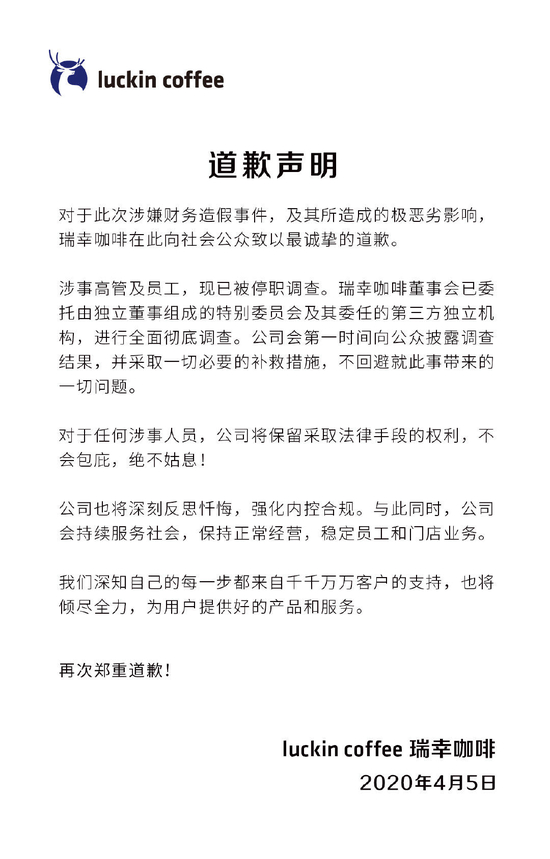
全文如下:

对于此次涉嫌财务造假事件,及其所造成的极恶劣影响,瑞幸咖啡在此向社会公众致以最诚挚的道歉。

涉事高管及员工,现已被停职调查。瑞幸咖啡董事会已委托由独立董事组成的特别委员会及其委任的第三方独立机构,进行全面彻底调查。公司会第一时间向公众披露调查结果,并采取一切必要的补救措施,不回避就此事带来的一切问题。

对于任何涉事人员,公司将保留采取法律手段的权利,不会包庇,绝不姑息!

公司也将深刻反思忏悔,强化内控合规。与此同时,公司会持续服务社会,保持正常经营,稳定员工和门店业务。

我们深知自己的每一步都来自千千万万客户的支持,也将倾尽全力,为用户提供好的产品和服务。

再次郑重道歉!

luckin coffee瑞幸咖啡

2020年4月5日

加载中...