新浪财经 产经

长城再遇“黑公关” 昔日盟友为何反目?

新浪财经综合

关注

原标题:长城再遇“黑公关”,昔日盟友为何反目?

来源:每日经济新闻

每经记者 赵成 

长城汽车再遇“黑公关”。

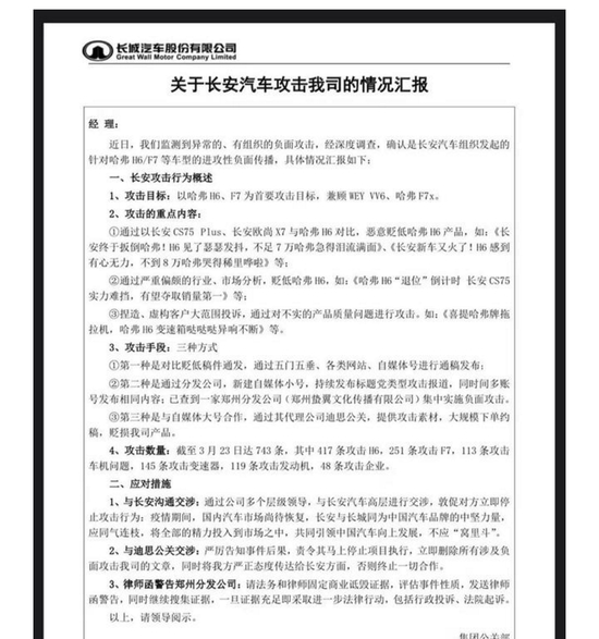
日前,一份长城汽车股份有限公司有关《关于长安汽车攻击我司的情况汇报》的文件在网上流传。文件显示,长城汽车检测到异常的、有组织的负面攻击,经调查,确认是长安汽车有组织发起的针对哈弗H6、F7等车型的进攻性负面传播。

图片来源于网络

长城汽车方面表示,该事件发生在上周,事情发生后,已与长安汽车高层和迪思(公关代理公司)进行交涉,有关文章均已删除。而流传到网上的文件为长城汽车内部所发,尚不清楚如何流出,目前正在排查原因。

对此,长安汽车回应耐人寻味:“近期掌握到网上H6对标和不利于CS75等产品文章800余篇,但我们并不认为这是长城汽车操纵所为。”

这不是自主车企间第一次因“黑公关”起冲突。2018年,长城汽车与吉利汽车曾因“黑公关”事件口诛笔伐,但最后双方握手言和。此次与长安汽车之间的纠纷,长城汽车内部人士向《每日经济新闻》记者表示:“疫情期间还是以和为贵,提升产品质量和服务质量才是长城汽车的重中之重。”

哈弗H6成重点被攻击对象

据了解,此次“黑公关”事件,主要涉及长城汽车哈弗H6、哈弗F7、哈弗F7X、WEY VV6等车型。

图片来源:每经记者 蘧毛毛 摄

上述长城汽车内部文件显示,截至3月23日,长城汽车共监测到负面文章743条,其中416条攻击哈弗H6车型,251条攻击哈弗F7车型,113条攻击车机问题,145条攻击变速器,119条攻击发动机,48条攻击企业。

而对于长城汽车的指责,长安汽车(000625,SZ)于3月30日晚间向媒体表示:“长安汽车一贯主张中国品牌携手前进,共同推动品牌向上,近期掌握到网上(哈弗)H6对标和不利于(长安)CS75等产品文章800余篇,但我们并不认为这是长城汽车操纵所为。疫情当前,倡议大家将工作重心放到复工复产上,提升产品力,提升服务力,促进社会经济发展,携手建设中国品牌美好未来!”

记者了解到,此次长城汽车被“黑公关”攻击的手段主要有三种:对比贬低稿件通发,通过各类网站、自媒体号进行通稿发布;通过分发公司,新建自媒体小号,持续发布标题党类型攻击报道,同时多账号发布相同内容;与自媒体大号合作,通过其代理公司,提供攻击素材,大规模下单约稿,贬损长城汽车产品。

长城汽车方面认为,“黑公关”攻击的重点内容包括通过以长安CS75 Plus、长安欧尚X7与哈弗H6对比,恶意贬低哈弗H6;通过严重偏颇的行业、市场分析,贬低哈弗H6;捏造、虚构客户大范围投诉,通过对不实的产品质量问题进行攻击。

“长安汽车与长城汽车同为中国汽车品牌的中坚力量,应同气连枝,将全部的精力投入到市场之中,共同引领中国汽车向上发展,不应‘窝里斗’。”长城汽车方面表示。

经营压力是“窝里斗”根源?

事实上,长城汽车和长安汽车都有遭遇“黑公关”的经历。

去年11月,长安汽车就曾因为“黑公关”一事,对某自媒体发起诉讼,并明确表示对此“绝不妥协”的立场。2018年10月,长城汽车与吉利汽车曾通过官方微博发布联合声明,就“黑公关”事件达成和解。

有业内人士认为,水军一般会集中出现在一款新车上市前后,作为配合厂家品牌宣传的辅助手段,通常还伴随着微博大V、知乎大V的联动共同制造热点,以实现霸屏目的。

记者发现,伴随着中国汽车市场进入“寒冬期”,下行压力持续加大,“黑公关”事件在汽车圈出现的频率也越来越高。有观点认为,企业的经营压力是直接导致“黑公关”事件频发的主要原因。

比如此次“黑公关”事件中,长安CS75与哈弗H6属于直接竞争关系,且始终处于胶着竞争状态。

乘联会数据显示,2月,哈弗H6销量为4033辆,领跑国内SUV市场;长安CS75则以3688辆的成绩位居2月SUV销量排行榜第二位。今年前两个月,哈弗H6累计销量为2.96万辆,虽同比下滑56.6%,但仍位居国内SUV市场第一名;紧随其后的长安CS75累计销量仅与其相差1084辆,为2.85万辆,同比增长7.5%。

图片来源:每经记者 张晓庆 摄

实际上,对长安汽车来说,旗下自主品牌的整体表现要远远好于合资品牌。据长安汽车官方公布的数据显示,2019年,CS75累计销量达19.32万辆,同比增长37.7%;CS35累计销量为14.17万辆,同比增长7.5%;而逸动和CS55全年销量分别为12.4万辆和11.22万辆,分别出现1.5%和32.1%的下滑。

虽然CS75表现抢眼,但独木难成林。今年1月30日,长安汽车对外发布了2019年业绩预告,公司预计全年亏损24亿-29亿元,而上年同期则盈利6.8亿元,同比上年下滑高达452.56%-526%;在整体销量方面,对于2019年业绩的大幅下滑,长安汽车解释为“受销量下滑影响所致”。

数据显示,长安汽车2019年累计销量为176万辆,较2018年减少15.16%,这与长安汽车2019年246万辆销量目标相差甚远,完成度仅为71.54%;其中,国产自主品牌累计销量为80.32万辆,同比下降6.5%。

相比之下,长城汽车2019年还处于盈利之中。3月31日,长城汽车(601633,SH)发布2019年业绩公告。公告显示,截至2019年12月31日,其实现营收962.11亿元,相比去年同期下降3.04%;利润总额51.01亿元,同比下滑21.25%;归属于公司股东净利润为44.97亿元,同比下降13.64%;毛利为161.87亿元,同比下滑6.79%,毛利率降低0.67个百分点至16.83%。

尽管利润有所下滑,但长城汽车2019年累计销量超过106万辆,同比增长1.43%,并连续第四年突破百万辆;其中被称为“国民神车”的哈弗H6,自2011年正式上市以来,截至2019年12月底,全球累计销量突破300万辆;VV6累计销量为5.8万辆,同比增长212.7%;哈弗F7累计销量为14.1万辆,同比增幅更是高达722.78%。

对于2019年净利润出现下滑的原因,长城汽车表示,除了受车市疲软的大环境影响之外,长城汽车持续强化品牌建设,推出超长质保等服务提升品牌形象、提高品牌忠诚度;继续加大研发投入等措施,对长城汽车的净利润增长产生影响。

“竞合”关系已是自主车企共存常态

虽然长城汽车与长安汽车此次因“黑公关”事件发生矛盾,但双方也曾有合作的“蜜月期”。

早在2018年12月,长城汽车董事长魏建军一行到访长安汽车,双方就资源共享、产业协同、海外拓展等展开深入研讨,并达成多项共识。

长安汽车总裁朱华荣曾表示:“未来双方将坚持开放心态,在整车、零部件、新能源、智能化等领域,深度开展资源共享、产业协同及资本合作,共同推动中国汽车产业向上发展。”

而魏建军则表示:“长城汽车与长安汽车同为资源开放型企业,长城将全面开放合作资源,与长安深入合作、资源共享,共同推动中国品牌向上发展。”

可见,对自主品牌来说,强化战略同盟,处理竞合关系,是强化企业竞争力,应对车市下行的有效办法,唯有结成战略同盟,企业双方才能从技术、渠道、市场、人才等方面形成共享,才能建立起企业最坚固防御体系。而“窝里斗”势必会将企业推向淘汰的边缘。

事实上,在竞争中共同发展进步,在合作中谋求更好共存方式的“竞合”关系,已成为当前各车企的普遍共识。吉利汽车董事长李书福曾表示,希望网络上的“车黑”早日销声匿迹,中国汽车品牌任重而道远,一定要共同努力抓产品,而不是搞内斗,一定要安静下来埋头苦干,不断提高自主品牌市场份额。

加载中...