新浪财经 产经

官宣:“教父”柳传志谢幕

钛媒体

关注

原标题:官宣:“教父”柳传志谢幕!

柳传志几年之前已卸任联想集团董事会主席,全面转战联想控股,这次卸任联想控股意味着其彻底退休谢幕。钛媒体特作此文回顾他这一生功名,如他所说,这辈子值了。

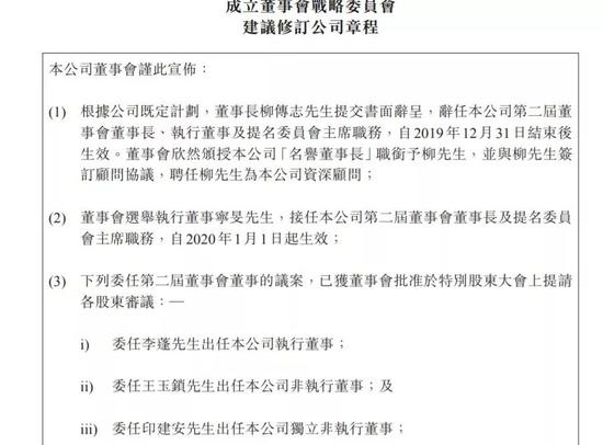
12月18日晚,联想控股(HK:3396)正式发布公告宣布,联想集团创始人、联想控股董事长柳传志谢幕,对一手缔造的联想控股正式告别。

与柳传志一同卸任的还有联想控股总裁朱立南。据钛媒体(微信ID:taimeiti)了解,接棒的是联想控股现任高管宁旻,他曾任联想控股高级副总裁兼首席财务官。这意味着联想第一代领袖的时代落幕,联想的火把将正式转交给第二代企业家。

马云曾经盛赞柳传志,在他看来,柳传志和联想不亚于世界上任何一个了不起的企业家或任何企业家的教父,他就是中国企业界的财富。

雷军将柳传志视作偶像,“他在每一个中关村人的心里都是中关村的教父”。王健林也表示,为有柳传志这样的兄长和朋友而感到骄傲。

为什么柳传志有这么多的拥趸?

他曾冲破桎梏,用股份制改革带领联想从国营转型民营,让1984年成为“中国企业的元年”;在外界的傲慢与偏见中,他曾为国产计算机正名,又将中国的名字写进世界科技浪潮的书卷;当联想集团走上正轨后,他从联想控股开始二次创业,成为最早以产业资本投身VC/PE的领军企业。

柳传志曾为联想几度出山,力挽狂澜。而今,他事了拂身去,将所有的功与名留给联想,又将宝贵的创业经验留给世界。

三场战役,劫后余生

时钟倒回到35年前,很难有人相信,联想集团是从中科院计算所一间不足20平的传达室里起步的。

1984年,40岁的柳传志与11名科研人员正在迷茫探索国产计算机的前路。作为一名创业者,他带领联想通过股份制改革从国企转型为民企,这带来的影响十分深远。同年成立的还有海尔集团和万科,这让1984年成为了“中国企业的元年”。

1984年联想成立于中科院计算所的一间小传达室

1988年柳传志成立香港联想,并于1994年推动联想集团在香港成功上市。3年后,在北京联想与香港联想合并后,柳传志出任了联想集团主席。

当前,中国的移动互联网服务已经是全球领先,移动互联网由互联网发展而来,互联网的根基又在于PC。可以说,中国互联网的发展离不开中国PC品牌。其中,联想的发家史更是中国民族品牌崛起不可忽视的一页。

在回顾联想的发家史时,柳传志对过往的三场“大仗”记忆犹新。

1994年为促进信息化,中国宣布进口电脑关税由200%降低到26%,并且取消了批文。这一新政让中国的民族品牌突然间受到了巨大冲击。

一年时间内,长城0520品牌就此烟消云散。联想要面对的是IBM、Compaq这种PC巨头,这被柳传志形容为“小舢板和航空母舰”之间的战斗。

当时柳传志正在海军医院养病,他来不及思考竞争者如何强悍,决定从联想不足之处入手。为积极应战,柳传志对联想的组织架构进行变革,成立了电脑事业部。柳传志还大胆启用了时年29岁的杨元庆为新部门领导,此后杨元庆一路成长为联想集团董事长兼CEO。

柳传志带着新部门和初生牛犊的杨元庆,向时任电子部部长的胡启立表示“将坚决竖起中国民族工业的大旗。”直到2000年,联想的市场份额已达30%,已经超过外来竞争者。

而联想的好日子并没持续太久,第二次危机随之而来。自2001年开始,受到戴尔的冲击,联想的市场份额连续两年出现下滑。

2002年的联想集团大会上,柳传志曾放话道,“要让戴尔知道谁是联想、谁是杨元庆”。可到了年底,联想被戴尔打的一塌糊涂。

2003年开始,联想陷入了双线作战的艰难处境中:一边是要全力以赴打赢和戴尔的这一仗。另一边是准备和IBM的并购谈判。

为此,联想创造出了包含戴尔模式和联想模式在内的双模式,联想人都把企业利益放在第一位,在协商中制定政策和规范。

“真的是非常困难,就像飞机在空中一边飞一边需要加油。”柳传志如此形容当时的状态。

这是“出生入死的一仗”,能否取胜戴尔将直接影响联想与IBM的谈判结果。收购IBM的PC业务需要一半现金一半股票。如果联想败了,股价大跌,就势必要将大量股票卖给IBM,联想就可能会失去自主决策权。

2003年底,柳传志带领的联想在营业额和销售上完全战胜了戴尔,而后者在中国一直没能翻身。这也为后续联想成功收购IBM全球PC业务提供了助力。

几乎没人相信联想能够收购IBM的PC业务。一个是被外界视为落后的中国企业,一个是被称作美国精神的巨头IBM,两家公司迥然的市场和业务规模,让这场收购无异于“蛇吞象”,更不论电脑行业的并购成功率只有25%。

然而令人震惊的是,2004年12月8日,联想正式宣布收购IBM的PC业务。收购完成后,联想一跃成为全球第三大PC制造商,并跻身世界500强。这奏响了联想开启全面国际化的号角,也是从这场并购开始,联想开始养成其开拓海外市场的方法论。

2004年12月8日,联想正式宣布收购IBM全球PC业务

三场战役的胜利,奠定了联想集团在国产PC品牌中的引领地位,但柳传志的雄心并不仅局限在PC版图上。

转战投资,志在“百年”

如果说,柳传志人生的上半场为联想开创了IT界的江山,那他的下半场,则是从IT界转战投资,通过成立联想控股,去支撑联想成为“百年老店”。

柳传志喜欢一本名为《基业长青》的书,书中指出要制定正确的战略并正确地执行,才能让企业长久生存、保持领先地位。他从中总结的经验是:企业战略要“吃着碗里的,看着锅里的,种着地里的”。而这正是联想控股成立的初衷。

出于多元化发展的考虑,柳传志于2000年将联想拆分为联想集团和神州数码两家子公司,分别由杨元庆和郭为领导。他自己则坐阵联想控股,与朱立南一起将联想控股打造成了国际化的投资控股公司。

在组织架构上,联想控股(Legend Holdings)为联想集团(lenovo)的母公司。经过30余年的发展,联想控股逐渐形成了“战略投资+财务投资”的双轮驱动模式。

对于分拆和成立联想控股,柳传志认为主要是出于三种考虑:

其一是为了居安思危,联想控股能为联想集团对冲一定的风险;其二,为支持联想集团的发展,母公司联想控股必须走多元化道路,才能拓展利润来源,支撑联想集团大胆求变;其三,当时联想集团的IT业务已经相对成熟,他希望将舞台更多让年轻人去发挥。

在分拆结束后,联想控股推出的联想投资(2012年更名为君联资本)进入到VC行业,由今日刚卸任的原联想控股总裁、君联资本董事长朱立南带队。君联资本在管美元及人民币基金总规模超过450亿元人民币,这可能是中国产业资本中进入VC最早的一支队伍。

2003年,联想控股旗下弘毅投资进入PE行业,由联想控股常务副总裁、弘毅投资董事长赵令欢带队。目前管理资金总规模超过800亿元人民币。

2008年,联想控股又推出了联想之星,主打天使投资。目前管理着超20亿人民币的天使投资基金。由联想控股高级副总裁、联想之星董事长唐旭东带队。

至此,柳传志带领的联想控股,逐渐形成了从天使、VC到PE,覆盖企业全生命周期的财务投资版块。

8月29日,联想控股披露的2019年中期报告显示,联想控股报告期内实现收入1793.11亿元,净利润为人民币26.65亿元。其中,包括联想之星、君联资本和弘毅资本在内的财务投资净利已达13.5亿元,同比增长187%。

从数据可知,财务投资的净利润在联想控股的总净利润中已能“撑起半边天”,柳传志此前设想的“多元化发展”也在慢慢完善。

在布局产业投资、寻求多元化发展之外,柳传志也在探索如何为联想集团打造一个产业生态。为此,他于2016年成立了联想创投,设立了科技产业基金。联想创投由联想集团高级副总裁、联想创投集团总裁贺志强带领。

“光靠联想集团的科技力量是绝对不够的……明确大的投资方向,为联想布局5-10年的生态,这是联想集团往前拼命抢路的最好方式。”柳传志在一次谈联想战略时说道,在他看来,结合了科技和管理人才的队伍,会比一般做财务投资的VC和PE更具优势。

对于联想从IT界到投资界的跨度,柳传志曾在公开信中回顾了联想的历程和愿景:

“从中国PC榜首到问鼎全球PC之王,从专注IT领域参与全球角逐,到发展多元化投资业务,用直接投资的方式,帮助中国更多的实体企业、创业创新企业成长,联想希望以资金+经验的方式,努力培育出更多优秀企业。”

功成身退,联想不止

作为联想集团和联想控股的缔造者,柳传志总在危急之际出山,又在时局稳定时抽身而退。他将这视为“一个老头真正该做的事”。

2004年联想完成对IBM PC业务的收购后,柳传志就从联想集团卸任交棒给杨元庆。但收购后中西方文化差异带来了企业管理的问题,这导致2008年联想集团出现首次巨额亏损,全年亏损达2.26亿美元。

柳传志明白员工关系处理不好会让企业倒闭。因此,2009年柳传志回归联想集团担任董事局主席,杨元庆则重新担任总裁,“杨柳组合”共同发力,在3个季度亏损后扭亏为赢。

2011年,柳传志卸任联想集团董事局主席

2011年11月局势稳定后,柳传志再次卸任董事局主席,将联想集团托付给杨元庆,自己则挂职名誉董事长。此后,他在联想集团退居幕后,将更多精力放在联想控股上,致力推动其成功上市。

2012年6月18日,柳传志辞去了联想控股总裁,只保留董事长职务。经柳传志提名和董事会的一致通过,朱立南——这位与柳传志并肩作战的好战友接替他成为联想控股总裁。柳传志认为,一个成功的企业需要其舵手有主人翁的意识,朱立南正是契合的人才。

在柳传志与朱立南的努力下,2015年6月29日,联想控股在香港联交所主板上市,发行股票3.53亿股,每股发行价42.98港币,共募集资金金额151.70亿港币。截至钛媒体发稿,联想控股总市值约为401亿港元。

2015年联想控股于香港联交所上市

在联想控股上市后,柳传志把总司令和总设计师的位置交给朱立南,将自己定位为参谋,甚至是“演员”。对于他的角色定位,参谋是指他会就一些问题提出建议,但不会指手画脚。而演员则是指在对外场合中,他可以像演员一样抛头露面。

从联想集团到联想控股,从卸任总裁到卸任董事局主席。这次卸任从联想控股卸任后,柳传志将从自己所缔造的事业中彻底隐退,这也标志了他的正式退休。

今年5月,柳传志在一次采访中已经提出了退休打算:

“自己要有自知之明,我的理想状态是担任联想控股的名誉董事长,公司在战略上有大的问题,我只是知道一下,只看年轻人最后做的结果,那才是一个老头真正该做的事。”

这位中国企业的教父级人物,用潇洒放手让许多联想人得以独当一面。

他培养的领军人物包括:联想集团董事长兼CEO杨元庆、联想控股总裁兼君联资本董事长朱立南、联想控股高级副总裁兼CFO宁旻、弘毅投资总裁赵令欢、联想之星董事长唐旭东等等,这批领军人物在中国企业界、投资界都有着举足轻重的地位。

接任联想控股董事长的宁旻现年50岁,他于1991年加入联想,历任联想控股股份有限公司高级副总裁兼首席财务官、执行董事和执委会成员。宁旻在联想控股负责公司的财务与资金、资本运作、风控与审计、资本市场和公共关系等相关工作,并主持财务投资业务的运营管理。

公开资料显示,宁旻在联想之星、联想创投、君联资本和弘毅投资这四大联想系投资分支中均有担任董事或执行董事。2018年12月1日,联想控股宣布提名宁旻出任公司第二届董事会执行董事,这也使其成为继柳传志、朱立南和赵令欢后的联想控股第四名执行董事。

新旧交替,回望过往人生,柳传志觉得他赶上了天时、地利和人和。他给最喜欢的电影《罗马假日》打了90分,而对于他自己的人生满意度,他给到了98分。

“我觉得我这辈子很幸福。因为我40岁时候能赶上改革开放能让我办公司。假如当时我不是40岁,而是50岁,那就什么都玩不成了,而当时40岁赶上了改革开放,事情做的也不错,家里对我也不错,同事也不错,朋友也很多,这辈子值了。”(本文首发钛媒体,作者丨芦依)

加载中...