新浪财经 产经

常州官场“新城风云”

中国经营报

关注

【等深线】常州官场“新城风云”

“新城体育馆”刚铲掉字版的立柱。该体育馆位于常州市委左侧350米左右。当地去“新城”化迹象明显。  《等深线》记者 程维 摄影

中国经营报《等深线》记者  周远征 程维  上海、常州、香港报道

“我这一生如履薄冰,你说我能走到对岸吗?”(《投名状》)

离开不平静的官场,又该去向何处?对于一些常州官员而言,新城控股集团股份有限公司(601155.SH,以下简称“新城控股”)确实是个好地方。

《等深线》(ID:depthpaper)记者掌握的情况表明,新城系公司中,有多名常州政府背景的前公职人员任职。他们中的大部分,都曾在各种政府系统的职能部门中任职。其中包括担任新城控股副总裁的欧阳捷,在此之前,他曾在武进市建设委员会(现常州武进区)担任秘书、副主任;在常州武进区政府历任办公室副主任、武进区行政审批服务中心主任和党委书记。2017年底,他被上交所予以监管关注。

《等深线》记者在持续一周多时间数地探访后,还发现了新城控股更多的隐秘故事。

潜行的“官员”

昔日鸡鸣狗吠的王野鸡村,从未像现在这般受关注。出生在该村的锡剧鼻祖王嘉大的故居踪迹,与被批捕的王振华祖居都已经消失在恒大地产高高矗立的大楼中。当地老村民对于王野鸡村的来历,并不太情愿过多讲述:“一个姓王的被招赘男子,在这里繁衍了后代,他被人看不起,被人羞辱地叫‘野鸡’,后来这个村名就叫‘王野鸡村’了。”

《等深线》记者在新城系公司江苏金东方颐养园置业有限公司(以下简称“金东方”),发现了金建勇的名字。采访中,接近新城控股的地产界人士指称,这个名字,早前曾出现在常州市钟楼区区长的职位上。对此,金东方相关工作人员称:“不知道有哪位区领导在公司任职。”

目前网络上能查询到的照片及视频对比显示,常州市钟楼区原区长金建勇与金东方董事长的长相、口音有极高的相似度。

工商档案显示,2011年1月13日,金建勇出资1344万元,与另两家投资公司共同出资1.5亿元,发起设立江苏新东方颐养园有限公司。

2015年,新城控股持有95.76%股权的常州新城房产开发有限公司,通过旗下全资公司常州新城嘉睿置业有限公司,向江苏新东方颐养园公司注入3.5亿元,持股70%。

2018年,金东方股东变更,新城控股旗下企业增持股份至77.43%,另一投资公司持股22.57%。

当地一位不愿透露姓名的地产界人士表示,上述信息显示,现归新城控股公司控股的金东方,可能是在原股东遇到操盘困境后的接盘侠。新城控股接盘后,金建勇仍担任金东方的法定代表人和董事长、总经理至今。

公开资料显示,金东方颐养中心位于常州市南冀,占地265亩,总建筑面积26.4万平方米,总投资23亿元,紧邻西太湖与武进主城区,距离淹城森林公园旅游区1公里,距武进区商业中心2公里,与多条交通干线紧密相连,地理位置优越,交通便捷。

来自常州地产界的消息称,金东方归入新城控股旗下后,该项目对外销售价格为每平方米15000元左右。

《等深线》记者在调查中,还获悉新城控股集团党委书记、扶贫办主任陈克明,系武进区委组织部原副部长。

目前常州市官员讳谈王振华及新城控股。2016年,原常州市委常委沈瑞卿落马时,王振华曾接受当地纪检部门调查,沈瑞卿曾任新城控股所在的武进区区委书记多年。图为常州市市委、市政府大楼。 《等深线》记者 程维 摄影

记者掌握的情况表明,2014年时,武进区委组织部的确有一位副部长名为陈克明,2019年6月18日,上海新城控股集团的陈克明率队,前往云南昭通昭阳区,为该区的脱贫攻坚工作捐赠了300万元爱心资金。此捐赠仪式上的陈克明图片,与2017年武进区“两会”中选举该区政协领导班子时,该区区委组织部副部长陈克明出席会议,相关电视新闻中的陈克明,与2019年6月出面向云南昭通捐赠的陈克明的长相相近。

连日来,《等深线》记者与常州武进区委组织部进行联系,均未能获得回应。

董监高中的“官员”

“The north remembers.”(权力的游戏:北境永不遗忘)

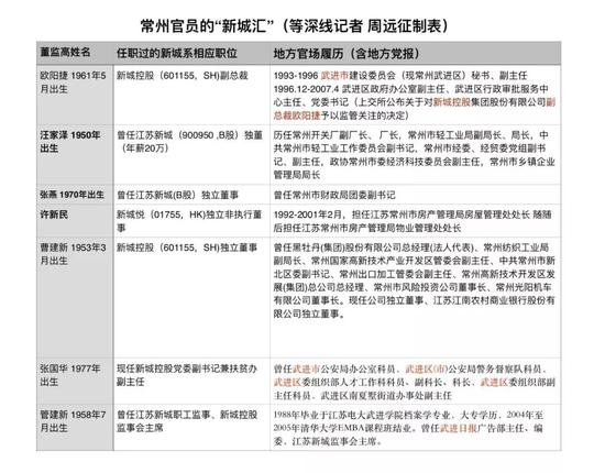
除开上述以及更多尚在“暗夜潜行”的官员,一些来自常州的官员也在公开信息中显露。《等深线》记者筛查近20年来,新城控股及其旗下上市公司的公开资料发现,至少有7名董监高具有江苏常州官员(含当地党报)背景。

2017年12月22日,上交所作出了对新城控股副总裁欧阳捷予以监管关注的决定。欧阳捷在2017年新城商业年会场合上,披露了新城控股预计在2020年实现吾悦广场开店100座、年租金达100亿元。上交所认为,欧阳捷作为公司副总裁,在公开场合自行对外发布涉及公司财务经营状况的重大信息,且相关信息未经公司详细论证,没有具体权威依据,可能对投资者投资决策产生误导,所以予以了监管关注。

这位被监管关注的新城控股高层,此前的背景即为常州当地任职过的官员。新城控股发布的董监高资料中显示,出生于1961年的欧阳捷,1993~1996年期间在武进市建设委员会(现常州武进区)担任秘书、副主任;1996年12月至2007年4月期间,在常州武进区政府历任办公室副主任、武进区行政审批服务中心主任和党委书记。

公开资料显示,欧阳捷进入新城控股的时间为2007年5月,入职后直接担任新城控股副总裁。欧阳捷的任职经历和时间节点,正处于新城建设成长初期的超高速发展阶段。爆发式增长之后,新城控股对于人才的渴望也颇为迫切。欧阳捷在此时选择了下海,与担任官员时的工资相比,新城控股的酬劳是丰厚的。据新城控股的公告,欧阳捷2015年时,在该公司的年薪是165万元人民币。当时他还持有新城控股60万股股权。

历年的董监高公告中,来自武进区的官员还有一名组织部的干部。1977年4月出生的张国,曾任武进市公安局办公室科员,武进区(市)公安局警务督察队科员,武进区委组织部人才工作科科员、副科长、科长,武进区委组织部副主任科员,武进区南夏墅街道办事处副主任。现任新城控股党委副书记兼扶贫办公室副主任。武进组织部原副部长陈克明在新城控股党委班子中挂帅。另外一位有着武进背景的则是曾经在武进当地党报工作过的管建新。曾担任新城控股监事会主席的管建新,1988年毕业于江苏电大武进学院档案学专业,大专学历,2004年至2005年清华大学EMBA课程班结业。曾任武进日报广告部主任、编委。

《等深线》记者在当地调查期间,曾经遍寻新城控股开发的踪迹。新城控股开发的一些楼盘在城市主干道两侧蔚为壮观,一些交通要道旁,至今还有相关楼盘尚未建成。

2016年1月,王振华曾因一宗贪腐案被协助调查。《等深线》记者与当地监察委进行了联系,监察委相关人员确认有此事,但是拒绝披露进一步的信息。

公开信息显示,2015年12月2日江苏省纪委发布消息:经江苏省委批准,常州市人大常委会原副主任沈瑞卿涉嫌严重违纪,接受组织调查。此后当地相关部门披露的信息显示,常州及武进多位官员也相继落马。

沈瑞卿于2005年8月至2005年12月,任常州市武进区委书记;2005年12月至2011年5月,任常州市委常委、武进区委书记等职;2011年8月至2012年1月,任常州市人大常委会党组副书记。沈瑞卿2016年落马后,新城控股于2016年1月22日公告,该公司实际控制人、董事长王振华因个人原因正在接受常州市武进区纪委调查。2016年2月10日,该公司再次发布公告称,王振华已结束调查回公司上班并继续正常履行公司执行董事和董事长的职责。

而在沈瑞卿已经公布的案情中,确有涉及企业经营的情况。2017年7月28日,江苏省高级人民法院通报,当天南京市中级人民法院公开宣判常州市人大常委会原副主任沈瑞卿受贿一案,认定被告人沈瑞卿犯受贿罪,判处有期徒刑10年6个月,并处罚金100万元。受贿所得财物予以追缴,上缴国库。

法院经审理查明,2000年至2012年,被告人沈瑞卿利用担任常州市钟楼区人民政府区长、中共常州市钟楼区委书记、武进区委书记、中共常州市委常委、常州市人大常委会副主任职务上的便利,为相关单位和个人在企业经营、职务提拔调整等事项上谋取利益,直接或通过其女儿等人非法收受财物,共计折合人民币918.3261万元。从时间线来看,2005年~2011年期间,其在武进区长期担任一把手。2005年12月,沈瑞卿还成为了常州市委常委,彼时在武进区可谓权倾一时。欧阳捷在内的个别前往新城控股的官员,亦在沈瑞卿主政武进时算其“部下”。

2005~2011年,亦是新城控股发展的又一个黄金时代。国务院发展中心企业研究所、清华大学房地产研究所等单位发布的中国房地产百强企业榜单中,2005年江苏新城房地产股份有限公司(彼时名称)位列35位。到了2011年,新城控股(现用名)已经跻身中国房地产前二十强(19位)。

当地地产界人士也表示,国内地产商一般从拿地到销售,最快可在8个月左右完成周转,而新城地产最快可以在拿地4个月就开始销售,高周转的模式也助力了新城控股的发展。参与新城控股诸多项目设计的某设计院高层人士也对《等深线》记者表示:“新城控股这些年在商业地产的理念和发展都比较先进,我们也同时设计万达的一些商业项目,新城控股这些年在商业上有赶超万达的态势。”

当然,他也表示:“目前,我们最关键的是找新城控股赶紧把拖欠的设计费付了。”

一些疑惑

从公开的履历中,新城控股副总裁欧阳捷是在离开政府后,迅即就担任了新城控股副总裁。

然而,根据《公务员法》第94条规定,公务员退休后,享受国家规定的养老金和其他待遇,国家为其生活和健康提供必要的服务和帮助,鼓励发挥个人专长,参与社会发展。第107条第1款规定,公务员辞去公职或者退休的,原系领导成员、县处级以上领导职务的公务员在离职三年内,其他公务员在离职两年内,不得到与原工作业务直接相关的企业或者其他营利性组织任职,不得从事与原工作业务直接相关的营利性活动。

京师律师事务所律师许浩对《等深线》记者表示,1978年,美国《政府道德法》规定行政分支高级官员在离职或退休后一年内不得受雇于任何公司。根据规定,公职人员离职或退休后不得代表企业,为与他本人在政府任职期间职务范畴有关的事宜出现在相应政府部门、机构或法庭上,如果此人亲自负责某项具体事务且担负重大职责,限制期限可达终身。

他说:“1997年,日本政府人事院出台规定,禁止政府部门局级以上干部退休或离职后到企业任职,以消除政府官员以权谋私、发生经济犯罪的温床;日本《国家公务员法》也明文规定,禁止政府官员退休或离职后2年内到相关机构和民间企业任职。

不过,到2015年10月时,中共中央印发《中国共产党廉洁自律准则》(以下简称“《准则》”),《准则》自2016年1月1日起实施。《准则》第2条明确规定,党员领导干部离职或者退休后三年内,不准接受原任职务管辖的地区和业务范围内的民营企业、外商投资企业和中介机构的聘任,或者个人从事与原任职务管辖业务相关的营利性活动。

这些浮出水面的“前官员”,他们任职新城控股是否符合规定,或许需要有关部门做出合理的解释。

相关报道

王振华悬疑未完结

中国经营报《等深线》记者  程维 周远征  常州、上海、香港报道

在常州官员纷纷进入新城控股之外,《等深线》记者还筛查到江苏新城(900950,B股)发布的年报等信息,出现了一些疑点。根据江苏新城(900950,B股)2002~2006年年报披露的内容,实际控制人王振华在其对应的“是否取得其他国家或地区居留权”,均公布为“否”。

然而,此前《等深线》记者独家披露的王振华具有加拿大永久居民身份,该身份是在1997年就已经取得。《等深线》记者与接近加拿大使领馆的相关人士进行了联系,相关人士表示:“获得了加拿大枫叶卡,也就是加拿大永久居民,可以自由往返中国和加拿大。”

王振华的公开信息还显示,其在1997年获得枫叶卡之后,至少在2012年底前还是加拿大永久居民。据了解,加拿大枫叶卡5年一换,需要每5年在加拿大累计居住满2年。该相关人士表示,如果没有居住满2年,其妻子在加拿大也能保证其满足条件。《等深线》记者在调查中了解到,王振华的妻子曾经带孩子到加拿大读书。这似乎满足了相关条件,但是王振华的妻子的信息公布中,在“是否取得其他国家或地区居留权”,亦是“否”。

此外,《等深线》记者目前可以查询到的王振华香港身份证号,可以最早追溯到2005年3月10日。这意味着,即使王振华的加拿大永久居民身份有其他原因,可以让他具有法律效力的年报中申报为“否”,但是,2006年年报中其在“是否拥有其他国家或地区居留权上”填报为“否”,这依然存疑。上述情况,《等深线》记者与相关公司联系,未能获得进一步的信息。

撇开居留权之外,《等深线》记者还发现新城控股与目前闹得沸沸扬扬的事件有一定的联系。2018年9月19日,新城控股公告称,其子公司苏州新城创佳置业有限公司(以下简称“苏州新城创佳”),拟与芜湖歌斐资产管理有限公司共同设立珠海歌斐云展股权投资基金(有限合伙)(以下简称“歌斐云展”)。

公告显示,歌斐云展目标募资总额不超过21.4亿元。其中,苏州新城创佳拟作为有限合伙人认缴出资6.42亿元。该基金设立完成后,将投向新城及新城子公司操盘或控股的房地产开发、运营企业、房地产行业相关企业进行投资。工商登记信息显示,歌斐云展成立的时间在2017年9月25日,注册资本10万元。股东为歌斐资产管理有限公司、苏州新城创佳置业有限公司、芜湖歌斐资产管理有限公司。其中,歌斐资产管理有限公司系上海诺亚投资管理有限公司。

目前,女老总汪静波执掌的上海诺亚正陷入另一场风波中。7月8日晚间,在美上市的诺亚财富(NOAH.NYSE)发布公告,称旗下上海歌斐资产管理公司的信贷基金(创世核心企业私募基金)为承兴国际控股相关第三方公司提供供应链融资,总金额为34亿元人民币。因承兴事件影响,该产品发生延期。此前,承兴国际控股(2662.HK)及博信股份(600083.SH)发布公告称,实际控股人罗静于6月20日被上海杨浦警方刑事拘留。

曾经与财富管理公司深度接触的重庆某大型企业创始人告诉《等深线》记者:“一些财富公司,招聘了许多银行和机构的美女,这些美女本身也具有一定的关系,又有银行和机构的背景,许多老板也好这一口,所以愿意出钱参与理财,但是这些公司在我看来就是骗局。”

“没有谁是杀不死的!”(《权力的游戏》)《等深线》记者在调查中,还发现了更多蹊跷的事情,将在后续持续追踪。巨大的风暴中,新城控股也在为创始人的恶行付出代价。

加载中...