新浪财经 产经

御家汇上半年净利预降九成 线下发展面临挑战

商学院

关注

御家汇上半年净利预降九成  “面膜电商第一股”业绩失色

文:梁伟 石丹

“面膜电商第一股”御家汇业绩失色。

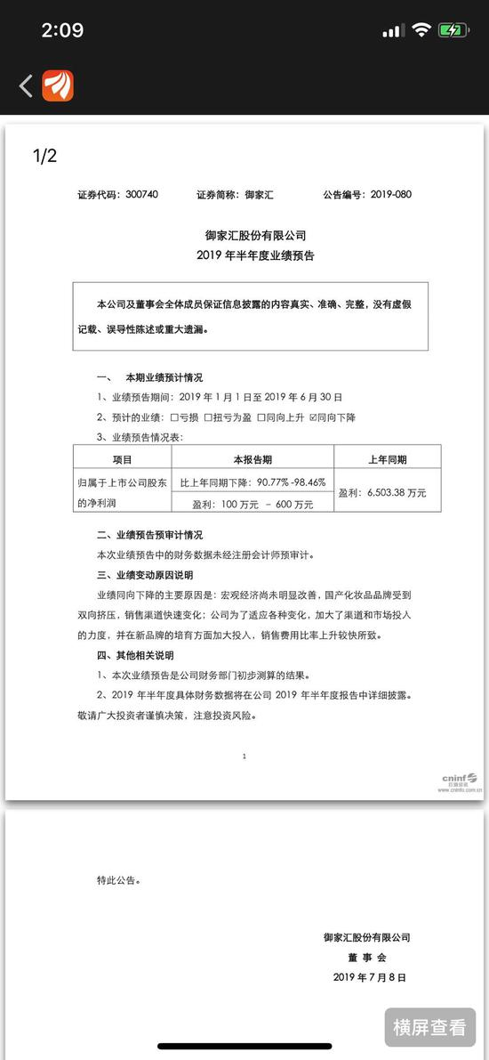
7月7日晚间,御家汇披露2019年上半年业绩预告,预计公司上半年归属净利同比下降超九成。预告显示,御家汇预计2019年上半年归属净利润为100万元-600万元,较公司上年同期盈利6503万元同比下降90.77%-98.46%。公司上年同期盈利6503万元。

对于业绩变动原因的说明,御家汇表示,业绩同向下降的主要原因是:宏观经济尚未明显改善,国产化妆品品牌受到双向挤压,销售渠道快速变化;公司为了适应各种变化,加大了渠道和市场投入的力度,并在新品牌的培育方面加大投入,销售费用比率上升较快所致。

御家汇旗下拥有御泥坊、师夷家、花瑶花、小迷糊、薇风五个护肤品品牌,代理品牌包括丽得姿、城野医生、OGX。御家汇自成立起便定位于线上营销。作为淘品牌中的一员,御家汇在2012、2013年抓住淘宝天猫红利发展,2014 年开始拓展淘外渠道,2015 年布局线下渠道,开展线上线下融合。

《商学院》记者就目前的线下渠道拓展情况,以及是否有明确的拓展计划等问题向御家汇发送了采访函,截至发稿,未收到回复。

销售费用逐年升高

御家汇成立于2012年,受益于线上的流量红利,御家汇一度发展迅速。财报显示,2015年-2017年,公司的营业收入分别为7.69亿元、11.71亿元和16.46亿元,同比增长77.89%、52.32%和40.6%;净利润分别为5299.96万元、7259.48万元和1.58亿元,同比增长45.36%、38.3%和114.85%。

从过往数据来看,御家汇销售费用增长明显。Choice数据显示,2015年-2017年,御家汇销售费用分别为2.37亿元、4.10亿元和5.59亿元,其中平台推广服务费和品牌宣传费两项尤其突出,合计占比在50%左右。

2018年2月,御家汇在深交所创业板挂牌上市。上市首年,御家汇业绩突然变脸。财报显示,2018年,公司营收22.45亿元,同比增长36.38%;归母净利润及扣非后归母净利润分别1.31亿元及1.06亿元,同比分别下滑17.53%及28.43%。

对于2018年净利润下滑,御家汇表示,为了抢占市场份额,加大自有品牌市场投入,导致市场费用增长较快;加大渠道建设力度,渠道投入同比增长快于销售收入增长,影响短期盈利能力;获得的政府补助性收入同比下降幅度较大。

财报显示,公司通过线上和线下两种渠道对外销售,以线上销售为主。公司线上线下划分依据主要为是否利用电子商务渠道(包括电视购物)进行产品销售。公司线上销售主要通过天猫、淘宝、京东、唯品会、云集、拼多多等互联网电商平台和电视购物平台及公司自有APP“御泥坊-官方直营商城”对外销售;线下销售主要通过直营店、经销/代销进行销售。

2018年,御家汇销售费用达8.47亿元,同比增加了51.64%,占营业收入的比例为37.7%,远超当期1.27亿的净利润。对此,御家汇解释为主要系公司2018年加大市场投入所致。

在线上主战场,御家汇已出现瓶颈。根据淘数据披露的数据,御家汇旗下品牌御泥坊和小迷糊天猫旗舰店的销量额从2018年12月开始出现不同程度下滑。2019年1-6月,御泥坊天猫旗舰店的增速分别为-39.81%、-18.21%、-60.13%、-51.47%、-48.67%和-18.33%,而同期阿里全网化妆品销售额增速为39.55%、26.54%、30.66%、28.26%、23.72%和40.83%。对比之下,御家汇旗下御泥坊电商销售数据着实不够理想。

值得注意的是,电商平台数据显示,御家汇的同款产品,在不同电商平台上的售价不同。截至发稿,记者看到,御泥坊净透氨基酸泥膜在京东旗舰店、天猫旗舰店每瓶售价89元,唯品会每瓶售价99元;御泥坊美白嫩肤泥浆面膜在京东旗舰店每瓶76元,小红书平台每瓶69元;小迷糊复合维生素活力黑面膜21片套装在京东旗舰售价为79.9元,天猫旗舰店为85元,唯品会为45元。

《商学院》记者向御家汇询问电商平台定价不一的原因,对方未作回复。

互联网分析师葛甲认为,商品价格不一,与各电商平台的返点不同有一定的关系。不过,产品价格混乱往往会引发消费者质疑,进而影响品牌形象,损伤品牌价值。产品价格混乱或可说明企业在渠道管理、价格管理上没有做到位。

线下发展面临挑战

御家汇发展多渠道战略,对线上的倚靠逐渐转移。招股书显示,2016年线上渠道业务收入占比93.59%,仍然是主要的销售渠道。但在2014年,这一数字为98.86%。

“线上用户红利越来越少,品牌必然走向线下以开拓新的增长空间。此外,线上流量成本的增加也是品牌掘金线下的原因之一。”葛甲表示。

而御家汇大力拓展线下渠道、发展线下经销商也将存在风险。御家汇在公告中指出,由于其对线下渠道拓展经验相对不足,所以将面临能否有效发展经销商以及对于经销商能否持续有效管理的重要经营风险,可能会出现线下渠道拓展滞后、部分经销商管理不善、销售业绩不佳的现象,甚至对公司的品牌形象和未来发展造成不利影响。

葛甲认为,线上品牌的渠道与推广方式有一套比较固定的模式,而这一模式并不适用于线下。品牌走向线下后,势必要建立一套新的体系。御家汇发端于线上,在线上颇有知名度,而在线下的存在感并不太强,因此需要进行线下品牌推广。线下各种促销活动都是需要投入人力的,这无疑是一笔成本。此外,还需重新组建与线下渠道的供应链。

在葛甲看来,御家汇不仅需要拓展渠道,还需要开发新品类。《商学院》记者在小红书小迷糊旗舰店看到多款小迷糊品牌彩妆,包括小魔瓶持妆遮瑕粉底液、小梦境晚安素颜蜜粉、狂欢派对唇膏等。记者随机询问多位年轻女性,了解小迷糊彩妆的并不多。

在上市之后的4个多月后,御家汇曾宣布谋划重大资产重组,拟以10.2亿元收购阿芙55%的股权,从而丰富公司产品矩阵和获得线下渠道及管理经验。然而,这一重大重组以失败告终。

面对线上瓶颈,线下挑战,御家汇如何破局?《商学院》将持续关注。

加载中...