新浪财经 产经

比亚迪广告门骗局:神秘的内鬼 无处讨要的回款

新浪财经综合

关注

比亚迪广告门骗局:神秘的内鬼 无处讨要的回款和悄悄改口的态度

来源:AI财经社

对于广告商,比亚迪的态度已经有了明显改变。7月16日比亚迪在其官方微博发布告知函,明确表示“比亚迪愿意与相关公司沟通,并按照警方针对事实和金额的核查认定,与相关公司商讨合理解决方案。欢迎相关公司联系比亚迪,当面沟通,即日实行预约,并由比亚迪集团采购部总经理接待”。

往昔的竞争对手此刻竟坐到了一起。

“以前我们可是斗得头破血流。”7月16日下午,上海速肯广告公司负责人吴彬对包括《财经天下》周刊在内的多家媒体如是说。他所说的竞争对手包括上海竞智广告有限公司CEO王大铭、上海雨鸿文化有限公司负责人汪晓婷以及上海某广告公司负责人Nick。

过去两年左右的时间里,他们曾激烈争抢过本土汽车品牌比亚迪,但如今,他们又因为向比亚迪“讨个说法”而一起召开记者会。

争端起源于7月12日午间,比亚迪在官方微博发布《关于李娟等人冒用比亚迪名义开展相关业务的声明》,称李娟等人冒用比亚迪高管身份,伪造比亚迪印章。在此情况下,李娟与任何单位或机构签署的合同,比亚迪均不知情,也与比亚迪无关。

随即,该声明引起广告商、活动商不满。当天晚间,上海竞智广告有限公司(下称“竞智广告”)在其微信公众号发表一篇名为《人BY脸,天下无D》的文章,反驳比亚迪方面所称“李娟行为系冒用比亚迪名义进行的违法行为”。

双方的互扯仍在继续。

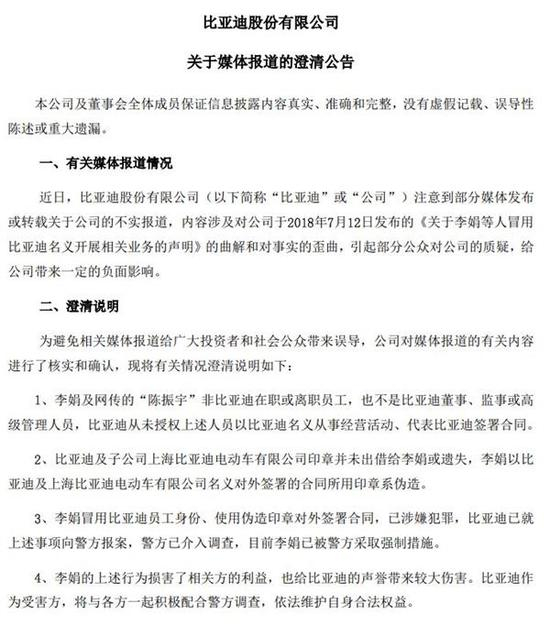
7月16日早间,比亚迪发布《关于媒体报道的澄清公告》,称李娟及网传的“陈振宇”非比亚迪在职或离职员工,也不是比亚迪董事、监事或高级管理人员,比亚迪从未授权上述人员以比亚迪名义从事经营活动、代表比亚迪签署合同。其他内容仍旧和比亚迪7月12日午间在其官网微博上发布的声明相差无几。

同一天下午,上述供应商也召开了记者会。晚间,又有供应商通过社交媒体发布声明,包括竞智广告的《致甲方爸爸比亚迪的一封信》。

“现在版本太多,都是一面之词,还是以警方说的为准”。比亚迪相关负责人对《财经天下》周刊说。

事态正越演越烈,但身处其中的人也没有完全明白事情的来龙去脉。上述负责人直言,此次事件比较“玄乎”。例如,一番调查下来,李娟既不是比亚迪的人,也不是雨鸿文化的人,而李娟所属的上海比亚迪电动车有限公司也并非正牌公司。“这次的事情比较复杂。”

此外,在瑞安内部被视为“普通职员”的李娟如何能操盘起这一系列事件,广告供应商与李娟的关系、比亚迪内部管理纷争、李娟利益来源等谜团都尚未解开。

(由于深圳比亚迪公司总部认为李娟所在的上海比亚迪分公司并不存在,此文称李娟所在公司为“国金比亚迪”,其位于上海陆家嘴国金,现因欠费被物业撤走。)

“很多公司因为这件事倒闭了,有的甚至家破人亡”

Nick在2017年年初接触到国金比亚迪。

“当时很想得到(和国金比亚迪)合作机会,对于我们来说,比亚迪是很重要的大客户。”Nick对《财经天下》周刊说。

《财经天下》周刊从业内人士了解到,在公关广告界,代理商要想获得客户需要竞标,其竞标方式是由代理商制定出广告方案、宣传稿件,由客户选定,之后再进入竞价、议价阶段。长期为甲方垫资做执行已是行业惯例,只不过“汽车行业回款周期比较长,一年回款算是早的”。客户越重要,竞争越激烈。对于Nick来说,竞标比亚迪就是一场激烈的战争。

为了给国金比亚迪留下好的印象,在签署第一份合同前,Nick就提前为国金比亚迪免费做了一些“小活”。2017年6月,Nick和国金比亚迪签署第一个合同,并首次见到了李娟本人。“当时觉得很荣幸,现在却觉得不如不见。”

转折发生在今年6月14日,Nick忽然收到国金比亚迪一位员工电话,让他赶紧去国金办公室。“我过去了。听到这个消息,整个人是震惊的,非常非常震惊。”

Nick所说的消息来自另一位广告供应商。

按照Nick的说法,横昆明是第一家报案的公司。“他们给国金比亚迪做了1000多万元的项目,后来公司引入了新股东,公司创始人成了小股东。新股东也想抓住比亚迪这个大客户,就要拿更多的钱出来。但是股东把钱打到公司账号的时候,是用横昆明个人名义,以无限连带责任的方式担保的。”

这意味着,一旦出事,债务将由横昆明个人承担。

据悉,为了获得更多资金,横昆明还参与借贷,并将自家房屋、丈母娘家的房屋进行抵押。统共算下来,上述创始人共借贷了4930万元。“现在房子可能都保不住了,他老婆要和他离婚。”

这样的例子并不只有一个。

多名供应商向《财经天下》周刊确认,目前和国金比亚迪有业务往来的广告商有30家左右,涉及金额达11亿元。但事实上,比亚迪广告事件涉及的广告商远不止于此。

在李娟操盘过程中,她曾鼓励一些有实力的广告商发展下线,将一些具体事务交由更多二级广告商落实。这些二级广告商的数量远超30家。“(二级广告商)有很多很多。”Nick说。

一位为广告公司提供物料的供应商(丙方)告诉《财经天下》周刊,乙方(广告公司)也没有给其回款。看到比亚迪的消息后,上述物料供应商十分担心。“为了和乙方保持良好关系,丙方和乙方的清算周期通常是半年。我们习以为常了,只是这次闹那么大,有点担心。谁都不容易。”

此外,一些涉及此次事件的车展模特也没有收到工资。其经纪公司给出的理由是,“广告公司还没有拿到比亚迪的回款,我们也无法给你们发工资。”

更严重的是,有些广告公司在过去一两年中为国金比亚迪进行了垫资。有供应商告诉《财经天下》周刊,2016年年初时,国金比亚迪约有十几名员工,后发展成40人左右的团队。由于李娟个人并无资金来源,李娟就要求有资金实力的供应商为其垫付资金,以维持国金比亚迪日常运营等开销。

为了维护和“比亚迪”的关系,一些供应商也愿意为国金比亚迪垫资。垫资的方式包括抵押、借贷、P2P平台,甚至是民间借贷。有消息人士对《财经天下》周刊表示,有供应商以一定的利率借贷钱款后,用更高的利率借贷给国金比亚迪,希望从中获利,但最后却掉入更深的深渊。

在杠杆作用下,这场“骗局”越演越烈,涉及商家越来越多。

如今回过头看,当初一心竞争的Nick反而觉得庆幸。一是自己没有垫资,二是和国金比亚迪合作时间不长,损失不至于太惨重。

“我和李娟之前不认识,不是熟人,所以竞标拿的不多。现在想想也是幸运的事,竞标越多损失越惨重,如果比亚迪不解决这件事情的话。”Nick对《财经天下》周刊说。国金比亚迪目前共欠其公司3500万元。李娟曾承诺他可在2018年3月拿到第一份回报,但这份回报迟迟没有到来。

他坦言,当天参加记者会的供应商已经是诸多涉事供应商中情绪较为稳定的几位,另有些供应商已处于“情绪较为激动”的阶段。“很多公司因为这件事情倒闭了,有的甚至家破人亡。我们公司不至于倒闭,但也很痛苦。”

真假汪总

很憨厚,是王大铭对李娟的第一印象。他给《财经天下》周刊记者看了李娟的微信头像,圆脸、长发,带有明显美图过的痕迹,看起来有亲和力。

和外界的猜测相反,李娟为人实际很低调。作为一个5岁孩子的母亲,李娟并不常“晒娃”,也不会在朋友圈发过多和比亚迪相关的活动,她的朋友圈设置了“好友仅三天可见”。这或许是来自其“领导”陈振宇的告诫,或许是李娟天性使然,又或许是李娟在另一个微信号上才是真正的自己。

和Nick不同,王大铭认识李娟时李娟还不是国金比亚迪的高层。2015年下半年,李娟来到王大铭当时任职的公司五河文化,当时王大铭在忙一场活动,一忙就是三个月。活动结束后,王大铭就向原公司申请离职,和几个同事一起创业成立竞智广告。用王大铭的话来说,他和李娟的关系就是“打了个照面,加了微信”。

不久,王大铭从原同事处得知李娟也离职了,并在比亚迪担任高管。创业初期的王大铭就去问李娟“有没有活”,关系开始建立起来。2016年8月,竞智广告和国金比亚迪签署了第一份合作协议,因为是熟人,李娟又有“比亚迪”背书,王大铭自然而然就相信了国金比亚迪。

同样因为认识而相信李娟的是雨鸿文化负责人汪晓婷。两人曾同时供职于一家广告公司。2015年,两人相继离职。2016年,李娟前来询问汪晓婷是否有合作意向。

“我们看过他们的营业执照等相关执照,他们也有办公室,有比亚迪的logo。上海比亚迪电动车有限公司的注册地址在松江。我们也询问过李娟。她说工厂远,办公室在市区方便,这也很合理,我们就没多想。”汪晓婷说。

李娟在其一份自述信中写道,2017年年初,其“领导”陈振宇让李娟在供应商上海千乘和雨鸿文化之间选择一家关系比较好的公司,李娟选择了“关系比较好的”雨鸿文化。2017年5月,深圳比亚迪供应商清单中正式加入了雨鸿文化。

“这是很难的,我们多少供应商,有些还是有实力的大企业想要进去都进不去。”一位供应商如是说。

然而,汪晓婷在记者会上表示其并不知晓此事。“把我们加入供应商资料库前,李娟都没有通知过我。”

在雨鸿文化和比亚迪合作的过程中,最重要的一个项目是比亚迪与阿森纳的合作。

据汪晓婷透露,2017年8月8日,汪晓婷通过李娟认识了阿森纳北京代理公司的一位销售,商谈授权合作事宜。2017年,阿森纳、汪晓婷、国金比亚迪签订合同。2018年4月20日,汪晓婷向阿森纳北京代理公司打了第一笔钱,随后比亚迪正式使用阿森纳授权。

5月8日,阿森纳与比亚迪在阿联酋航空足球场举行合作仪式,比亚迪总部公关处总经理李巍也到了现场。“我还给李巍拎包、拿衣服了。”王大铭说。他是上海方面唯一去的广告商负责人。汪晓婷解释,当时她正负责另一场活动。由此可见,竞智广告和雨鸿文化间也有合作关系。

然而,当供应商和比亚迪关系破裂后,比亚迪单方面删除了其官方微博上和阿森纳的相关内容。随后,阿森纳也发布公告,称正在调查此事,不便作更多评论。其称,从比亚迪方面的消息来看,比亚迪也是受害方。

但汪晓婷和王大铭对此显然并不同意。有供应商表示,雨鸿文化已向阿森纳俱乐部支付了500万元赞助款项,按照计划,比亚迪将以4500万元赞助阿森纳俱乐部三个季度。但是在李娟复原的电脑中,一份合同显示,比亚迪赞助阿森纳的金额为120万元人民币,合同上盖有雨鸿文化的章,但没有比亚迪的。

汪晓婷透露,李娟一直是以汪晓婷的邮箱账号在与比亚迪进行邮件沟通。

(雨鸿文化方面提供邮件记录,“hll”为汪晓婷QQ邮件名,也是李娟和比亚迪沟通所用的邮件。Cherry为李巍英文名。)

汪晓婷称,今年6月,她在深圳出差时无意间发现李娟在用“雨鸿文化”的身份和比亚迪对接。事实上,此前长达一年多的时间里,李娟都在用“汪晓婷”的名义和比亚迪方面进行沟通。“她一直用我的QQ邮箱号和比亚迪进行邮件往来。”汪晓婷说。对外,李娟的身份是上海比亚迪电动车有限公司华东区域市场部总经理。

一个有趣的细节是,王大铭后来回忆,和李娟合作时,李娟曾给过他名片,上面印着上海比亚迪电动车有限公司华东区域市场部总经理,但“之后供应商很少有收到这张名片”。

但蹊跷的是,只要见过李娟和汪晓婷两人,就不会将她们搞混。汪晓婷一头短发,个性直爽,两人在外观上明显不同。从2017年合作至今,汪晓婷和李娟也曾多次去过深圳总部,李娟如何能长期使用汪晓婷身份?供应商和比亚迪方面均未作详细解释。

据报道,一位接近比亚迪的人士称,有监控视频记录显示,5月31日李娟曾与汪晓婷同往比亚迪总部。当着汪晓婷的面,比亚迪工作人员称李娟为“汪总”,汪晓婷未出声 。对此,汪晓婷表示否认。“我个人不知情,请看我司对外发的声明。”

(6月底,广告供应商们让李娟签署了声明。李娟承认在国金办公室工作期间,和深圳比亚迪联系中,对方一直称其为“雨鸿汪总”或“汪总”,实际对方联系人知道其为上海比亚迪电动车有限公司负责人。)

比亚迪方面相关负责人对《财经天下》周刊表示,雨鸿公司和比亚迪总部并没有直接来往。“可能和下面有接触,总部不知情。”其再次称,雨鸿公司为比亚迪提供的服务是“免费兑换资源,免费试用”。

无处庇护的棋子

当供应商们集体找到李娟的时候,她早已深陷囫囵。

据澎湃新闻报道,怀疑李娟有问题后,曾有供应商威胁李娟,而李娟自己也曾去曲阳派出所寻求保护。不过,由于证据不足,未能立案。

供应商首次报案后不久,李娟的“领导”陈振宇失联。李娟察觉事情不对,她开始向深圳寻求帮助。6月11日,无奈之下李娟向比亚迪总部一位名叫朱工的工作人员发送邮件,称自己“被骗了”,并表示上海有多家广告公司承接了比亚迪的相关活动,如果此事不妥善处理,很可能导致供应商家破人亡。

但比亚迪总部显然没有接受李娟的请求,反而发布了声明,称不认识李娟。比亚迪的声明激起了供应商的不满,供应商不断给李娟施压。最终,或许是出于安全考虑,李娟不断想方法进入公安局。最后李娟选择投案自首,有供应商称其自首理由是1200万元来历不明的房源,以及一起来自长宁供应商的报案。

在投案自首前,李娟曾写信给深圳比亚迪总部。在《财经天下》周刊拿到的一份李娟所写的《上海比亚迪情况说明》中,李娟称自己2009年毕业后到瑞安房地产工作,在此期间认识陈振宇。2013年,李娟辞职去广告公司工作。

2016年年初,陈振宇通过QQ联系李娟,相约见面,并向李娟透露自己为比亚迪隐形股东。和比亚迪副总裁李柯在进行一场集团换血,可安排李娟作为上海比亚迪市场负责人。一年后,在陈振宇的安排下,李娟接触到了比亚迪总部采购张方思。

陈振宇曾告诉李娟,由于陈和比亚迪副总裁李柯“将预算用于海外建厂项目”,预计在2017年年底将预算拨给李娟,期间,长达一年时间里供应商需自行垫付。

当时,李娟给比亚迪总部的说法是,“雨鸿会给到比亚迪集团一些项目支持,而费用则是陈振宇他们原本给到我们的预算,先给海外建厂后,(再)还给我们。”

(李娟所写的《上海比亚迪情况说明》,她始终认为自己入职的是上海比亚迪市场部)

然而,这笔由供应商们垫付的资金很快走到了头。随着横昆明的报案,越来越多的供应商开始警觉起来。

“一开始以为是(国金比亚迪)资金链断裂,没想到这么严重。”王大铭对《财经天下》周刊说。

哪里来的钱?钱又去了那里?

尽管供应商们已经分享了各自“受骗”的经历,但整件事情的来龙去脉尚未清晰。

“说实话,你们没有缕顺这件事,我们自己也没有缕顺这件事。”王大铭对《财经天下》周刊说。其中,最让人想不明白的是,“李娟到底图什么?”

李娟在《上海比亚迪情况说明》的信中写到,项目执行,线上媒体广告投放、线下静态车辆展示,包括商场、机场、火车站等,线下试驾、车站、大小篷车活动,“均根据比亚迪集团内部员工大区负责人提出,经销商对接执行。”

王大铭认为,投放广告、线下活动的费用都是“实打实花出去的”,李娟并没有利益可图。

采访现场,诸位供应商也否认和李娟有个人利益关系。

不过,也有供应商并不相信李娟在这过程中完全没有“牟利”。

如上文所述,李娟通过发展“下线”,让一些广告商垫资为国金比亚迪提供日常运营的费用,包括人员工资、水电煤开销等。这也是一年多时间里,在没有获得深圳比亚迪总部和陈振宇注资的情况下,国金比亚迪得以生存的重要经济来源。

在这过程中,广告商们提供的垫资有可能成为李娟的盈利来源。

另一方面,对职位的渴望,急于渴望对自我的证明或许也是李娟所“图”。这些希望来自陈振宇对李娟的一次次暗示(比亚迪公司大换血后,李娟或可获得更高职位),也来自比亚迪内部人员对李娟的态度。

速肯广告负责人吴彬透露,一次他和李娟共同去深圳总部,一位微信备注名为张工的人屡次微信语音李娟,告知李娟比亚迪深圳将拨款3000万元给她。

一位国金比亚迪员工也表示,今年年初,“比亚迪”方面来电告诉李娟,由于上海地区的出色表现,比亚迪或考虑将上海地区正式纳入总部员工系统内。“李娟听完很激动,这是一种认可。”

有广告商透露,因为国金比亚迪有民事诉讼纠纷,所以账户被封了,款项要找代收代付公司来做。竞智广告负责人表示,中间曾收到过几百万元回款,“我们查过那家汇款公司,持股人是上海比亚迪员工”。

对此,上述比亚迪相关负责人对《财经天下》周刊表示并不知情。“钱去了那里我们并不知道,一切还是以调查为主。”

对于供应商和比亚迪来说,李娟个人的意图已完全不重要。有位供应商直言,“李娟已经不重要,没人在乎她。”在这场商业口水战中,李娟是出现最多的名字,也是掀开这场骗局的关键。但至少在现在,她是一颗弃子。

谁是内鬼?

“2017年到现在,这么多广告供应商给比亚迪做了一百多场车展,每次都有很多比亚迪经销商来参加、展示车辆,你觉得深圳比亚迪会不知道这件事情吗?”和其他广告供应商一样,Nick同样不相信比亚迪内部会不知道“国金比亚迪”的存在。

据Nick透露,最为吊诡的是,2017年之前的车展全部由深圳总部派经销商参加,2017年后的车展和活动,多是由国金方面派人去。

“如果和深圳总部没有足够的默契,(国金比亚迪)能做到吗?李娟只是舞台上的演员,深圳总部有更高级别的人在操盘整件事情。”一位不愿透露姓名的供应商对《财经天下》周刊说。

此前,也有多位供应商及业内人士表示,仅凭李娟一人“做不了这么大的局”,极有可能有比亚迪内部高层人士参与。

李娟在《上海比亚迪情况说明》提及的陈振宇被认为是连接深圳和国金的关键人。不过,7月16日比亚迪发布的公告已否认陈振宇是比亚迪在职或离职员工。多名供应商甚至推测,陈振宇可能“只是一个代号”,并非李娟上级的真名。

也有广告圈业内人士在微信公号“PR公敌”分析,“陈振宇想在比亚迪面前打造的形象,应该是一个具备强大市场资源的牛人。一个能用极少的钱调动起各种传播力量的高级职业经理人。他用上海雨鸿作为平台,巧妙地利用了目前公关广告营销行业的潜规则,依靠比亚迪内部的策应,在比亚迪眼皮子底下打着比亚迪的名号,透支了比亚迪的营销费用,做出了一些超出比亚迪预期的广告营销案例。”

如果一切顺利,陈振宇正式进入比亚迪市场部,“之前几年欠下的供应商款,便可以名正言顺的划归到比亚迪未来的市场预算内,一点一点的再补齐”。

不过,李娟所说的陈振宇上级、比亚迪副总李柯对自己身涉此事予以了否认。

李柯7月16日在回应路由社采访时表示:“此事实在让我愤怒,远在美国矜矜(兢兢)业业埋头苦干时,竟然莫名其妙的被骗子陷害了!警方一定要把什么陈振宇,宋博,李娟以及背后有猫腻的广告公司一并抓出来,狠狠严惩这样的欺骗行为!否则天理难容!”

然而,这次事件的确掀开了比亚迪内部管理缺失的一角。

有投资圈人士表示,比亚迪内部混乱并非一朝一夕,其“内外勾结”现象早已有之。

有消息人士向《财经天下》周刊透露,此前比亚迪内部也有类似事件发生。“是他们高层股东的行为,最后王传福(比亚迪总裁)出面解决了整件事情,让股东把获益全部吐出来,才没有给公司造成大的损失。”

这也是为什么众多供应商质疑比亚迪在声明中强调对于李娟所开展的市场活动不知情。

上述消息人士分析,如果此次事件真的和比亚迪总部有关,那么可能的原因至少有两个。一是比亚迪做“表外业务”,即上市公司没有将一部分业务支出写入财报中,保证股市稳定;第二则真如李娟自述信中所言,比亚迪公司内部有斗争,高层为了获利获权进行争夺,而陈振宇的消失背后,则有可能是比亚迪内部高层的一次“政 变”失败。

比亚迪相关负责人对《财经天下》周刊表示,目前比亚迪方面已派出人员和上海警方配合,但上海警方尚未到比亚迪深圳总部进行调查。比亚迪内部业已开始调查行动。“一切以警方的调查结果为准。我们是上市公司,不能乱说。”

对于广告商,比亚迪的态度已经有了明显改变。7月16日比亚迪在其官方微博发布告知函,称“比亚迪是案件受害者,已经报案,望有关公司尽快报案”,并明确表示“比亚迪愿意与相关公司沟通,并按照警方针对事实和金额的核查认定,与相关公司商讨合理解决方案。欢迎相关公司联系比亚迪,当面沟通,即日实行预约,并由比亚迪集团采购部总经理接待”,并留下预约电话。

《财经天下》周刊从广告商处了解到,他们正在商量对策,或组团前往深圳与比亚迪方面沟通解决方案。毕竟对于已经濒临绝境的小公司而言走法律程序是下下之策,能否熬过漫长的取证、审判、执行环节还是未知。

从比亚迪近年来的财报数据来看,公司总体呈上升趋势。2015财年,比亚迪实现营收800亿元,同比上年增长37.48%;2016财年、2017财年营收分别为1035亿元、1059亿元,但2017年的增速明显下滑,仅为2.36%。

从净利润来看,2015年也是比亚迪净利润迅速增长的一年,从2014年的7.4亿元骤升至31.4亿元;2016年达到近6年的最高值54.8亿元,2017年下滑至49.2亿元。比亚迪方面预计,随着2018年新能源汽车补贴退坡,今年一季度净利润将下滑75.2%~91.8%。

在比亚迪的主营业务中,汽车及相关产品始终占据主要位置。2017财年,上述业务产生的营收占比亚迪公司总营收的53.46%。

然而,公司的权利争夺、利益牺牲并没有体现在财报中。比亚迪是否该为供应商们的损失负责?三年财务增长期内,比亚迪发生了什么?究竟有没有内鬼?内鬼又是谁?目前仍旧疑点重重。剩下的疑问或许只有比亚迪能够回答。

唯一能确认的是,此事已经对比亚迪在资本市场上的表现带来负面影响。截至发稿,比亚迪股价仍呈下跌趋势。7月12日46.52元收盘至今,比亚迪已下跌至43.40元。

加载中...