新浪财经 产经

黏膜免疫实践中:国内又一吸入式新冠疫苗获批紧急使用

澎湃新闻

关注

•2022年12月5日,北京万泰生物药业股份有限公司发布公告称,近日,该公司与厦门大学、香港大学合作研发的鼻喷流感病毒载体新冠肺炎疫苗获批紧急使用。

35岁的Susan在新疆阿克苏地区从事“访惠聚”(全称为“访民情,惠民生,聚民心”活动)工作,由于疫情严峻,当地优先倡导接种吸入式新冠疫苗。11月中旬,Susan去“吸了疫苗”。过程非常简单,吸,医护人员告诉你吸完了,再憋气,就好了。“大家都说那是冬天的第一杯奶茶。”Susan说。

当天,Susan出现了一些反应,发热、冷颤、抽搐、浑身无力,下不了床。她只能休息,不停地喝水,吃感冒药。大约三天后,她的症状完全消失。Susan觉得,这和她个人的体质有关,她的同事基本只有轻微的头晕反应。她打前三针科兴疫苗时,也出现了较大的反应。“要相信科学。”她说。

自2022年10月26日,全球首款吸入用重组新型冠状病毒疫苗(5型腺病毒载体)克威莎®雾优®,作为加强针在上海投入使用以来,江苏、天津、浙江、新疆、北京等多地均已开始预约和接种工作。

克威莎是由康希诺生物股份有限公司(以下简称“康希诺生物”)与军事科学院陈薇院士团队合作研发的肌肉注射腺病毒载体重组新冠疫苗(5型腺病毒载体,以下简称Ad5-nCoV)。“康希诺生物CanSinoBIO”微信公众号称,吸入式疫苗克威莎®雾优®与康希诺已经获得附条件上市批准的注射用新冠疫苗克威莎同属一款疫苗,区别仅在于给药方式。

继康希诺生物之后,2022年12月5日,北京万泰生物药业股份有限公司(万泰生物,603392.SH)发布公告称,近日,公司与厦门大学、香港大学合作研发的鼻喷流感病毒载体新冠肺炎疫苗经国家卫健委提出建议,国家药品监督管理局组织论证同意紧急使用。

据万泰生物在2022年10月10日披露的鼻喷流感病毒载体新冠肺炎疫苗III期临床试验获得关键性数据的提示性公告显示,疫苗组和安慰剂对照组总体不良反应率均为12.4%;全部受试者中住院及以上新冠病例均在安慰剂组,鼻喷新冠疫苗的保护效力为100%。在符合方案集中,针对无免疫史人群,鼻喷新冠疫苗免疫后3个月内绝对保护效力为55%;针对有免疫史人群,鼻喷新冠疫苗加强免疫后6个月内绝对保护力为82%;60岁以上人群保护效力不弱于18-59岁人群。万泰生物称,已完成测序的终点病例基因分型结果显示均为奥密克戎(Omicron)株,包括BA.2(42%)、BA.4(39%)和BA.5(18%),表明鼻喷新冠疫苗对于奥密克戎感染导致的COVID-19可产生良好的保护力;同时,具有很好的安全性。

据央视网报道,11月29日,国家疾病预防控制局卫生免疫司司长夏刚在国务院联防联控机制新闻发布会上介绍,截至2022年11月28日,中国共接种了4.84万剂次吸入式腺病毒载体疫苗。

吸入式疫苗可诱导黏膜免疫

所谓吸入式疫苗,是指使用特定的装置将疫苗雾化成微小颗粒,通过吸入的方式使疫苗进入呼吸道和肺部。据“康希诺疫苗”公众号介绍,按照免疫的途径,吸入式疫苗可以分成口服型和喷鼻型。

2022年5月20日,康希诺生物在国际医学期刊《柳叶刀-呼吸病学》(The Lancet Respiratory Medicine)发表了评估克威莎®雾优®作为增强针的安全性和免疫原性的研究。

免疫原性结果显示,克威莎®雾优®序贯加强免疫28天后,两个剂量组针对原始毒株的中和抗体水平分别是灭活同源加强组的18.4-26.4倍。受试者血清中RBD特异性IgA结合抗体水平结果显示,序贯加强吸入用新冠疫苗 IgA水平显著高于灭活疫苗同源加强。

“康希诺生物CanSinoBIO”微信公众号称,该研究表明,克威莎®雾优®仅需肌注剂型的1/5或2/5即可产生高于肌肉注射的中和抗体水平;克威莎®雾优®不仅可以激发体液及细胞免疫,还可以高效诱导黏膜免疫,以达到三重免疫保护,同时具有安全有效、无痛便捷、可及性更高等独特优势。

据媒体报道,吸入式疫苗的优势还包括无需打针,可提升人群接种疫苗意愿;减少医护人员针刺操作次数,降低医护风险等。

据“康希诺生物CanSinoBIO”微信公众号介绍,新冠病毒主要通过感染呼吸道黏膜上皮细胞而入侵机体,而吸入式疫苗利用黏膜的淋巴组织免疫原理,使其产生分泌型IgA抗体,阻止病毒侵入机体。黏膜免疫系统是机体的第一道免疫防线,建立良好的黏膜免疫可在新冠病毒侵入组织之前将其杀灭,保护机体组织免受损伤,这是吸入式疫苗的一个重要优势。

此前,早在2020年9月,加拿大麦克马斯特大学(McMaster University)曾在《自然评论-免疫学》(Nature Reviews Immunology)发表题为《COVID-19疫苗策略的免疫学考虑》(Immunological considerations for COVID-19 vaccine strategies)的文章,推测能够直接在呼吸道黏膜中诱导免疫反应的呼吸道黏膜疫苗策略在早期控制或清除SARS-CoV-2方面将最有效。

在2022年9月4日克威莎®雾优®在中国被批准用作增强针后2天,9月6日,由印度海得拉巴(Hyderabad)巴拉特生物技术公司(Bharat Biotech)开发的鼻腔新冠疫苗在印度获批紧急使用。该公司尚未发表已经完成的III期研究数据。与克威莎®雾优®不同的是,该疫苗被批准为两剂初级接种,而不是加强剂。

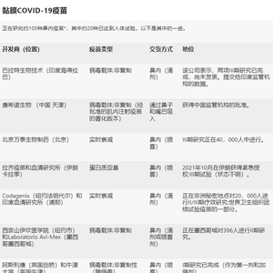
2022年9月6日,《自然》(Nature)杂志发表题为《鼻喷雾疫苗如何改变大流行》(How nasal-spray vaccines could change the pandemic)的文章,引用伦敦健康分析公司Airfinity的数据称,全球约有100种黏膜COVID-19疫苗正在开发中。其中约有20种疫苗已进入人体临床试验,其中至少4项(印度、伊朗和2项中国)已经完成或正在进行III期研究。

该文章解释道,目前使用的COVID-19疫苗在降低疾病严重程度和预防住院方面做得很好,但不能很好地阻止轻症感染或传播。其中一个原因是肌肉注射所产生的免疫细胞和抗体在鼻子和肺部的含量不够高,无法提供快速保护。在免疫细胞和抗体从血液中到达鼻子和肺部所需的时间内,病毒传播,感染者生病。相比之下,黏膜疫苗可以引发全身免疫反应,也可以激活鼻子和呼吸道黏膜组织中的免疫细胞。然而,目前尚不清楚分泌型IgA对SARS-CoV-2的保护效果如何。

黏膜免疫实践难

2022年12月4日,香港大学李嘉诚医学院微生物系的一位科学家向澎湃科技表示,肌肉注射疫苗主要产生IgG抗体,保护下呼吸道和肺,而上呼吸道更多由IgA抗体保护。肌肉注射产生的IgA抗体比较少,而黏膜免疫产生的IgA比较多。因此肌肉注射不能保证你不被感染,但是它能保护下呼吸道,减少重症的发生。

这位科学家称,理论上,吸入式疫苗是可以产生较好的黏膜免疫的,但是疫苗呈递的效率是一个问题。腺病毒带着新冠病毒表面的抗原,感染人的呼吸道细胞。然而,人类的呼吸道有很好的防御机制,实施黏膜免疫时疫苗制剂有可能被呼吸道“排出来”。因为腺病毒载体本身也是个病毒,身体呼吸道细胞会启动防御机制。此外,评价黏膜免疫的效果,一个直接的方法是检测呼吸道里IgA,但精确地取样检测也存在困难。目前大家都觉得,黏膜免疫可能可以有效地阻断感染,但实际上实践起来可能会遇到挑战。

在上海宣布开始使用吸入式疫苗克威莎®雾优®做增强针的当天,美国阿拉巴马大学伯明翰分校(The University of Alabama at Birmingham)遗传学博士周叶斌在其科普公众号“一个生物狗的科普小园”发文称,我们应该关注的是增强针的效果,而不是疫苗的给药方式。

他在分析康希诺生物发布的三项吸入式疫苗数据时表示,在康希诺生物于2021年7月26日在线发表于《柳叶刀-传染病》(The Lancet Infectious Diseases)的吸入式新冠疫苗临床I期试验结果中检测的是血清中和抗体,未必反映黏膜处的免疫反应,而康希诺生物发表的人体数据里并没有黏膜免疫检测结果;在发表的吸入式疫苗增强针研究里,须谨慎对待吸入型Ad5-nCoV诱导中和抗体高于灭活同源增强20多倍的结果。此外,该研究没有奥密克戎(Omicron)中和抗体数据。

前述麦克马斯特大学团队的评论文章提到,由英国牛津大学(University of Oxford)和阿斯利康共同开发的ChAdOx1 nCoV-19(也称为AZD-1222)是临床上最先进的COVID-19疫苗。

然而,2022年11月3日,《自然-医学》(Nature Medicine)报道了牛津大学历山大·道格拉斯(Alexander Douglas)团队针对COVID-19的ChAdOx1疫苗鼻内给药令人失望的1期试验结果。

无论接受的疫苗剂量如何,在第一次鼻腔疫苗接种后,只有一小部分先前未接种疫苗的参与者表现出针对刺突蛋白的黏膜免疫球蛋白A(IgA)或IgG的大量诱导。血清IgG和IgA反应也很少见且幅度低。接受两剂鼻内剂量的ChAdOx1的疫苗接种初治组的其余成员中,大多数未能产生黏膜IgA或IgG反应。鼻腔ChAdOx1加强剂未能在先前接种疫苗的12名参与者中的大多数中诱导强烈的黏膜抗体反应。最重要的是,中高剂量经鼻组的7名成员在试验期间出现了症状性COVID-19,尽管没有人需要住院治疗。因此,尽管该疫苗具备了安全性,该研究将不会进入第二阶段。

作者表示,鼻内施用ChAdOx1在小鼠、仓鼠和非人灵长类动物显示出优异的免疫原性和对SARS-CoV-2感染的保护作用,却在诱导人类黏膜或全身免疫反应方面表现出明显的失败,凸显了开发更强大的黏膜免疫学临床前模型的必要性。

在针对COVID-19的黏膜疫苗之前,已有对抗脊髓灰质炎病毒、流感和霍乱等病原体的黏膜疫苗。据前述《自然》杂志发表的《鼻喷雾疫苗如何改变大流行》的文章报道,目前至少已有9种黏膜疫苗被批准用于人体。

其中,口服脊髓灰质炎疫苗可以在肠道中非常成功地诱导免疫,接近实现灭菌免疫。然而,对于其他疾病,黏膜疫苗并不那么成功,有时是因为它不能产生足够强烈的免疫反应,有时是因为它引发了副作用。例如,位于伯尔尼的瑞士疫苗公司Berna Biotech在发现鼻内流感疫苗增加了暂时性面瘫的风险后,于2001年将其鼻内流感疫苗从市场上撤下。在美国和欧洲获得批准的针对流感的鼻内减毒活疫苗FluMist,在幼儿中引发的免疫反应优于肌内注射疫苗,但在成年人身上效果不佳。

(文中Susan为化名)

加载中...