新浪财经 产经

火电超超临界机组为什么被关注?

市场资讯 2022.06.12 21:39

来源:郭丽丽的研究札记

本周专题

6月6日,科技部部长王志刚在“中国这十年”系列主题新闻发布会上提到“超超临界高效发电技术”,表示未来将在超超临界高效发电技术方面不断取得新突破。本周我们对国内外超超临界发电技术的发展进行梳理,并对其在我国未来的发展做出展望

核心观点

超超临界发电技术:更低度电煤耗,更高发电效率

超超临界高效发电技术是指燃煤电厂将水蒸汽压力和温度提高到超临界参数以上,实现大幅提高机组热效率、降低煤耗和污染物排放的技术,是火电节能减排的主要技术之一。目前超超临界发电机组主要指蒸汽压力25MPa、温度580℃以上的超高参数燃煤火力发电机组,其发电效率在43.8%~45.4%之间,远高于亚临界机组的37.5%。超超临界高效发电技术优势在于进一步为度电煤耗打开下降空间。目前我国百万千瓦级超超临界高效发电技术供电煤耗最低可达到264克/千瓦时,与2021年的302.5克/千瓦时的度电煤耗水平相比还有较大的下降空间。

国内外超超临界高效发电技术发展进程梳理

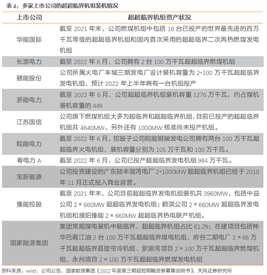
国外方面,目前对于超超临界发电技术研究发展方向主要集中在高参数的超超临界技术(A-USC) 和超临界循环流化床技术(USC-CFB)上。A-USC 技术蒸汽温度在700-760℃,压力在30-35 MPa,机组热效率可达到50%或更高。循环流化床燃烧发电技术煤种适应性广,能够充分利用低热值煤资源等劣质燃料。美国于2009年6月投产460MW的超临界CFB锅炉。国内方面,我国的超超临界高效发电技术起步于2002年左右,目前已经是世界上超超临界1000MW机组发展最快、数量最多、容量最大也是运行性能最先进的国家。目前超超临界高效发电示范工程占煤电总装机容量的26%。五大发电集团均已投运超超临界发电机组,其中国家能源集团超超临界煤电百万千瓦机组44台,占全国近三分之一。此外,多家上市火电发电企业也有布局超超临界发电机组,其中华能国际拥有16台已投产的世界最先进的百万千瓦等级的超超临界机组和国内首次采用的超超临界二次再热燃煤发电机组。

技术成熟+政策利好有望持续推进超超临界技术发展

我国度电煤耗降低效果显著:据中电联数据,我国6000千瓦及以上电厂供电标准煤耗由2008年的345/千瓦时降至2021年的302.5/千瓦时,降幅为12.3%;与国外对比,我国发电煤耗2011年后低于美国,并于2017年达到与欧洲平均煤耗整体相当的水平。去年11月两部委印发《全国煤电机组改造升级实施方案》,明确按特定要求新建的煤电机组原则上采用超超临界、且供电煤耗低于270克标准煤/千瓦时的机组;对供电煤耗在300克标准煤/千瓦时以上的机组,“十四五”期间改造规模将不低于3.5亿千瓦。作为目前技术最成熟,商业化运行最普遍的洁净燃煤发电新技术,超超临界发电技术将发挥愈加重要的作用

投资建议

超超临界发电技术是提高煤电发电效率及节能环保水平的重要手段之一,未来将在煤电清洁化转型方面发挥重要作用。火电转型新能源标的方面,长协煤占比高的企业火电盈利能力有望率先修复,建议关注国电电力】【皖能电力】【华能国际(A+H)】;水电标的方面,今年以来主要流域来水偏丰,基本面明显改善,水电业绩弹性可期,建议关注【华能水电】【长江电力】新能源运营商兼具成长空间和稳增长属性,预期下半年现金流改善幅度大,建议关注三峡能源】【龙源电力】【金开新能】。

风险提示:政策推进不及预期、超超临界发电技术迭代不及预期、煤炭价格波动、用电量需求不及预期等

正文

1.超超临界发电技术:煤炭清洁高效发展利器

6月6日,科技部部长王志刚在“中国这十年”系列主题新闻发布会上提到“超超临界高效发电技术”,表示未来将在超超临界高效发电技术方面不断取得新突破。本周我们对国内外超超临界发电技术的发展进行梳理,并对其在我国未来的发展做出展望。

1.1.超超临界发电技术:更低度电煤耗,更高发电效率

超超临界高效发电技术是指燃煤电厂将水蒸汽压力和温度提高到超临界参数以上,实现大幅提高机组热效率、降低煤耗和污染物排放的技术,是火电节能减排的主要技术之一。“临界”指由某一种状态或物理量转变为另一种状态或物理量的最低转化条件,煤电生产领域的“临界”指的是介质水的状态。22.115兆帕、374.15℃下,水蒸气的密度会增大到与液态水相同,这一状态叫做水的临界状态。当蒸汽参数超过临界状态点的参数时就处于超临界状态,而超超临界发电机组是在超临界机组参数的基础上进一步提高蒸汽压力和温度,使得同等大小的锅炉释放出来更大的能量,从而提升发电效率。

目前超超临界发电机组主要指蒸汽压力25MPa、温度580℃以上的超高参数燃煤火力发电机组,其发电效率在43.8%~45.4%之间,远高于亚临界机组的37.5%。

超超临界高效发电技术优势在于进一步为度电煤耗打开下降空间,助力燃煤机组的清洁化转型。根据科技部部长王志刚介绍,目前我国百万千瓦级超超临界高效发电技术供电煤耗最低可达到264克/千瓦时,与2021年的302.5克/千瓦时的度电煤耗水平相比还有较大的下降空间。

1.2.国内外超超临界高效发电技术发展进程梳理

1.2.1.国外超超临界发电技术发展梳理

从20世纪末开始,世界上许多国家相继提出了各自的超超临界发电技术发展计划。目前国际上对于超超临界发电技术研究发展方向主要集中在高参数的超超临界技术(A-USC) 和超临界循环流化床技术(USC-CFB)上。

A-USC 技术指的是高参数超超临界发电技术,蒸汽温度在700-760℃,压力在30-35 MPa,机组热效率可达到50%或更高。A-USC技术跟亚临界发电技术相比至少可以减少15%的 CO2排放。目前发展 A-USC 技术的主要国家和地区包括美国、欧盟和日本。

USC-CFB技术为超临界循环流化床技术。循环流化床燃烧发电技术具有煤种适应性广、环保效益好、资源综合利用率高等优势,能够充分利用低热值煤资源、高硫无烟煤、煤矸石等劣质燃料,是理想的先进低碳发电技术之一。20世纪末发达国家开始进行超临界循环流化床发电技术的研究,其中美国于2009年6月投产460MW的超临界CFB锅炉。

1.2.2.我国超超临界发电已跻身世界一流水平

我国的超超临界高效发电技术起步较晚,但利用国内市场提供的巨大舞台,通过自主研发等方式,我国超超临界高效发电技术已经实现跨越式发展:

2002-2006年:我国超临界火电技术完成从亚临界到超临界再到超超临界的发展。2006年投产运行的华能浙江玉环电厂一号机组是我国首台百万千瓦超超临界发电机组工程;

2015年东方电气设计供货的国内首台1050MW 高效超超临界机组在神华万州电厂投运,机组的主蒸汽压力/主蒸汽温度/再热蒸汽温度分别为29. 4MPa/605℃/623℃;

目前我国已经是世界上超超临界1000MW机组发展最快、数量最多、容量最大也是运行性能最先进的国家。

据中电联统计,2018年底中国已投产的超超临界机组已达160余台,其中1000 MW及以上机组超过100余台。目前,超超临界高效发电技术和示范工程已经在全国推广,占煤电总装机容量的26%。五大发电集团均已投运超超临界发电机组,其中国家能源集团超超临界煤电百万千瓦机组44台,占全国近三分之一。此外,多家上市火电发电企业也有布局超超临界发电机组。

1.3.技术成熟+政策利好有望持续推进超超临界技术发展

1.3.1. 我国度电煤耗降低效果显著

我国持续加大煤炭清洁高效利用,推动燃煤发电机组节能降耗改造,连续15年布局研发百万千瓦级超超临界高效发电技术,在降低度电煤耗方面成效显著。

国内比较方面,我国燃煤机组的供电煤耗长期处于稳步下行的区间。从全国平均水平来看,据中电联数据,我国6000千瓦及以上电厂供电标准煤耗由2008年的345克/千瓦时降至2021年的302.5克/千瓦时,降幅为12.3%;从发电企业来看,在我们统计的八家发电上市企业中,除皖能电力和赣能股份外其余六家企业2021年的供电煤耗均在300克/千瓦时以下。

国际比较方面,王倩等《超(超)临界燃煤发电技术发展与展望》一文选取了全球14个化石燃料发电量占全世界化石燃料发电量66%左右的国家的平均发电煤耗进行对比。

中国与美国、日本和韩国等国对比:自1995年以来中国发电煤耗总体上呈现出持续稳定下降的趋势,分别在2006年后低于印度,2007年后低于澳大利亚,2011年后低于美国。但是日本自20世纪80年代之后已经全部更新为超临界机组,并于1993年后开始大力发展大容量超超临界机组,其平均发电煤耗一直处在世界领先地位。截至2017年,日本燃煤机组的平均发电煤耗已经降至284克/千瓦时。

中国与欧洲主要国家对比:欧洲各国发电煤耗呈现低且平稳两大特点。我国在2007年后随着大量小机组的关停煤耗有大幅的下降,近年来随着技术的迭代进步,2017年平均煤耗水平已经与欧洲整体相当。

1.3.2.政策推动火电机组清洁转型,超超临界技术大有可为

我国能源消费以煤炭为主。在双碳目标提出后,能源结构转型加速。据中电联数据,风电和光伏装机占比由2018年的18.9%增长至2021年末的26.7%;火电装机占比由60.2%降至54.6%。但是目前煤炭仍然是我国能源安全的稳定器和压舱石。2021年全年火电发电量56463亿千瓦时,占总发电量的67.4%,而风光合计发电量占比仅11.7%。

因此,在“十四五”及更长一段时期,煤电在能源兜底保障和绿色低碳转型方面将继续发挥不可替代作用。据北极星电力网不完全统计,2021年我国已有超3000万千瓦的煤电项目获重要推进,基本为央企投资的66万或100万千瓦级机组。部分地区在“十四五”规划中也计划新增部分煤电以保证能源安全。

一方面,双碳目标下能源转型提速;另一方面,煤炭仍是目前我国能源消费基石。在此背景下,加强煤炭清洁高效利用,有序减量替代的重要性日益凸显。去年11月,两部委印发《全国煤电机组改造升级实施方案》,对新建煤电机组以及存量煤电机组的改造提出了明确的要求。

新建机组:《实施方案》提出,按特定要求新建的煤电机组,原则上采用超超临界、且供电煤耗低于270克标准煤/千瓦时的机组;

存量机组节能降耗改造:目前我国存量亚临界机组规模近4亿千瓦,参数低、汽轮机流通效率低,平均供电煤耗普遍高于330克/千瓦时。《实施方案》明确对供电煤耗在300克标准煤/千瓦时以上的煤电机组,“十四五”期间改造规模将不低于3.5亿千瓦。

先进超超临界发电技术是当前起基础性托底作用的燃煤机组脱碳、零碳以及负碳进程中最为重要的技术之一。大容量、高参数先进发电机组,如 630、700 ℃超超临界燃煤发电技术的研发、二次再热超超临界燃煤发电系统的优化是未来发展趋势,超超临界高效发电技术在提升煤炭清洁高效利用水平方面将发挥愈加重要的作用。

1.4. 投资建议

超超临界发电技术是提高煤电发电效率及节能环保水平的重要手段之一,未来将在煤电清洁化转型方面发挥重要作用。火电转型新能源标的方面,长协煤占比高的企业火电盈利能力有望率先修复,建议关注【国电电力】【皖能电力】【华能国际(A+H)】;水电标的方面,今年以来主要流域来水偏丰,基本面明显改善,水电业绩弹性可期,建议关注【华能水电】【长江电力】;新能源运营商兼具成长空间和稳增长属性,预期下半年现金流改善幅度大,建议关注【三峡能源】【龙源电力】【金开新能】。

2. 环保公用投资组合

3. 重点公司外资持股变化

截至2022年6月10日,剔除限售股解禁影响后,长江电力、华能水电、国投电力、川投能源华测检测外资持股比例分别为8.52%、0.54%、1.74%、2.70%和15.46%,较年初(1月3日)分别变化+1.31、+0.03、+0.12、+0.12和-2.37个百分点,较上周分别变化-0.11、+0.01、+0.11、+0.01和-0.01个百分点。

4. 行业重点数据跟踪

煤价方面,截至2022年6月10日,秦皇岛港动力末煤(5500K)平仓价为1205元/吨,较2022年1月4日788元/吨环比变化+52.9%。

库存方面,截至2022年6月10日,秦皇岛港煤炭库存总量为505万吨,较去年同期增加17万吨,同比变化+3.5%,较2022年1月1日477万吨环比变化+5.9%。

5. 行业历史估值

6. 上周行情回顾

7. 上周行业动态一览

8. 上周重点公司公告

文中报告节选自天风证券研究所已公开发布研究报告,具体报告内容及相关风险提示等详见完整版报告。

证券研究报告:《火电超超临界机组为什么被关注?

对外发布时间:2022年6月12日

报告发布机构:天风证券股份有限公司(已获中国证监会许可的证券投资咨询业务资格)

本报告分析师:

郭丽丽    执业证书编号:S1110520030001

加载中...