新浪财经 产经

个人破产首案写入最高法工作报告!重整、和解、清算首案回顾...

每日经济新闻

关注

原标题:个人破产首案写入最高法工作报告!重整、和解、清算首案回顾...

据央视新闻,3月8日上午,十三届全国人大五次会议在北京人民大会堂举行第二次全体会议,最高人民法院院长周强向大会作最高人民法院工作报告。报告提到,深圳个人破产条例首案裁定生效,让“诚实而不幸”的债务人可以从头再来,个人破产制度实践迈出重要一步

梁某是案件当事人,于2018年创业,后因经营不善,资不抵债。2021年3月,《深圳经济特区个人破产条例》施行后,梁某向深圳中院申请个人破产。法院指定破产管理人,核实财产状况,债权人会议审议并通过重整计划,随后法院裁定批准重整计划。按重整计划,未来3年,梁某夫妻除保留生活必需品、每月基本生活费用,其他收入均用于偿还债务。重整计划执行完毕,债权本金将100%清偿,利息等免于偿还。

最高人民法院工作报告提到,人民法院积极推动市场主体有序退出和有效救治,审结破产案件1.3万件,涉及债权2.3万亿元,促进企业优胜劣汰和要素资源高效配置。充分发挥破产审判“积极拯救”和“及时出清”功能,同时坚决防止借破产之名逃废债。审结破产重整案件732件,盘活资产1.5万亿元,让745家困境企业再获新生,35万名员工稳住就业。

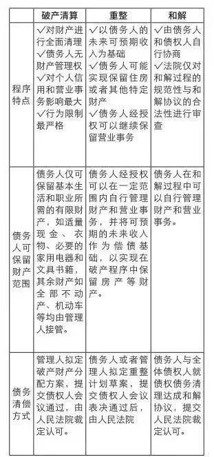
在《深圳经济特区个人破产条例》中,共提供了清算、重整与和解三类程序,供不同情况的债务人适用。

其中,在破产清算程序中,对财产进行全面清理,债务人无财产管理权,对个人信用和营业事务影响最大,行为限制最严格;债务人仅可保留基本生活和职业所需的有限财产,如适量现金、衣物、必要的家用电器和文具书籍,其余财产如全部不动产、机动车等均由管理人接管。

相比之下,在破产重整程序中,债务人需要有未来可预期的收入,可能实现保留住房或者其他特定财产,债务人经授权可以继续保留营业事务;出席债权人会议同一表决组的债权人过半数同意重整计划草案,并且其所代表的债权额占该组债权总额的三分之二以上的,即为该组通过重整计划草案。

和解则是由债务人和债权人自行协商,法院仅对和解过程的规范性与和解协议的合法性进行审查;委托和解期限内,债务人与全体债权人达成和解协议的,可以申请人民法院认可和解协议。

2021年7月,深圳诞生个人破产重整首案。2021年7月19日中午,深圳市中级人民法院的工作人员将裁定书送到了深圳市民梁文锦手上,他的个人破产重整计划得到了法院的批准——这是全国首部个人破产法规《深圳经济特区个人破产条例》正式施行以来,深圳中院审结的第一宗案件,也是第一宗裁定批准个人重整计划的案件。

债务人梁某是深圳一名产品结构工程师,拥有2项专利,2018年开始创业,开发销售具有创新专利的蓝牙耳机产品,但产品没有获得稳定客户资源,加之又遭遇疫情,导致银行债务越背越多,直至无力偿还全部债务。最终,10家债权人与债务人达成协议:总计约75万元的债务总额,债务人只需按计划三年还清所欠本金50多万元。期间,按深圳最低生活标准,豁免部分财产以保障债务人一家人基本生活。

2021年10月,深圳个人破产和解首案办结。76岁的债务人因二十多年前担任公司法定代表人期间,为一笔数额较大的公司经营性贷款承担了连带保证责任,经法院多次强制执行未能全额清偿,退休后,该债务人的主要收入为养老金以及民政部门发放的高龄津贴,由执行法院依法扣划执行款项后按月划转的生活保障费。截至债权申报期限届满之日,债权人平安银行申报了债权。经审核确认,债权额为970379.73元。综合债务人财产收入、债权债务情况、生活医疗需求以及家庭生活等情况,债务人在管理人的协助下,经与债权人初步协商,达成和解方案:债务人履行5.2万元款项的支付义务后,剩余未清偿债务予以免除。

2021年11月8日,深圳市中级人民法院裁定了首宗个人破产清算案件。债务人呼某目前无固定工作,每月劳务收入约5000元,自2013年离异后独自抚养女儿。呼某现有财产不足以清偿140余万元债务,将进入为期3年的免责考察期。按《深圳经济特区个人破产条例》规定,通过免责考察期后,呼某可免去剩余债务。“感谢个人破产条例,让我有机会得到经济上的‘重生’。”呼某说。

根据深圳市中级人民法院民事裁定书,破产人呼某2014年至2016年间经营深圳市呼延文化发展有限公司(以下简称呼延文化公司),因与其有场地租赁关系的新一佳超市有限公司倒闭,呼延文化公司被迫关闭,导致负债480多万元,包括工商银行借款225多万元、平安银行借款50万元、信用卡借款30多万元,向朋友借款90多万元,经营贷50万元及利息、违约金等。上述借款均用于公司经营,因公司规模小,无法用个人名义申请贷款。为了偿还债务,呼某在2018年卖掉其唯一住房,将卖房款260万元全部用于偿还债务,之后坚持还债,但至今仍欠100余万元。

2021年6月9日,呼某向深圳中院提交个人破产清算申请,共申报债权总额约140万元。管理人就呼某破产原因进行核查认为,呼某关于其因经营文化发展公司导致负债480多万元、卖房还债后仍欠100多万元等情况符合事实,亦有相关证据佐证。

深圳中院认为,呼某因生产经营损失导致负债,资产不足以清偿全部债务,且在破产程序中遵守个人破产条例规定的相关义务,符合宣告破产的条件。依照《深圳经济特区个人破产条例》第二条、第八十四条、第九十五条、第九十六条的规定,宣告债务人呼某破产,进入三年免责考察期。

据了解,破产人的豁免财产主要包括两部分。一是每月收入扣除应缴纳的社会保险费后保留的必要生活支出,包括老人赡养费487.50元、女儿抚养费每月1100元以及呼某本人每月的生活支出2200元;二是用于生活、学习的必需品,总价值为3950元。其中,呼某每月个人生活支出额度按深圳市最低工资标准计算,其女儿抚养费亦按该标准计算,由呼某与其前夫共同承担。

自宣告破产之日起,呼某将进入免责考察期。考察期内,呼某需接受破产管理人和破产事务管理署的监督,每月申报个人收入、支出和财产状况等信息,除扣除每月必要支出外,剩余收入全部用于偿还债务。免责考察期满后,深圳中院将根据呼某考察期间表现,裁定是否免除未清偿债务,解除限制行为。

深圳中院破产庭庭长曹启选表示,“免责考察期既能让‘诚实而不幸’的债务人得到‘重生’,也能避免恶意破产的出现。”  

加载中...