新浪财经 产经

“神药”脑苷肌肽注射液:上千人服用后患吉兰-巴雷综合征 举报石沉大海

中国新闻周刊

关注
调查丨一款“神药”与数百名瘫痪患者

调查丨一款“神药”与数百名瘫痪患者

只要这款药仍在生产,就还会有人“中招”。

7月的燕赵大地酷暑难耐。

54岁的梁秋玉侧躺在床上,身旁凌乱地放置着几件康复设备,使本不大的床略显拥挤。阳光炙烤着屋外的庄稼地,屋里的小吊扇吱吱呀呀地转动着,却感受不到丝毫凉意。

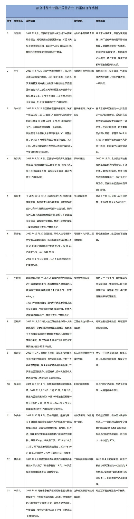
梁秋玉是河北邢台市威县常屯乡南大城村的村民。2020年底,因头晕耳鸣,她在家人的陪同下,前往河北医科大学第二医院就诊。住院期间,她前后注射了30支“脑苷肌肽注射液”,之后全身瘫痪,最终被确诊为吉兰-巴雷综合征(也称格林巴利综合征)。

“脑苷肌肽注射液”属于神经节苷脂类药物。在临床上,这类药物常用于缓解帕金森病及急性缺血性脑卒中的症状,改善脊髓损伤后神经的修复等。不过,一位资深业内人士告诉中国新闻周刊,神经节苷脂类药物只是辅助用药,“不存在于任何疾病的诊疗指南中,也没有确切的证据证明其疗效”。

值得注意的是,近十多年来,神经节苷脂类药物被广泛应用于国内多家医院、诊所,多次登上中国药品销售金额榜单,年销售额一度接近百亿,甚至被冠以“神药”的称号。

然而在光环背后,神经节苷脂类药物伴随的不良反应频发,疗效也被多方质疑。“神经节苷脂类致格林巴利维权互助群”群主刘志辉告诉中国新闻周刊,他们群里都是因为使用了神经节苷脂类药物后,出现全身瘫痪的患者,“目前有130人,加上之前退群的将近200人”。

而据“吉兰-巴雷综合征患者公益社群”负责人徐成翔估计,目前全国范围内使用神经节苷脂类药物后患上吉兰-巴雷综合征的人数至少上千。

“每当看到新病友入群,心里就会有股无名火。不明白为什么这类药物还不退出市场,让这么多的家庭经历痛苦。”一名患者家属对中国新闻周刊说。

不同的患者,相似的遭遇

9个多月前,梁秋玉还是个种地能手,一个人照管着4亩地。除了种地,她还负责接送孙子孙女上下学、做饭、收拾屋子。梁秋玉的丈夫苏仲文告诉中国新闻周刊,“我和儿子、儿媳三个人之前常年在外打工,家里大大小小的事情都是老伴在操持。”

如今,她却只能躺在床上。

梁秋玉侧躺在床上。图/赵牧 摄

据梁秋玉与家人描述,在河北医科大学第二医院治疗期间,医生在毫无告知的情况下给她使用了“脑苷肌肽注射液”。梁秋玉的“住院患者每日费用清单”显示,2020年12月21日使用了15支(每支2毫升),22-24日每天5支,共计30支。

12月31日,因头晕耳鸣症状有所改善,在医生的建议下,梁秋玉有过一次短暂的出院。“其实当时腿已经走路不方便了,之前入院的时候还能自己走,出来的时候需要搀扶,浑身没劲。”据梁秋玉回忆,因担心病情反复,她当晚没回老家,住到了弟弟梁秋晨的石家庄家中。

2021年1月1日,梁秋玉的四肢完全使不上劲,还伴随着严重的胸闷症状,喘不上气,处于半瘫痪状态,又于当日再次住院。1月5日,被确诊为吉兰-巴雷综合征。

在梁秋玉确诊吉兰-巴雷综合征后,苏仲文当时就怀疑,会不会是药物引起的。于是,他在手机上搜索相关信息,逐一筛查梁秋玉用过的药品,直到发现“脑苷肌肽注射液”可能引发瘫痪。

据苏仲文回忆,他很快找到医生反映,当时医生给他的答复是,既不肯定是“脑苷肌肽注射液”引起的吉兰-巴雷综合征,也不否定。

7月26日,中国新闻周刊记者同梁秋玉家属一道到河北医科大学第二医院医务处了解情况,医务处负责医疗纠纷的一位工作人员表示,使用“脑苷肌肽注射液”和患者确诊吉兰-巴雷综合征之间到底有多大关联,“不做鉴定谁也不能说(有关系)”。

如今,梁秋玉的突然瘫痪已经把这个家拖入了泥潭。

苏仲文说,从妻子发病到现在,治疗费前前后后花了近20万元,其中自费的有11万元,基本都是借的。“现在我和儿媳已经把工作辞了,回家专门照顾她和两个孩子,儿子在外打工每个月也就几千块,仅能维持全家的基本生活,治疗费根本没有着落。”

梁秋玉自己也很内疚,觉得拖累了全家,情绪一直很低落。她对中国新闻周刊说,“现在吃喝拉撒都在床上,给孩子们添了这么多负担,自己什么也干不了,真是生不如死。”

与梁秋玉远隔数百里、家住北京市的刘胜,也有着同样的遭遇。

“父亲每次问我,他怎么突然就动不了,我都不知道该说什么。”刘胜的儿子刘朝阳说,“说实话,我心理压力特别大,是我把这款药送到父亲手里的。但谁又会害自己的父母呢?”

刘朝阳提到的这款药全称“单唾液酸四己糖神经节苷脂钠注射液”(商品名“申捷”),也属于神经节苷脂类药物。

他告诉中国新闻周刊,2021年2月10日晚,他父亲因目光呆滞、反应迟钝,被送往北京朝阳医院急诊科就诊。经过救治,2月13日父亲的神志有所恢复,可以进行一些简单交流。同日,医生让刘朝阳去朝阳医院西门外的一家药房购买药物“申捷”。

据刘朝阳回忆,当时医生说是养护神经的,对缓解他父亲的病情有用。当时,他一共买了3盒,共15支。之后,2月15日、3月2日医生又分别开了3盒,前后一共用了45支。

2月22日,刘胜出院。次日下午4点多,刘胜刚吃完自己削的苹果,正拿着水杯喝水,突然觉得手尖有麻木的感觉。他说,“接着20分钟不到,整个手就完全耷拉下来。”

刘朝阳回忆说,当时父亲这种无力的状态在身体蔓延得非常快,“最初指尖开始麻木,然后蔓延到整个双手,再到四肢”。当晚八九点,刘胜已经无法站立,被街坊邻居用轮椅抬下楼,送上了救护车。

在北京朝阳医院做了一系列检查后,医生认为可能是缺钾,让他输液,在临时留观室留观。2月的北京,天气冷冽。但刘朝阳回忆,待在留观室的父亲却因为胸闷、喘不上气,脸憋得通红,不断有豆大的汗水滴落。

因无法长时间佩戴口罩,2月24日,刘胜在家人的陪伴下选择回家。次日凌晨,刘胜四肢完全瘫痪,再次被送到北京朝阳医院急诊住院处进行救治。

据刘朝阳提供的“病程记录”,3月1日医生的查房记录显示,患者有吉兰-巴雷综合征的可能。不过,3月2号医生又一次给刘胜开了“申捷”,同时还让刘朝阳拿着患者脑脊液和血液样本到其他医院做神经节苷脂抗体检测。检测结果显示,神经节苷脂抗体阳性,最终确定患了吉兰-巴雷综合征。

刘朝阳提供的“病程记录”。

神经节抗体检测部分内容。图/刘朝阳提供

刘朝阳告诉中国新闻周刊,检测医院的医生认为,从这份结果看,应该是某种药物引起的身体反应。但北京朝阳医院给出的解释是,这份检测报告只能确诊吉兰-巴雷综合征,并不能说明病因。

在院方看来,刘胜是自身免疫力所引起的吉兰-巴雷综合征,无法确定是否与神经节苷脂类药物有关。

因病情一直没有起色,刘胜5月6日从北京朝阳医院转出,前往朝阳急诊抢救中心继续康复。

7月20日,中国新闻周刊记者前往刘朝阳买药的那家药店进行实地探访。药店工作人员在交谈中透露,“申捷”需要医院开具处方才能购买,“现在还可以买到,300多元一盒。”

不断增加的病例

梁秋玉、刘胜的遭遇并不是个案。

中国新闻周刊调查发现,近几年,因注射神经节苷脂类药物后出现瘫痪,最终被确诊为吉兰-巴雷综合征的病例屡见不鲜。

在这些患者中,他们最初去医院看病的原因各不相同,有的因为脑梗,有的因为头晕耳鸣,有的因为做甲状腺结节手术,有的甚至就是不小心摔了一跤……虽然,不是所有使用这类药物的患者都会出现瘫痪,但是一旦被确诊吉兰-巴雷综合征,对一个家庭来说,就是一场无法挽救的灾难。

刘芸也是神经节苷脂相关性吉兰-巴雷综合征患者中的一员。2019年4月25日,刘芸因甲状腺良性结节,进入河北医科大学第四医院就诊。4月30日手术当天输注“复方曲肽注射液”和“复方脑肽节苷脂注射液”各5支,之后三天每天输注“复方脑肽节苷脂注射液”5支。在出院后第二天晚上,刘芸突然全身瘫痪。5月11日被确诊为吉兰-巴雷综合征。

“怎么也想不到,一个普通的甲状腺结节手术会导致全身瘫痪。”刘芸的丈夫王占群对中国新闻周刊说,“手术当天,医院在没告知家属的情况下,使用了两款类似成分的药物,其中‘复方曲肽注射液’的剂量达到了一天的最大用量。”

如今,两年过去了,刘芸因气管切开,无法长时间脱离呼吸机,完全护理依赖,吃饭靠喂,翻身需要别人帮忙,大小便也无法自理,每天要经气道瘘口吸痰20次左右。“人的尊严和自由都没了。这不是生活,只能算是活着。”王占群黯然说道。

刘芸目前仍无法离开呼吸机。图/赵牧 摄

在刘志辉看来,对普通患者家庭来说,吉兰-巴雷综合征的治疗费用是一个沉重的负担。他说,曾经有一位病友,只坚持治疗了半个月就回家了,“呼吸机一摘,基本上三五分钟就不行了。直白一点,没有足够的钱进行治疗,最终等待他们的结局就只有一个——死亡。”

据研究资料显示,吉兰-巴雷综合征是一种多发性神经病变,主要损害脊神经根和周围神经,也可影响颅神经,导致急性脱髓鞘。神经节苷脂相关性吉兰-巴雷综合征是其最严重的表现类型,目前发病机制尚不明确。

神经节苷脂最早是由一家意大利药企研发出来的神经保护剂,其主要适应症是帕金森病。我国目前临床上广泛应用的外源性神经节苷脂,是从猪脑或牛脑中提取出来的一种神经细胞功能物质,其主要成分是单唾液酸四己糖神经节苷脂钠。

有相关文献指出,早在1970年,神经节苷脂曾在意大利广泛应用于治疗周围神经病,报道的主要不良反应有过敏反应、发热、出汗等。1989-1991年间,意大利报道出8例神经节苷脂致吉兰-巴雷综合征病例。1993年,意大利学者Gianluca Landi等人发表文章称,相关病例提示使用神经节苷脂可能会致吉兰-巴雷综合征。此前,在德国也有医生发现使用神经节苷脂致吉兰-巴雷综合征发生的情况。

因此,早在20世纪90年代,神经节苷脂就在欧洲纷纷“撤市”,美国食品药品监督管理局至今未批准神经节苷脂类药物在美国上市。

一名三甲医院的神经内科主任医师告诉中国新闻周刊,“知道使用神经节苷脂后,有患者被确诊为吉兰-巴雷综合征这个现象。”他所在的医院2010年以前就关注到上述现象,当时医院神经内科就明确禁止使用这款药,他也会提醒年轻大夫尽量避免用这款药。

这名主任医师认为,“部分使用神经节苷脂类药物的患者得了吉兰-巴雷综合征,提示这两者间可能存在因果关系。”

从2016年起,国内也开始对神经节苷脂类药物的使用步步收紧。

2016年11月,对于可能的严重不良反应,原国家食药监总局发布“修订单唾液酸四己糖神经节苷脂钠注射剂说明书的公告(2016年第172号)”,要求生产企业在说明书中增加该药品涉及吉兰-巴雷综合征的不良反应及警示内容。

2019年7月1日,国家卫健委发文将“神经节苷脂”、“脑苷肌肽”列入第一批国家重点监控合理用药药品目录。同年8月份,河北省卫健委、河北省中医药管理局联合发文,除了上述两款药品外,又将“复方脑肽节苷脂”列入重点监控目录。

同年11月,国家药监局发布的“关于修订脑苷肌肽注射液说明书的公告(2019年第91号)”在警示语中列出:国内外药品上市后监测中发现可能与使用神经节苷脂产品相关的急性炎症性脱髓鞘性多发性神经病(即吉兰-巴雷综合征)病例等内容。

截至2020年,北京、河北、山东、浙江、重庆等地先后将神经节苷脂类药物调出医保目录。

但值得注意的是,从2016年至今,在近5年的时间内神经节苷脂相关性吉兰-巴雷综合征病例仍在持续增加。

据2020年发表在《国际神经病学神经外科学杂志》上的“外源性神经节苷脂相关性吉兰-巴雷综合征的发病机制及诊治研究进展”文章指出,通常吉兰-巴雷综合征的发病率约为1.6/10万,但是使用外源性神经节苷脂的患者发生吉兰-巴雷综合征的几率增加了200倍。

“吉兰-巴雷综合征患者公益社群”负责人徐成翔表示,按照上述发病概率计算,那么在每300个神经节苷脂类药物的用药者中,就会有1人得吉兰-巴雷综合征。

据他保守估计,因神经节苷脂类药物引起的吉兰-巴雷综合征患者占吉兰-巴雷综合征患者群体的5%以上。也就是说,100个吉兰-巴雷综合征患者,至少5人是因为使用神经节苷脂类药物后患病的。“目前全国范围内使用神经节苷脂类药物后,患上吉兰-巴雷综合征的患者至少上千人。” 

那么,神经节苷脂类药物到底有什么疗效呢?

数十亿的市场规模

2019年11月,北京协和医院儿科主任医师鲍秀兰曾在微博“鲍秀兰诊室”上回复孩子家长提问时指出,“不建议使用神经节苷脂、鼠神经等脑营养药物。没有循证医学的依据证明有效,国际上都不用。经科学研究证明,神经节苷脂、鼠神经等脑营养药物因为通不过脑膜无法进入脑内,所以无效。”

来源:“鲍秀兰诊室”官方微博

中国人民解放军总医院(301医院)神经外科主任医师毛之奇曾在视频中公开指出,虽然已经有动物实验表明神经节苷脂可以协助神经再生,从而帮助一些康复。但在人身上的临床试验结果暂时还不支持“注射神经节苷脂对治疗帕金森病有效果”这样的结论。

值得注意的是,神经节苷脂类药品主要通过医院进行流通。那么,国家一再修改说明书后,医院为何还会给患者开这种疗效并不明确,还带有高风险不良反应的药物呢?

一位不愿具名的业内人士告诉中国新闻周刊,“有的医生是习惯性给药,并不知道这类药有严重的副作用;有的可能是存在利益关系,毕竟药品回扣在国内不少地方仍是客观存在的事实。”

这位业内人士说,如果神经节苷脂相关性吉兰-巴雷综合征病例发生在修改说明书之前,还情有可原,“可现在国家药监局已经修改了神经节苷脂类药物的说明书,对可能导致吉兰-巴雷综合征的风险进行了警示,仍然不断出现新发病例,让人有些无法理解。”

据一位在医药行业从业多年的人士向中国新闻周刊透露,继修改药品说明书、被列入国家重点监控合理用药药品目录后,神经节苷脂相关性吉兰-巴雷综合征患者并未减少,是因为部分医生采取了一种更隐蔽的方式,以自备药的形式把药开出来,让患者去医院外面的药店拿药,“这很难说不是利益在作祟”。

中国新闻周刊搜索国家药监局官方网站发现,“单唾液酸四己糖神经节苷脂纳注射液”、“注射用单唾液酸四己糖神经节苷脂钠”、“复方曲肽注射液”、“脑苷肌肽注射液”、“复方脑肽节苷脂注射液”等药物的主要成分都含有神经节苷脂,所涉及的生产企业包括吉林天成制药有限公司、哈尔滨医大药业股份有限公司、齐鲁制药有限公司、吉林四环制药有限公司等13家。

中国新闻周刊致电哈尔滨医大药业股份有限公司市场部,一位工作人员表示,“目前神经节苷脂类药品销量还可以,全国都有卖,但具体销量不方便透露。”

可查资料显示,神经节苷脂类药物的销售规模虽然近几年有所缩减,但市场仍然可观。据米内网数据显示,2019年神经节苷脂类药物的市场规模有所下降,但仍然高达37.87亿元。2018年,该药的市场规模为56.23亿元,而2015年和2016年,该药的全年销售额更是突破了60亿元。

赛升药业(300485.SZ)为例,其神经系统药物主要产品为“赛典”单唾液酸四己糖神经节苷脂钠注射液(GM1)。据其2020年年报显示,2020年度,赛升药业实现营业收入10.94亿元,其中来自GM1的收入占比达11.76%,由此估算,赛升药业的GM1在2020年全年销售大概金额约1.29亿元。据其2019年年报显示,2019年GM1收入占比17.85%,由此估算当年GM1的销售收入约为2.13亿元。

另外,据步长制药(SH:603858) 8月5日公告,其控股子公司吉林天成制药有限公司的药品“复方脑肽节苷脂注射液”将于2021年11月1日退出山东省医保目录。值得注意的是,该产品2020年度营业收入为12.44亿元,占步长制药2020年度营收的比例为7.78%。

目前,国内生产神经节苷脂类药物的药企及对应的药品名称。整理信息来源:国家药监局

在“神经节苷脂类致格林巴利维权互助群”群主刘志辉看来,只要这款药仍在生产,就还会有人“中招”。

北京市盈科律师事务所合伙人柴敏告诉中国新闻周刊,神经节苷脂类药物引发的争议,涉及对药品的科学研究、药品的管理机制、医生的用药规范等多方面问题,“因为国家并未禁止该药品的生产流通,所引发的争议仍会继续”。

艰难的维权之路

距离刘芸患病已经两年多了,然而维权的进展却不尽如人意。

她的丈夫王占群告诉中国新闻周刊,走司法诉讼的周期很长,对于一个普通百姓来说,维权的渠道并不通畅。“最初,我每个星期都会向主管部门举报一两次,但半年后发现,举报如同石沉大海,毫无结果。”

柴敏表示,从法律上看,与神经节苷脂类药物相关的医疗纠纷,一般先由相关的司法鉴定机构对医院的医疗行为是否存在过错、使用神经节苷脂与患者产生的不良后果之间是否存在因果关系进行司法鉴定。法院再根据鉴定结果判定是否应由医院或药企承担责任。

不过,她也提到,由于医疗技术的专业程度高,非专业人士难以进行判断,法院一般也只能从医生、医院的操作是否符合操作流程进行评价,而不具备专业知识的患者就更难评判医生的操作是否存在过错了。这也是患者维权的主要难点。

刘志辉认为,神经节苷脂相关性吉兰-巴雷综合征患者反映的问题主要集中在三方面:一是2016年国家要求修订单唾液酸四己糖神经节苷脂钠注射剂说明书后,部分药企并未及时修改说明书,在打“擦边球”;二是医院和主治医生存在过度用药(重复给药)和超范围用药的问题;三是在患者使用药品时,大部分医院并未尽到风险告知义务。

多名患者及家属反映,在他们与医生进行病情沟通时,大多数医生的答复都是,不否认因为使用神经节苷脂类药物导致吉兰-巴雷综合征,但也不确认。

一名不愿具名的业内人士告诉中国新闻周刊,药品不良反应的报告渠道是一级一级进行上报的,一般不接受个人的举报。对于神经节苷脂类药物关联性吉兰-巴雷综合征这种不良反应,医生有时候会选择不向医院上报,这样一来,医院便不知情。此外,因为在输液时,患者很难见到药品的说明书,很多人也不会意识到自己的症状属于不良反应,医生也认为多一事不如少一事。

2017年1月,赵新因摔伤住进石家庄医科大学第一医院。其间,被注射脑苷肌肽注射液,出现四肢无力、浑身瘫软,后被诊断为吉兰-巴雷综合征。2019年12月20日,赵新将河北医科大学第一医院告上法庭,目前该案件尚未结案。

那么,医生在患者疑似或确诊吉兰-巴雷综合征的情况下,仍使用神经节苷脂类药物,需要承担相应的法律责任吗?

柴敏认为,若医生在上述情况下仍使用神经节苷脂类药物,则存在过错,需要承担相应责任。同时,因医生履行的是职务行为,最终将由医院承担相应的医疗损害赔偿责任,如医疗费、误工费、护理费、残疾赔偿金等。

神经节苷脂类药物的生产企业涉及数十家药企,其中梁秋玉所用“脑苷肌肽注射液”由吉林四环制药有限公司生产。当被问及是否有要求赔偿的时候,她的儿子表示,他们目前已正式起诉院方,后续也打算起诉药厂。

中国新闻周刊查询相关药品信息了解到,北京四环制药有限公司、长春翔通药业有限公司等多家企业均在“单唾液酸四己糖神经节苷脂钠注射液说明书”的注意事项添加“国内外药品上市后监测中发现可能与使用神经节苷脂产品相关的吉兰-巴雷综合征病例”等内容,并提示吉兰-巴雷综合征患者禁用本品。

北京四环制药有限公司一位工作人员告诉中国新闻周刊,目前尚没有收到患者对“单唾液酸四己糖神经节苷脂钠注射液”这款药品的不良反馈。“一般收集到药品不良反应,会上报给公司自己的药物警戒部进行评估,药物警戒部会对不良反应病例进行跟踪调查,根据他们的评估,再做下一步的工作。”

吉林振澳制药有限公司不良反应部一位工作人员则对中国新闻周刊说,收到过关于脑苷肌肽注射液的不良反馈。这位工作人员解释,“因为药品都会有不良反应,而且这款产品其他企业也在生产。我们已经按照国家药监局2019年的发文及时修改说明书了。”

刘志辉说,对于患者来说,他们大多数时候都在被动接受治疗,医生和医院应当做好药品风险告知的义务。另外,对于一个没有被写入治疗指南的药物,能够在国内大范围使用,是否涉及背后的利益问题尚未可知,药企是否又真正做过神经节苷脂类药品的药理安全性研究,也需要打个问号。

对苏仲文来说,他目前最大的心愿是妻子梁秋玉能早日恢复。他现在每天给她做3-4次康复锻炼,但几个月过去了,妻子的病情并未好转。

梁秋玉的丈夫正在为她做手部按摩。图/赵牧 摄

“希望她能恢复自理,但这几乎是奢望。”苏仲文无奈地说,“治疗到现在,她一点好转都没有,治疗态度也很消极,感觉前面一片漆黑,根本看不到方向和希望。”

(应受访者要求,除了刘志辉,文中患者及家属均为化名。)

加载中...