新浪财经 产经

2批次昂立多邦胶囊乳酸菌检出不足 母公司交大昂立陷亏损泥沼

新京报

关注

原标题:2批次昂立多邦胶囊乳酸菌检出不足,母公司交大昂立陷亏损泥沼

近日,上海市市场监管局通报,标称上海交大昂立股份有限公司(简称“交大昂立”)委托旗下分公司生产的2批次昂立多邦胶囊,乳酸菌含量均低于标准最低限值。

新京报记者注意到,目前电商平台上在售的昂立多邦胶囊仅标注了产品生产日的乳酸杆菌含量,未明确标明货架期内活菌数量。而根据相关规定,活菌类益生菌保健食品在其货架期内活菌数不得少于100万CFU/ml(g)。

1月26日,交大昂立官方客服对此解释称,涉事产品不合格主要原因系超市储存不当,阳光曝晒、温度过高导致益生菌死掉。

2批次胶囊乳酸菌含量低

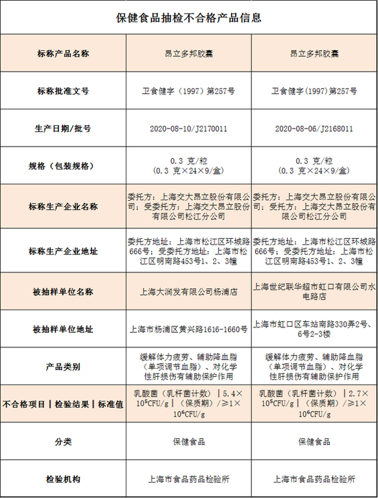
通报显示,标称交大昂立委托上海交大昂立股份有限公司松江分公司生产(简称“交大昂立松江分公司”)、上海大润发食品有限公司杨浦店销售的昂立多邦胶囊[0.3克/粒(0.3克×24×9/盒),2020-08-10 ],乳酸菌(乳杆菌计数)检测值为54万CFU/g,低于(保质期)≥100万CFU/g的标准值。

另一批次标称交大昂立委托交大昂立松江分公司生产、上海世纪华联超市虹口有限公司水电路店销售的“昂立多邦”胶囊[0.3克/粒(0.3克×24×9/盒),2020-08-06],乳酸菌(乳杆菌计数)检测值为27万CFU/g,仅是标准最低限值的27%。

上海市市场监管局表示,乳酸菌是一种益生菌,能够将碳水化合物发酵成乳酸,主要功效是调节胃肠道菌群,促进机体的生长发育,对脂肪的代谢也有重要作用。乳酸菌不达标的原因,可能是制作过程中的成分配比不达标,或者是运输储存方式造成。

新京报记者1月26日咨询交大昂立官方客服,工作人员解释称,涉事批次产品乳酸菌数量不合格主要系超市储存不当导致阳光曝晒、温度过高,致使产品中的益生菌死掉。如果消费者买到的不是涉事批次产品且储存得当,则不存在问题。

产品未标明货架期内活菌数

公开资料显示,益生菌在调节人体肠道功能、免疫力等方面具有一定作用。不过美国食品技术协会高级会员、科学松鼠会成员云无心认为,益生菌要发挥作用,必须要有特定功能的细菌、有足够量的活菌达到胃肠、对人体产生明确的健康好处三条基本要求。益生菌商品中是否含有宣称的菌、菌的活性在产销链中能否得到保证,消费者都无法判断。

根据原卫生部2004年的《益生菌类保健食品评审规定》,活菌类益生菌保健食品在其货架期内活菌数不得少于100万CFU/ml(g),即单位含量需达到百万级别。新京报记者此前就市面上10余款婴幼儿益生菌产品进行统计发现,仅2款产品对货架期内的活菌数予以明确标注,其余产品仅标注了出厂时添加的活菌数,或模糊地标注“添加量”“含量”,产品货架期内的活菌数量普遍成谜。

上述昂立多邦胶囊均为拥有“蓝帽子”认证的保健食品,主要应用于缓解体力疲劳、辅助降血脂(单项调节血脂)、对化学性肝损伤有辅助保护作用。在昂立天猫旗舰店,昂立多邦胶囊称采用先进技术冻干,保留有益成分,产品生产日含乳酸杆菌≥10亿个/克,这一数字与网友展示的产品外包装标称相符,但同样未标明货架期内活菌数量。

交大昂立官方客服表示,其产品如果按照说明书储存,把产品放在阴凉干燥处,温度不超过40℃,在货架期内的活菌数量能够得到保障。如果产品已拆开了铝箔纸包装,则建议放在冰箱储存。

一位益生菌行业专家曾在接受新京报记者采访时指出,由于益生菌研发属于尖端科学,国内外尚没有相关标准,很多专业机构都无法对产品中含有的益生菌种类以及活菌数量进行辨别,这也导致益生菌产品鱼龙混杂。“据我们摸底调查,市面上90%的益生菌产品中活菌含量非常低,甚至没有,这就导致消费者服用一些产品后没有效果。”

母公司连亏两年被*ST

官网信息显示,昂立多邦胶囊属于交大昂立旗下营养品业务单元。昂立营养是集科研、生产、销售为一体的自负盈亏、独立运行的实体。该业务依托上海交通大学组建了昂立健康研究院。近年来,该研究院在益生菌领域的研发上取得了“具有世界先进水平的成果”,目前益生菌菌粉已销往欧洲、东南亚等地区。

不过,作为中国保健食品行业首家上市公司的交大昂立,却游走在退市边缘。资料显示,交大昂立是由上海交通大学、上海大众出租汽车股份有限公司、上海茸北工贸实业总公司等9家发起人股东在原上海交大昂立生物制品有限公司基础上发起设立的股份公司。2001年7月在上交所挂牌上市,实际控制人为大众交通(集团)股份有限公司。

2017年-2019年,交大昂立营收分别为2.7亿元、2.49亿元、3.33亿元,净利润分别为1.6亿元、-5.06亿元、-7779.43万元。由于连亏两年,交大昂立股票自2020年4月30日起被实施退市风险警示,股票简称变更为“*ST交昂”。

截至2019年底,交大昂立产品主要分为食品、保健食品及相关原料,其中保健食品主要是以肠道微生制剂益生菌和中草药提取物为核心开发的昂立一号口服液、昂立多邦胶囊、昂立一号益生菌颗粒等。此外,交大昂立对交通银行兴业证券工业富联等多家上市公司进行过金融投资,并对港股上市公司泰凌医药进行过长期股权投资。

然而,对外投资并没有给交大昂立带来理想收益。2018年,交大昂立当时持股22.28%的泰凌医药连同附属公司亏损约9.64亿元。亏损加上长期资产减值损失,给交大昂立同期净利润造成-5.35亿元的影响。

2019年,交大昂立出售所持有的兴业证券全部股票及大部分泰凌医药股份。而出售泰凌医药对交大昂立同期净利润产生了合计-1.49亿元的影响,进而导致全年亏损。

2020年上半年,交大昂立不再持有泰凌医药股份,下属全资公司北京昂立商贸有限责任公司出售一套房产收益预计约1140万元(未考虑相关税费)。2020年前三季度,交大昂立营收为2.52亿元,同比增长2.11%;净利润为5456.1万元,同比减少41.34%。

新京报记者 郭铁 图片来源 官微截图

 

加载中...