新浪财经 产经

比盲盒还烧钱?一个“棉花娃娃”3万块 这又是什么神奇圈子

新浪财经

关注

原标题:比盲盒还烧钱?一个‘棉花娃娃’3万块,这又是什么神奇圈子

来源:鞭牛士

作者:杨雪

设计:瓜瓜

最近,古装剧《有翡》很火,姐妹突然找我帮她抢娃:

什么?抢娃?

我之前只听过抢明星的演唱会门票,没想到,连明星娃娃都这么抢手了

我点开姐妹发的链接一看,才发现是《有翡》官方授权出的周边,针对王一博在剧中的造型,推出了公子允、逍遥允两款棉花娃娃。

图源:微店

娃娃的定价在 200 元左右,累积销量超过 3000 只,也就是说,上架没几天,官方就卖了将近 60 万。

仔细研究了一下之后,我发现“棉花娃娃”这个看似简单的小玩意儿,其实非常烧钱……

01

棉花娃娃,到底是啥?

棉花娃娃在微博上的#棉花美娃娃#超级话题,有 23W+ 万粉丝关注,帖子数也有 36W+ 。

那么,到底什么是棉花娃娃呢?

其实就是字面意思,用棉花制成的玩偶娃娃

它最早源于追星文化盛行的韩国,经纪公司将明星的形象卡通化,制作成身高 10 到 20 厘米左右的棉花娃娃,以官方周边的形式卖给粉丝。

不过,韩国的棉花娃娃更像是“明星脸”的公仔,既不能换衣服,也没有什么饰品,玩法还比较简单。

图源水印

我国的“棉花娃圈”的发展时间比较短,是从 2018 年《偶像练习生》火爆后才开始的。

虽然起步晚,但我国的“棉花娃圈”玩法更丰富

以爱豆为原型设计棉花娃娃,可以换装、换配饰,甚至换发型,售价也不算很贵,因此受到不少追星女孩的追捧。

虽然娃娃在圈外人看来长得都差不多,都是浓眉大眼的 Q 版娃娃,但粉丝还是能一眼识别出哪个娃娃是自己的爱豆

因为,不同娃娃都有自己的特点,比如王一博的痣在右眉,易烊千玺的痣则在眉中央。

图源:微博

由于棉花娃娃的价格很亲民,也没什么山正之分,入坑的门槛很低,越来越多单纯喜欢可爱娃娃的人加入到这个圈子,娃娃逐渐分为了有属性和无属性两大类:

有属性的娃,就根据明星的特征来设计,或者是二次元的某个角色,会穿同款的衣服和配饰;无属性的娃不以明星为原型,和玩偶、公仔类似

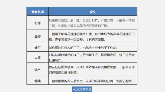
棉花娃娃也有一套完整的圈内“黑话”,和 BJD 娃圈还有很大的区别,让我这种局外人看得一头雾水。

比如,“娃爸”指的是明星本人,棉花娃娃就成了“娃爸”的儿子或者女儿;拼团买的娃娃多数都是“裸娃”,还需要再另外买衣服……

我下面整理的这些‘黑话’只是入门版的,可以说是九牛一毛:

由于棉花娃娃的种类、花样繁多,很多玩家不会满足只拥有 1 个娃娃,忍不住越买越多,可谓是“一入娃坑深似海”。

02

为啥棉花娃娃能这么贵?

可能很多人会说,不就一个棉花娃娃吗,再贵能有多贵?顶多几十块一个而已。

如果你是这么想的,那我只能说你太天真了……这样的一个棉花娃娃,卖出 1w+ 都不是新鲜事了

1)“饭圈”热门,为爱发电

首先,棉花娃娃是很多饭圈人士很爱的周边。

各个明星都有属于自己的人气娃娃,这些娃娃甚至还有专门的昵称、微博和超话。

王俊凯粉丝几乎人手一只‘王俊波’(根据幼年形象制作)、胡歌粉丝最爱‘五号病人’(话剧《如梦之梦》的经典角色)、蔡徐坤粉丝偏爱‘蜜桃’(蔡徐坤演出的舞台造型)……

娃娃王俊波,图源微博@少女样子K

除了饭圈,游戏圈、剧圈也很馋棉花娃娃这块“吸金”肥肉。不少游戏和电视剧的出品方都推出过官方周边,以此圈钱:

比如,前段时间播出的《重启之极海听雷》出了朱一龙‘吴邪’的娃娃,虽然“一个娃娃+一份赠礼”就要价 278 元,而且还要等一个多月,但还是被粉丝秒空

爱奇艺先后推出过 UNINE 和 THE NINE 两大选秀组合的娃娃礼包,腾讯也制作了 R1SE 组合成员的娃娃,还原巡演的造型,典藏版价格也要 328 元

图源:omodoki

放出了销量榜,让粉丝为爱豆娃娃的销量  battle ,直接把粉丝的“为爱发电”变现。

还有《阴阳师》、《倩女幽魂》等老牌游戏,上线多年,积累了不少死忠粉,因此游戏一推出棉花娃娃就被疯抢,还有人在线上求购

2)限时限量,溢价百倍

为了让发售的娃娃能一直保持抢手,不少周边娃娃都是做成了‘限时限量’发售,很多娃娃一次只卖几百个,之后就会成为绝版。

不仅价格贵,而且还要“抢”,手速和网速都要快才能抢到

因此,棉花娃娃可以说是绝对的“卖方市场”,入坑晚的玩家只能高价收购。这些原价并不贵的人气娃娃,到了闲鱼上身价翻 10 倍以上的比比皆是。

除了卖方市场溢价以外,如果娃娃曾经能被明星本人“翻牌”,得到亲自认证,那价格更是有机会翻百倍以上:

比如, EXO 的 KAI 曾经用棉花娃娃‘钟熊’拍照,这让原本不到 100 的娃娃一下子价格飙升,粉丝出 1000 的高价都买不到

图源:ins

以他的队友朴灿烈为原型的娃娃‘krrk’,更是被炒到 3W+,价格足足翻了 100 倍,就连娃衣都要好几百!

低头看了看自己身上穿 169 块优衣库打折款,流下了贫穷的泪水……

3)花式“娃衣”

当然,天价娃娃毕竟是少数,而且只是一次性投入,但娃衣才是永久的“坑”

为了带娃出去“有面”,玩家还会给娃娃买各种各样的小衣服,T恤、裙子还有棉袄,从春天到冬天一应俱全。

尽管这些娃衣只有巴掌大小,但价格有时候比真人的衣服还贵。普通的套装都要 50+ ,一旦有婚纱、西装等精致套装,再带一些道具,价格基本都超过 100 元。

而且,娃衣更新的速度也非常快,不仅有节日限定,还经常打着明星同款的旗号,出新造型的衣服。明星一年有无数套造型,娃衣的数量可想而知也非常庞大。

不少粉丝对娃衣、饰品有着强烈的收集欲望,导致“养娃”的开支不断攀升

有的商家还会搞限时限量的骚操作,玩家一旦抢不到心仪的娃衣,就只能去咸鱼上高价回收。

有了精美的娃衣,玩家们会更有“晒娃”的欲望,甚至还延伸出了另一条产业链——“娃片”,就是请专门的摄影师来给自己的娃娃拍照

03

卖棉花娃娃到底有多赚?

娃娃爱好者数量剧增,也愿意为娃娃一掷千金,让棉花娃娃的销售成为了一门低调却暴利的好生意。

1)销售额千万,利润率翻倍

目前,一个棉花娃娃的成本大概在 20 到 40 元左右,量大的时候成本还能更低,最后售价能卖到 100+,利润率近 3 倍

而娃衣的成本更低,一件只要 10 元,售价在 35 到 50 元之间,利润率也要比传统服装业高的多

小姐妹跟我透露,娃太只要有一台缝纫机、一台电脑,每个月给娃娃做做衣服,就能赚个 5、6 万元(我酸了)。圈内小有名气的娃太,甚至还会接日韩的海外代购订单。

娃衣大神更不用说了,像 @日山鹅鹅的一次上新就能有超高营业额。

凭借精良的设计和优质的做工,她去年 6 月推出的 148 元娃衣,足足卖出了两万多套,总销售额直接突破了 500 万

(日山鹅鹅淘宝店上新)

在微信里,也有 1W+ 棉花娃娃店铺,头部商家的年销售额都能轻松突破 1000W 大关

2)黄牛倒卖,哄抬价格

就像炒 JK 、炒鞋、炒盲盒一样,棉花娃圈的二手市场也有人在炒娃。

在闲鱼,一只原价几十元的“稀有娃”被卖到上万的情况也时有发生。

最近两三年,黄牛看到娃圈有很大的溢价空间,有利可图,也加入了抢娃大战。

每当新款发售,黄牛便会通过外挂,疯狂抢夺娃娃,一囤就是上百个。

甚至等到有的棉花娃娃绝版、不再贩售了,黄牛才拿出来高价倒卖。还有无良商家会联合黄牛,搞饥饿营销,哄抬价格。

04

结语

讲真,棉花娃娃这个圈子虽然火了,但目前还存在不少问题

首先,娃厂打着明星的旗号卖娃娃,本来就缺乏官方授权,稍有不慎就会侵犯明星的权益。

其次,#棉花美娃娃#的超话里,经常能看到“娃妈卷款上万跑路”的维权帖,监管起来也很困难。

最后,很多局外人还对娃圈有误解,觉得玩娃娃的人都是幼稚的 大龄儿童。

其实每个棉花娃娃都倾注了玩家大量的心血,也希望大家能用更开放的眼光来看待这些小众的圈子,尊重彼此的兴趣爱好。

加载中...