新浪财经 产经

8家钢企转行数据中心:豪言“我们的条件得天独厚”

每日经济新闻

关注

原标题:你手机App的数据可能存储在“钢铁厂”里!8家钢企转行数据中心,豪言“我们的条件得天独厚”

一边是冒着青烟的巨大烟囱和火红的炼钢高炉,一边是整齐划一的机房和繁星闪烁的指示灯;

一边是“去产能”大军里的传统钢厂,一边是国家力推的互联网数据中心(IDC);

……

看似两个毫不相关的行业,是怎么绑在了一起?

今年以来,长期处于低估值的钢铁板块凭借IDC概念渐渐“在沉默中爆发”。一季度,该板块内率先跑出沙钢股份杭钢股份这2只IDC概念股。据公开报道,板块内现至少有8家钢企入局IDC。

钢厂“扎堆”搞IDC,是不是盲目跨界?IDC行业技术门槛高不高?有哪些行业壁垒?钢厂转型IDC又有哪些优势?会对市场带来什么影响?《每日经济新闻》记者对多位行业人士进行深入采访。

钢企布局IDC拥有先天优势

IDC行业类似于商业地产,主要为大型互联网公司、云计算企业、金融机构等客户提供存放服务器的空间场所,包括必备的网络、电力、空调等基础设施,同时提供代维代管及其他增值服务,以获取空间租赁费和增值服务费。

这看起来与钢企的主营业务并无关联,然而事实却并非如此。

作为传统高耗能产业,近十几年来,钢铁行业产能过剩问题严重,产业利润大幅下降,成为“去产能”的重点行业。加之一二线城市产业升级规划的约束,不少钢企纷纷谋求转型。

杭钢集团是一个拥有60多年历史的大型钢铁联合企业。在接受《每日经济新闻》记者采访时,杭钢集团党委副书记、董事、总经理林亮坦言,2015年为了响应国家去产能要求,同时也为了适应钢企转型发展的趋势,杭钢关停了位于杭州市区内的钢铁基地。

“目前,数字经济已经成为全球经济增长的新引擎,是浙江的‘一号工程’,而IDC是新基建的一个重要基础设施,布局IDC业务本身也是出于战略上的考量。”林亮介绍,“我们现在已经形成了以钢铁制造及金属贸易、节能环保为核心主业,以数字经济、技术创新服务为培育主业的‘2+2’产业格局。”

事实上,记者采访的诸多业内人士纷纷坦承,钢企转型建IDC具有得天独厚的优势,二者均为重资产模式,有很多共通之处。

中国钢铁工业协会副会长、冶金工业规划研究院党委书记李新创对《每日经济新闻》记者表示,IDC建设需要土地、能耗指标和资金,因我国的土地、能耗指标需要向政府申请批复,准入门槛较高。“部分钢企在城市有土地、有能耗指标,具备发展IDC的先天优势。”

具体而言,IDC 属于资本密集型行业,除了土地及机房建设租赁费用外,保障数据中心连续运作的电力、冷却、控制系统等基础设施和系统组件都需要高昂的资本支出。

2016年以来,供给侧结构性改革的不断推进使钢铁行业盈利能力不断修复,钢厂现金流状况大幅好转。据中钢协财务快报统计,2019年钢协会员钢铁企业实现利润总额1889.94亿元,累计销售利润率4.43%。据统计,A股钢铁板块2019年利润总额预计达700亿元左右,虽有所回落,但在历史来看,仍处于高位水平。

在土地方面,建设IDC首先要有较大规模的场地提供给机房等基础设施使用。李新创表示,一线城市的土地申请批复难度、投资成本更大。“钢企,尤其是城市钢企产能置换、整体搬迁后,腾退出来的原厂区用地正好可以用于建设IDC。搬迁后企业自留土地面积足以覆盖常规IDC建设需要。钢企相当于已经手握土地资源的入场券。”

林亮则以杭钢的实际情况向记者介绍,省政府对杭钢的转型发展做了具体部署,杭州基地关停后,近3000亩土地交给了杭州市作为北部新城的建设;同时留下将近2000亩的产业用地用来规划布局数字经济小镇。“我们要打造千亿级的数字经济产业园,其中就包括大数据中心。”

除了拥有土地和区位优势外,林亮还提到,“我们拥有充足的能耗指标”。

能耗指标是钢企建IDC的巨大优势

IDC基础设施建设有诸多限制,除了网络环境、土地需求等,核心的一环就是能耗指标。

什么是能耗指标?

诸多受访人士均告诉记者,能耗指标可以理解为用能/用电指标。“每个五年计划,国家都会对能耗指标进行统一分配。由中央下达给各个省份,各个省份分给各个市,各个市再分到各个区县,一级一级往下分配。”林亮解释,国家对企业有一个能耗指标的“双控”,一是控制总量,二是控制万元GDP的能耗消耗。

“IDC机房因拥有大量服务器,需配备散热装置,耗能巨大,其消耗电费大约占营业成本的60%左右。”李新创说。数据显示,2018 年,中国数据中心总用电量为 1608.89 亿千瓦时,占中国全社会用电量的 2.35%,占第三产业用电量的 14.9%,超过了上海市 2018年全社会用电量(1567 亿千瓦时)。

正是由于IDC要消耗大量电力能源,北上广深等一线城市出于城市发展功能疏解和结构调整,限制高能耗产业过度扩张,纷纷出台对IDC的限制政策,能耗指标逐步收紧。

如北京明确要求全市范围内禁止新建和扩建PUE值(即电能利用效率,PUE=数据中心总耗电/IT设备耗电,越接近1表明能效水平越高。 )在1.4以上的数据中心,中心城区禁止新建和扩建互联网数据服务中的数据中心,信息处理和存储支持服务中的数据中心。

一位不愿署名的业内人士告诉每经记者,数据中心的能耗除了IT设备,还有制冷设备、供配电系统自身的消耗以及其他消耗电能的设施。IT设备则包括计算、存储、网络等不同类型的设备。

“PUE为1.0是一个理想值,意味着如果用了1000度电,这1000度电全部用在服务器上。如果是1.4,意味着40%的电用在了服务器之外的损耗上。”该人士解释,理论上在固定能耗指标的前提下,PUE值越低,数据中心能够支撑的计算力就越强。

多位受访人士表示,就目前IDC市场供求来看,一线城市存在明显的供不应求,而中西部地区则存在一定的产能过剩。可以说,实际上对钢企而言,在一线城市建设IDC才有市场。

中原证券一位分析师对记者解释,一线城市聚集了大量互联网、云计算巨头,客户资源集中;同时,一线城市基础电信设施完善,网络优先级高,光纤传输速率快,能够满足客户对低时延的要求。

国内某第三方IDC上市公司资深专家对《每日经济新闻》记者表示,正是由于众多IDC厂商都争先在一线城市布局,对能耗的需求竞争相应增大,这也是造成一线城市能耗指标相对稀缺的一个原因。

“IDC是耗能大户,政府为了保证城市能耗指标得到合理利用,给城市经济创造最大效益,建设IDC时就会对其有较高的要求,门槛提高使得获取能耗指标批复难度相应提高。”上述专家说。

因此,能够在一线城市获取能耗指标是IDC服务商最大的竞争力之一。

国金证券研报显示,因历史原因,全国75家重点钢企有18家建设在直辖市和省会城市,34家建设在百万人口以上的大城市。“随着经济社会发展,很多城市钢厂面临着结构调整、产业升级等问题,需要搬迁或发展产城融合的新兴产业。”林亮说。

对这些城市的钢企来说,“能耗指标一般由钢企项目所在地统筹管理,钢企搬迁转移至新址,能耗指标并不随产能指标一并转移,特别是跨区域的产能转移项目,能耗指标的转移需要原项目所在地政府同意转出,并上报国家发改委备案,确定调出省和调入省能源消耗总量数额的变化。”李新创表示,不过由于各地政府能耗指标都十分紧张,因此,能耗指标很难转移出去。

这部分能耗指标就成为钢企转型建IDC的巨大优势。但是本用来生产钢铁的能耗指标可以随随便便拿来建IDC吗?对此,李新创表示,当然不能,当初政府给的指标是根据钢铁产能核定的,如建IDC需重新报备审批。“并且,IDC项目需要的能耗指标跟钢铁相比小得多,不是一个量级的。”

林亮也对记者表示,“过去我们有超过150万吨标煤的钢铁能耗,半山基地关停后为杭州市腾出了很大一块能耗发展空间,政府给我们留下1/3作为转型发展新产业的能耗指标,所以我们有足够的能耗指标建IDC。”

钢企供电系统完备

在前述业内人士看来,对钢企而言,供电能力或许是与能耗指标同等重要的优势。

国内IDC服务商主要包括电信运营商、第三方IDC厂商和云计算厂商等。当前IDC市场主要由运营商主导,近两年第三方IDC厂商快速发展。

该人士认为目前国内IDC单机柜的供电能力都比较弱,他以运营商IDC举例说,三大运营商单个机柜的供电能力基本上在三五千瓦,美国已经超过15千瓦。“同样一个机柜,如果供电能力是三五千瓦的话,能承载的服务器可能是8台,那20千瓦就可能承载30台服务器,生产密度就变高了。”

“所以如果电力供给少,实际上数据中心也建不了。电力供给越充足,数据中心承载力就越大。”他说。

而钢企拥有一流的供电设施。国金证券认为,钢厂IDC项目依托原有的自备电厂以及供配电资源,在满足IDC电力需求的同时,还可有效降低运营费用的支出,并形成一定成本优势。

低成本是IDC服务商建立竞争优势的关键。IDC成本包括建设成本和运营成本。建设成本中电力设备成本最高,占比达55.6%;运营成本主要是IP骨干网和城域网分摊及电费,占比分别为29%、28%。因此,降低电力基础设施采购成本,提高电源使用效率,是降成本的两大关键手段。

前述第三方IDC上市公司专家也表示,节能降耗的能力已成为IDC企业的核心竞争力之一。

李新创给记者介绍了钢企的供配电系统。钢企一般从当地电网引两路电源,自建总降变电站(220kV或110kV),厂区供配电采用放射式系统,由总降压变电所向各区域变电所及车间变电所(110kV或35kV)供电,再由各区域变电所(车间变电所)分别向各配电变电所(35kV或10kV)以及大型设备(35kV 电弧炉与35kV 炉、35kV 轧钢主传动)供电,一般情况下均为双电源,多线路运行,当一路故障检修时,其余线路能保证车间的正常生产。

对IDC项目而言,这同时保证了其稳定的电力供应。中原证券前述分析师表示,IDC对电力、网络的要求很高,要保证不能断电,因为之前很多IDC企业都出现过相关事故,给客户造成很大损失。

易观分析高级分析师肖菲对《每日经济新闻》记者介绍,像金融行业和医疗行业对数据的稳定性、安全性要求都很高,如果出现故障后果会比较严重。

根据对往年IDC出现的故障原因统计,供电系统故障是数据中心意外宕机的首要原因。因此,改善供电系统性能,是提高IDC运行稳定性的关键。

此外,钢企在节能用电和发电方面已拥有较高技术基础。李新创表示,长流程钢企生产过程中产生大量余能余热,利用这些余能余热资源发电是目前主要利用手段。钢企发电绝大多数为自发自用,并网在内部电网上,目前我国钢铁行业自发电率约为50%。

事实上,多年来,钢企通过技术节能、结构节能、管理节能等途径,能耗效率得到很大提升。除了在技术方面提高余热余能利用效率,还通过配套建设能源管理中心等信息化手段提高能源精细化管理水平。李新创认为,钢企先进的能源管理水平以及现有的能源管理中心均可帮助企业在IDC运行过程中节能降耗。

钢企在供电方面的优势也得到林亮的认可。他提到,因为原来冶炼钢铁,大型的变电站、专用线路等整个电网系统都非常完备。国金证券研报提到,杭钢集团目前拥有1座220KV变电站、1座110KV变电站,可为数据中心提供3路独立电源,供电的可靠性和安全性更高。

“我们去掉原来的产能后其他基础设施都还在,有利于把存量盘活,这样既节约时间又节约投资,可以说条件得天独厚。”林亮说。

IDC行业壁垒在哪?

手握“地、电、钱”等“入场券”,钢企建IDC是不是就万事大吉了?IDC市场会不会很快饱和?有没有行业壁垒?说到底,钢企到底能不能玩转IDC?

前述第三方IDC上市公司专家表示,随着5G、云计算、工业互联网、人工智能等高新技术的发展,数据将呈现井喷式增长,这就要求IDC要有更大的规模,更高的算力。

不过,数据显示,中国IDC储备量不及美国1/5,人均机房面积仅为美国的1/20,日本的1/10,数据量和流量激增与IDC数量尚不匹配,市场对IDC的供给需求还有很大缺口。

科智咨询发布报告显示,2019年,中国IDC业务市场规模达到1562.5亿元,同比增长27.2%。报告预计,2019-2022年,中国IDC业务市场规模复合增长率为26.9%;到2022年,市场规模将超过3200.5亿元,同比增长28.8%,进入新一轮爆发期。

由此可见,IDC市场仍大有可为。

那么钢企与IDC之间到底有没有“不可逾越的鸿沟”?在中原证券分析师和前述业内人士看来,IDC的技术壁垒其实并没有那么高。

该业内人士讲述,“现在IDC建的好多了,之前国家对IDC建设没有标准,实际上大家就盖个房子、把机柜放好,企业自己放服务器就行了,管控大多数都很差,PUE在1.6、1.7、1.8……甚至2.0都有,发展非常粗放。”

不过,随着国家对IDC的建设标准逐步提高,浪潮信息服务器产品线总经理沈荣认为,未来的IDC将出现更多的高科技技术,门槛会随之提升。

沈荣给《每日经济新闻》记者举了个例子:微软水下数据中心在英国苏格兰奥克尼群岛附近海底试运行时,数据中心的尺寸与船舶、火车和卡车运输中使用的集装箱大致相当,其中装载了近1000台服务器以及相关冷却系统设施。“这并不是把数据中心放在集装箱丢进海里就可以了,涉及到潜艇技术,机架设计、冷却系统、机械工程、能源发电箱等多种技术。”

沈荣解释,IDC建设中最关心的是能耗、效率和调度等一系列问题,需要在结构、硬件和智能管理方面做更多创新,特别是在资源紧缺和高度重视环境友好的今天,传统IDC迫切需要转型绿色数据中心,这对IDC的设计、供电、制冷等提出更高的技术要求。

“此外,由于IDC输出物‘计算力’也在不断发展变化,5G、AI带来海量数据增长势必对IDC的技术创新提出更高要求。”他说,目前AI的计算需求正呈指数级增长,未来将占据80%以上的计算需求,而承载这种需求的正是AI算力中心,即智算中心,它将是智慧时代最主要的计算力生产中心和供应中心。

除了建设IDC的门槛提升,前述第三方IDC上市公司专家还提到,IDC行业是重资产行业,同时IDC企业也是运营型企业,在行业长久发展需要构建技术能力、客户服务、人才管理等壁垒,也需要长期的经验积累。

上述专家举例说,IDC服务商需以丰富的行业经验为基础,结合客户所处行业特点、网络覆盖区域、经营模式、最终用户的使用习惯以及我国电信行业特征,才能推动销售工作的进展,设计出符合客户需求的方案;在IDC运维过程中,还需要依靠成熟的运维体系及过硬的运维应急能力对突发状况进行迅速响应和快速处理。

“客户资源的欠缺将直接导致IDC上架率低,进而影响营收与盈利。如果涉及带宽采购,基础电信运营商还有保底采购要求,也会影响成本。”该专家说。

记者注意到,业界一直有这样一种观点:对IDC企业而言,“地、电、钱”的资源禀赋决定“入场券”,销售能力决定“成长性”,成本控制+运维能力决定能否“活下来”。事实上,受访的大多数人都对钢企的运维能力和客户资源获取能力持保守态度。

钢企布局IDC的三种模式

看来钢企还是玩不转IDC喽?别急着下结论,让我们看看目前可见的入局者都是如何操作的。

每经记者梳理发现,目前主要有以下几种模式:

一是依托自身资源改建扩建。

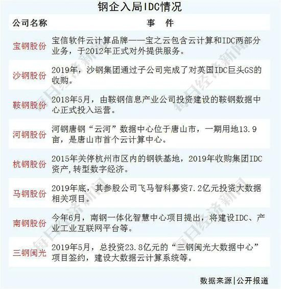
最成功的范例是宝信软件,其母公司宝钢集团与上海市政府于2012年达成工业转型协议,将其罗泾厂区钢铁产能整体搬迁。该厂区拥有丰富的工业厂房、市电容量指标、给排水资源,可供宝信软件进行约6万个IDC机柜的扩张。

宝信软件的 IDC 业务由旗下“宝之云”品牌运营,宝之云IDC共四期项目,与基础电信运营商以及阿里、腾讯、中国太保等公司签订长期服务合同。其中,一期项目由宝信软件独立设计、规划并建设,于2014年4月成功交付合作伙伴上海电信,最终用户为阿里。

杭钢股份也是目前钢厂转型IDC走在前列的公司。在被问及如何看待IDC的行业壁垒时,林亮坦承,IDC是有一定门槛,但杭钢考虑的是缺什么再去补什么,所以选择开放合作的转型模式。

“一方面发挥我们一些基础性的资源优势,在运营经验方面,我们毕竟是这个领域新的进入者,所以会跟相关头部企业进行技术合作。开放合作,整合资源。”林亮举例说,比如浙江云计算数据中心,就是跟阿里合作共建,按照阿里的设计技术标准投资建设,跟相关的专业单位共同进行运行维护。“开放合作恰恰是补足短板、规避潜在风险的关键所在,从而确保转型能够成功。”

林亮表示,浙江云计算数据中心建成后由阿里定制使用,“相当于阿里的市场资源已经配套给我们了,我们已经锁定了市场。”他还透露,IDC项目只是与阿里合作的一个项目,后期还会陆续开展智能制造、智慧环保、智慧商贸等其他方面的合作。

谈及IDC项目是否能盈利,林亮说,由于是与阿里合作共建,收益已经锁定。“这个项目的投入肯定会有经济效益,社会效益更大。项目是可持续发展的,并且会有稳健的回报。”

二是收购并购。

沙钢股份也是钢企布局IDC的热门概念股。目前,其控股股东沙钢集团已经完成对英国IDC巨头Global Switch(以下简称GS)的收购。

GS是欧洲和亚太地区最大的IDC业主、运营商和开发商,麾下拥有13个数据中心,合作客户多为IBM、微软、AT&T等国际知名企业。其拥有目前全球数据中心行业最高的信用评级,足见其核心竞争力之强。

沙钢股份大手笔收购GS,IDC的建设及运维经验、客户资源都立刻转到公司手中。

三是直接、间接参股或控股。

典型代表如马钢股份,其参股公司飞马智科拟投建2万个IDC机柜。2019年底,飞马智科发股募资7.2亿元投资马鞍山市智能装备及大数据产业园项目,以及长三角(合肥)数字科技中心项目一期一阶段。长三角数据中心项目于2019年9月签约,由马钢集团、中国联通安徽公司、联想集团和腾讯云共同策划,规划建设高水平2万机柜IDC和大数据研发中心。

由此可见,在建设、运维和客户资源等方面,马钢也选择了与业内头部企业合作。

事实上,在李新创看来,未来IDC应用技术和服务能力会逐步成为IDC发展的核心竞争力,而这些方面第三方IDC厂商与计算厂商更有竞争力。钢铁企业与互联网、云计算公司等强强联合将是发展趋势,双方发挥各自优势共建IDC。

此外,记者注意到,河钢唐钢“云河”数据中心也已开始运营。该数据中心一期用地13.9亩,是唐山市首个云计算中心,也是唐山地区唯一符合国家级A类机房、国际Uptime TierⅢ+设计标准的云数据中心,可部署1000个机柜,容纳2万台服务器。

一位从事钢企信息化工作的业内人士对《每日经济新闻》记者表示,目前拥有独立的IDC对外业务的钢厂,在技术运维方面远低于专业机房。他以唐钢旗下的IDC举例说,部分银行租用其机房,唐钢只是围起来,提供好带宽,剩下的由银行自己做。这对于没有独立环境部署能力以及交换配置能力的中小企业,是不适用的。

“IDC建设要看三大运营商骨干网的布局,还有地壳的稳定性,就唐钢这个机房来看,带宽环境都还不错,但有一个根本问题,唐山在地震带上,作为主或从的IDC资源池,都不太适合。”他说,另外运维人才差距太大,“运维人员是一个经验的积累,比如在北京花25k~35k能找到很好的运维人员,但是同样花25k到唐山大山里的钢厂,可能就没人愿意来。”

钢企能在竞争中脱颖而出吗?

不管怎样,钢企声势浩大地入局了。

有人担心,在国家政策加持下,众多玩家入场会使IDC新建、扩张速度过快,从而导致产能过剩。

在前述第三方IDC上市公司专家看来,不必过度担心。从当前政策支持、5G建设速度以及AI等新型技术应用场景发展来看,未来一线城市增量需求巨大,一二线城市供需矛盾会更加明显。“一线城市仍将是第三方IDC服务商关注和竞争的主要区域。”

“随着5G网络大规模铺开,大量分布式业务需要IDC的响应和处理时间更短,边缘计算将会因此获得飞速发展。”该专家说,未来,云计算和边缘计算将成为主要的发展方向,相应地也将带动IDC朝两个不同的方向发展——超大规模的数据中心作为云计算的基础支撑,呈现出绿色、节能、非一线城市聚集的趋势;而规模小但数量繁多的机房将是边缘计算的节点支撑,未来将密集分布在一线城市之中。

不过也有人提出疑问,5G一旦大规模铺开,时延大为缩短,是否一线城市的土地和能耗指标就不再是建设IDC的稀缺资源?这样钢企的优势便不复存在?

对此,中原证券前述分析师认为,IDC争相在一线城市布局主要就是因为贴近客户,时延低。而通信网络的建设一般一线城市光纤传输都是第一优先级,靠近骨干网核心节点。5G普及,传输速度大幅提升,时延确实会缩短,但一线城市的带宽仍然是最优质的,所以一线城市的资源仍然会比较稀缺。

谈及钢企入局对原有IDC市场的影响,林亮坦言,目前从国际发展情况来看,都在从原来“低小散”的布局向大型和超大型IDC转化。“美国在2016年就关闭了一些中小型IDC,因为它效率低、能耗高,不能适应数字经济大发展的需要。”

因此,在他看来,无论对于国家、行业还是企业,都要迎合国际竞争的需要,不断进行迭代、升级。对钢企而言,相对国际市场,国内市场足够广阔。

纵观国际市场,IDC巨头Equinix坐拥最大市场份额。诞生于美国的Equinix如今在5大洲拥有210个数据中心,连接了4000多家企业、云、数字内容和金融公司。

Equinix经历了疯狂的全球扩张,并购在其提升资产规模、市场份额的过程中扮演了至关重要的角色。数据显示,上市至今,Equinix已经投入超过200亿美元用于收并购核心IDC资产。

中原证券前述分析师认为,在集中度越来越高的美国市场,中小型IDC的机会越来越少。“而目前国内的IDC市场远没有美国成熟,集中度也不算高,还没有成长出像Equinix那样的龙头,所以整个市场还处在一个前中期快速增长的阶段。”

“随着市场上玩家越来越多,各方都来抢蛋糕。钢企财大气粗,在竞争中脱颖而出也不是没有可能。”该分析师说,不过应该说也只能是个别企业。

实际上,钢企建设的IDC整体数量和规模相对有限。李新创表示,目前钢企IDC主要是在城市钢厂搬迁背景下在原址上建IDC。但是,城市钢厂不能简单“一刀切”都选择搬迁这一条出路,要因地制宜确定不同的出路。另外,城市钢厂搬迁数量毕竟较少,同时IDC选址与钢企位置要求也不完全相适,如IDC选址倾向环境清洁、温度相对较低的环境。

前文提到钢企建IDC的诸多优势,得到受访人士的一致认同。不过李新创提出,土地、能耗指标、资金和信息化团队的优势并非钢企所独有,石油化工等行业和部分大型国有企业也同样具备。

从这个角度来说,未来的IDC市场颇具想象空间。

记者手记丨钢企建IDC值得期待

新基建是眼下最火的热词之一,而数据中心则是新基建的核心基础设施平台,其重要性不言而喻。

美国社会信息化发达,正是因为庞大的数据中心等信息基础设施做支撑。反观我国,IDC储备量不及美国的1/5,人均机房面积仅为美国的1/20,之前“欠账”太多,也意味着我国IDC市场拥有巨大的发展空间。

在这样的大背景下,钢铁企业、建筑企业等“门外汉”都想来分一杯羹。

钢企拥有建设IDC的先天优势,但作为一个运营型行业,要想长久发展,技术能力、客户服务水平、人才管理等都需要长期的经验积累。入场后,钢企能不能活下来?目前可见的入局者用他们的行动给出了答案。

无论是与头部企业合作共建,还是收购并购,抑或是间接参股、控股,都在很大程度上解决了入局后的成长性问题。

所谓“闻道有先后,术业有专攻”,把专业的事交给专业的人来做,取人之长,补己之短,钢企把IDC搞得风生水起可拭目以待。

加载中...