新浪财经 产经

火电运维乱象:后续服务被外企把控 低价竞标严重

新浪综合

关注

封面文章 | 火电运维乱象

武魏楠

来源:能源杂志

这是一个庞杂的战场,数量巨大的中小公司围绕着电厂争食利益。巨头阴影之下,无序的市场还能否走入健康的轨道?

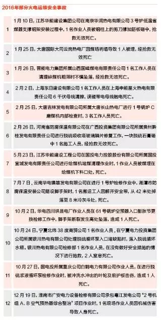
2016年12月19日,广东韶关燃煤发电厂 2号机组正值大修。令人惋惜的是,由淮南市广安电力设备检修有限公司承包的“2号机组A、B空气预热器综合整治”项目作业时,1名现场作业人员因机械伤害导致人身死亡。

据不完全统计,2016年全年发生约50起电力安全事故,其中火电厂运维检修安全事故就超过10起。

按照中国电力企业联合会统计,截至2016年,全国火电装机总计10.5亿千万。其中,燃煤(含煤矸石)火电装机9.4亿千瓦,燃气发电7000万千瓦。

庞大的火电装机量孕育出了同样庞大的火电运维市场。然而层出不穷的火电运维安全事故却提醒了我们,这个庞大市场的背后依然存在着不为人知的不稳定因素。

“一些比较老的火电厂本身可能就有自己的维护队伍。”一家民企火电运维企业负责人陈丰(化名)对《能源》杂志记者说,“现在电厂的检修队伍要么合并到了集团公司的专业子公司,要么就找专业的外包公司。”

以前的火电厂大部分都有自己的运维班组,后来各个集团单独成立了检修公司,电厂与检修公司成为甲方乙方的关系。尽管检修公司依然以本集团内业务为主,但固有的业务生态已经打破,火电检修市场和第三方服务商逐渐出现。

令人意外的是,经过十几年的发酵,火电运维市场正在向两个极端发展:最为核心的主机设备维护被主机商所垄断,价格昂贵且电厂缺乏议价能力。另一方面,在中低端的运维服务上,电厂对于第三方检修商、服务商则拼命压价,低价中标的恶性竞争屡屡再现。

而火电中的“弱势群体”天然气发电,还需要面对受制于人的难题。在天然气发电的主设备——燃气轮机依然被三大主机商(西门子、GE、三菱)垄断的基础上,气电运维市场的本土企业举步维艰。

垄断、造假、低价竞争、人员流失、质次价高……火电运维市场的乱象正徐徐拉开大幕,其中究竟有多少不为人知的秘密?

亏损阴霾下的运维

从2016年年中开始,有关火电亏损的内容就不时见诸报端。

记者梳理2016年三季报发现,以火电为主营业务的30家A股上市公司中,仅有9家企业营收与上年同期持平或呈正增长,这意味着2016年前三季度,这些企业中有21家整体营收为负增长。

据中电联资料,1-11月,五大发电集团共实现利润542亿元,比上年同期980亿元下降45%。其中:煤电板块利润下降67.4%,1季度下降33.2%;2季度下降61.4%;7、8月份分别下降65.9%、74.4%,9、10、11月份出现亏损。

煤价和发电利用小时数是火电盈利与否的关键指标。在2017年全国能源工作会议上,国家能源局局长努尔•白克力表示2017年煤电利用小时数还会更低,估计在4100小时左右。随着煤价的回升和煤电装机的攀升,“2017年火电企业面临全行业亏损风险。控制不好的话,极有可能重蹈钢铁和煤炭行业的覆辙。”他说。

“火电亏损对于火电运维市场来说不是个好消息。”陈丰对《能源》杂志记者说。

对于绝大部分火电厂来说,运维检修的计划预算并不完全能够自己决定。需要制定年度计划之后,上报集团公司。“我可能今年上报了1个亿上去,最后批下来的只有六千万。”

预算少了,但是需要做的事情却并没有少。电厂作为业主只能够尽可能的去压低价格,僧多粥少的条件下,种种怪像也就层出不穷了。

强势主机商

无论是煤电还是气电,主机无疑都是最核心的部件。汽轮机和燃气轮机都是单体造价极高的部件,也是运维检修的核心。

在运维市场中,主机制造厂商本来就是极具实力的服务商。汽轮机领域的哈尔滨电气集团(以下简称哈电)、上海电气集团(以下简称上海电气)、东方电气集团(以下简称东方电气)和燃气轮机领域的GE、西门子、三菱,本身就提供主机运维服务。

与第三方服务商相比,主机商对于主机更加熟悉,拥有更多的备品备件。第三方服务商往往只能以价格取胜。

一位不愿透露姓名的第三方服务商负责人对《能源》杂志记者说:“2016年一次广东的煤电机组运维检修投标。一个不大的部件,企业报价天差地别。一家报价17万,另外一家主机设备制造商是190万。”

如此悬殊的价格只是个例。但是在招标中,主机设备制造商和第三方服务商的报价差距普遍在一半以上。

不过,悬殊的价格并不会将主机商逼上绝路。煤电领域大量国有企业的存在让火电厂在主设备运维对第三方服务的选择慎之又慎。

“跟我再好的朋友,如果是关键设备想和主机厂商或者进口制造商竞争,我都会明确告诉他竞争不过的。”一个国有煤电厂检修负责人对《能源》说,“哪怕主机商或者进口的报价高出一倍,也极少有人主动尝试第三方的设备。这个责任谁来付?”

思维惯性和缺乏尝试的机制,让主机商在电厂面前异常强势。“店大欺客嘛,有的电厂改造甚至会为了照顾主机商的时间改工期。”陈丰对记者说,“电厂的人给主机商送礼、请客吃饭的,那就更多了。”

缺少了竞争,自然就缺少了议价能力。对于绝大多数主机商来说,甚至参与投标都成为了不必要的程序。“主机商给出一个价格,电厂基本就接这个价格。主机商的态度是你不同意就算了。”

而以上的场景仅仅只是国内煤电运维的情况,气电主设备运维的环境则更加恶劣。

“汽轮机在中国发展很多年了,能够生产制造的厂家还是有一些的。燃气轮机就不行了,所有关键部件几乎都是进口,国内的厂家主要是组装。”南京东大金智电气自动化公司的陈卫军对《能源》杂志记者说。

国内厂家在自主设计和制造商的缺乏,使得备品备件的供应被西门子、GE和三菱公司牢牢控制。“最开始引进燃机的是,我们的经验不足,没有想到后续服务,使得后续服务被外企把控住。”北京国际电气工程公司燃机事业部经理李秀峰对《能源》杂志记者说。

在燃机技术引进和打捆招标的协议中,实际上就并没有后期维护的内容。“燃气轮机可以比喻成汽车。后期保养的收入可能会比本身这一个硬件设备还要多。”

强势的主机商已经挖走了运维市场最大的一块蛋糕。在剩下的利益中,又引发了市场怎样的争夺?

涨不上去的价格

主机商兵不血刃地拿走了蛋糕的主要部分,剩下的运维部分再单独招标,竞争异常残酷。

竞争有多残酷?

在各大发电集团单独成立检修公司之后,集团内的火电运维基本都是检修公司的囊中之物。但是兄弟单位之间的矛盾并非没有。检修公司的人觉得都是一个集团的,为什么你就是甲方,我是乙方?电厂的人会觉得检修公司的人服务水平不够高,态度也不好。现在很多集团内的检修公司和自己的电厂关系并不是非常和谐。各大发电集团都在考虑将业务外包。

既要外包,又要保障检修公司的业务量。最终的结果就是有集团内公司总包,包完了之后再拿出一部分分包。除了主机商拿走的部分外,其他的运维检修就属于工作量大,利润少的部分。即使是这一部分的效益,也在不断缩水。

“我们做了很多长期承包的项目,从2005年做到现在,10年的价格都是不能变的。”陈丰说,“10年的时间,可能我对电厂和电厂里的人都非常熟悉。但是也涨不了一分钱的价格。如果要变,那就要重新招投标。”

从2005年开始,中国的火电装机容量开始像火箭一般的蹿升。“各个省都有自己的电建公司。”李秀峰对《能源》杂志记者说。“电建搞电厂的基础建设,电厂都建完了怎么办?那就转型做运维吧。”

运维检修属于技术密集型行业,但是电建更倾向于劳动力密集型。短时间内,大量劳动力密集型的企业转型进入运维市场,瞬间加剧了运维市场的竞争激烈程度,把人力施工成本压的很低。

“很多企业新进入市场,想分到蛋糕,就必须给最低价。一个设备,进口和国产无论怎样都差一个关税的价格。很多设备用肉眼或者短时间内又无法判断质量的可靠性到底好还是坏。运气好的话撑到下一个大修周期都不坏,运气不好可能很快就坏了。”

电厂的安全稳定运行不仅关系到电厂效益、集团公司的考核,还涉及到电网的安全稳定运行,干系重大。因此,对于主机、发电机这样的关键部位的保障意识就更强烈,对主机商就更加依赖。

如此循环下来,非核心部分能够分摊的预算费用更少,第三方检修商的低价竞标问题就更加严重。在每一次的招标中,大家都竞相探获相互之间的底价,导致价格越走越低。

与国外并非绝对的招标制度不同,国内火电运维基本上都采取三年左右强制重新招投标的程序。

尽管标书往往都强调“不以最低价中标”,并且明确在规划中写明各类打分制和打分标准。但是在国内煤电设备和维护市场充分竞争的基础之上,最终各类投标主体除价格外的技术能力几乎没有太大的差别,最终80%到90%的因素还是价格。

“原来一台机组的大修可能要三四百万,现在普遍已经被压低到一百多万了。”上述第三方服务商对《能源》杂志记者说,“我只能说能做的一些项目我做了。能不做的,或者是需要偷工减料才能做完的项目我尽量不做。委婉地解决价格上的压力。当然涉及到企业生死存亡的项目,该做可能还是要做。”

一面是主机商无上限的高昂费用,一面是电厂在中低端对第三方服务商拼命压价。火电运维市场对于第三方服务商的盈利空间正在不断缩水。而市场中最核心的主体——人,也在成为左右市场的重要力量。

南北之“差”

“南方市场的价格要比北方贵一些。”一位南方火电检修企业负责人毫不讳言的对《能源》杂志记者说。

他口中的南方与北方,主要指的是企业总部方位。五大电力为代表的央企属于北方的范畴。而粤电、浙能这样的南方省级能投公司和民营企业属于南方。

南北方的差异在哪里?令记者意外的是,对于技术水平,大家都认为南北方并没有差距。“北方是历史比较长的重工业基地,火电的发展时间比较久,人才积累比较好。南方很多企业的核心人才,也是从北方的制造商和电厂挖来的。”

差异表现在企业风格上,“想进入北方的电厂,可能需要和电厂厂长的关系比较好,技术实力相对次要一些。但是南方电厂里,总工程师的话语权更大,相对更看重技术实力。”

北方企业更注重形象,南方企业更讲实效。这大概是风格差异形成的结果。陈丰给记者举了个例子:“有一次我们和天津的队伍一起做项目。天津的队伍穿着整齐的工服,来了5个人,但是真正干活的也就一两个。而我们的情况是需要两个人干活就去两个人。”

陈丰坦言,在北方企业进入南方市场很少的时候,南方市场相比北方更加规划。尽管价格更高,但对质量和效果更看重。随着一批北方国企背景的检修公司和民营企业进入市场,由于在管理、技术上并没有太多优势,只能以低价打开市场格局。

企业盈利缩水对人员构成有着极大的影响。“现在检修公司呈现两种极端,一种是高端的人才,技术人员。另外一种就是临时工或者叫合同工。活干的一样,但是收入完全不在一个级别。”

随着物价水平的上涨,人力成本也在不断增加。不少第三方检修公司出现了一个专门技术人员,带着一群农民工工作的场景。“因为需要长期奔波,发达地区的年轻人已经不太愿意做这一行了。”

实际上,不仅仅是发达地区,欠发达地区的年轻人对于这项高强度、收入不高、工作时间不固定的工作接受度也远不如之前那么高。“原本一天开到150元就有很多人愿意干,现在至少要到300,还要提供五险一金、保障单休日等等一系列条件。”

普通劳工的缺乏还不是这个行业人才问题的最大障碍。技术骨干平均年龄的不断偏大正昭示着这个行业未来十年极有可能出现人才断层的问题。

“我退休之后很可能厂里找不到能够很合适接替我职位的年轻人。”华北某火电厂负责运维的副总经理直言不讳的对《能源》杂志记者说,“现在在电厂里我带着一个运维的班组,大家把我当大哥。但我退休之后可能很多人就会离开电厂。”

不仅仅是电厂,第三方服务商也同样面临这样的问题。“技术骨干年纪都很大,四五十岁的这帮人还能干多久?”陈丰说,“二十年后,现在的骨干都退休了,中坚力量很可能就断层了。”

维持多年不变的价格和强势的主机商正在将火电运维市场留给服务商的利润蛋糕蚕食的越来越少。“到最后大家如果都没钱赚了,就会有玩不下去的那一天。”

2016年4月2日,大唐神头二电厂发生一起春检瞒报死亡事故,死者老家系朔州朔城区利民镇海子堰村人,现年54岁,名叫王新权。多年在通昌机电设备检修公司做临时工。

在4月2日当天,死者王新权驾驶一辆叉车在3号机组拉电缆时,因叉车超重,压塌电缆光盖板导致叉车司机王新权当场掉入深达4米5左右的电缆沟内,致使王新权受重伤,在送往朔州人民医院抢救时无法医治,后转院到太原医院再次抢救,在4月10日抢救无效后死亡。

令人愤慨的是,神头大唐电厂厂部与承包检修的通昌机电设备检修公司共同制造谎言,通知家属,谎称死者王新权是在上班期间发生交通事故导致死亡。

纸包不住火,事实很快曝光,安监部门也介入调查。这是个案,但也绝非孤立。文章开头提到的全年十余个检修安全事故就是最好的证明。如果全行业长期维持这样的低投入、高强度工作,类似的安全事故恐怕很难减少。

然而对于火电中的“少数派”天然气发电,其运维市场则要面对另外的障碍。

背景各异

华瑞(江苏)燃机服务有限公司是中国华电与瑞士苏尔寿公司(Sulzer)共同投资成立的合资公司,公司一期总投资1.6亿元人民币,主要提供工业燃机(航改机除外)零部件及相关产品的制造和维修、现场服务及技术咨询服务,旨在打破主机制造商在燃机检修服务市场的长期垄断。

华瑞公司不是国内发电企业试水燃机运维市场的唯一案例。越来越多的发电集团(包括中央企业和地方国有企业)开始组建专门的燃机服务子公司或在现有子公司中设立燃机服务的专业板块。

“国内企业对这一块的需求多了,也会从西门子、GE这样的外企挖人。”李秀峰对《能源》杂志记者说,“人才的流动现在是双向的。”

相比于燃煤发电,燃气发电中主设备——燃气轮机无论是单个成本还是占总成本的比重,都远高于燃煤发电的主设备(锅炉、汽轮机等),因此燃气发电运维的核心就是燃机运维。

目前国内绝大多数燃气电厂的燃机运维都是设备制造商的长协,在大修或者检修的时候,设备商的工程师来到现场。设备制造商的工程师根据现场情况和后台的数据支持,用备品备件在现场解决问题。

“重型燃机一般在现场维护检修,轻型燃机则直接运走返厂维修,那个成本更高。”陈卫军告诉《能源》杂志记者。

不难看出,除了现场工程师的技术和经验之外,后台庞大的数据和经验支持也是燃机运维检修服务的必备力量。“国内的燃机第三方服务商分为两种,一种还是需要主机制造商派来一个工程师,国内企业只是提供一些现场人力服务。另外一种是不需要主机制造商的工程技术人员,所有软件部分的工作都有国内企业负责。只是需要采购主机制造商的备品备件。”

只有第二种企业才能算得上是严格意义上的本土燃机运维第三方服务商。除了像上文中提到的有发电集团背景的华瑞公司,还有设备制造商背景的中航世新燃气轮机股份有限公司、深圳南港动力工程有限公司,以及由原来燃气电厂出身人员建立的服务商。

外企主机制造商提供的人力费用很高,一个工程师的服务动辄数千美元一天。国内服务商的人力费用要少的多。“比外企工程师至少便宜一半以上。”

但本土服务商也并不是包治百病的良药。除了需要面对国有企业对主机制造商“盲目般”的信任,本土企业的自身实力也参差不齐。

“企业背景不同,能够服务的机型就不同。”上述业内人士对《能源》杂志记者说,“有的企业只能服务西门子、三菱、GE三家之一的机型,有的企业只有中小型机组的经验、有的企业没有大修能力。”

不仅如此,国企背景的企业往往在以较低的价格拿到运维合同之后,转手转包或分包出去,就能够获得不菲的收益。“钱赚得太容易,会让企业失去前进的动力。”一位业内人士说,“如果一直这样干,自己的专业团队就永远培养不起来。”

国企背景的企业手里捧着金饭碗,而民营企业则还要为生存而努力。早期在广东建设的燃气电厂多为民营企业,之后的集中式天然气发电厂就以国企为主了。难以拿到国企电厂丰厚的大单,为数不多的民营企业和一些工厂的动力燃机成为民营企业争夺的焦点。

“国企电厂订单拿不到,民企电厂订单不赚钱。”一位不愿具名的业内人士对《能源》杂志记者说,“很多民营企业根本不把《招标法》放在眼里,拿着一家投标价格最低的企业给出的价格去找另一家投标企业要求降价。比如跟我们直接说:对方出的价格比你们低,你们想拿到这个标就再降价吧。如果我们降级了,他还会拿我们的价格去压另一家。”

备件之殇

以上这些还不并不是天然气发电运维市场最被诟病的问题。就像是有人将燃气轮机比喻成汽车,后续保养、零配件更换的价值往往比原件更高。相比于人力成本,备品备件的硬件成本才是燃气运维的最大蛋糕。

“以一个5千万千瓦的机组为例。一次大修,人工成本大约110万。”陈卫军为《能源》记者算了一笔账,“但是一套叶片就要上千万。人工和硬件的成本比应该是在1:9左右。”

类似高温部件这样的核心部件,国内完全没有生产能力,全部依赖外企主机制造商的供给。“西门子、GE、三菱三家的设备又不通用,相当于每一个都是独家的供应。价格自然居高不下。”

GE曾经在全球范围内授权了大量的零部件OEM(原始设备制造商)。这些OEM后来陆续成为打破主机制造商在运维市场垄断的力量。

随着欧美市场天然气发电的饱和,燃机新机市场萎缩,运维成为相关企业的主战场。为了避免重蹈被OEM竞争的覆辙,主机制造商纷纷对旗下的OEM进行了排他性规定,即不得在主机制造商的渠道之外从事机型的运维业务。再加上主机制造商对核心零部件的制造进行收归,市场上能够获取到备品备件的渠道愈发狭窄。

“我曾经谈过一批9F的叶片备件,比主机厂便宜20%到30%。”一位匿名人士对《能源》杂志记者说,“我拿着这个条件去和发电集团谈,希望可以拿下天然气发电厂的运维。但是他们说至少要便宜50%才能给我们做。”

中国国内不断涌现的本土燃机运维服务商正在让三大主机制造商感到压力,尽管手握备品备件垄断,依然在努力延长与电厂之间的长协服务。

从2003年算起,早期的主机制造商长协已经陆续到期或即将到期。主机制造商采取打破一期长协,纳入二期长协的方法,延长了长协时间。

“比如可以对长协降价,延长长协时间。也可以提出对机组升级改造、提高效率,把二期长协纳入。”李秀峰说,“最终的目的都是让电厂包长协的时间越来越长。”

备品备件是长协的核心,签订了长协也就意味着主机制造商锁定了电厂未来数年乃至十年左右的备品备件。

原本被寄予技术引进厚望的本土设备制造商,似乎已经在这场战役中失去了先机。在本土的燃机运维服务商中,国内三大主机制造商(哈电、东方电气、上海电气)的能力就并不突出,也不常被提及。而备品备件的生产,更是缺少本土设备制造商的身影。

“三大主机厂我不了解,但是杭州汽轮机股份有限公司(以下简称杭汽)和南京汽轮电机(集团)有限责任公司(以下简称南汽)基本上没有做什么研究。”上述业内人士说,“可能是投入太大、投资回报周期长、见效太慢。授权生产就不一样了,直接组装整机,生产一些小部件,利润可观。”

在采访中,上海电气对于安萨尔多的收购,成为业内一致看好打破当前燃机运维市场格局的变数。

安萨尔多的燃气轮机技术完全继承自西门子。西门子对安萨尔多的技术转让时间是从1991年到2004年。西门子与安萨尔多2004年分手时签署协议,协议称安萨尔多可以“没有任何限制地”使用和优化西门子重型燃机的许可技术。

然而,当2014年,上海电气收购安萨尔多40%股权后,西门子立即发起了针对安萨尔多的仲裁程序。2016年7月29日,国际商会仲裁法庭终审判决意大利安萨尔多能源公司,拥有不受限制地使用西门子重型燃气轮机技术的权利。

西门子与安萨尔多的技术转让类似中国高铁的技术转让,安萨尔多因此完整拥有了西门子重型燃机的研发、制造、服务技术。

2014年11月,上海电气与安萨尔多在上海成立了两家合资公司,一家是上海电气燃气轮机有限公司,负责整机的研发、工程、生产、技术服务,另一家是上海安萨尔多燃气轮机科技有限公司(简称“上安公司”),负责燃机高温热部件的生产和维修。

2016下半年,上安公司完成大F型燃气轮机八级透平叶片特种加工工艺开发。“叶片能做出来,运维市场就前进了一大步。而且立刻就能够让外企大幅度的降价。”

然而这也只能说是万里长征的第一步,在耽误了大量时间之后,我们在高温部件、材料、制造工艺和实验方面已经落后太多。从超超临界机组的600多度,到燃气轮机的1000度以上,我们要跨越的不仅仅是数百度温度的考验,更是工业体系和科技实力的鸿沟。

加载中...