新浪财经 产经

限竞房西山锦绣府热销背后搭售怪相:项目问题频发 周边配套不足

新浪财经

关注

原标题:限竞房西山锦绣府热销背后搭售怪相

来源:中房报京津冀

小J/发自北京

西山锦绣府限竞房项目,从拿地之初,就倍受瞩目。开盘后,在没有太多营销推广的情况下,就有大批购房者挤破头排队购买,而且是拿着全款排队。所以,2020年1-11月西山锦绣府在海淀区住宅成交拿下排名第一可谓轻而易举。

凭什么这么火

西山锦绣府凭什么这么火?关键原因其实就两个:区域和价格。

摄于西山锦绣府工地大门

西山锦绣府位于海淀区西北旺镇亮甲店村村东,项目现场看着并不起眼,目前甚至还有些许荒凉。有准业主吐槽,项目周边大多是破旧老小区,还有锅炉房、加油站等。但这里毕竟是海淀,又位靠百旺山,传说为“上风上水”,交通方面距16号线西北旺站并不算远。不过,目前项目周边道路早晚高峰会有些拥堵。我们在工作日中午非高峰期去的现场,当时工地门口一小段路一辆车接着一辆车,从地图上看堵成红色。项目完工后周边交通情况是否能有所改善,目前还无法预测。

紧邻项目的碧水家园小区(远处工地为西山锦绣府)

价格方面看,周边同属西北旺板块的万科如园和西山壹号院二手房均价已经每平方米10万元+了。总体来看,剔除豪宅,西北旺的二手房整体均价也在8万元左右,已高于北京全市的平均水平。所以,对比之下,西山锦绣府在区域内也算是洼地中的洼地了,倍受追捧实属当然。

网上西北旺周边二手房价格统计表

海淀区供地紧张,今年除了两块共有产权房供地外,仅有4块不限价商品房地块供应,这里面就包括西北旺的两宗新地块。其中一块经过43轮激烈争夺,被首开、华润、住总、中交联手以54.4亿元高价竞拍,楼面价高达50587元/平方米;另一块则由华润+中交+北科建联合体,经过72轮激烈竞价,以76亿元竞得,楼面价46670元/平方米。从这两个地块的竞拍情况,业内预计未来项目销售均价最少也要8万元/平方米起,这样的背景下,西山锦绣府目前的价格想低调都难。

盘红是非多

都说人红是非多,其实项目红了也一样。近期,我们接到购房人举报,西山锦绣府项目违规搭售车位,虽然限价为最高不能超过61554元/平方米,但搭售之后,实际均价已经突破7万元/平方米。对此,我们进行了调查核实。

从项目销售人员口中了解到,西山锦绣府项目共推出89平方米、155平方米及180平方米三个类型的产品。去年12月及今年6月已经开过两次盘,目前89平方米和155平方米户型早已售罄,仅有少量180平方米大户型房源可选。不过项目正在对前期购买155平方米但未按约定时间付清全款的客户进行清退,所以内部可能会有少量该户型房源释放,但是现在有不少全款客户在排队等候购买。

在如此抢手的前提下,销售直言,155平方米户型产品想贷款购买基本没有机会,因为排队的人太多,即使全款也不能保证抢到,目前仅有180平方米的房源在60%-80%高首付的前提下,存在贷款购买可能,但也需要提前通过内部申请。

在问及车位问题时,销售很谨慎,并没有说必须购买车位才能购房,但同时透露了前期购房签约客户均购买了车位和仓储。价格方面,89平方米产品,按限价规定,均价定在6.1万元/平方米左右,但在实际购买时,购房款需加上一个37.5万元的车位,和一个价值80万-90万元的仓储,大约需要支付650万元左右。大户型产品则需要加上两个停车位共计75万元,以及两到三个仓储,共计约180万-200万元的成本,在这样的情况下,购房人购买155平方米房型大概需要支付1150万元左右,180平方米的则要1350万元左右。随后我们在该项目的多个购房群中,也证实了这种情况确实存在。

售楼处现场地下车库价格公示表

根据《中华人民共和国反不正当竞争法》,经营者销售商品,不得违背购买者的意愿搭售商品或者附加其他不合理的条件。另据住房城乡建设部于2016年10月14日发布的《住房城乡建设部关于进一步规范房地产开发企业经营行为维护房地产市场秩序的通知》,以捆绑搭售或者附加条件等限定方式,迫使购房人接受商品或者服务价格的行为,均属于违法违规的不正当经营行为。对于此类不正当经营行为,各级房地产主管部门会视情节轻重,对房地产开发企业采取书面警示、约谈企业主要负责人、公开通报企业不正当经营行为、列入严重违法失信房地产开发企业名单等方式予以处理。

虽然有法可依,但在实际处理中购房人却进退两难。我们从人民网领导留言板上看到,早在今年4月底就有客户对该项目搭售情况进行投诉,而海淀房管局也对此给与了回复。

是否属于搭售,购房者其实很难证实。我们在跟销售整个沟通中,对方都并未要求强制购买车位及仓储,仅是很含蓄的传递已经购买到房子的客户均是如此操作,否则基本没有买到的可能。而在过往案例中,部分因为搭售想要维权的客户,也很难胜诉,因为在白纸黑字的合同下,要界定当初是非自愿购买其实并不容易。

抢到一定是赚到?

即使捆绑价格不菲的车位和仓储,能成功买下西山锦绣府购房人内心大都是窃喜的,毕竟好不容易抢来的明星楼盘,多少有种中奖的感觉,但项目存在的潜在问题也不容忽视。

首先,西山锦绣府的开发商是紫光海阔集团旗下公司。资料显示紫光海阔集团成立于2017年12月7日,注册资本为100000万元人民币,所属行业为科技推广和应用服务业,经营范围包含:半导体软硬件技术开发;网络技术开发;电子技术开发、技术转让、技术服务、技术推广;房地产开发;信息系统集成服务;销售计算机软硬件及辅助设备、通讯设备、半导体;企业管理咨询;经济贸易咨询;物业管理;酒店管理;工程项目管理。

从资料看,紫光主业并不是房地产开发。目前在北京地区紫光仅开发过西山锦绣府一个项目,全国范围内也只有成都和东莞有项目在开发,很显然,这家公司在房地产行业还是新手,开发楼盘的实操经验并不太多。西山锦绣府目前主要靠位置和价格胜出,最终收房品质如何,其实还是个问号。

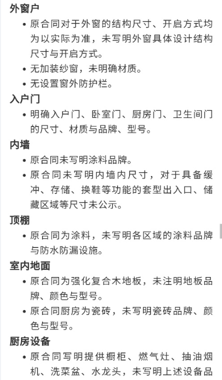
从西山锦绣府准业主内部,已传出项目窗户尺寸小,不符合国家标准;项目无预留新风系统孔位,不符合北京市地方标准;装修档次低,材料品牌无公示等问题。

业主内部整理的部分项目问题截图

开发商操盘经验不足,楼盘品质成谜或许是这个爆款项目存在的一个隐患,毕竟不论地段多好,价格多合适,房子最终还是要用于居住,品质过硬,住得舒心才是最根本的需求。

其次,周边配套不足也需要考虑。虽然西北旺区域是海淀区发展最快的区域之一,东有中关村软件园,北有永丰产业基地,镇属有百旺创新科技园,但是项目未来配套的20万平方米商业,即将入驻的大悦城,以及离项目不远的北部医疗中心,目前还都在待建中。

卫星地图下距离项目不远的六里屯垃圾填埋场

另外,最受项目业主关心的是六里屯垃圾填埋场的问题。从卫星地图上看,六里屯垃圾填埋场离小区15地块直线距离只有1.1公里。目前,好消息是现在六里屯垃圾填埋场已经停止掩埋生活垃圾,只处理少量建筑垃圾。不过这个建于1999年,已经运行了20多年,占地面积达46.53公顷的垃圾填埋场对这片区域地下水的污染问题是不可回避的。另外像有的网友担心的那样,炎热夏季的空气中是否会飘来一些异味,目前还是未知数。毕竟当初建垃圾填埋场时,也没有人能想到这块地在二十多年后会寸土寸金,吸引这么多购房者趋之若鹜。

市场在改变

即便都是限竞房,不同区域的项目销售也呈现两级分化局面。如西山锦绣府这样处于优质地段,价格倒挂,所以一房难求,异常抢手,最终导致供不应求,即使出现变相搭售,也会有客户置之不顾排队购买。但还有一些限竞房位置不佳,稍显偏远,就出现严重“滞销”,市场可谓冰火两重天。

限竞房作为稳定房价的调控手段之一,在2019年成为北京新房市场的主流,分批入市的限竞房,凭借“价格低”的核心优势,成为商品房市场主力军。据统计,2019年1-12月,北京市限竞房市场成交20914套,成交面积228.98万平方米,成交均价48418元/平方米,成交金额为1108.65亿元,独占北京市住宅总成交总量的半壁江山。

不过,与去年不同,2020年截至目前,北京市一共只推出了八块限竞房用地,这似乎也预示着限竞房为主流的时代即将结束,这种由于政策限制出现的价格倒挂情况将会逐渐减少,各种由于供求失衡产生的怪相也会相应减少。

加载中...