新浪科技 债券

【行业研究】2025年城市轨道交通行业分析

联合资信

关注

一、行业概况

城市轨道交通属于城市公共交通系统的一个重要组成部分,具有快速、准时、占地面积小、运量大、运输效率高等特点,社会效益良好。随着中国城市化进程逐步加快,城市人口相应增长,同时大中城市的交通拥堵问题也日趋严峻。为了解决交通拥堵,提高环境质量,“十五”期间,国家首次把发展城市轨道交通列入计划发展纲要,并作为拉动国民经济,特别是大城市经济持续发展的重大战略。轨道交通的建设运营会带动周边沿线物业、商贸流通业的发展和繁荣,并直接刺激商业、房地产和广告业等行业的发展,形成“地铁经济带”,产生明显的经济效益。城市轨道交通行业特点为投资巨大、专业技术要求较高及对城市发展影响重大。

二、行业政策

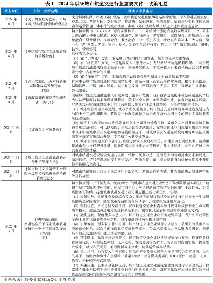
2024年以来,交通运输部、国家铁路局和中国城市轨道交通协会(以下简称“轨交协会”)等单位针对城市轨道交通的经营管理、安全监管、融合城轨发展、项目投资建设管理、财政补贴机制等方面出台了一系列意见、办法和指南等,保障城市轨道交通行业可持续发展。

三、行业运行情况

2024年,全国城市轨道交通网络持续扩张,区域布局仍不均衡。受益于民众出行需求增长,城市轨道客运量有所增长;但运营成本压力大、入不敷出仍是行业普遍状况,行业运营对政府补贴依赖高。

根据交通运输部发布数据,2024年,全国新增城市轨道交通运营线路18条,新增运营区段27段,新增运营里程748公里。截至2024年末,全国共有54个城市开通运营城市轨道交通线路325条,车站6324座,运营里程10945.60公里(详见附表1)。其中地铁、轻轨为主要线路,运营里程9477.60公里,占比为86.59%;其他制式城市轨道交通运营线路合计1468.00公里,占比为13.41%

从分布看,截至2024年末,全国共有27个城市线网规模达到100公里及以上,“京津冀”“长三角”“珠三角”和“成渝”城市群运营线路数量合计占61.03%,城市轨道交通整体呈现“东密西疏”的梯度发展特点。

2024年,全国城市轨道交通完成客运周转量2670亿人次公里,同比增长10.4%;客运量322.4亿人次,同比增长9.5%。全国城市轨道交通客运量排名前五的城市分别为上海市、北京市、广州市、深圳市和成都市,合计占全国总客运量的比重为49.25%。

全国城市日均客运总量达8813.45万人次,同比增长8.06%;全国城市轨道交通平均客运强度为0.61万人次/公里·日,同比增长10.25%。受民众出行需求增长、运营线路及开行列次增加等影响,2024年城市轨道交通客运量和客运强度均有所提升,但中低运能线路利用率仍较低。

据不完全统计1,运营收入方面,2024年全国城市轨道交通平均每车公里运营收入17.26元,同比增长1.05%;平均每人次公里运营收入0.79元,同比下降12.22%;平均单位票款收入0.25/人次公里,同比变化不大。运营成本方面,2024年全国城市轨道交通平均每车公里运营成本33.42元,同比下降2.28%;平均每人次公里运营成本1.60元,同比下降11.11%。全国平均运营收支比为57.85%,同比下降5.49个百分点,入不敷出仍是城市轨道交通运营的普遍状况,城市轨道交通企业依赖政府补助弥补亏损。

四、行业投资建设情况

2024年,城市轨道交通行业建设投资延续下降趋势,但在建项目资金需求仍大,城市轨道交通企业需通过多元化融资、市场化运作及投资结构优化等方式破解瓶颈。

2020年起,城市轨道交通行业建设投资持续放缓,但投资规模仍大。2024年,全国在建线路共226条,涉及44个城市,建设总长为5833.04公里;其中建设项目以地铁为主,建设总长4014.37公里,占比为68.82%。据不完全统计2,截至2024年末,中国内地在建城市轨道交通线路项目的可研批复投资累计44979.55亿元,2024年全年共完成建设投资4749.41亿元,同比下降8.91%。车辆购置方面,全国全年完成城市轨道交通车辆购置776列,完成投资248.55亿元,同比下降12.40%

在项目建设资金的筹集上,轨道交通建设项目一般由政府设立轨道交通专项资金投入部分资本金(主要由市、区两级财政提供资金来源,少数城市由省、市两级政府财力提供支持),并由当地城市轨道交通企业筹措其余部分资金。

资金需求规模大已成为轨道交通提高供给的首要约束条件,较大规模资本金对地方财政形成较大资金压力。轨道交通行业由单一的政府投资转变为投资主体多元化,引入社会资本的多种模式(包括PPP模式、BOT模式和TOT模式等)有效减轻了建设期地方政府财政投资的压力,同时也有利于通过竞争机制以提高项目的建设、运营效率,减少对政府补贴的依赖。

五、未来发展

城市轨道交通项目建设投资规模大、技术和质量要求高,对土地利用、居民出行和城市发展的影响重大,其社会效益大于经济效益,政府给予的政策及资金支持力度大,城市轨道交通行业整体风险较小。

未来,随着城市轨道交通路线建设日趋完善,我国城市轨道交通行业将由以建设为主导的高速发展期转为以运营为主导的平稳发展期,城市轨道交通企业或将面临运维成本上升、债务负担加重等挑战。积极探索融合发展、围绕主业链条开展多元化经营;打造智慧型地铁,提升运力调配效率、节约成本;拓宽融资渠道、优化投资机构的城市轨道交通企业可获得长足发展。

附件

[1]数据引用自轨交协会发布的《城市轨道交通2024年度统计和分析报告》,运营收入据可统计可对比的37市数据且同比数据做同口径调整,运营成本、平均运营收支比据可统计可对比的34市数据且同比数据做同口径调整。

[2]数据引用自轨交协会发布的《城市轨道交通2024年度统计和分析报告》,不含部分地方政府批复项目和个别数据填报不完整的项目资金情况。

加载中...