摘要:在金融市场监管持续强化、资产证券化业务不断发展的背景下,相关政策和细则不断更新完善。2025年3月,中国证券投资基金业协会发布了《不动产抵押贷款债权资产证券化业务尽职调查工作细则》(以下简称《细则》),与上海证券交易所的《上海证券交易所资产支持证券挂牌条件确认规则适用指引第2号——大类基础资产》和深圳证券交易所的《深圳证券交易所资产支持证券挂牌条件审核业务指引第2号——审核重点关注事项》(以下简称《交易所指引》)相互配合,共同构建起不动产抵押贷款债权资产证券化业务的规范体系。《细则》对业务参与人、基础资产、现金流、交易结构等方面提出了详尽的尽职调查要求,有效补充和细化了《交易所指引》的相关规定,对提升尽职调查质量、保障投资者权益、推动市场稳健发展意义重大。
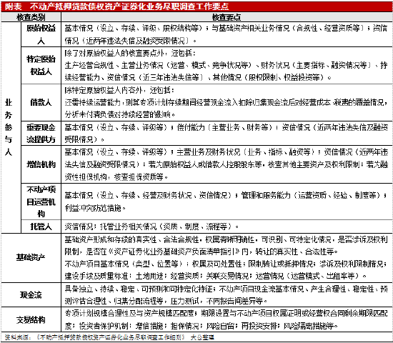
一、对参与人的核查
《细则》在参与人核查方面,相较于《交易所指引》增加了对不动产项目运营机构、托管人的具体尽职调查要求,对部分参与主体的核查也相对细致。
相较于《交易所指引》,《细则》对参与人的核查范围更广,不仅涵盖了原始权益人、特定原始权益人、重要现金流提供方、借款人、增信机构等参与人,还增加了对不动产项目运营机构、托管人的尽职调查要求。对于不动产项目运营机构,需核查其基本情况、对不动产的运营管理经验和维护能力等,以及利益冲突防范措施。对于托管人,需核查其资信情况及业务管理制度、流程和风控措施等。《细则》对部分参与主体的核查更为细致,比如对特定于原始权除要求核查基本情况、业务合规性及资信情况外,还对特定于原始权益人的生产经营、主营业务以及财务状况等多个层面的提出了核查要求;在增信机构方面,《细则》对融资性担保机构提出了更为详细的尽职调查指标要求,除常规财务指标外,还重点关注杠杆率、历史履约情况、担保责任余额占比等关键指标。
另外,《细则》与此次一同发布的《未来经营收入类资产证券化业务尽职调查工作细则》相比,对原始权益人以及特定原始权益的的核查重点基本相同,但是后者对特定原始权益人的持续经营能力和资产控制能力的核查除了要求是否存在重大风险外,还要核查是否具备资产运营能力和控制能力。
二、对基础资产的核查
《细则》关明确了不动产抵押贷款债权类业务的基础资产的抽样标准。
《细则》与《交易所指引》在对基础资产核查方面的要求大体一致。需核查基础资产形成和存续的合法合规性,权属是否清晰,是否存在抵质押的情况,不动产项目是否完成竣工验收、规划用地、环评等审批手续,不仅要求核查其完整性,还需对手续存在瑕疵的情况进行核实,相应的风险缓释措施设置是否合理有效。
相较于《交易所指引》,《细则》针对不动产项目经营合同提出了抽样尽职调查方法,对于笔数少于五十笔的资产池采用逐笔尽职调查,不少于五十笔的资产池抽样笔数不低于五十笔,并要求对抽取样本的代表性进行分析说明,对于对基础资产池有重要影响的不动产项目经营合同应当着重进行抽样调查。
三、对现金流的核查
《细则》与《交易所指引》对现金流核查均遵循实质重于形式原则,关键要素的核查点基本一致。
《细则》与《交易所指引》在现金流尽职调查方面均遵循实质重于形式原则,关注现金流是否具备独立、持续、稳定、可预测和可特定化特征,分析现金流的构成、近三年及一期的运营收入、成本支出、收益增长率及其原因和合理性。对于现金流来源,要求合理分散,还针对现金流提供方较少的情况,明确核查重要现金流提供方的资质和财务稳健性,确保现金流来源的可靠性以及现金流预测周期与资产支持证券兑付周期的匹配性。
四、对交易结构的核查
与《交易所指引》相比,《细则》不仅完善了对增信措施的核查要点,还新增了对境外增信的核查内容。
相较于《交易所指引》,《细则》完善了对增信措施的核查要点。对于专项计划存在增信措施的,应核查增信合同、合同签署的相关授权、审批等情况,以及各项增信措施的具体内容、启动时间、触发机制、保障内容及操作流程等是否明确,并对各项增信措施有效性进行分析。以担保合同或者担保函提供增信的,管理人应当核查担保合同或者担保函是否明确担保金额、期限、方式、范围、各方权利义务关系及违约责任等内容。同一担保物上已经设定其他担保的,还应当核查已经担保的债务总余额以及抵/质押顺序。另外,《细则》增加了对境外增信的核查要求,应结合境外增信方式的具体安排和适用法律,核查境内外相关核准、批准、备案或登记等法律程序及其进展。
五、总结
《细则》的发布是对不动产抵押贷款债权资产证券化业务规范体系的重要完善。通过与《交易所指引》的协同配合,为尽职调查工作提供了更具操作性和针对性的指导。在当前金融市场环境下,市场参与方应严格遵循《细则》要求,不断提升尽职调查能力和风险管理水平,确保不动产抵押贷款债权资产证券化业务在合规框架内稳健发展,为实体经济提供有力的金融支持。

报告声明
本报告分析及建议所依据的信息均来源于公开资料,本公司对这些信息的准确性和完整性不作任何保证,也不保证所依据的信息和建议不会发生任何变化。我们已力求报告内容的客观、公正,但文中的观点、结论和建议仅供参考,不构成任何投资建议。投资者依据本报告提供的信息进行证券投资所造成的一切后果,本公司概不负责。
本报告版权仅为本公司所有,未经书面许可,任何机构和个人不得以任何形式翻版、复制和发布。如引用、刊发,需注明出处为大公国际,且不得对本报告进行有悖原意的引用、删节和修改。
(本文作者介绍:大公国际作为中国国新控股子公司,成立于1994年,拥有独创的评级方法和评级技术,科研成果丰富。)