新浪财经 债券

【行业研究】2025年铁路运输行业分析

联合资信

关注

2024年,中国铁路客运量再创新高,铁路货运量保持增长;铁路投资力度有所加大,其中铁路相关装备投资占比逐步增加,对于提高铁路运输效率、安全性等至关重要。未来,伴随居民旅游、公务等出行需求持续释放,中国铁路客运量有望保持增长;“公转铁”政策持续推进,大宗货物运输向铁路转移趋势将加快,多式联运发展、铁路部门“总对总”营销和智慧铁路物流体系构建等对铁路货运需求形成正向支撑,但需关注全球经济局势波动和国内经济结构调整对铁路货物运输带来的影响。同时,中国铁路网络仍有较大投资空间,未来铁路行业投资规模仍将保持高位。国家对铁路行业的发展高度重视并给予各项政策支持,整体看中国铁路行业发展前景良好。

一、行业概况

铁路肩负“交通强国铁路先行”的使命,是国家重要交通基础设施和民生工程,也是国民经济大动脉,在促进乡村振兴、带动相关产业发展、拉动投资合理增长、优化交通运输结构和降低社会物流成本等方面具有重要作用,铁路发展与国家经济发展和社会需求基本保持一致。我国国土面积大,资源分布和经济发展的区域差异带来长距离、大运量铁路运输需求;同时,低成本、绿色环保为铁路运输重要特点,对于降低社会物流成本和节约自然环境成本具有重要作用;铁路建设投资规模大、产业链长,可带动相关产业发展、拉动经济增长;我国铁路具有技术先进、安全可靠和性价比高等优势,可更好的服务和支撑“一带一路”国家战略,扩大国家高水平对外开放。

截至2024年底,中国铁路营业里程16.2万公里,同比增加0.30万公里,其中高铁4.80万公里,同比增加0.30万公里;复线率60.8%,同比上升0.5个百分点;电化率75.80%,同比上升0.6个百分点。从投资和运营主体看,中国铁路分为国家铁路、地方铁路、非控股合资铁路和专用铁路,均受国家铁路局监管。其中,国家铁路在行业中占据主导地位,其建设及运营模式为:中国国家铁路集团有限公司(以下简称“国铁集团”)独资投建铁路项目,或者国铁集团和地方政府或有关企业共同出资组建由国铁集团控股的合资公司,作为项目业主进行新建铁路项目及部分既有铁路改扩建项目的投资,项目投产后由国铁集团负责铁路资产后续的运营管理。随着2019年《交通运输领域中央与地方财政事权和支出责任划分改革方案》出台,中央与地方的关于铁路建设主体与支出职责得以进一步明确,即中央(含中央企业)与地方共同承担干线铁路的建设、养护、管理、运营等具体执行事项,中央(含中央企业)与地方共同承担支出责任,干线铁路的运营管理由中央企业负责。城际铁路、市域(郊)铁路、支线铁路、铁路专用线建设、养护、管理、运营等具体执行事项由地方实施或由地方委托中央企业实施。

目前铁路建设资金的主要来源包括:中央预算内投资、铁路建设基金、地方政府及企业出资、铁路建设债券、银行贷款和国铁集团自有资金等。中央预算内资金持续支持国家重点铁路项目。根据1996年财政部印发的《铁路建设基金管理办法》(财工字〔1996〕371号)的规定,铁路建设基金也可以用于“与建设有关的还本付息”。因此,铁路建设基金是国铁集团直接债务融资本息偿付的重要保证。目前,铁路建设基金纳入政府性基金预算并实行收支两条线的管理方式。此外,发行铁路建设债券是国铁集团融资的重要途径之一,铁路建设债券均由铁路建设基金提供不可撤销连带责任保证担保,因此铁路建设基金也是国铁集团融资担保的重要手段。近年来国铁集团先后与31个省市自治区签订了铁路建设战略合作协议,地方政府以直接出资或以征地拆迁补偿费用入股等形式参与铁路建设。近年来,国家发展和改革委员会、交通运输部等部门多次提到,支持社会资本依法依规参与铁路建设运营,除传统国家投资、地方政府投资外,社会资本参与铁路投资的空间和机会将会增多。

除此之外,国铁集团也在积极探索资产上市等增强自身造血能力的路径。广深铁路股份有限公司、大秦铁路股份有限公司、京沪高铁股份有限公司、北京铁科首钢轨道技术股份有限公司、金鹰重型工程机械股份有限公司、中铁特货物流股份有限公司和哈尔滨国铁科技集团股份有限公司先后实现上市,国铁集团正在不断丰富铁路建设资金来源,增强自身造血能力,保障铁路建设的顺利推进。

二、铁路投资及铁路运输

铁路投资方面,2024年,中国铁路固定资产投资同比增长11.13%,投资力度有所加大。2024年,中国投产新线3113公里,其中高铁投产新线2457公里。2020-2024年,高铁投产新线占比分别为51.10%、51.52%、50.78%、76.33%和78.93%,2023年开始高铁投产新线占比明显提高。

截至2024年底,全国铁路路网密度168.5公里/万平方公里,但全国各地区路网密度差异较大,京津及其周边地区、华北平原、沿海等地区的铁路密度较高,西部及内陆沿边地区的铁路密度较低。铁路路网建设正在由以路网干线建设为主向联网补网强链转变,“八纵八横”高速铁路网主通道已建成约80%,大规模干线铁路建设逐渐减少,转而聚焦完善铁路网络的薄弱环节。2024年,池黄高铁、汉巴南高铁巴中至南充段、川藏高铁镇江关至黄胜关段、杭温高铁、龙龙高铁梅龙至龙川段、渝昆高铁重庆至宜宾段、潍烟高铁和荆荆高铁等新线投产,在促进区域经济和旅游业等发展方面发挥重要作用。除此之外,我国铁路建设的投资结构也在发生变化,与传统铁路线路建设相比,铁路相关装备投资的占比逐步增加,对于提高铁路运输效率、安全性等至关重要。

2025年政府工作报告中提到,国家铁路将积极推进沿江铁路、沿边沿海铁路、出疆入藏通道、西部陆海新通道和中部地区大通道等重点项目建设。《“十四五”现代综合交通运输体系发展规划的通知》也指出,到“十四五”末,铁路营业里程预期达到16.5万公里,其中高速铁路营业里程达到5万公里。国铁集团《新时代交通强国铁路先行规划纲要》中明确,到2035年,全国铁路网计划达到20万公里左右,其中高铁7万公里左右。总体看,国家将保持对铁路的政策支持力度,未来路网建设仍有一定空间。

铁路客运方面,2024年,在居民旅游、公务等出行需求持续释放、列车班次增加和列车开行方式优化等综合影响下,全国铁路旅客发送量和旅客周转量再创新高,同比分别增长11.85%7.26%。货运方面,近年来国家鼓励调整运输结构和推动“公转铁”,铁路部门大力发展“总对总”营销和物流总包,加强铁路与公路、水运等其他运输方式的衔接与合作,发展多式联运,2024年铁路货运总发送量较上年增长2.78%;铁路货运品类结构逐步向多元化发展,高附加值、时效性要求高的货物运输距离相对较短,铁路货运周转量较上年下降1.64%

客运价格方面,近年来铁路客运逐步实行灵活定价机制,实行有升有降、差异化的折扣浮动价格策略。货运价格方面,2018年以来,为了积极落实中共中央关于减税降费、降低社会物流成本的部署要求,国铁集团在国家税务总局下调铁路运输服务增值税税率同时,相应下调货运价格;此外,国铁集团还采取了降低专用线代运营代维护服务收费、自备车检修服务收费等减费措施,铁路货运价格整体有所下浮。近年来,国铁集团采取“一企一策”“一港一策”“一口价”策略,建立了市场反应更灵敏高效的运价机制。

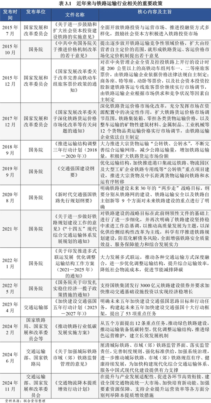
三、行业政策

铁路建设投资规模大,随着铁路建设的持续推进,铁路投资企业也面临较大的债务负担,还本付息压力逐渐加大,中国铁路投资主体单一、投资效率不足等问题日益凸显。此外,长期以来,中国铁路实行政府定价,随着经济体量的快速扩张,原有定价机制很大程度上制约了铁路运输行业的健康发展。据此,国家相关部门颁布了一系列政策和规划,推进铁路投融资方式多样化,鼓励社会资本方积极进入铁路投资市场;大力推行铁路运输供给侧结构性改革,提升综合运输效率;深化铁路货运价格市场化改革,充分发挥市场在资源配置中的决定性作用,进而降低社会物流成本,增强市场活力。

四、行业发展

短期来看,铁路货物运输受经济环境影响较大,需关注国际贸易环境变化对铁路货运量的传导性影响。长期来看,随着铁路网络完善和技术进步,旅客出行更加便捷,居民旅游、公务等出行需求持续释放,中国铁路客运需求有望保持增长;“公转铁”政策持续推进,大宗货物运输向铁路转移趋势将加快,多式联运发展、铁路部门“总对总”营销和智慧铁路物流体系构建等对铁路货运需求形成正向支撑,但需关注全球经济局势波动和国内经济结构调整对铁路货物运输带来的影响。此外,中国铁路区域发展仍不均衡,铁路网络仍有待完善,未来铁路行业投资规模或将保持高位。

《新时代交通强国铁路先行规划纲要》明确,到2035年,全国现代化铁路网率先建成,铁路网内外互联互通、区际多路畅通、省会高效连通、地市快速通达、县域基本覆盖、枢纽衔接顺畅,网络设施智慧升级,有效供给能力充沛。届时,不同铁路间的协同效应有望进一步显现,为铁路运输行业的发展奠定良好基础。

加载中...