新浪财经 债券

理财产品信息披露指标研究

市场资讯 2024.10.24 16:29

摘   要

随着银行理财产品净值化转型的持续深化,市场对信息披露提出了更高的要求。目前,虽然理财产品信息披露的相关制度规范正在不断建立和完善,但仍存在难以横向对比、风险揭示不足等问题。本文通过对国内外其他资管产品信息披露模式和具体指标的研究,结合我国理财行业发展的实际情况,设计出了一套理财产品的信息披露指标,并在此基础上提出了进一步完善理财产品信息披露的配套机制建议。

关键词

理财产品 信息披露 指标设计 配套机制

2018年,中国人民银行、原中国银保监会、中国证监会、国家外汇管理局联合印发了《关于规范金融机构资产管理业务的指导意见》(银发〔2018〕106号,以下简称《资管新规》),随后银行理财业务净值化转型持续深化,对信息披露提出了更高的要求。与此同时,近两年理财市场经历了一轮较为明显的“赎回潮”,反映出理财产品信息披露有待加强的问题。在此背景下,研究理财产品信息披露指标,可以提升理财产品信息披露标准化、数字化、规范化水平,助力理财市场健康发展。

理财产品信息披露指标研究的背景

理财产品信息披露是投资者了解产品、获取信息的重要渠道。研究理财产品信息披露指标,可以加深投资者对净值型产品的了解,助力风险防控,推动理财市场高质量发展。

(一)理财产品信息披露指标研究的意义

一是践行金融工作的政治性、人民性,切实保护金融消费者权益。据银行业理财登记托管中心(以下简称“理财中心”)发布的《中国银行业理财市场半年报告(2024年上)》,截至2024年6月末,理财产品投资者数量达1.22亿个,其中超过98%为个人投资者。设计理财产品信息披露指标,可以方便投资者看懂、看清、看透理财产品,保护投资者权益。

二是贯彻落实监管精神,助力防控金融风险。《资管新规》及配套文件要求金融机构通过醒目方式向投资者充分披露和提示产品的投资风险。设计理财产品信息披露指标,符合监管精神,有助于金融风险防控。

三是推动理财产品信息披露的标准化和数字化,助力其高质量发展。设计统一的理财产品信息披露指标,有助于解决信息披露完整度不高、可比性不强、披露渠道不统一的行业痛点,推动理财市场健康规范发展。

(二)理财产品信息披露指标研究的可行性

一是《资管新规》及配套文件已经对理财产品的信息披露作出了规定。监管部门高度重视理财产品信息披露工作,理财产品指标研究有据可依。

二是理财产品的信息披露制度和平台建设已经取得阶段性进展。近期,理财中心联合部分理财公司起草了《理财业务和理财产品信息披露规范》行业标准,已通过全国金融标准化技术委员会(以下简称“金标委”)审查投票。同时,理财中心依托中国理财网搭建统一的第三方信息披露平台,提供信息披露服务。

三是国外资管产品和国内公募基金的行业实践可为理财市场提供借鉴。美国、欧洲资产管理行业在信息披露方面已经积累了丰富的行业经验。在国内资管行业中公募基金的信息披露相对更加充分。

理财产品信息披露监管政策及行业现状

监管部门相继发布多项制度,对理财产品信息披露作出明确规定,信息披露监管体系基本建立。实践中,行业仍存在缺乏统一规范、风险揭示不充分等问题。

(一)理财产品信息披露监管要求

自《资管新规》发布以来,原中国银保监会等有关部门相继发布了《商业银行理财业务监督管理办法》和《商业银行理财子公司管理办法》《理财公司理财产品销售管理暂行办法》《关于规范现金管理类理财产品管理有关事项的通知》《理财公司理财产品流动性风险管理办法》《理财公司内部控制管理办法》等制度,理财业务制度体系初步建立。2024年,金融监管总局将《资产管理产品信息披露管理办法》列入年度规章立法计划,将进一步完善理财产品的信息披露要求。

上述规则和办法对理财产品信息披露提出了总体要求,明确不同产品类型、公告类型的披露内容和时限,并在不同方面细化了信息披露具体的内容和要求。

除监管部门发布的制度外,自律规范和行业标准也逐步建立。中国银行业协会于2022年发布《理财产品业绩比较基准展示行为准则》。理财中心向全国金融标准化技术委员会申报《理财业务和理财产品信息披露规范》推荐性行业标准,已通过审查投票。

(二)理财产品信息披露行业现状和存在的问题

通过研读各理财公司发布的信息披露报告,可了解理财产品信息披露的行业现状。在披露时限和频率方面,各理财公司均能满足监管文件的相关要求,定期发布各类公告。在披露内容方面,理财公司主要披露监管文件明确要求的信息,披露其他额外信息的动力较弱。在披露渠道方面,部分理财公司仅通过本机构或销售机构渠道进行披露,尚未使用中国理财网等监管部门认可的第三方平台进行披露。

虽然各理财公司的信息披露基本符合目前的监管要求,但行业整体信息披露水平仍有待提高,主要体现在以下五个方面。一是缺乏统一规范。监管部门对信息披露的相关要求分散在多项制度之中,尚未针对信息披露出台专门的制度规范。二是对监管要求解读不一。监管制度对信息披露的要求以文字性描述为主,不同理财公司对监管要求的解读不一致,披露的信息存在差异。三是难以横向对比。市场上缺乏具体的填报模板及填报具体要求,各理财公司基于自身理解编制模板,不同产品的披露内容难以横向对比。四是风险揭示不充分。实践中理财公司普遍仅以文字形式对风险进行简要描述,未充分揭示产品风险。五是查询渠道不方便。对于通过本机构或销售机构渠道进行披露的产品,部分理财公司将全部披露文件简单罗列在网站页面上,未提供必要的检索方式,公众难以定位到所需的信息。

资管产品信息披露指标比较

理财产品信息披露监管要求及行业标准已逐步完善,标准化、规范化程度得到提升,但仍缺乏科学、量化的指标。国内外各类资管行业都建立了信息披露制度体系,但信息披露现状存在较大差异。其中,欧美资管产品、国内公募基金的信息披露指标设计较为全面和细致,可为理财产品提供借鉴。

(一)国外资管产品信息披露指标较为全面和细致

美国、欧洲资产管理行业在信息披露方面积累了丰富的经验,美国投资管理与研究协会制定的全球投资业绩展示标准(GIPS)、欧盟《可转让证券集合投资计划V》(UCITS V)、美国证券交易委员会要求共同基金和ETF披露的注册声明(N-1A)、月度投资组合报告(N-PORT)中,都对需披露的信息进行了规定。总体而言,国外资管产品在信息披露中披露的指标较为全面和细致,主要体现在如下两方面。

一是披露内容方面,其强制披露指标多为原生指标,在定期报告中披露投资组合每笔资产的成本、公允价值、占比等持仓情况,并按规定频率披露产品净值,也包含收益率、波动率、杠杆水平等少量派生指标。此外,各基金管理人在其官网的自主展示上,也会选择可量化、含义简单、易于理解的派生指标,更直观地展示产品的收益风险表现,如标准差、夏普比率、高流动性资产比例等。二是披露渠道方面,信息披露内容会在监管部门的网站上统一公开,供公众查阅。此外,基金公司也会在其官网上自主展示。

(二)国内各资管行业中公募基金信息披露指标相对充分

近年来,公募基金在信息披露领域取得了明显的进步,中国证监会等相继发布《公开募集证券投资基金信息披露管理办法》《公开募集证券投资基金信息披露电子化规范》《公开募集证券投资基金信息披露XBRL模板》等文件,规定了公募基金信息披露的内容和电子化的要求。在研究中我们发现,公募基金披露的指标在国内资管行业中相对充分、细致,主要体现在如下两方面。

一是披露内容方面,公募基金披露的指标更为全面,披露频率更高。其要求在半年报、年报中披露投资组合中部分资产的持仓情况等原始指标,例如所有股票、处于转股期可转债的投资明细,以及前五或前十大债券、资产支持证券等资产的投资明细等。同时,还要求披露持有债券信用评级分布、投资组合剩余期限、历史收益、波动率、风险值(VaR)等反映基金收益及风险情况的派生指标。在强制披露的指标外,第三方基金评价机构还会通过一些派生指标对基金的收益风险等表现进行评价。二是披露渠道方面,公募基金在证监会指定的资本市场电子化信息披露平台统一进行信息披露。同时各基金公司也在其网站上进行披露。

(三)国内其他资管产品信息披露指标较为笼统

本文选择国内其他资管产品中体量较大的私募基金、保险资管产品与信托产品,对其信息披露现状进行研究。研究发现,该类产品在信息披露中不乏亮点,但整体而言,由于其私募属性,信息披露的指标较为笼统,具体、可量化的指标较少。这可能与其私募的性质、部分投资标的具有一定特殊性有关。

理财产品信息披露指标设计

结合监管文件对理财产品信息披露的要求,借鉴国内外资管产品信息披露经验,本文明确了理财产品信息披露指标的设计思路,并据此对具体指标进行筛选,最终形成一套完整、具体的理财产品信息披露指标建议。

(一)理财产品信息披露指标设计原则

理财产品信息披露指标的设计筛选应遵循充分性、真实性、完整性、准确性、及时性、易懂性、适应性原则。

充分性原则要求理财公司在信息披露中,充分、全面地披露产品信息。理财行业中,相较理财公司,投资者处于信息弱势地位。充分的信息披露,可以使投资者在全面掌握信息的基础上作出投资决策,有效解决信息不对称的问题,保护投资者权益。

真实性原则要求指标能够真实反映理财产品的风险收益状况。不同投资人的风险承受能力和收益期望存在差异,描述理财产品风险和收益时,应选择定量、可比较的指标。

完整性原则要求指标能够全面客观地展现理财产品的风险收益特征。理财产品难以通过单一指标反映其在不同的市场环境下的风险收益特征,因此,对于收益表现、产品风险等重要方面,应选用不同指标,从不同角度、不同时间跨度进行展示。

准确性原则包含两层含义:一是计算披露指标的数据准确且符合规范;二是披露指标若需要通过公式计算,计算公式应准确一致,保证不同产品具有可比性。

及时性原则包含指标披露时间和披露内容两方面:一是披露时间,应符合《商业银行理财业务监督管理办法》等监管文件的要求;二是披露内容,应尽可能使用最新数据计算。

易懂性原则要求在筛选指标时,应考虑投资者的接受能力,选择含义简单、可比性强、反映产品风险收益等重要方面的指标。让投资者能看懂、能理解,使披露的信息真正触达投资者。

适应性原则要求在筛选指标时,应结合当下理财产品信息披露的监管要求、行业现状及痛点,从便利理财公司开展理财产品信息披露的角度出发,设计切实可行的标准:一是落实监管要求,将监管文件要求信息披露的内容,细化为具体指标,纳入指标体系内;二是设计的指标应含义明确、可计算、数量适中;三是可根据实际情况为不同的指标设计不同的披露频率,可考虑对季报、半年报、年报设置不同要求。

(二)理财产品信息披露指标设计思路

基于上述设计原则,结合监管的要求和国内外资管产品信息披露的经验,本文明确了理财产品信息披露指标的具体设计思路。

一是借鉴国内外资管产品指标披露模式,结合我国理财行业现状,确定以我国公募基金指标披露模式为范本。国内外资管产品的指标披露主要有两种模式:一种以美国、欧洲的资管产品为代表,在定期披露中,重点展示产品完整持仓情况等原生指标,同时在网站上向一般投资者展示含义简单、易于理解的派生指标。另一种则以我国公募基金为代表,在定期披露中,展示部分原始持仓信息,同时披露一些派生指标。国际模式披露的指标较为全面和透明。但在目前阶段,如果直接借鉴国际模式,可能会对理财公司的投资管理和数据报送造成过大的压力,不利于行业发展。因此,目前阶段可以参考国内公募基金的指标披露模式。

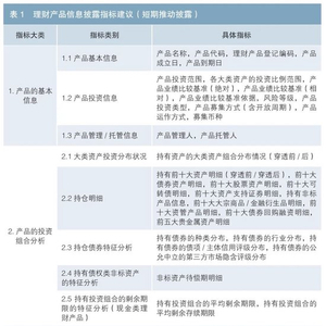
二是基于监管要求梳理理财产品信息披露内容,确定披露指标的总体框架。依据相关监管文件的规定,理财产品披露的指标应满足以下特征:不同投资品种的理财产品需披露不同指标1,不同频率下披露指标的数量和范围应有所差异,理财产品投资组合披露需要穿透到底层资产,现金管理类理财产品披露的指标应满足监管的特殊要求。在此基础上,结合其他资管产品的实践经验,本文将理财产品信息披露指标分为六大模块,分别是基本信息、净值状况、收益表现、投资组合分析、风险分析和收益分配。

三是借鉴国内外资管产品信息披露经验,结合理财产品特征,筛选理财产品信息披露指标。借鉴国内外资管产品向投资者披露的指标,筛选理财产品应向投资者披露的指标。借鉴国内外资管行业向监管报送或内控指标,筛选理财产品应向监管报送或者理财公司内控的分析评价型指标,同时也鼓励向投资者披露。与此同时,具体指标选择和设计也需要考虑理财产品特征。大多数理财产品面向追求稳定收益、风险承受能力较低的客户,因此,应将反映投资组合、收益表现和风险分析的指标作为重点。另外,理财产品中固定收益类产品占绝大多数,应重点关注固收类产品,从持有债券的平均待偿期、评级分布、平均久期、信用风险等多个角度进行描述。

四是筛选能够反映理财产品主要特征、易被投资者理解、易于展示的指标作为概览指标。概览指标既包括理财产品的基本信息,同时也包括易于理解的反映理财产品的收益表现、风险分析的信息。因此,可以参考国内外资管产品在网站上披露的指标,以客观准确反映理财产品风险收益、易被投资者理解、易于展示为标准,从前文中筛选的披露型指标和分析评价型指标中选择概览指标。

五是筛选短期推动披露的指标。为更好地服务理财市场,为理财公司开展信息披露提供更切实可行的标准,进一步对指标进行筛选,选择监管部门及行业标准要求(拟要求)披露、理财公司已报送或根据理财公司现有报送数据可以直接计算、含义相对简单、可比性强的指标,作为短期推动披露的指标,其余指标作为后续中长期推动披露的指标。

(三)理财产品信息披露指标建议

根据上述理财产品信息披露指标设计思路,本文设计了理财产品信息披露指标,从理财产品基本信息、投资组合分析、净值状况、收益表现、风险分析、收益分配状况六个模块筛选了27个指标类别和123个具体指标。

在此基础上,考虑一般投资者的接受能力及理财公司的信息披露工作压力,在123个指标中,选择监管部门及行业标准要求披露、根据现有报送数据可直接计算、含义简单、可比性强的指标作为短期推动披露的指标。短期推动披露的指标共60个,其中目前监管部门及行业标准要求披露的指标33个,已报送或根据现有报送指标可计算的指标49个,既不属于监管及行业标准要求披露的指标,也无法根据现有数据计算的指标5个(见表1)。

理财产品信息披露标准化规范化建设配套机制

理财产品信息披露工作的标准化规范化建设需要相应的配套机制保障。可从提高底层资产数据质量、优化信息披露系统设计、建立信息披露标准体系、开展信息披露工作质量评价、加强投资者教育五个方面完善配套机制,提升信息披露水平。

(一)提高底层资产数据质量

理财登记系统是开展理财产品信息披露指标计算和披露的重要数据来源。进一步优化登记机制,能够提高理财产品信息的准确性和完整性,支持信息披露工作。

一是规范数据字段。对于标准化资产,通过理财中心与集中登记机构的联通,提取已登记信息,减少理财公司报送工作量。对于非标资产,也可通过积极推动与登记机构对接的方式实现信息共享。

二是加强质量评价和约束机制。进一步加强登记质量评价,不断丰富评价体系。探索将登记质量与业务事项直接挂钩等更具约束性的评价机制。

三是提供投资者持仓复核查询功能。充分利用登记数据,依托中国理财网等渠道,向投资者提供持有理财产品金额和份额复核查询功能,促进理财公司提升登记质量。对于分析评价型指标,可充分利用中债金融估值中心有限公司等第三方机构的专业积累,根据理财公司披露的基础数据计算分析。

(二)优化信息披露系统设计

一是开发标准化模板填报工具。基于各类要求,形成各类公告格式模板,明确模板中各数据字段的口径和计算方式,开发标准化模板填报工具,提升信息披露工作标准化规范化程度。

二是内置校验功能。在标准化模板填报工具中嵌入校验规则,对理财公司提交的信息进行前置校验,拦截不符合校验逻辑的数据。

三是建立数据库。开发信息披露数据库,为基于披露数据开发信息产品提供便利。

四是打造“一站式”服务平台。对中国理财网界面布局及栏目设置进行优化,按照不同功能维度划分,力争打造理财业务“一站式”服务平台。

五是开发文件分发功能。通过中国理财网信息披露平台实现自动化信息披露文件分发,确保不同渠道的信息在内容和时间上一致。

(三)建立信息披露标准体系

标准化工作是提高信息披露工作质量的关键,完善的标准体系是在监管要求之外对信息披露进行规范的重要补充。

推进信息披露内容标准、格式模板标准、数据元标准、业务处理标准等行业标准的制定和发布,提高信息披露工作的可操作性,为监管文件提供明确具体、切实可行的补充。

(四)开展信息披露工作质量评价

信息披露工作的质量决定了投资者能否及时准确获取信息,开展信息披露工作质量评价,将为披露信息质量提供有力保障。

在评价维度方面,从及时性、完整性、准确性和便捷性四个维度对理财公司信息披露内容进行评价。在监测与报告方面,加强对信息披露工作质量的监测,将评价机制嵌入信息披露系统,定期计算每家理财公司得分,向质量较差的理财公司发送提示函,定期通报质量情况。在服务监管方面,与监管部门密切配合,将信息披露工作质量评价纳入理财公司检查之中。

(五)开展投资者教育

将信息披露纳入投资者教育范畴,加强宣传推广,让广大投资者了解信息披露的内容及渠道,帮助投资者形成科学、理性投资的理念。

由理财公司牵头建立投资者教育联盟,联合监管部门、行业自律组织、理财公司、商业银行等,共同推进投资者教育事业发展。依托中国理财网建立投资者教育共享平台,汇集各方制作的投资者教育文字、图片、视频、采访等资源,不断丰富投资者教育内容供给。推动设立常态化投资者教育活动,充分借鉴证券领域每年度“5·15全国投资者保护宣传日”等先进经验,通过线上线下相结合的形式,促进公众了解、学习理财知识。

注:

1.理财产品按投资品种不同可分为固收类、权益类、商品及金融衍生品类和混合类。

参考文献

[1] 丁安华.关于理财产品赎回风波的再思考[J]. 债券,2023(2). DOI: 10.3969/j.issn.2095-3585.2023.02.005。

[2] 董叶超,李梦.大资管时代下理财业务监管要点探究[J]. 债券,2023(7). DOI:10.3969/j.issn.2095-3585.2023.07.008.

[3] 刘力维,文泉.理财产品信息披露实务思考与对策研究[J]. 当代金融家,2022(9).

[4] 中国证券投资基金业协会,晨星资讯(深圳)有限公司. 中美公募基金发展情况比较与研究[M].北京:中国财经出版传媒集团,中国财政经济出版社,2020.

◇ 本文原载《债券》2024年9月刊

◇ 作者:中央结算公司中债研发中心战略管理部总经理 张绚

中央结算公司中债研发中心业务经理 陈馨儿

理财登记中心市场服务部主任助理 郑泽

中债估值中心指数部产品经理 蔡文靖

◇ 编辑:廖雯雯

加载中...