新浪财经 债券

【债市研究】地方政府与城投企业债务风险研究报告——海南篇

联合资信

关注

报告概要

  • 海南省是我国独特的热带岛屿省份及唯一的省级经济特区和自由贸易港,区域及战略地位显著,资源禀赋独特。海南省以旅游业为发展重心,并以此带动房地产、餐饮住宿和批发零售等服务业发展,第三产业规模持续增长。2023年,海南经济总量处于全国下游水平,但经济增速高于全国;中央财政对海南省的转移支付规模较大,对于财政支出形成有效保障。

  • 海南自由贸易港的建设是国家重大战略部署的重要组成部分,对于推动海南乃至全国对外开放和经济转型升级具有重要意义,区域经济发展潜力较大。海南依托资源环境承载能力划分功能区,推动形成“南北两极带动、东西两翼加快发展、中部山区生态保育”的发展格局,实现全省各区域的协调发展。

  • 海南各地级市经济发展水平和财政实力差异显著,海口市在经济总量上处于绝对优势,与三亚、儋州两个地级市GDP合计占比超过全省GDP总量的半数;其他各县市经济和财政实力偏弱。大部分市县以第三产业为主,但第一产业普遍占比高。2023年,多数市县一般公共预算收入同比均增长,大部分区域政府性基金收入有所下滑;除海口和三亚外,其余区域综合财力对上级补助依赖程度较高。地级市基础设施较为完善,积累的政府债务规模较大,相对应的债务率水平亦居前;发展滞后的市县债务规模较小。

  • 海南省发债城投较少,城投企业整体发债规模不大,各级城投债务在区域整体债务中占比很小。省本级城投企业债券发行数量和规模显著高于其他城投企业。城投企业整体债务负担较轻,地方综合财力对“发债城投企业全部债务+地方政府债务”支持保障能力较强。

一、海南省经济及财政实力

1.海南区域特征及经济发展状况

作为我国唯一的热带岛屿省份及省级经济特区、自由贸易港,海南省区域及战略地位显著,资源禀赋独特。2023年,海南经济总量处于全国下游水平,但随着自由贸易港的建设推进,GDP增速高于全国。海南产业结构以第三产业为主,旅游业及相关产业对经济增长的贡献显著,现代服务业、高新技术产业及热带特色高效农业等主导产业也逐步发展。海南自由贸易港的建设是国家重大战略部署的重要组成部分,对于推动海南乃至全国对外开放和经济转型升级具有重要意义,区域经济发展潜力较大。

海南省区域及战略地位显著,资源禀赋独特,陆海空交通运输发达。海南省位于中国最南端,北以琼州海峡与广东省划界,东濒南海与台湾省对望,西隔北部湾与广西壮族自治区和越南相对,东面和南面在南海中与菲律宾、文莱、印度尼西亚和马来西亚为邻,是连接南海邻国的海上交通要道、“一带一路”的重要节点、我国高水平对外开放的自由贸易港、面积最大的经济特区和唯一的省级经济特区。作为我国唯一的热带岛屿省份,海南省具有独特的资源禀赋,其中以作物资源、水产资源、矿产资源和旅游资源最为突出。海南省形成了公路、铁路、航空等综合交通运输网,交通运输部明确支持海南“十四五”建设交通强国建设先行区,统筹各方资源加快推进全省现代综合交通运输体系建设;到2025年,全省交通基础设施建设投资五年累计突破2200亿元。

人口增速强劲,但城镇化率偏低。截至2023年末,海南常住人口1043.00万人,位列全国第28名,较上年底增长1.56%,人口增量居全国第三。海南城镇化率较上年末提高0.97个百分点至62.46%,但仍低于全国城镇化水平(66.16%)。

海南省经济总量居全国下游,随着自由贸易港建设的持续推进,2023年经济增速较快。海南省经济体量不大,2023年,海南省完成地区生产总值7551.18亿元,在全国31个省级行政区(未统计香港、澳门和台湾数据,下同)中排名第28位,经济总量居全国下游水平;GDP增速9.2%,高于全国4.0个百分点;人均GDP逐年增长,2023年为7.30万元,在全国各省排名第19位。2019-2020年海南省经济增速放缓,2021年海南省经济随着自由贸易港建设的持续推进得以恢复,2022年经济增速大幅下滑,2023年海南省自由贸易港建设成型起势致使经济快速回升。除2019年及2022年外,海南省经济增速均高于全国平均水平。随着自由贸易港建设的持续推进,海南省对外开放持续扩大,经济外向度持续提升;近年来全省货物进出口总额增速有所下降但仍维持较高水平,2023年为15.3%。

海南省工业基础薄弱,以旅游业为重心的第三产业规模持续增长。海南省三次产业结构由2020年的20.4:19.3:60.3调整为2023年的20.0:19.2:60.8,以热带农业为主的第一产业占比相对较高,二产占比有所下降,第三产业占比持续超过60%,2023年第三产业增加值4595.33亿元,同比增长10.3%,是拉动全省经济增长的主要动力,大幅高于全国增速4.5个百分点;海南省已形成旅游及相关产业、现代服务业、高新技术产业及热带特色高效农业等主导产业。海南省工业基础相对较为薄弱,但依托港口优势以及油气资源等,形成医药制造业、电力热力生产和供应业、农副食品加工业、非金属矿物制品业、造纸和纸制品业、石油加工炼焦、汽车制造业、化学原料和化学制品制造业等八大主导产业。2021-2023年,海南省规模以上工业增加值同比分别变动10.3%、-0.4%和18.5%,增速波动较大。

海南省以资源环境承载能力将全岛划分为农业、生态、城市功能区,优化县级行政区主体功能定位。海南省地级市及各市县由海南省直辖(管),行政权限各自具有相对独立性。根据《海南省国土空间规划(2021—2035年)》,全岛划分为农产品主产区、重点生态功能区、城市化地区(分为国家级和省级主体功能区)。其中,热带农业主产区主要包括万宁、文昌、定安、屯昌、澄迈、临高、乐东、昌江、陵水等农用地面积较多、农业发展条件较好的地区;重点生态功能区凸显热带海岛生态特色,主要包括五指山、白沙、琼中、保亭;城市化地区高效集聚经济和人口,主要包括海口、三亚、儋州、琼海、东方,在重点工业市县(区)的基础上,强化园区产业集聚化、集群化发展,逐步形成洋浦经济开发区、海口桂林洋经济开发区、老城经济开发区和东方工业园区等重点园区。根据《海南“十四五”规划和二〇三五年远景目标纲要》,海南省坚持全省一盘棋、全岛同城化,推动形成“南北两极带动、东西两翼加快发展、中部山区生态保育”的发展格局,即“2+4+N”[3]的区域发展格局。

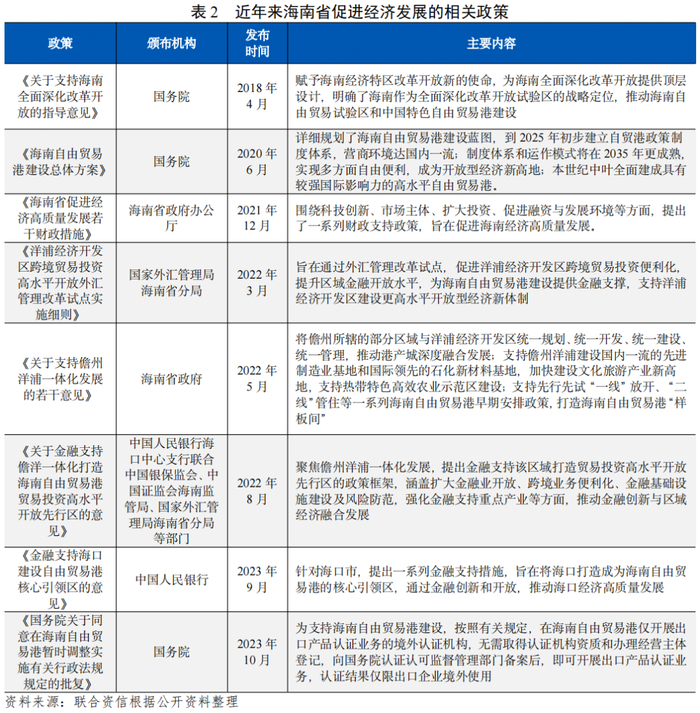
海南自由贸易港相关政策为海南省经济发展带来新的发展机遇,随着海南省加快融入“一带一路”合作倡议,未来对外开放程度将不断加深,区域经济发展潜力较大。海南省在国家发展全局中具有重要的政治、经济地位,自2018年4月中共中央国务院出台《关于支持海南全面深化改革开放的指导意见》以来,海南省全面加快建设海南自由贸易试验区和中国特色自由贸易港。2020年,洋浦经济开发区、博鳌乐城国际医疗旅游先行区、海口江东新区、海口国家高新技术产业开发区、海口综合保税区、三亚崖州湾科技城、三亚中央商务区、文昌国际航天城、陵水黎安国际教育创新试验区、海南生态软件园和海口复兴城互联网信息产业园等重点园区挂牌启动,产业类型涵盖旅游业、现代服务业和高新技术产业三大领域,推动自由贸易港建设加快创新发展。2020年6月,中共中央国务院印发《海南自由贸易港建设总体方案》(以下简称《总体方案》),从总体要求、制度设计、分步骤分阶段安排和组织实施四方面对海南自由贸易港建设进行了详细阐述,并明确提出到2025年、2035年以及本世纪中叶的阶段性发展目标。《总体方案》的主要内容可以概括为“6+1+4”。“6”是贸易自由便利、投资自由便利、跨境资金流动自由便利、人员进出自由便利、运输来往自由便利、数据安全有序流动;“1”是构建现代产业体系,特别强调突出海南的优势和特色,大力发展旅游业、现代服务业和高新技术产业;“4”是要加强税收、社会治理、法治、风险防控等四方面制度建设。2022年以来,海南省出台《洋浦经济开发区跨境贸易投资高水平开放外汇管理改革试点实施细则》《金融支持海口建设自由贸易港核心引领区的意见》《金融支持三亚打造自由贸易港标杆城市的实施意见》《金融支持儋洋一体化打造海南自由贸易港贸易投资高水平开放先行区的意见》等文件,提出逐步满足海南自由贸易港建设的金融需求、稳步推进海南自由贸易港金融改革创新和为海南省经济发展提供金融支持。

2.海南财政实力及债务情况

海南一般公共预算收入规模在全国处于下游水平,财政自给能力较弱;政府性基金收入波动增长,中央财政的转移支付对海南财政收入形成有效保障。近年来,海南政府债务规模持续增长,负债率及债务率水平在全国排名靠后。

2023年,海南一般公共预算收入同比有所增长,规模在全国排名处于下游(28名),财政自给能力较弱。2021-2023年,海南政府性基金收入波动增长,其中,国有土地使用权出让收入分别占政府性基金预算收入的77.31%、85.22%和84.36%,是政府性基金预算收入的主要来源。中央财政对海南省的转移支付规模较大,对于财政支出形成有效保障。

政府债务规模持续增长,债务率水平在全国排名靠后。近年来,海南省地方政府债务余额保持增长,2023年底,海南省地方政府债务余额为4106.14亿元,债务规模位居全国31个省中第28位。海南省地方政府债务率(地方政府债务余额/综合财力*100%)和地方政府负债率(地方政府债务余额/GDP*100%)持续增长,在31省中分别排名第26和第20(按照从低到高排序)。

二、海南省各市县经济及财政实力

1.海南各市县经济实力和产业情况

海南各地级市经济发展水平差异显著,省会海口市在经济总量上处于绝对优势,三个地级市GDP合计约占全省一半;其他各县市经济实力偏弱。大部分市县以第三产业为主,但第一产业普遍占比高;各区域和园区根据自身的资源禀赋和发展战略导向,形成了多样化的产业布局,国家级经开区洋浦经济开发区对海南省工业发展有带动作用,其与东方工业园区以石油化工、港航物流、海洋装备等为主导产业,已形成特色产业集群。

按照行政区划,海南省下辖海口、三亚、三沙[4]和儋州4个地级市,五指山、文昌、琼海、万宁和东方5个县级市,定安、屯昌、澄迈和临高4个县,白沙、昌江、乐东、陵水、保亭和琼中6个自治县以及1个国家级开发区洋浦经济开发区(以下简称“洋浦”,洋浦是国务院1992年批准设立的享受保税区政策的国家级开发区,2007年又获国务院批准在区内设立洋浦保税港区,洋浦位于海南西北部的洋浦半岛,规划面积114.78平方公里;2021年12月29日,为统筹区域协调发展,推进儋州洋浦一体化,洋浦经济及财政数据均纳入儋州市核算)。

产业发展方面,洋浦经济开发区为海南省整体工业发展起到带动作用。“海澄文定”综合经济圈、“大三亚”旅游经济圈产业基础较好。从产业分布来看,海南拥有1个国家级经开区、7个省级新区/开发区。各园区资源禀赋和发展战略导向不同,形成不同的产业布局。其中,洋浦经济开发区和东方工业园区以油气化工、油气储备及国际能源交易、国际港航物流、海洋装备为主导产业,洋浦石化新材料产业集群入选全国中小企业特色产业100个集群;海口市江东新区和经济开发区主要产业定位为出口及外向型服务、跨境服务贸易等;崖州湾科技城主要布局深海海洋产业、种业及热带农业、大学城产学研聚集地等。

经济运行方面,按各行政级别来看,各地级市经济发展水平差距大,省会城市海口市2023年GDP为2358.44亿元,占全省GDP的31%,处于绝对领先地位;三个地级市GDP合计占比超过全省GDP总量的57%。其他各县市经济实力偏弱,其中,澄迈县、琼海市、文昌市、万宁市、陵水自治县、临高县、东方市和乐东自治县8个县市GDP区间为200~495亿元,GDP合计占比约为全省GDP的34%;其余县市的GDP合计不超过全省GDP的9%。2023年,各市县GDP同比均有所增长。从产业结构来看,除昌江和东方市第二产业占比最高,乐东和临高县第一产业占比最高外,其余各市县产业结构均以第三产业为主,且第一产业普遍占比高。

2.海南各区县财政实力及债务情况

(1)财政收入情况

海口市作为省会城市,财政实力遥遥领先其他市县;各市县财政自给率整体偏低。2023年多数市县一般公共预算收入同比增长,大部分区域政府性基金收入有所下滑。除海口和三亚外,其余区域综合财力对上级补助依赖程度较高。

2023年,随着管制放开及留抵退税等税收优惠政策逐步取消,除澄迈县、昌江自治县和东方市外,海南省各市县一般公共预算收入同比均有所增长。因产业结构不同,各市县财政与其经济实力排名有所差异。从一般公共预算收入规模来看,海口市2023年一般公共预算收入约占全省的30%,遥遥领先于其他市县;三亚市、儋州市和澄迈县一般公共预算收入为第二梯队;其余14个市县一般公共预算收入均在34亿元以下。从一般公共预算收入质量来看,税收收入规模排名前7位的市县(海口、三亚、儋州、澄迈、陵水、万宁和琼海)税收比率均在72%以上,财政收入质量较好;其余各市县税收规模均较小。从财政自给率来看,除海口和三亚的自给率为72.22%和63.40%外,其余各市县的自给率均低于47%,各市县财政自给率整体偏低。

海南省政府性基金收入主要来源于国有土地使用权出让收入,海口与三亚的政府性基金预算收入远高于其他地区,二者政府性基金收入合计占比超过全省的63%。受房地产市场整体低迷影响,2023年,除三亚、陵水、临高及儋州等市县政府性基金收入同比增长外,大部分区域呈下降状态。

除海口和三亚外,其余区域综合财力对上级补助依赖程度较高。2023年,海口、三亚和儋州获得上级补助收入规模均超过120亿元,大幅高于其他区域,其中海口获得上级补助182亿元;因海口和三亚自身经济发展水平相对较高,上级补助对综合财力的贡献相对较低,其余区域综合财力对上级补助依赖程度较高,上级补助收入对综合财力的贡献占比区间为46%~93%。

(2)债务情况

海口、三亚和儋州基础设施较为完善,积累的政府债务规模居于前三位,债务率水平较高,发展滞后市县债务规模较小。

2023年底,海南省各市县政府债务余额同比均有所增长。海口、三亚和儋州政府债务余额居于前三位,远高于其他区域;文昌、东方、琼海、万宁、澄迈和临高债务余额区间为68~142亿元,其余市县因整体发展缓慢,用于基础设施、公益性项目等方面的投入较少,政府债务余额均较低。债务水平方面,东方市债务率最高,财政实力较强的海口、三亚和儋州因开发区及园区等建设投入规模较大,城市发展进程相对较快,债务余额大幅高于其他区域,债务率水平居前。2023年11月,海南省首次发行两期特殊再融资债券,发行规模24亿元,用于偿还存量债务。2024年1月,《2024年海南省人民政府工作报告》中对风险防控作出整体要求,指出要稳妥做好地方政府债务化解工作,统筹化解地方债务风险。2024年9月,《中共海南省委关于贯彻落实党的二十届三中全会精神奋力争当新时代改革开放示范的实施意见》中指出,结合财力逐步提高一般性转移支付规模,提升市县财力同事权相匹配程度;落实全口径地方债务统计监测监管要求,坚决遏制新增隐性债务。

三、海南城投企业偿债能力

海南省发债城投较少,省本级城投企业债券发行数量和规模显著高于其他城投企业。城投企业整体发债规模不大,城投债务在区域整体债务中占比很小,地方综合财力对“发债城投企业全部债务+地方政府债务”支持保障能力较强。

1.海南省城投企业概况

海南省发债城投较少,截至2024年8月底,海南省债券余额183.29亿元,有存续债券的城投企业有省本级1家(AAA级)、三亚市1家(AA+级)和洋浦(儋州市)1家(AA级);实际控制人分别为海南省国资委、三亚崖州湾科技城管理局和洋浦经济开发区管委会。截至2024年8月底的存续债券中,省本级企业债券余额占86.36%。

2.城投企业发债情况

2021年以来,海南省省本级企业发行债券数量和规模远大于其他城投企业。2021-2023年及2024年1-8月,海南省城投企业新发债券数量分别为4支、2支、5支和7支,发债规模分别为40.00亿元、16.00亿元、42.00亿元和39.80亿元,其中,省本级发债规模占比超过78%。债券类型以私募公司债为主(发行数量及规模均占比近一半);募集资金用途除省本级少量债券用于补充营运资金和流动资金外,其余用途均为偿还有息债务;2023年债券票面利率区间为3.48%~4.60%,2024年受市场环境影响债券票面利率明显下降,区间为2.19%~3.00%。

2021-2023年及2024年1-8月,海南省城投债净融资规模分别为26.00亿元、16.00亿元、39.00亿元和27.80亿元;净融资集中在省本级。从债券期限分布来看,2024-2026年到期债券规模分别为9.35亿元、33.24亿元和43.20亿元,2026年为偿债高峰。

3.海南城投企业偿债能力分析

从融资渠道来看,海南城投企业融资均以银行借款为主(占比均超过60%);省本级和三亚市城投企业存在约1/6的非标融资。债务负担方面,省本级城投企业全部债务资本化比率明显高于其他城投企业,但未超过50%。海南城投企业整体债务负担较轻,短期偿债压力不大。

4.海南省及各市财政收入对发债城投企业债务的支持保障能力

海南发债城投以省本级为主,城投债务在区域整体债务中占比很小,海南省综合财力对“发债城投企业全部债务+地方政府债务”支持保障能力较强。

加载中...