新浪财经 债券

城投债月报 | 城投债供给明显收缩,收益率持续下行

东方金诚

关注

核心观点

2024年5月,城投债新增融资监管依然严格,借新还旧比例维持高位,当月发行量降至2022年以来单月最低,净融资依然为负,但因偿还量下降,融资缺口有所收窄。从偿还类型来看,5月城投债提前兑付金额和回售量占总偿还量的比重环比下降,到期金额占比环比提升。

5月资金面整体偏松,资金利率中枢小幅下行,叠加资产荒依旧,城投债发行利率环比走低,各等级城投债发行利率环比均下行,其中AA级发行利率下行幅度最大。5月城投债整体发行期限基本稳定,3-5年期城投债发行占比环比继续提升。

5月发行城投债中,公司债发行量环比减少但占比提高;银行间市场各类型债务融资工具发行量环比下降,仅(超)短融发行占比提升。

从各等级城投债净融资看,5月AAA级城投债融资缺口扩大,AA+级由负转正,AA级融资缺口环比收窄。分行政层级来看,5月各层级城投债发行量环比均有所减少,净融资规模均为负,省级城投债融资缺口扩大,其他各层级城投债融资缺口环比收窄。

5月有17个省份城投债净融资为负,较上月减少6个。

5月城投债二级市场成交金额环比下降15.5%,主要等级、期限城投债收益率全线下行,且下行幅度超过同期限国开债,信用利差全面压缩。分区域看,5月各省份主要评级城投债信用利差均收窄。

报告正文如下:

一、一级市场

(一)总体发行情况

2024年5月,城投债发行量2019亿元,为2022年以来单月发行最低值,环比大幅减少1599亿元,同比亦减少526亿元。当前城投债新增融资监管依然严格,募集资金仅用于借新还旧的比例保持高位。在此背景下,5月城投债净融资连续第四个月为负,融资缺口较上月收窄579亿元至-435亿元,但同比扩大191亿元。

5月城投债偿还量共计2454亿元,环比、同比均有所减少。从偿还类型来看,当月本金提前兑付、回售和赎回金额占总偿还量的比重较上月分别下降2.14pct、5.33pct和1.66pct,其中本金提前兑付金额占比为4.47%;到期金额占比则上升9.13pct至75.08%。分区域看,5月江苏省城投债本金提前兑付规模最大,为16亿元,其次为四川(15亿元)和浙江(10亿元);回售规模较大的省份为江苏(128亿元)、浙江(75亿元)和湖南(41亿元)。

发行利率方面,5月城投债发行利率环比继续走低。5月资金面整体偏松,资金利率中枢环比小幅下行,加之资产荒未有明显改善,当月城投债发行利率环比小幅走低。5月城投债加权平均发行利率为2.77%,较上月下行14bps,其中,AAA级、AA+级和AA级城投债加权平均发行利率环比分别下行11bps、16bps和19bps。

从发行期限看,5月城投债整体发行期限基本稳定,当月加权平均发行期限仍为3.64年。从发行期限结构来看,当月1年期及以内和3~5年期城投债发行量占比环比分别提升1.0pct和5.3pct至19.4%和50.1%,1~3年期和5~10年期发行占比均有所下降。

(二)发行结构

分券种来看,5月发行城投债中,仅一般公司债发行量环比增加,其他券种发行量环比均减少。当月公司债发行量占比有所提高,其中私募债和一般公司债发行占比环比分别提高5.05pct和3.46pct至44.41%和6.65%;银行间市场除(超)短融发行占比小幅提高0.35pct至14.47%外,其他类型债务融资工具发行占比均有所下降。净融资方面,5月公司债和中票净融资由负转正,(超)短融净融资缺口进一步扩大,其他券种融资缺口环比收窄。

分主体级别看,5月各等级城投债发行量环比均有所减少,净融资仅AA+级为正。其中,AAA级城投债净融资缺口环比扩大,AA+级由负转正,AA级城投债净融资连续第9个月为负,但融资缺口有所收窄。

分行政层级看,5月各层级城投债发行量环比均有所减少。其中,地市级城投仍为发行主力,发行量占比47.7%;区县级城投债发行占比(37.4%)次之。净融资方面,5月各层级城投债净融资均为负,其中省级城投债融资缺口进一步扩大,其他各层级城投债融资缺口环比收窄。

(三)区域发行情况

分省份看,5月江苏、浙江、山东三省城投债发行量居前,其中江苏省发行量占比28.39%,上述三省发行量合计占比达到47.08%。除上述三省份外,5月仅湖南、江西、天津、重庆、河南5省市城投债发行量超过100亿元,8省份无城投债发行,其中包括黑龙江、辽宁、青海、宁夏、内蒙古5个化债重点省份。从净融资看,5月有17个省份城投债净融资为负,较上月减少6个;其中12个化债重点省份合计净融资-226.49亿元,其他省市合计净融资-208.12亿元。

(四)取消发行情况

5月共有9支城投债取消发行,比4月减少18支,取消债券发行的城投涉及江苏、浙江、贵州等6个省市;当月取消发行的城投债计划发行金额合计53.4亿元,取消发行金额与当月发行量之比为2.64%,较上月下降1.13pct。

二、二级市场

(一)成交情况

5月城投债二级市场成交规模有所回落,当月成交金额约12974亿元,环比下降15.5%。

从偏离估值成交情况看,5月城投债成交收益率相对估值偏离幅度超过50bp的成交次数为22569次。其中,低估值成交占比14.9%,高估值成交占比85.1%。从主体级别看,5月AA级城投债低估值成交占比最高,约16.4%。分区域看,贵州、山西等省城投债低估值成交占比较高,显示机构在这些区域继续下沉以挖掘收益;同时,江苏、湖南、浙江等省份高估值成交占比较高,或因这些区域城投债在收益率大幅下行后性价比下降,投资者情绪转向谨慎。

(二)收益率和信用利差走势

5月债市收益率整体下行,带动主要评级、期限城投债收益率全线下行,低等级城投债收益率下行幅度较大。截至5月末,主要评级、期限城投债收益率多数不足3%,仅5年期AA级城投债收益率为3.66%。5月,主要评级、期限城投债收益率下行幅度均超过同期限国开债,信用利差全面压缩,等级利差和期限利差多数收窄。

分区域看,5月各省份、各主体级别城投债信用利差全线收窄,贵州、广西等化债支持力度较大的省份城投债利差压缩幅度较大。分评级看,各省各等级城投债信用利差持续收窄。

三、城投风险事件观察

5月城投评级负面行动数量维持较低水平。当月1家企业评级展望调整为负面,无企业主体评级被下调,无企业被列入评级观察名单,无企业中债隐含评级被下调。

值得一提的是,据上海票交所5月11日披露,截至2024年4月30日,6个月内发生3次以上承兑人逾期的城投承兑人数量为26家,其中,山东省11家,云南省8家。

四、城投相关政策梳理

(一)特殊再融资债发行情况

2024年2月特殊再融资债重启发行,截至5月31日,贵州和天津共发行20只特殊再融资债,合计发行量达1087.65亿元。其中,贵州发行624.98亿元,天津发行462.67亿元。与上月相比,5月发行量251.87亿元,环比增长168.54%,均为天津发行。

(二)5月中央化债相关政策及表态

5月8日,金融监管总局在中国农村金融杂志社发表题为《为强监管防风险提供统计与风险监测保障支撑》的文章。其中提到,“配合有关部门积极稳妥化解地方债务风险,指导银行保险机构配合地方政府实施一揽子化债方案,坚决遏制增量、稳妥化解存量,严防地方债务风险向金融领域传导”。

(三)5月地方化债相关政策及表态

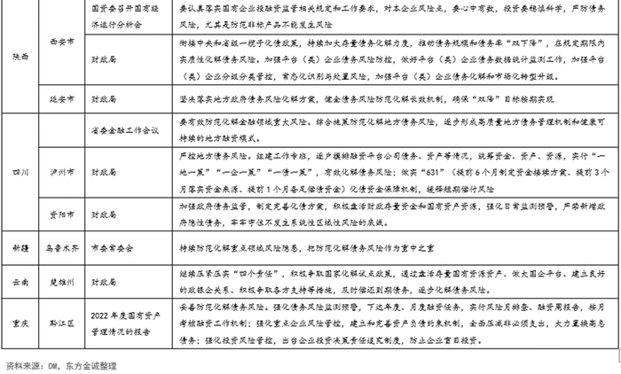
5月,多地召开政府常务会议和化债专题会议,积极表态防范化解地方债务风险,重点提及加强债务管控、转变融资方式、探索融资平台公司转型等。12个化债重点省市中,内蒙古12个盟市相关负责人和国开行、建行华夏银行等15家银行省级分行就存量贷款降息集中签约,约定银行从6月开始陆续为各盟市存量债务降息,涉及贷款加权平均利率降幅31BP,每年将为全区各地节省利息支出10.7亿元;黑龙江省人大常委会提出“健全政府性债务长效管理机制,加强人大预算审查监督”;江西省委金融办表示“稳妥推进地方政府融资平台经营性债务风险化解”;广西防城港市提出“盘活各类资源资产、向自治区争取再融资债券等方式,全力保障偿债资金来源”。多地仍强调确保按期实现债务规模和债务率“双降”任务目标,具体举措包括严格执行“一地一策、一企一策、一债一策”化债方式、深化落实“1+N+X”化债方案,以及积极向上争取化债政策等。

本文作者 | 研究发展部 冯琳 于丽峰 姚宇彤 徐嘉琦

加载中...