新浪财经 债券

“三大工程”加速落地,城投平台如何借力?

市场资讯 2024.04.18 11:11

来源:中证鹏元评级

“三大工程”自2023年4月在中央政治局会议被重点提出以来,相关顶层设计及配套支持政策不断完善,实施城市范围持续扩容,建设项目正加速落地。2024年以来全国各地均在积极储备“三大工程”项目且已有含重点省份在内的多个落地案例获得金融支持。

在一揽子化债政策的背景下,城投平台新增融资受限,同时政府性新投资开工项目受严控。而“三大工程”作为政策鼓励方向,有利于城投平台拓宽融资渠道、盘活存量资产、增加经营性收入。那城投平台具体应如何借力“三大工程”进行破局?我们认为不同类型的城投平台可立足于自身业务特点及资源禀赋探索个性化的实施路径。具体而言,主要分为以下几类:

1、传统城投平台可重点考虑通过升级改造方式盘活存量资产,可将“三大工程”不同方向有机结合。以代建或土地开发等传统业务为主的城投平台,因承担主要基础设施建设任务,账面沉淀大量公益性资产如道路、广场、驿站、公园等,此类存量资产可通过改建升级后满足多样化的“平急两用”需求,如温州市推出健康驿站与租赁住房的“平急两用”模式。而以棚改或保障房建设为主业的城投平台则可优先考虑将城中村改造与保障房项目进行有机结合以盘活存量住房资源,如深圳市推出将城中村房源改造后转化为保障性住房用于出租或出售。而拥有大量行政事业单位房产的国有资产公司可重点考虑将其持有的闲置房产盘活为保障性住房或改建为酒店民宿等“平急两用”项目。

2、聚焦专营业务的城投平台则适宜拓展与业务强关联的“平急两用”项目。通常从事交通运营类、公用事业等的城投平台,其业务专营优势明显,此类城投参与“三大工程”可重点拓展与主业具有协同效益的“平急两用”项目,包括交通物流枢纽、水利设施等。如重庆高速集团依托高速路网及收费站等资源建设分布式仓储、旅居酒店等“平急两用”项目;如水利部于2024年2月提出的探索建立“平急两用”农村供水应急保障体系,对从事供水业务的城投提供了方向指引。

3、园区开发运营主体参与“三大工程”需根据其所处园区的发展阶段选择适宜的方向。产业园区开发运营主体的业务范围及职能定位通常与所处园区发展阶段、招商引资等情况紧密关联。对于新开发的园区,通常因招商引资不及预期形成较多空置厂房,可考虑将符合条件的标准化厂房改造升级增加避灾、隔离等应急功能;对于产业发展较好的园区,城投平台则可考虑新建大型物流仓储兼顾应急避难场所来参与“平急两用”项目;已具备产城融合发展的成熟开发区,城投平台则可重点考虑参与城中村改造和保障房建设以改善开发区的人居环境,如武汉光谷建设投资有限公司开展新区豹澥片区城中村改造项目成功列入“三大工程”城中村改造项目实施库,并获得国家开发银行和农业发展银行首批城中村改造专项借款授信。

4、产投平台拥有较丰富的经营性资产及业务,其参与“三大工程”的方向选择较为多元,融资渠道亦更加丰富。偏向市场化运营的产投平台大多系近年新整合主体,整合过程中通常聚集了区域内大量的经营性资产、业务、优质股权等,此类新主体借助丰富的产业类资源参与“三大工程”的选择性较为广泛,且在当前融资政策收紧背景下,产投平台较传统城投在融资渠道及金融资源获取上更具优势。如山东颐养健康产业发展集团通过山东颐养健康集团智慧医药仓储物流产业园发行了全国债券市场首单“平急两用”债务工具。

"

1、“三大工程”的覆盖范围及特点

“三大工程”包括城中村改造、保障性住房建设、“平急两用”公共基础设施建设,该政策提出以来相关顶层设计及配套金融支持政策持续完善,实施范围由超大特大城市呈现扩容趋势

“三大工程”的多项顶层设计及相关政策加速落地。“三大工程包括保障性住房建设、“平急两用”公共基础设施建设及城中村改造,自2023年4月中央政治局会议指出在超大特大城市积极稳步推进城中村改造和“平急两用”公共基础设施建设,至2023年12月中央金融工作会议再次重点提及加快推进“三大工程”建设,期间国务院、中国人民银行等多部门发布配套政策

“三大工程”建设方向各有侧重,其中“平急两用”涉及的公共基础设施类型更广,可实现的功能更加多样。根据住房城乡建设部相关司局负责人表述,保障性住房建设分为配租型和配售型两种保障性住房,其中配租型包括公共租赁住房、保障性租赁住房,配售型保障性住房按保本微利原则配售。而城中村改造与之前的棚户区改造,在覆盖区域上以及改造模式上均存在差别:棚户区改造覆盖的城市范围广泛,建设内容以大拆大建为主;而城中村改造针对的主要是超大特大城市,在建设内容上以升级改造为主,精细、具体,严控大拆大建。相较于保障房建设及城中村改造,“平急两用”公共基础设施建设属于较为新颖的提法。“平急两用”设施的“平”时用途大多与传统公共基础设施相近,“急”时则可满足洪灾、地震、疫情、火灾等紧急情况发生后的临时安置、应急隔离、物资保障等需求。目前一些城市提出“平急两用”设施较多应用的领域包括旅游、医疗康养、酒店民宿、公共卫生、应急避灾、城郊大仓物流等。

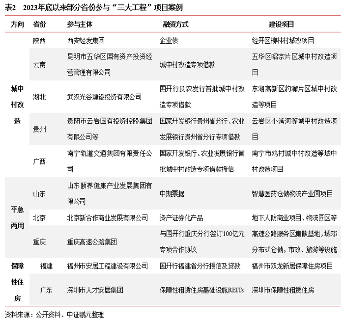
项目推进及配套政策以超大特大城市为主,2023年底以来已有较多“三大工程”项目落地,其中包括多个重点省份。自“三大工程”概念以及顶层设计出具以来,各地积极推进“三大工程”的落地及项目建设,并通过“三大工程”建设项目拓展多样融资渠道。其中深圳在保障性住房方面全国领先,2023年全市建设筹集了18.9万套(间)保障性住房;城中村改造方面,广州、上海及深圳相关配套政策较为完善、项目推进较快;“平急两用”项目方面,杭州市在2023年11月底已率先开工、北京平谷区则作为先行示范进行探索发展。值得注意的是,12个高风险重点省份中也有部分省份的城投平台通过城中村改造或平急两用项目获得政策性银行的专项借款或授信。

随着更多可复制推广的经验落地,“三大工程”纳入的城市范围正处于不断扩容中。不仅是超大特大城市的城投平台可积极参与“三大工程”建设,省会城市及普通地级市的城投平台也可关注政策动向,提前并做好相关项目储备。继2023年4月中央政治局会议首次提出在超大特大城市积极稳步推进“三大工程”之后,2023年12月中央金融工作会议再次重点提出“三大工程”,在区域上不再限定超大特大城市,且节奏加快,将“稳步推进”改为“加快建设”。根据21世纪经济报报道,相较于最初局限于超大特大城市,最新纳入城中村改造的扩大至省会城市或城区常住人口超过200万的城市;保障房建设的城市为省会城市或城区常住人口超过100万的城市。从城市总数上看,纳入城中村改造、保障房建设的城市将由35个分别扩大至52个、106个。目前政策导向上,随着更多可复制、可推广的典型经验落地,纳入“三大工程”建设的城市也正处于不断扩容中。

2、城投平台参与“三大工程”的有利因素

“三大工程”作为政策鼓励方向,已出台丰富的金融配套政策支持,城投平台参与“三大工程”将有利于其拓宽融资渠道及业务发展空间,同时也有利于城投平台盘活存量资产、增加经营性收入

近期城投融资收紧,政府性新投资开工项目受严控。2023年下半年以来在“一揽子”化债政策及隐性债务“遏增化存”等政策影响下,监管部门对新发城投债审批收紧,城投债净融资规模不断收缩。同时根据2023年12月国务院《重点省份分类加强政府投资项目管理办法(试行)》的通知,明确12个重点省份除供水、供暖、供电等基本民生工程外,省部级或市一级2024年不得出现政府投资新开工项目;推迟或停止目前使用投资不到一半的项目建设。部分城投平台融资及新开工项目受到政策影响,而“三大工程”属于政策鼓励方向,城投平台参与“三大工程”可获得成本较低、周期较长的项目贷款,有助于拓宽融资渠道及业务空间。

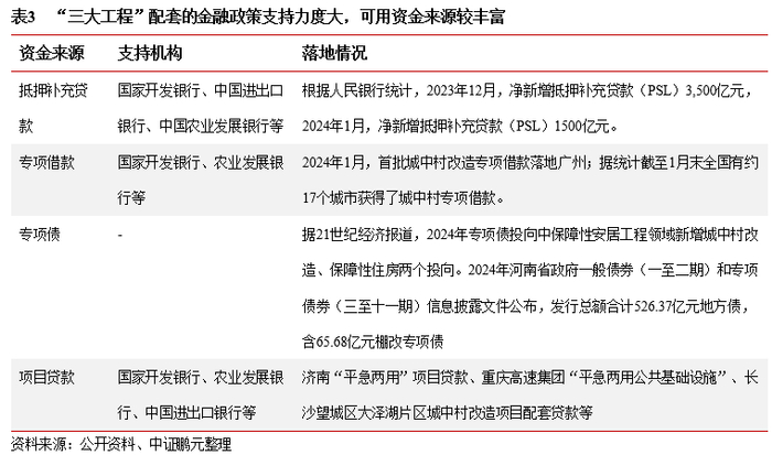
“三大工程”配套的金融政策支持力度大,建设资金来源较丰富,城投平台参与其中可优先考虑利用好相关配套金融政策,亦可结合所在区域相关金融支持政策以及自身业务属性选择更多合适的融资渠道作为补充。“三大工程”顶层设计提出以来,相关金融配套政策亦陆续落地。2023年10月底召开的中央金融工作会议明确提出,加快保障性住房等“三大工程”建设,构建房地产发展新模式。2024年1月金融监督管理总局在工作会议上指出“督促金融机构大力支持保障性住房等“三大工程”建设、落实经营性物业贷款管理要求”。从配套的金融政策看,“三大工程”可申请的政策资金主要来源抵押补充贷款(PSL)、财政补贴、专项债以及专项借款等。作为政策鼓励的方向,预计“三大工程”将较容易获得大量中长期低成本资金支持。

城投平台通过“三大工程”可较好地盘活其存量资产,同时拓展业务空间、增加经营性收入,此举契合当下城投市场化转型方向。城投平台承担了地方大量的基础设施项目,形成大量闲置的公益性资产,这类资产流动性较差、运营收益低,极大削弱了城投平台获取利润的能力。而三大工程中提出的“平急两用”项目,不仅可以用于填补政府的公共基础服务,同时项目平时可用作旅游、康养、休闲等的经营性用途,提供经营性收益,并缓解城投平台因基础设施项目的公益性导致的资产收益不高等问题,提高城投的资产回报率。

3、城投平台参与“三大工程”的方向选择

各地正不断探索多样化的“三大工程”实施路径,城投平台可立足自身的业务特点及资源禀赋参与选择适宜的方向,重点考虑存量资产盘活、业务协同性、与区域人口承载量及产业基础的匹配度等

不同城投平台拥有的资产资源不尽相同,可考虑参与“三大工程”的方向存在差异。本文根据城投平台常见业务类型将城投平台进行分类,主要包括基础设施建设、棚改、交通、公用事业、园区开发、产业投资等类别。其中,以代建或土地整理为主业的传统城投,因承担主要基础设施建设而形成大量的公益性资产及待开发土地,此类城投平台盘活资产可考虑将“三大工程”不同方向进行多元化结合;以棚改及保障房建设业务为主的城投平台借助经验优势可优先考虑参与城中村改造与保障房项目;交通类、公用事业类主体则可考虑依靠其专营业务优势去重点布局与其主业强关联具有协同效益的“平急两用”项目;园区开发运营主体则可根据园区发展阶段选择适合的“平急两用”项目或根据产城融合发展需求参与保障性住房项目;新整合的产投平台借助较丰富的产业类资源、经营性业务可参与的“三大工程”方向则相对广泛。

基础设施建设为主业的城投平台可重点考虑通过升级改造方式盘活存量资产以满足“平急两用”需求。过往主业以基础设施建设、土地整理开发为主的城投平台最为常见,此类城投一般属于区域内核心平台,掌握了较丰富的资源亦同时承担了区域内主要的城市基础设施建设,账面形成大量的公益性资产及待开发土地,此类城投平台盘活资产可考虑将“三大工程”不同方向进行多元化结合。以温州为例,温州市在2023年底推出“平急两用”保障性租赁住房模式,将条件较好、配套较完善的公益性资产健康驿站进行水电气等升级改造后,成功转化为保障性租赁住房出租给新市民实现租赁收益,有效发挥出健康驿站“平”时的经营性价值。此外,温州代管的乐清市核心城投乐清市城市建设投资集团作为当地重要基础设施及保障房建设平台,其承接的乐清市保障性租赁住房一期项目在设计之初即考虑了“保障性住房”与“健康驿站”的双重功能。传统城投平台可借鉴以上案例,将持有的公益性资产升级改造为保障性租赁住房,使其具备“平时”出租实现租赁收益、“急时”迅速转换为应急避灾场所/医疗场所等的“平急两用”双重功能。

以棚改及保障房建设业务为主的城投平台可优先考虑参与城中村改造与保障房项目,且二者可进行有机结合以盘活存量住房资源。以深圳为例,为进行保障性住房的新探索,深圳人才安居集团作为深圳市属国有独资企业和保障性住房专营机构,通过与宝安、龙华、光明区人民政府签署战略合作框架协议,共同出资成立区级城中村改造公司,统筹推进城中村综合整治与保障性租赁住房筹集工作,将部分城中村房源改造之后转化为保障性住房进行出租或出售。

以国有资产运营为主的城投平台可重点考虑将持有的闲置房产盘活为保障性住房或酒店民宿等“平急两用”项目。国有资产运营公司通常拥有大量政府划入的行政事业单位房产,此类房产物业类型丰富包括临街商铺、住宅、办公楼等,建成时间较久,大多处于老城区核心地段,随着人口逐步从老城区流向新城区,此类房产尤其是楼上住宅办公用房的闲置率上升,将其升级改造为保障性住房或将处于人流量较大的房产改造为酒店民宿同时兼顾应急隔离功能,将是国资公司有效盘活此类闲置房产的可行路径。以云南为例,2024年3月五华区国有资产投资经营管理有限公司发布五华区昭宗片区城中村改造回迁安置房建设项目招标计划,由中国农业发展银行授信发放专项借款和政府筹资完成项目一级开发建设。

专营交通、公用事业或文旅等单一业务的城投平台,参与“三大工程”适宜拓展与业务强关联的项目。通常从事交通类、公用事业类或文旅类的某一特定业务的城投平台,其业务专营优势明显,但资产总量及可控资源相对区域内核心城投规模更小,此类城投适宜选择沿着产业链去重点布局,如交投则可重点在路桥资产周边建设具备应急工功能的物流枢纽,文旅投可凭借文旅业务经验重点参与有历史文化景点保护需求的城中村改造项目,或打造具备应急隔离功能的度假酒店等。以重庆市为例,重庆高速集团作为市属大型国有企业,谋划结合4000余公里高速路网、88对服务区、352座收费站、10000余亩土地资源,建设分布式仓储、旅居酒店等“平急两用”基础设施,并计划依托“平急两用”基础设施建立供应链物流保障体系,“急时”纳入市级平台统筹调度,“平时”用做服务经营。以北京市平谷区为例,该区通过盘活闲置经营性建设用地,打造乡村休闲综合体,平时可作为乡村度假酒店,同时由于相对独立、低密度的建筑特点,也具备了作为应急疏散场所的承载能力。此外,水利部于2024年2月提出探索建立“平急两用”农村供水应急保障体系,或者在能源领域建设兼具日常和应急能源供应的能源基地等,该思路对从事供水、供电等的公用事业专营类城投平台提供了方向选择,可考虑将已有经营性资产如水坝、电站等进行升级改造增加相应应急功能。

主业以园区开发运营为主的城投平台,可根据园区产业发展阶段选择适合的“平急两用”项目或城中村改造等方向。作为当地产业园区开发运营的重要主体,园区城投平台的职能范围通常与园区发展阶段、招商引资等情况息息相关。对于招商引资不及预期的新开发园区,部分已建成厂房被迫空闲,如何盘活此类资产?我们认为“平急两用”工程提供了新思路,如可考虑将符合条件的标准化厂房改造升级使其增加避灾、隔离等应急功能。此外,对于产业发展较好的区域,园区城投可通过新建大型物流仓储兼顾应急避难场所参与“平急两用”工程。而对于已具备产城融合发展的成熟开发区,城投平台则可重点考虑如何改善区域内人居环境,参与城中村改造和保障房建设。以武汉东湖新技术开发区为例,该区地处武汉中心且发展成熟,武汉光谷建设投资有限公司实施的武汉市东湖高新区豹澥片区城中村改造项目成功列入“三大工程”城中村改造项目实施库,并获得国家开发银行和农业发展银行首批城中村改造专项借款授信。

产投平台参与“三大工程”可选方向较为广泛。区别于传统城投平台,偏向市场化运营的产投平台大多系近两年新整合主体,此类平台拥有的产业类资源、经营性资产更加丰富多元,其参与“三大工程”时可根据所处的城市资源及地方政府产业规划进行前瞻性布局,选择方向较为多元。且在一揽子化债的背景下,此类公司相较于传统城投在融资渠道及金融资源获取上也更具优势。以山东为例,山东颐养健康产业发展集团有限公司为省级国有企业,实际控制人为山东省国资委。2023年12月该公司发行了全国债券市场首单“平急两用”债务工具“23颐养健康MTN002”,募集资金1亿元,募投项目为山东颐养健康集团智慧医药仓储物流产业园,可提供医药仓储物流一体化综合服务功能,满足康养、医院、省、市、区应急物资储备,电商、互联网医药、三方物流等业务需求,同时也担负国家应急医药物资战略储备任务。

4、城投平台参与“三大工程”后续关注点

城中村改造、保障房项目投入资金回收周期长、项目流动性差且退出成本较高,而新建的平急两用项目则可能面临收支平衡问题

城中村改造是一项具有长期性与系统性的工作,需要先行投入大量的资金,也要承担较大的财务成本支出,投入成本认定及回流进展慢,同时需要综合改造及片区统筹的平衡,另外部分城市还强调改造中对城市历史风貌和历史建筑的保护保留,在控制报批、限定拆除比例等方面较为严格。保障房同样面临资金回收期较长的问题,同时由于保障房具有一定公益属性,缺乏土地本身的溢价,可产生的收益较低。而新一轮保障性住房规划建设实施严格的封闭管理,禁止违规将新建的配售型保障性住房变更为商品住房流入市场,这也对项目的流动性及退出成本提出了考验。

虽然“平急两用”公共基础设施平时能产生一定经济效益,但项目收回成本的周期仍较长,同时新建项目还可能面临收益平衡问题。首先,平急两用建设的体量需要与所覆盖的城市人口数量相匹配,项目体量一旦超出人口承载量,不仅大幅增加建安成本,也会对后期运营造成较大压力。同时不同类型的项目选择策略不同,如物流园区项目,需要当地具备一定的产业基础,在日常运营时才能产生足够的经营性收益达成收益平衡。并且“平急两用”因需兼顾平时运营及应急需求,新建项目投入运营后,城投平台作为项目主体或可考虑“平时”引入专业化运营团队进行管理,或通过探索其他多元化的收益实现方式尽可能弥补“急时”付出的隐性成本。

城投平台承接“三大工程”应做好项目评估,避免不必要的合规风险;同时通过外部融资筹集建设资金将增加城投平台经营性债务,融资主体需高度重视融资期限与项目回款周期的匹配

在化债持续推进背景下,各地政府及中央持续强化隐债管理,城投平台承接“三大工程”项目时应注意项目的真实性,规避因部分政府项目包装为“三大工程”带来的合规风险。2023年8月《国务院关于规划建设保障性住房的指导意见》指出:应做好项目风险评估,凡是因之新增地方政府隐性债务的,一律不得实施。考虑到“三大工程”建设的特殊性,城投平台实施“三大工程”项目时,应避免项目资金挪用或因垫资带来的隐性债务新增风险。同时城投平台在融资过程中需重视融资期限与项目开发运营周期的匹配,从公司的再融资能力、运营能力以及项目的运营周期等要素出发选择合适的借贷期限和还款方式,尽可能平滑未来还款压力,避免出现短债长投现象。

加载中...