新浪财经 债券

债市开放专辑丨莲花债助力债市对外开放

市场资讯 2024.03.12 16:31

摘   要

近年来莲花债市场紧紧抓住战略机遇期,已经成为离岸债券市场的重要增长极。未来莲花债市场有望借助横琴粤澳深度合作区、中葡经贸平台及连接内地与全球的独特区位和自由港优势而继续保持高质量发展,持续助力中国债券市场高水平对外开放,成为构建双循环新发展格局的重要支点。

关键词

莲花债 离岸债 债券市场 双向开放

积极稳妥发展离岸债券市场是推动债券市场高水平开放的重要路径,也是建设金融强国的题中之义,有助于拓展中国债券市场的广度和深度,持续优化跨境与国际投融资环境。莲花债作为近年新兴起的一类离岸债券品种,得到了市场的广泛认可,已经成为离岸债券市场的重要增长极。

莲花债市场简介与发展历程

(一)莲花债市场简介

莲花债,顾名思义是指在澳门特区登记、托管、发行或上市的离岸债券,计价币种包括但不限于人民币、港元、澳门元、美元等。“莲花”为澳门特区的区花,取“祥和宁静、圣洁高尚”的美好寓意。与自贸区债券1、香港的点心债2、台湾的宝岛债3以及新加坡的狮城债4等离岸债券品种相比,莲花债的计价币种与发行上市主体的背景没有特别限制,外币和非中资背景的主体均可,且并非仅限于在澳门特区发行。

莲花债是推动中国债券市场高水平双向开放的重要抓手。与主流市场相比,离岸人民币债券以及境外机构参与中国债券市场的广度与深度还有较大拓展空间。例如,根据中国人民银行披露的数据,截至2023年11,境外机构持有中国债券市场规模仅为3.54万亿元人民币(按托管余额计算),占同期中国债券市场托管余额的比重不到3%,与外国投资者持有美国国债30%左右的比例尚存在一定距离。此外,万得(Wind)数据显示,目前中资离岸债存量已突破1.20万亿美元,但离岸人民币债券规模仅为7800亿元人民币左右,占中资离岸债市场全部体量的比例尚不足10%。作为连接内地与全球的桥梁,莲花债市场不对发行人背景与发行币种作特别限制,完全可以在推动中国债券市场高水平双向开放过程中发挥积极作用。

(二)发展历程

发展莲花债市场是澳门特区推动经济适度多元和发展现代金融的客观需要,也是澳门特区积极配合国家双向开放战略、更好发挥自身区位优势的主动选择。与自贸区债券、点心债、宝岛债、狮城债等离岸债券相比,莲花债的诞生时间最晚,至今仅约为6年。2018年2月26日,中国银行澳门分行在澳门首次发行离岸人民币债券,并将其命名为“莲花债”,受到专业投资者的踊跃认购。然而,在澳门债券市场基础设施尚属空白的客观背景下,莲花债选择在香港联合交易所挂牌上市,所以当时只有莲花债,而无莲花债市场。

2018年8月,中华(澳门)金融资产交易股份有限公司(以下简称“MOX”)正式设立并于同年12月揭牌,成为澳门首家提供债券登记、托管、交易及结算等业务的金融机构,填补了澳门地区金融基础设施的空白。同时,澳门国际银行首笔港元一级资本补充债券在MOX公开发行及上市,中国银行澳门分行首笔粤港澳大湾区澳门元债券在MOX上市,标志着莲花债市场正式形成。2021年12月,澳门金融管理局(以下简称“AMCM”)的全资子公司澳门中央证券托管结算一人有限公司(以下简称“MCSD”)正式对外营业,提供证券登记、清算、结算、托管及其他相关服务。AMCM规定自2021年12月起在MCSD开户才能投资在MCSD托管的莲花债,标志着莲花债市场进入一体化发展阶段。

此后,中央各部委、澳门特区政府等陆续出台一系列政策文件,对莲花债市场的发展发挥了积极的助推作用。借助政策和区位优势以及人民币国际化的发展机遇,莲花债市场得以快速发展。

莲花债市场的现状及地位

(一)整体影响力和认可度提升

中资离岸债市场作为引进国际资金的重要载体,体量超过1.20万亿美元,远远超过境外投资者持有的中国债券市场和离岸人民币市场规模,已成为推动中国债券市场双向开放的重要路径。作为中资离岸债市场的重要补充,近年兴起的莲花债市场发展迅速,得到较多关注和认可,已经成为中国债券市场高水平双向开放的重要一极。

2023年3月国际资本市场协会在《亚洲国际债券市场: 发展与趋势》一文中指出,MOX虽成立于2018年,但澳门已经成为亚洲发行人备受青睐的新选择,吸引了2021年5%和2022年13%的国际债券于该交易所上市,超过新加坡。

在一系列政策的支持下,诞生至今约6年的莲花债市场体量增长迅猛,成为市场的关注点。根据MOX披露的数据,截至2023年12,莲花债市场体量已经突破5677亿澳门元(见表1)。其中,以人民币计价的债券发行上市规模、绿色债券发行上市规模、自贸区债券上市规模以及卢森堡澳门(以下简称“卢澳”)一站式债券上市规模分别达到1898亿澳门元、962亿澳门元、1142亿澳门元和258亿澳门元。2023年全年,在澳门债券市场上市的债券笔数及规模分别占全年中资海外债市场的18.3%和17.1%,分别较2022年提升11.6个和8.2个百分点,表明莲花债市场的影响力在显著上升。

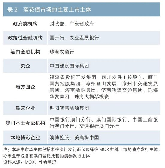
目前莲花债市场的发行主体汇聚了政府类机构、政策性金融机构、境内金融机构、央企与地方国企、民营企业以及澳门本土金融机构和非金融企业等各类主体(见表2),覆盖了国债、地方政府债券、资本债、公司债、金融债等多品种债券和港元、人民币、美元、澳门元等多种货币,投资者更是覆盖中国港澳地区、东南亚、葡语地区以及通过债券“南向通”进入澳门债券市场的我国内地投资者等各类群体。因此,参与主体已较为多元和丰富,极大拓展了莲花债市场的广度与深度。

(二)在离岸人民币债券市场中扮演重要角色

随着中国债券市场高水平双向开放力度的不断加大,人民币资产的投融资和避险属性不断增强,离岸人民币债券日益受到国际投资者与发行人的关注,莲花债和点心债连接中国资产与全球资金的地位日益凸显。

从产生历程来看,点心债最早,宝岛债和狮城债均诞生于2013年前后,莲花债最晚,但发展较快。截至2023年末,点心债和以人民币计价的莲花债存量分别达到5000亿元和1750亿元人民币左右,分别贡献了整个离岸人民币债券市场的64%和22%。以人民币计价的莲花债在体量上远超宝岛债(409亿元人民币)和狮城债(142亿元人民币),足以说明莲花债在离岸人民币债券市场中的重要地位(见图1)。

莲花债市场展望

下一阶段,澳门应更好发挥连接中国内地与全球的平台优势,积极引入国际发行人与国际投资者,努力将澳门债券市场推上新的高度,推动澳门经济适度多元发展和现代金融建设,助力中国债券市场高水平双向开放和金融强国建设。

一是加快债券市场基础设施互联互通进程,强化莲花债市场的桥梁纽带地位。当前,莲花债市场基本形成了由MCSD提供登记、托管服务,中国银行澳门分行与工商银行(澳门)为清算行,以及由MOX提供发行、上市、交易、资讯披露等专业服务的业务格局,MCSD与MOX携手推动莲花债市场的局面已经形成,后续应进一步推动莲花债市场与内地及国际债券市场基础设施的互联互通,提升内地与国际投资者参与莲花债市场的便利度。

一方面,近年来MOX和中央结算公司之间建立的“债券信息通”“债券一级市场直通车”“自贸区债券交易”为全球投资者获取中资发行主体债券资讯提供了较多便利,后续应进一步推动MOX、MCSD与中央结算公司等内地债券市场基础设施的互联互通,提升内地发行人、投资者参与莲花债市场的便利性与积极性。

另一方面,近年来莲花债市场推出的一站式服务(多地上市挂牌)受到市场广泛关注,提升了莲花债市场的知名度。例如,2023年4月,MOX与卢森堡证券交易所签署第三阶段战略合作协议;同年9月,台州城投通过MOX“一站式”服务成功上市5亿美元绿色债,成为全球首单通过MOX“一站式”服务实现在澳门与卢森堡两地成功上市,并可在卢森堡证券交易所交易的债券。后续应推动莲花债市场与国际发达地区以及葡语系国家等“一带一路”沿线国家在基础设施方面的互联互通,提升莲花债市场联通内地与国际债券市场之间的桥梁枢纽地位。

二是完善莲花债法律制度、系统设施和配套措施,提升莲花债市场的竞争力。2022年12月,AMCM明确由其发行的金融票据自同年12月19日起由MCSD集中托管,实现了澳门金融票据与债券市场的协同发展;2023年2月,AMCM正式推出债券回购业务,将在澳门发行的国债、地方政府债和政策性银行债等优质债券作为回购标的,有助于活跃莲花债二级市场,提升相关各方参与莲花债市场的积极性;由AMCM重新修订并于2023年11月正式生效的《金融体系法律制度》将澳门债券发行由原来的审批制优化为注册制,全面检视并修订了债券业务相关指引和行政程序,简化了发行流程,有助于提升莲花债市场的发行效率;2023年12月,AMCM完成构建全新的“金融票据及债券交易系统”和“金融基建数据中心”,为金融票据及债券提供了安全、便利的交易平台,有助力活跃金融票据及债券二级市场,实现澳门货币市场与债券市场在一级、二级市场的联动发展。

三是借助横琴粤澳深度合作区和中葡合作平台,打造面向国际的债券融资服务平台。2023年2月,《关于金融支持横琴粤澳深度合作区建设的意见》正式发布,明确提出“鼓励合作区内企业和金融机构在澳门发行人民币债券和外币债券……支持澳门借助合作区发展以人民币、澳门元等计价结算的国际债券市场,打造服务粤港澳大湾区、‘一带一路’共建国家和葡语国家的债券融资服务平台”,对莲花债市场提出了更清晰的战略定位。

一方面,横琴粤澳深度合作区正处于发展机遇期,政策红利不断释放,将为莲花债市场提供持续支撑。2023年4月,华发集团发行首单横琴粤澳深度合作区企业债券,拉开了深度合作区内企业赴澳门发行债券、通过澳门联通全球资本市场的序幕。2023年6月,《横琴粤澳深度合作区企业赴澳门发行债券专项扶持办法》发布,通过增加扶持形式、扩大扶持范围、优化中介机构奖励机制等方式鼓励合作区企业有效利用澳门债券市场直接融资,展现了合作区全力支持澳门债券市场发展的决心。

另一方面,莲花债市场应积极由离岸债券市场向国际债券融资服务平台迈进,引入境外央行、国际开发机构、跨国企业集团等发行主体以及主权财富基金等国际投资者,更好地满足全球人民币资产投资者的资产配置和风险管理以及融资需求,打造聚焦粤港澳大湾区、“一带一路”共建国家和葡语系国家的国际债券投融资服务平台。目前,中国已与五大洲的150多个国家、30多个国际组织签署了200多份共建“一带一路”合作文件,全球前100大主权财富基金中有18家位于中东,前10家中有4家位于中东,跨境投融资需求较大,澳门所在的葡语系国家和地区更是成为连接中国与欧美非的重要平台,可以为澳门债券市场源源不断地输送国际发行人与投资者群体。

四是坚持与香港债券市场适度错位发展、同向发力。目前香港债券市场已相对成熟,具备一定体量,但背靠祖国、联通国际的市场空间广阔,跨境与国际融资需求巨大,完全容得下作为后起之秀的莲花债市场。特别是澳门与香港同属自由港,无资本管制,可有效联通内地与国际市场,且具有背靠横琴粤澳深度合作区、中葡经贸平台的特殊战略定位,拥有与葡语系国家文化联系密切的独特优势,因而能够做到与香港债券市场适度错位发展。

2023年11月,《澳门特别行政区经济适度多元发展规划(2024—2028年)》正式发布,将“加快培育债券市场”放在现代金融业的首位,足见对澳门债券市场的重视。根据规划,下一步,澳门特区政府将通过推动与SWIFT、区域中央证券托管机构、国际中央证券托管机构(ICSD)等国际机构的互联互通,适时推出费用补贴措施、拓宽补贴范围、加大绿色债券的倾斜支持力度,以及加大全球推介力度等方式加深境外参与者对澳门债券市场的认知,推动内地尤其是大湾区及葡语国家的企业来澳发债,丰富投资者群体,持续助力莲花债市场发展。

展望未来,莲花债市场有望借助于横琴粤澳深度合作区、中葡经贸平台以及连接内地与全球的独特区位优势,持续助力中国债券市场高水平对外开放,成为畅通离岸人民币资金与资产良性循环、构建双循环新发展格局的重要支点。

注:

1.自贸区债券,亦被称为在岸的离岸债券,主要指开立自由贸易账户(简称FT)的主体所发行的债券品种,币种包括人民币和外币。2016年12月,上海市政府成功发行30亿人民币的自贸区地方政府债,成为首只落地的自贸区债券。其中,上海自贸区债券又被称为明珠债。

2.点心债,主要指在香港发行且以人民币计价的离岸债券。2007年,国家开发银行在香港发行了第一只点心债。

3.宝岛债,主要指在中国台湾发行的以人民币计价的离岸债券。2014年9月,中国建设银行台北分行和中国银行台北分行分别在台北成功发行20亿元人民币债券,宝岛债的概念正式诞生。

4.狮城债,主要指在新加坡市场发行的以人民币计价的离岸债券。2013年5月27日,工商银行在新加坡人民币清算行业务启动的当天,发行首单人民币债券,拉开了狮城债的序幕。

◇ 本文原载《债券》2024年2月刊

◇ 作者:澳门国际银行总行发展研究部副总经理 任涛

◇ 编辑:周雨珊 鹿宁宁

加载中...