新浪财经 债券

部委会议哪些政策方向值得关注?

固收彬法

关注

中央经济工作会议对2024年经济工作作出全面系统部署后,各部委和央企工作会议相继召开,对2024年相关工作作出安排。

结合各部委央企工作会议及地方工作计划安排来看,2024年各省市重大项目计划投资规模、保障性租赁住房筹建目标、全国高铁目标投产里程等较2023年有所下降,交通建设投资规模、电网投资规模维持平稳,民航运输周转目标、水利投资规模目标显著上调。

2024年固定资产投资怎么看?

从整体情况和目标设定来看,我们认为2024年固定资产投资增速放缓的可能性较大。

仅有个别省份完成了2023年的既定目标,同时存在省份固投增速为负的情况;梳理各省份今年重大项目投资规划,今年已公布项目投资计划的省份的重大项目建设计划投资规模较去年整体有所下降。就已公布省份来看,除河南省外,2024年重大项目计划投资规模较2023年同比下降0.36%。

投资资金来源角度仍然依赖于财政资金。

政府资金上,2023年增发1万亿国债、中央预算内投资、地方政府专项债券等均为投资资金重要来源;民间投资上,推动政府和社会资本合作新机制实施,鼓励更多民间资本参与国家重大工程项目和补短板项目建设。

2024年从全年目标角度考虑,依靠投资支持稳增长的力度可能还有待进一步加强。

岁末年初,各部委相继召开工作会议,本文通过对比梳理,试图从中进一步分析2024年政策重心与基本面导向。

1. 国家发改委:扩大内需地位提升,基建、制造业投资为主要抓手

2023年全国固定资产投资同比增长3.0%,在房地产开发投资下降9.6%的情况下,基础设施投资和制造业投资两端持续发力,分别增长5.9%和6.5%

从国家发改委项目审核批准规模观察,2023年1-11月国家发改委共审批核准固定资产投资项目144个,总投资1.28万亿元,其中审批108个,核准36个,主要集中在能源、高技术、交通等行业

2023年12月18日,国家发改委工作会议在京召开,对于2024年重点工作进行部署,相比之下,突出目标导向、问题导向和政策协同,要求加强经济和政策监测分析,对2024年的经济发展任务部署更加细致,强调投资引领、新型城镇化和区域协调发展、科创升级、绿色转型等方面,同时进一步深化改革、支持民企。

梳理中央经济工作会议以来国家发改委主要政策动态,与发改委年度工作会议的重心基本一致。

2023年12月新闻发布会上,发改委新闻发言人对来年宏观经济政策也给出了指导方针:

一是坚持目标导向,努力实现全年经济社会发展主要预期目标。

二是突出问题导向,着力打通制约经济循环的卡点堵点。统筹扩大内需和深化供给侧结构性改革,把两者有机结合起来,以科技创新引领现代化产业体系建设,支持新动能成长壮大,推动传统产业转型升级,夯实数字经济发展基础;进一步提高投资效率和有效性,推动消费稳定增长,增强国内大循环内生动力和可靠性,提升国际循环质量和水平。

三是强化综合统筹,确保党中央各项部署落地见效。加强财政、货币、就业、产业、区域、科技、环保等各领域政策统筹协调配合,强化宏观政策取向一致性。

2024年1月18日,发改委新闻发言人针对激发消费和投资增长潜力给出回答:

一方面,激发有潜能的消费,要下大力气改善居民收入预期、提高消费能力、增强消费意愿。

另一方面,扩大有效益的投资,要拓展有效投资空间,持续优化投资环境,切实提高投资综合效益。

除此之外,国家发改委对于2024年支持民营经济发展方面的规划也值得关注。

1月18日,国家发展改革委国民经济综合司司长、委新闻发言人袁达1月新闻发布会回答“新的一年国家发改委将出台哪些举措更好促进民营经济发展壮大?”时谈到四个方面:

自下而上角度观察,梳理各省份今年重大项目投资规划,今年已公布项目投资计划的省份的重大项目建设计划投资规模较去年整体有所下降,其中河南省降幅最多。2023年,河南省年度计划投资为1.9万亿元,2024年年度计划投资降至5830亿元,同比减少69.32%。除河南省外,对于两年均公布投资计划的省份,其2023年重大项目计划投资规模共计52456亿元,2024年共计52265亿元,同比下降0.36%

基于此,我们认为投资仍为2024年稳增长重要抓手,政府债发行、政策性开发性金融工具以及结构性货币政策预计继续发挥重要资金支持作用。

2. 住建部:保障性住房建设力度小幅减退、城市更新提速

1)大力支持刚性和改善性住房需求

住建部工作会议提出2024年重点重点抓好4大板块18个方面工作。其中首要板块即为住房和房地产板块。核心思想是坚持房子是用来住的、不是用来炒的定位,要适应房地产市场供求关系发生重大变化新形势。

住建部房地产市场监管司也表示要适应房地产市场供求关系发生重大变化的新形势,在稳市场、防风险、促转型的同时构建房地产发展新模式,推动房地产高质量发展。具体来说,2024年要做到以下几点:

一是稳定房地产市场。坚持因城施策、一城一策、精准施策,支持城市因地制宜调整房地产政策,满足刚性和改善性住房需求。

二是持续抓好保交楼保民生保稳定工作。会同有关部门及时研究解决保交楼工作推进中遇到的困难和问题,落实企业主体责任和城市属地责任,确保完成保交楼任务。同时加强预售资金监管,防止出现新的交付风险。

三是稳妥处置房企风险。继续配合金融管理部门,抓好各项金融支持政策的落实,一视同仁满足不同所有制房企的合理融资需求,支持暂时资金链紧张的房企解决短期现金流紧张问题,促进其恢复正常经营。

四是重拳整治房地产市场秩序。纠治房地产开发、交易、中介、物业等方面乱象,严肃查处各类违法违规行为,切实维护人民群众合法权益。

五是着力构建房地产发展新模式。会同配合有关方面推进住房领域供给侧结构性改革,完善“保障+市场”的住房供应体系,建立“人、房、地、钱”要素联动新机制,完善房屋从开发建设到维护使用的全生命周期基础性制度,实施好“三大工程”建设,下力气建设好房子,用高品质、新科技、好服务引领发展、满足需求,努力让“人人有房住、房子有人住、人人住好房”。

2024年1月16日,住建部和国家金融监管总局联合印发《关于建立城市房地产融资协调机制的通知》一视同仁满足不同所有制房地产企业合理融资需求。通知明确,要发挥城市人民政府牵头协调作用,在地级及以上城市建立城市房地产融资协调机制,研判房地产市场形势和房地产融资需求,协调解决房地产融资中存在的困难和问题。2024年2月6日,26个省份170个城市已建立城市房地产融资协调机制,提出了第一批房地产项目“白名单”并推送给商业银行,共涉及房地产项目3218个。商业银行接到名单后,按规程审查项目,已向27个城市83个项目发放贷款共178.6亿元

2)加快推进保障性住房建设

2023年12月,新一轮保障性住房建设启动,新一轮建设分为配租型和配售型两种。

在改革重点方面,住建部表示,原有的住房保障体系是以公共租赁住房、保障性租赁住房为主体。而现在则将保障性住房建设分为配租型配售型两种保障性住房。这次改革的重点是拓展配售型保障性住房的新路子,最终是实现政府保障基本需求、市场满足多层次住房需求,建立租购并举的住房制度。

在保障群体方面,新一轮保障性住房建设以家庭为单位,保障对象只能购买一套保障性住房,其重点针对住房有困难且收入不高的工薪收入群体,以及城市需要引进的科技人员、教师、医护人员等这“两类群体”。有条件的地方可以逐步覆盖其他群体。

在建设过程中,坚持“以需定建”,可利用存量土地和房屋建设筹集。新房新政策,老房老办法。

12月,国开行向福建福州双龙新居保障性住房项目发放1000万元贷款也标志着全国首笔配售型保障性住房开发贷款成功落地

2024年1月9日,央行、国家金融监督管理总局发布《关于金融支持住房租赁市场发展的意见》,提出要加大住房租赁开发建设信贷支持力度,盘活存量房屋,有效增加保障性和商业性租赁住房供应。

32024年城市更新领域重点关注数字化、适老化建设

住建部数据显示2023年城镇老旧小区改造任务超额完成。2023年全国开工改造城镇老旧小区5.37万个、惠及居民897万户,共完成投资近2400亿元。住建部工作会议中的城乡建设板块也提及要“积极推进城市更新行动,做实做细城市体检。再改造一批城镇老旧小区,重点解决加装电梯平层入户、停车难等问题,建设一批完整社区,补齐一老一幼等设施短板,加强无障碍环境建设和适老化改造,打造一批儿童友好空间建设样板”

2023年12月28日,住建部等12部门联合印发《关于加快生活服务数字化赋能的指导意见》,明确到2025年,初步建成“数字+生活服务”生态体系,形成一批成熟的数字化应用成果。《意见》旨在打造数字生活服务社区和街区,推动完整社区建设,完善一刻钟便民生活圈服务功能,优化提升送餐、送货、送菜、送药等便民综合服务能力。2024年1月11日,住建部信息中心也提出加快推动“数字住建”落地实施2023年12月29日,住建部遴选了10个涉及城市基础设施和公共服务设施适老化改造、社区适老化改造、住房适老化改造典型案例,指导各地学习借鉴,积极建设老年宜居环境。由此可见,2024年城市的适老化建设和数字生活服务社区建设值得重点关注

3. 交通运输部:预计2024年交通建设投资规模维持平稳

2023年全国公路水路固定资产建设增速放缓。2023年1-11月全国公路水路交通固定资产投资累计同比增速2.4%,低于2022年同期的9.2%

展望未来,全国公路建设趋向数字化、智慧化,预计交通建设投资仍有增量空间,公路运行成本有望进一步下降。2023年4月,交通运输部、国家铁路局等五部门联合印发《加快建设交通强国五年行动计划(2023—2027年)》,明确到2027年全国铁路营业里程达到17万公里左右,其中高速铁路5.3万公里左右,普速铁路11.7万公里左右;国家高速公路里程达到约13万公里,普通国道里程约27 万公里。2023年9月,交通运输部印发《关于推进公路数字化转型 加快智慧公路建设发展的意见》,提出了2027年和2035年的目标,分期实现公路全生命期“一套模型、一套数据”,深度应用数字化技术提升质量和效率,降低运行成本。

2023年12月21日,全国交通运输工作会议开幕,分析研判形势,系统部署2024年交通运输重点十项工作。其中,“二是努力扩大有效投资,加快建设现代化交通基础设施体系。三是积极推动交通物流降本提质增效七是积极服务共建“一带一路”高质量发展,持续推动全球交通合作”。

自下而上角度观察,江苏省、安徽省等多数省份今年的交通运输建设投资目标规模与去年保持一致。

至今,交通运输部仍未下达2024年第一批交通运输固定资产投资计划,在下达时间上晚于去年的11月20日。但广东省、湖南省等省交通运输厅于1月下旬下达2024年交通运输固定资产投资第一批国省投入计划。

4. 民航总局:计划颁证机场新增5个,运输周转目标显著上调

2023年全国民航工作会议中提到“力争完成运输总周转量976亿吨公里,旅客运输量4.6亿人次,货邮运输量617万吨,总体恢复至疫情前75%左右水平,力争实现盈亏平衡。力争2023年颁证运输机场达258个”。

从实际完成情况来看,2023年全年完成固定资产投资1150亿元,连续4年超千亿,但不及2022年完成的1200亿元,同比增速下降为负。2023年全国运输机场总数达到259个,高于年初目标的258个,同比增速回升。全行业共完成运输总周转量1188.3亿吨公里、旅客运输量6.2亿人次、货邮运输量735.4万吨,同比分别增长98.3%、146.1%、21%,超额完成年初目标。

梳理民航总局对今年重点工作安排要求来看,今年工作会议并未对民航固定资产投资规模、民航机场建设目标披露明确规划。但在运输周转量方面,全面民航工作会议提出“2024年力争完成运输总周转量、旅客运输量和货邮运输量1360亿吨公里、6.9亿人次和760万吨”,上调力度较大。

结合《“十四五”民用航空发展规划》来看,到2025年计划建成民用运输机场270个,目前还有11个缺口,按每年4-6个建设进度来看,预计未来年民航基础设施投资规模仍有增长空间。

5. 水利部:预计今年全国水利投资规模仍有上升空间

2023年水利投资平稳上升,国常务会多次研究部署加快水利基础设施建设工作。1月11日,2024年全国水利工作会议召开,公布2023年全国完成水利建设投资11996亿元,创历史最高记录,同比增长10.1%,增速较去年放缓。其中,2023年新开工水利项目2.79万个,较2022年增长11.5%。水利建设项目和资金增多,吸纳就业人数持续增加。

2023年1212日,水利部举行了2023年水利基础设施建设进展和成效新闻发布会。会议提出“一方面将提前谋划好2024年的水利基础设施建设工作,聚焦提升水旱灾害防御能力、水资源节约集约利用能力、水资源优化配置能力和河湖生态保护治理能力(‘四大能力’)”,另一方面要继续推动一批国家水网重大工程开工建设”。水利部提出了2024年重点推进前期工作的项目清单,积极推进一批重大工程开工建设。比如,黄河古贤水利枢纽工程、广西洋溪水利枢纽工程、国家重要蓄滞洪区等流域防洪控制性工程等项目。

2024年全国水利工作会议部署2024年6项重点工作,其中前三项继续聚焦水利建设:

“一是必须坚持习近平总书记“节水优先、空间均衡、系统治理、两手发力”治水思路,确保水利工作始终沿着习近平总书记指引的方向前进。二是必须坚持问题导向,善于发现、科学认识水利发展不平衡不充分问题,在解决问题中推动水利高质量发展。三是必须坚持底线思维,统筹好发展和安全,立足最不利情况,向最好结果努力,牢牢守住水安全底线。”

梳理部分省份水利工作会议对2024年水利投资的相关部署来看,预计今年全国水利投资规模较2023年有所上升。

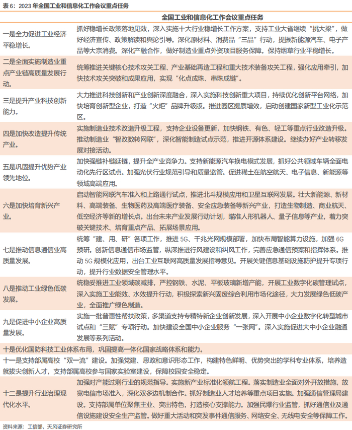
6. 工信部:全力促进工业经济平稳增长为首要任务

2023年,规模以上工业增加值同比增长4.6%,重点行业生产整体向好,41个工业大类行业中有28个保持增长,电气机械器材、汽车等行业生产实现两位数增长

展望2024年,工信部2024年工作会议部署十二个方面重点任务,其中,首要任务是全力促进工业经济平稳增长。具体而言,制造业重点外资项目和新能源汽车、电子产品等大宗消费预计继续发挥引领作用,支持工业大省挑大梁。

11月5日,工业和信息化部党组书记、部长金壮龙在接受新华社采访时提到加大10个重点行业稳增长工作力度的四个方面:

一是加大政策措施落地见效。加强产业政策与财税、金融、贸易、投资等政策的精准对接和协同发力。深入实施稳增长工作方案,保障重点行业平稳增长。全面落实全国新型工业化推进大会工作部署,抓紧出台配套政策文件。继续支持工业大省“勇挑大梁”,支持京津冀、长三角、粤港澳大湾区等加快发展,形成更多产业增长极。

二是多措并举扩大需求。紧盯四季度可达产重大项目,推动政府投资和民间投资加大力度。发挥国家制造业转型升级基金、中小企业发展基金等作用,进一步带动社会资本投资。抓住四季度重要消费节点,推进新能源汽车、绿色建材、智能家电等优质产品下乡。支持视听电子、冰雪装备、智慧健康养老等创新发展,扩大和升级信息消费、绿色消费。

三是加快培育新动能新优势。完善制造业技术改造支持政策,引导企业加大新技术、新设备、新工艺投入。巩固提升5G、新能源汽车等重点产业优势,推动算力基础设施和通信设备产业高质量发展。实施智能制造工程,推进人工智能全方位、深层次赋能新型工业化。加快新材料等新兴产业发展,前瞻布局未来产业,培育一批国家级工业设计中心。

四是积极营造良好发展环境。统筹推进国家自主创新示范区、国家高新技术产业开发区建设,打造更多高质量的先进制造业集群和中小企业特色产业集群。健全与制造业头部企业、专精特新中小企业的沟通交流机制,持续开展拖欠中小企业账款清理工作。认真落实全面取消制造业领域外资准入限制措施,推进新工业革命伙伴关系建设。

此外,2023年5G建设高位递减,预计全年电信业务总量同比增长16%左右。2024年继续加快信息通信业发展,“统筹‘建、用、研’各项工作,推进5G、千兆光网规模部署,加快布局智能算力设施,加强6G预研”

7. 农业农村部:做好“三农”工作

2023年,乡村产业发展势头良好。

面对复杂严峻的国内外经济形势和多发、重发的自然灾害,农业农村发展稳中向好、稳中有进,“三农”基本盘进一步夯实,为经济回升向好、高质量发展扎实推进提供了有力支撑。.

1月23日,国务院新闻办发布会介绍2023年农业农村经济运行情况,农业农村部副部长邓小刚在接受采访时提到“农产品加工业平稳发展,规模以上农产品加工业企业超过9万家。农村电商蓬勃发展,全年农村网络零售额达到2.49万亿元。现代农业园区建设提档升级,新建50个国家现代农业产业园、40个优势特色产业集群、200个农业产业强镇,创建100个农业现代化示范区。农业社会化服务面积超过19.7亿亩次、服务小农户9100多万户。在产业带动、就业拉动下,农民收入保持增长。据国家统计局数据,农村居民人均可支配收入达到21691元、比上年实际增长7.6%。

展望2024年,中央农村经济会议强调做好“三农”工作。

2023年1219-20日,习近平在中央农村经济会议上强调各级党委和政府要坚定不移贯彻落实党中央关于“三农”工作的决策部署,坚持农业农村优先发展,坚持城乡融合发展,把责任扛在肩上、抓在手上,结合实际创造性开展工作,有力有效推进乡村全面振兴,以加快农业农村现代化更好推进中国式现代化建设会议强调,要加强党对“三农”工作的全面领导,压实五级书记抓乡村振兴责任,落实农业农村优先发展要求,强化政策支持和要素保障。改进工作方式方法,加强作风建设,大兴调查研究,顺应自然规律、经济规律、社会发展规律,把握好工作时度效。广泛汇集各方力量,以钉钉子精神抓好党中央“三农”工作决策部署落实落地。

8. 商务部:扩大外资市场准入

2023年,商务部同各地方各部门紧密配合,扎实推进以下四项工作:一是加快建设强大国内市场。把恢复和扩大消费摆在优先位置,不断激发消费活力。二是推动外贸稳规模优结构。外贸政策靠前发力,夯实“稳”的基础,巩固“进”的势头,汇集“新”的动力。三是更大力度吸引和利用外资。持续优化外商投资环境,稳步扩大制度型开放。四是务实推动国际经贸合作。深度参与全球产业分工和合作,维护多元稳定的国际经济格局和经贸关系。同时,更好统筹商务发展和安全。

展望2024年,商务部全国商务工作会议部署八个方面重点任务一是推动消费持续扩大,完善市场和流通体系。“消费促进年”为主线,办好各类促消费活动。激发消费潜能,培育壮大新型消费,稳定和扩大传统消费,推进服务消费品质升级。二是培育外贸新动能,加快建设贸易强国。升级货物贸易,拓展中间品贸易、跨境电商出口,创新服务贸易,发展数字贸易。三是打造“投资中国”品牌,促进外资稳量提质。放宽外资准入,强化外资服务保障,持续建设市场化、法治化、国际化一流营商环境。四是提升开放平台效能,稳步扩大制度型开放。深入实施自贸试验区提升战略,深化服务业扩大开放综合试点示范,提升国家级经济技术开发区等各类园区功能。五是高质量共建“一带一路”,抓好八项行动的落实落地。统筹推进标志性工程和“小而美”民生项目,不断拓展数字、绿色等合作领域,健全国际经贸合作机制。六是推动对外投资创新,提升合作质量水平。加快商签高水平投资协定,推动境外经贸合作区提质升级。七是积极参与全球经济治理,强化多双边经贸合作。推动世贸组织第13届部长级会议取得务实成果,扩大高标准自贸区网络。八是维护经济安全,守好安全底线。加强商务领域涉外法治建设,防范化解重大风险。

2023年以来,商务部及有关部门出台系列举措鼓励外资来华投资。

2023年4月召开的中央政治局会议提出“把吸引外商投资放在更加重要的位置”,2023年7月召开的中央政治局会议提出“要多措并举,稳住外贸外资基本盘”。2023年底举行的中央经济工作会议提出“扩大高水平对外开放”“巩固外贸外资基本盘”。

2023年8月15日国务院印发《关于进一步优化外商投资环境 加大吸引外商投资力度的意见》,59项中已经完成10项,取得阶段性进展的有28项,正在持续推进的有21项;

2023年11月8日商务部办公厅发布《关于进一步做好外商投资企业适用国家鼓励发展的外商投资项目进口设备减免税政策落实工作的通知》;

2023年12月15日商务部发布《中国外商投资指引2023》;

2024年1月17日国家税务总局发布新版《稳外贸稳外资税收政策指引》;

2024年1月8日商务部外国投资管理司司长朱冰于“中国经济圆桌会”就我国外贸外资发展形势表示中国经济长期向好的基本面没有改变,中国超大规模市场优势,比较完整的产业链供应链,都对外国投资者形成长期的吸引力随着疫情影响的消退,引资政策持续落地显效,中国对外资的吸引力还会持续增强2023年,商务部创新开展“投资中国年”系列活动取得显著成效,前11个月,全国新增1亿美元以上外资大项目500多个。”

2024年1月26日商务部部长王文涛就媒体关于“外资24条”回答“目前,超九成外资企业的评价是积极正面的。当然,大家也提出了不少的意见和期待,我们都高度重视,将在下一步工作中予以推进。商务部将继续推动各项举措加快落地见效,及时通报外资企业普遍关注的政府采购、标准制定、投资便利化等方面工作的情况。

预计2024年外商投资同比增速继续维持高位,对国内制造业投资有所支撑。

9. 重点央企年度工作安排

1)国铁集团:高铁目标投产里程显著下降

2023年国铁集团工作会议指出2023年铁路工作的主要目标之一是:全面完成国家铁路投资任务,高质量推进川藏铁路等国家重点工程,投产新线3000公里以上,其中高铁2500公里。

从实际完成情况来看,国铁集团连续多年超额完成年初工作目标。2023年全国铁路完成固定资产投资7645亿元,投产新线3637公里,其中高铁2776公里,继续超额完成年度铁路建设任务,高铁投产里程同比上升33.3%,扭转前三年同比下滑态势。

展望2024年,2024年国家铁路局会议在部署2024年铁路重点任务时提到要“扩大有效益的投资,以科技创新引领现代化产业体系建设”。在具体目标设定上,国铁集团披露2024年预计将投产新线1000公里以上;坚持铁路绿色发展,务实稳妥推进铁路碳达峰、碳中和。

此外,在运输收入方面,国铁集团提出“2024年完成运输总收入1万亿元,同比增收359亿元、增长3.7%的目标。

2)国家电网:2024年电网投资规模平稳增长

2023年国家电网工作会议提出了2023年国家电网计划全年电网投资金额为5200亿元的投资目标。2023年全年电网投资实际完成情况仍未披露。

2022年8月,国家电网董事长辛保安在《求是》杂志发布署名文章题为《为美好生活充电 为美丽中国赋能》,提出十四五”期间,计划投入电网投资2.4万亿元,大力推进新能源供给消纳体系建设。按照2023年初计划情况测算,2021-2023年间,将完成约63%的“十四五”电网投资目标。

展望2024年,近日,国家电网对外公布2024年将继续加大数智化坚强电网的建设,预计电网建设投资总规模将超5000亿元考虑到有关部门表示“2024年国家电网年度投资额将在去年高水平的基础上继续增加”,预计2024年电网投资规模将平稳增长。

3)南方电网:2023年固定资产投资规模亮眼

2023年南方电网固定资产投资实际完成1400亿元,创历史新高。

在电网投资方面,202111月,南方电网发布《南方电网“十四五”电网发展规划》,提出“十四五”期间,电网建设将规划投资约6700亿元,以加快数字电网和现代化电网建设进程,推动以新能源为主体的新型电力系统构建。其中,2021年南方电网的电网投资规模为995亿元,2022年南方电网的电网投资规模为1250亿元,2023年南方电网的电网投资规模为1400亿元。按此估计2024-2025年电网投资规模平均每年预计在1500亿元以上

10. 小结

中央经济工作会议对2024年经济工作作出全面系统部署后,各部委和央企工作会议相继召开,对2024年相关工作作出安排。

结合各部委央企工作会议及地方工作计划安排来看,2024年各省市重大项目计划投资规模、保障性租赁住房筹建目标、全国高铁目标投产里程等较2023年有所下降,交通建设投资规模、电网投资规模维持平稳,民航运输周转目标、水利投资规模目标显著上调。

2024年固定资产投资怎么看?

从整体情况和目标设定来看,我们认为2024年固定资产投资增速放缓的可能性较大。

仅有个别省份完成了2023年的既定目标,同时存在省份固投增速为负的情况;梳理各省份今年重大项目投资规划,今年已公布项目投资计划的省份的重大项目建设计划投资规模较去年整体有所下降。就已公布省份来看,除河南省外,2024年重大项目计划投资规模较2023年同比下降0.36%。

投资资金来源角度仍然依赖于财政资金。

政府资金上,2023年增发1万亿国债、中央预算内投资、地方政府专项债券等均为投资资金重要来源;民间投资上,推动政府和社会资本合作新机制实施,鼓励更多民间资本参与国家重大工程项目和补短板项目建设。

2024年从全年目标角度考虑,依靠投资支持稳增长的力度可能还有待进一步加强。