新浪财经 债券

交易所债券做市业务成效及对未来发展的思考

市场资讯 2024.01.09 16:29

摘   要

做市商可提高市场流动性、有效平抑市场波动,对债券市场高质量发展有着重要意义。2023年2月6日,沪深交易所债券做市业务正式上线。本文分析了引入做市业务对交易所债券市场的影响,探究了其成效与不足,并借鉴国内外经验,从做市品种、对冲工具、交易结构、激励机制和一、二级市场联动等方面提出建议,为进一步完善交易所做市商制度提供参考。

关键词

交易所债券市场 流动性 做市商 交易机制

债券市场是资本市场的重要组成部分。近年来,证监会致力于激活债券市场动能,积极改进交易机制,债券做市商制度成为债券交易机制建设工作的重要组成部分。2023年2月6日,沪深交易所债券做市业务正式上线,对于改善流动性、提高定价效率等起到了积极作用。为进一步发挥好做市商制度优势,下文将总结国内外债券市场做市商制度的发展历程和经验,为我国债券市场做市商制度的发展提供参考,助力债券市场高质量发展。

交易所做市业务的实践及成效

我国交易所债券做市业务的首批做市商包括安信证券、东方证券等12家证券公司。此次做市业务引入分层机制,做市商可作为主做市商为基准债券品种提供做市服务,也可作为一般做市商为自选债券品种开展做市业务。做市商在交易所竞价系统和固定收益平台两个系统均可做市。从实践情况来看,做市商主要在竞价系统为利率债做市,主要在固定收益平台为信用债做市。基准做市品种(以下简称“做市基准券”)涵盖了国债、地方政府债、政策性金融债、高等级信用债等主流债券品种,共计186只。自做市业务开展半年多以来,交易所债券市场(以下简称“交易所市场”)流动性显著提升,流动性溢价和债券发行成本明显降低,这有助于进一步发挥债券市场对实体经济的支持作用。

目前,在做市基准券中,信用债以AAA级中短期公司债为主,利率债以中短期国债为主。截至2023年11月末,最新做市基准信用债全部为AAA级一般公司债。分期限来看,3年期及以下、5年期、5年期至10年期、10年期及以上的债券只数占比分别为48%、42%、4%、6%;分行业来看,交通运输、仓储和邮政业,电力、热力、燃气及水生产和供应业,以及制造业的债券只数占比较高,分别为24%、17%、14%。在最新做市基准利率债中,国债、地方政府债、政策性金融债、政府支持机构债占比分别为60%、26%、6%、8%。分期限来看,3年期及以下、5年期、7年期、10年期及以上的债券只数占比分别为37%、37%、2%、24%。

交易所做市业务启动运行半年多以来,对债市的影响主要体现在以下三方面。

一是交易所市场流动性显著提升。沪深交易所日均现券成交量均大幅提升,由启动前的日均1365亿元1增加至1935亿元2,较上年同期上升21%。分券种来看,交易所利率债成交放量,日均成交量由启动前的46亿元增加至532亿元,是上年同期的10倍,做市基准券已基本实现逐日连续成交。以22国债25为例,其于2022年11月17日上市交易,在启动做市业务前仅有2个交易日有成交。2月6日至6月28日,其作为做市基准券实现97个交易日连续成交。交易所一般公司债成交活跃度也有所提升,短期限做市基准券流动性明显增强。自做市业务启动至2023年10月末,交易所一般公司债现券成交5.04万亿元,较上年同期增加41%。其中,上海证券交易所70只做市券成交额1180亿元,日均换手率均值约为4%,是非做市券的6倍。部分短期限做市券日均换手率更是达到此前的100倍,成交活跃度提升明显。相较而言,5年及以上期限债券的流动性提升效果不明显,换手率及成交量较做市业务推出前变化不大。

二是交易所二级市场双边价差收窄,做市基准券估值提升。在做市业务启动前,多数交易所信用债尤其是低评级、长期限个券单日缺乏有效双边报价。在做市业务启动后的第一个月,做市基准券的有效双边报价价差基本为0.1~0.2元。随着做市业务的持续推进,双边报价价差明显收敛。截至2023年10月31日,部分做市基准信用债双边报价价差已收窄至0.001元,这是该成交方式下的最小报价单位。随着交易所做市基准信用债流动性的提升,其估值也有所上升。截至10月末,沪做市公司债指数、深做市信用债指数分别上涨2.69%、2.80%,涨幅分别超过同期中证公司债AAA指数0.4个百分点、0.5个百分点。

三是二级市场流动性的改善有助于降低一级市场发行利率和发行失败率。二级市场流动性的改善能够有效提高同类型、同期限、同评级债券的需求,从而降低发行成本。于2023年发行的沪市做市基准信用债,其3年期AAA级一般公司债加权平均发行利率为3.15%,较同期限、同评级、同类型债券的加权平均发行利率低了近23BP。同时,二级市场流动性的改善有助于提高定价效率,降低发行风险。自做市业务启动以来,交易所推迟或取消发行的公司债发行人有5家,较上年同期减少4家。

交易所做市业务有待优化的四个方面

一是做市基准券品种有限,做市商数量较少。目前,交易所市场的债券做市品种较为单一。根据《上海证券交易所债券交易规则适用指引第3号——债券做市业务》《深圳证券交易所债券交易业务指引第3号——债券做市》,做市基准券包括国债、政府债、其他政策性金融债和AAA级公司债。上海证券交易所对AAA级公司债做市品种的要求为规模在30亿元以上,深圳证券交易所的相应要求是规模在15亿元以上。可见,沪深交易所的做市基准券集中于信用风险较小的利率债和高评级且规模较大的公司债。国债做市品种通常选取最新上市的两期国债,最长期限为10年,对于国债、政策性金融债的老券、非活跃券以及高收益债券品种暂未提及。交易所首批做市商仅有12家证券公司,数量较少,机构种类还不够丰富,难以有效满足做市需求。

二是信用衍生产品发展尚不成熟,做市商风险敞口管理难度较大。相较利率债,信用债单笔规模较小,成交量活跃度偏低,不同机构认可度存在差异,公允价值较难界定,且缺乏有效对冲手段。目前,我国信用衍生产品常常与其所对应的信用债捆绑销售,购买方多为配置型机构,交易意愿不强。做市商若对其进行做市,进行风险敞口管理的难度加大。因此,做市商对于活跃度不高、无信用衍生产品对冲的信用债做市意愿不强。

三是交易所市场做市商缺乏稳定的收益保障和报价信息优势,当市场遭遇流动性冲击时,做市商缺乏站在市场对立面对冲非理性情绪的实力和意愿。

四是激励机制不健全,做市商缺乏做市动力。目前,做市支持政策主要体现在交易层面,如“获得债券借贷、债券回购等融资、融券便利”“优先开展债券产品和业务”“获得交易所实时债券报价、成交数据”“减免做市业务达成的债券交易费用”等。做市商相较非做市商还无明显制度上的优势,在一、二级市场联动、对冲卖空交易业务、税费减免等方面,还有较大优化空间。

国内外债券市场做市业务实践及借鉴

(一)我国银行间债券市场做市商制度

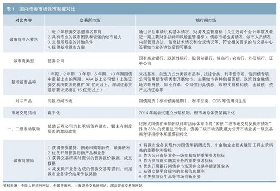
自中国人民银行2000年初首次提出“双边报价商”概念起,做市商制度在我国银行间债券市场(以下简称“银行间市场”)开始萌芽。随着2007年《全国银行间债券市场做市商管理规定》的发布,做市商制度在我国银行间市场正式开始实施。相较交易所市场做市业务的刚刚起步而言,银行间市场做市业务发展得相对成熟,对交易所市场后续发展完善做市业务具有一定的参考价值(见表1)。

一是从市场参与者来看,做市参与机构类型丰富。银行间市场自推出做市商制度以来,逐步放宽做市商准入标准,2014年试点尝试做市分层机制,做市参与机构范围显著扩大。2020年,银行间市场正式取消做市商行政审批,进一步激发了市场主体参与活力。目前,政策性银行、商业银行、证券公司、外资金融机构等均参与到银行间市场做市业务中,参与机构类型呈现多样化特征。此外,在境外机构投资渠道开通后,银行、证券公司等各类机构亦可通过成为境外投资者报价机构参与银行间市场。同时依照相关规定,境外投资者只能通过做市商开展交易,这对丰富银行间市场做市机构类型起到一定的作用。

二是从做市品种来看,银行间市场做市品种稳步扩容。目前,其做市券涵盖国债、地方政府债、定向工具、中期票据、短期融资券等各种类型,还包括绿色债券、熊猫债等创新品种。此外,做市券中不乏30年期、50年期等长期限债券,也包括利率债老券、非活跃券等,品种整体较为丰富。2023年6月,银行间市场推出了债券篮子产品,债券篮子创设机构可通过对一篮子债券持续进行做市报价,帮助投资者实现策略交易、指数跟踪等投资配置需求,交易更加灵活,做市手段进一步丰富。

三是从做市激励和管理来看,银行间市场相关配套制度较为完善。首先,银行间市场在交易信息、交易手续费、承销资质、创新产品试点等方面给予做市商较多便利和优先权,充分调动做市商展业积极性。其次,在定期对做市业务开展评价的过程中,银行间市场通过将评价重点由量转向质,关注利率债老券、信用债、涉外等做市交易情况,以及加强结果披露和淡化考核排名,引导做市商提高展业规范、提升报价质量。最后,通过对利率债建立做市支持机制3,银行间市场降低了做市商相关债券的做市风险敞口和库存管理压力,有效提升了做市商持有头寸并开展做市交易的意愿,对于平抑市场波动、提升债券二级市场流动性均具有积极意义。

四是从创新举措来看,银行间市场尝试推出多项创新机制。例如,为提升做市商做市效率,银行间市场逐步建立基于本币交易平台和iDeal(银行间即时通讯工具)的多层次债券报价交易体系,创新推出匿名点击成交(X-Bond)等创新电子化交易系统;为充分发挥做市商报价优势,依托交易平台建立做市商旗舰店模式;为提升区域债券市场流动性,试点推行区域做市商制度等。

(二)美国债券市场做市制度

美国债券市场是全球最大的债券市场,其做市商制度的实践具有一定的借鉴作用。

一是从市场参与者来看,美国债券市场做市商主要有三类:一是传统综合大型投资银行,其拥有丰富的客户资源、长期积累的品牌信誉和雄厚的资本实力,做市业务是其获利的重要方式;二是商业银行及其控股公司;三是电子交易公司,如沃途金融(Virtu Financial)等,其近30年来发展迅速。

二是从做市品种来看,美国以国债为主,国债规模最大,二级市场换手率高、流动性好;公司债交易频率不高,流动性较差。

三是从做市激励和管理来看,美国国债承销商与做市商机制联动性较强,美国新发行债券的主承销商需要维护债券二级市场的流动性,而债券承销资格/一级交易商资格也成为对做市业务的有效激励。其中,一级交易商是美国国债招标过程中最主要的参与者,既可以直接投标满足自营需求,也可以为客户间接投标,同时是美国公开市场操作的对手方,能与美国财政部等监管机构近距离沟通,获得一定的信息优势。

四是从市场结构来看,美国债券市场具有多层级场外交易架构。在做市商间的批发市场,主要通过交易平台进行匿名交易,其中电子化交易占比超过八成;在做市商对客户的零售市场,做市商给出双边报价并接受投资者买卖需求。多层级市场可以将做市商的平盘对冲流动性需求与市场真实交易需求区分开,并形成以做市商间交易为核心的价格发现机制。

对进一步发展交易所做市业务的建议

在充分借鉴我国银行间市场和国际市场做市商制度的基础上,我国交易所债券做市商制度可以考虑从以下五方面继续完善。

(一)稳步扩容交易所做市商队伍,丰富做市品种

银行间市场做市业务发展较早,目前有92家做市商,包括60家银行和32家证券公司;交易所市场仅有12家证券公司作为做市商,数量不多。交易所市场可尝试引入银行等机构作为做市商,在充分考虑资本充足等条件下,适度增加做市商数量。同时,增加做市品种,如在做市基准券中引入1年期国开债,7年期、30年期等关键期限国债,引导做市商对不活跃券种进行报价,研究推出做市债券交易型开放性指数基金(ETF)等。

(二)丰富对冲工具类型,增加风险敞口管理便利

我国债券市场的对冲工具还不完备,尤其是信用衍生产品不够丰富且多被配置型投资者持有。在促进做市商更好管理风险敞口方面,应不断丰富对冲工具类型,深化衍生产品应用:提供更为丰富的信用衍生产品,以对冲信用风险;完善利率互换市场,以更好对冲长期限债券风险;提高国债期货使用效率,以更好对冲利率风险;加强债券市场互联互通,便利对冲工具的跨市场应用。总体而言,增加风险敞口管理的便利性,可有效减少做市商的债券持有成本,在收入结构上保证其价差收入、便利收入(facilitation revenues)的稳定性。这是促进做市业务发展的根本保障。

(三)建立多层级做市商制度,保障市场流动性供给

可对债券市场做市商进行分层管理,选取规模大、实力强的金融机构作为核心做市商,中央银行可为核心做市商提供流动性支持,保障核心做市商能够为一般做市商提供流动性支持。对核心做市商的定价能力、交易能力、风险管理能力和资本规模等方面进行动态监测,及时调整核心做市商队伍,明确核心做市商提供市场流动性和稳定市场的职能定位。

(四)优化做市商考核机制,完善做市激励政策

从做市券种来看,信用债和利率债在交易、估值和对冲等方面均存在较大差异,在综合考评中可分类别对做市机构的做市量进行考核,对不同券种设置不同做市权重。针对对冲工具较少、不活跃的信用债,在做市商考核评价中可适当增加权重;对于为符合国家战略导向的债券做市予以鼓励,如可将对双创债、绿债等创新品种做市情况纳入综合评价,令做市考核更为全面;在风控控制指标上对优质做市商予以支持,降低其资本占用权重;在交易层面,可适当提高做市商债券质押比率,降低结算备付金缴纳比例,减免做市商之间的交易费用;在一级市场,可赋予做市商对国债招标的优先认购权等。

(五)发展“承销+做市”模式,加强一、二级市场联动

交易所鼓励证券公司积极为其承销的公司债提供做市业务,但公司债承销做市联动机制尚未明确。借鉴国际经验,可促进承销商制度与做市商制度相互渗透,如在对具有证券承销资格的证券公司进行评价时,对其所承销债券的做市业务给予适当加分,或参考国债承销评价体系,将二级市场做市情况作为证券公司承销资格评价指标进行考虑。相信在制度激励下,做市商将有动力结合发行人的融资情况适当扩大发行规模,并力争将发行债券纳入做市券范畴。这一方面可优化一级市场的发行效果,另一方面可提高二级市场流动性,降低发行人再发行成本,从而促进一、二级市场同步健康发展。(本文仅代表作者个人观点,与所在机构无关)

注:

1.自2016年以来,银行间市场先后建立国债、政策性金融债做市支持机制,即财政部、国家开发银行、中国进出口银行、中国农业发展银行可为支持做市运用随买、随卖等工具,及时平补做市商做市头寸,保障做市商持续开展双边报价。

参考文献

[1] 龚洁,段心怡. 一二级市场联动对银行间债券市场流动性的影响——基于中美承销商与做市商制度对比[J]. 金融市场研究,2022(11).

[2]类承曜,白剑秋. 提高债券市场的流动性[J]. 中国金融,2023 (18).

[3]王正国,马汉平. 国内外固定收益做市业务机制比较研究[J]. 债券,2022(11). DOI: 10.3969/j.issn.2095-3585.2022.11.018.

[4]徐梦笛. 中国银行间债券市场做市商制度发展及展望[J]. 中国货币市场,2023(7).

[5]张欣然. 银河证券:积极履行做市商义务  有效降低实体经济融资成本[N]. 上海证券报,2023-10-16(4).

◇ 本文原载《债券》2023年12月刊

◇ 作者:中证数据有限责任公司 王俊 王攸 王东

◇ 编辑:云璐 鹿宁宁 刘颖

加载中...