新浪财经 债券

【政策解读】《关于规划建设保障性住房的指导意见》的解读

联合资信

关注

摘要

REPORT SUMMARY

《关于规划建设保障性住房的指导意见》(以下简称“14号文”)大幅提升了保障房的重要性,未来我国房地产市场或将形成“保障房+商品房”双轨运行机制,中低收入人群住房获得保障,形成中国版“居者有其屋”。短期来看,“14号文”对房地产开发投资形成一定支撑且利好上下游产业,但同时将冲击商品房市场规模;长期来看,有利于我国房地产市场健康发展。

国务院常务会议审议通过的《关于规划建设保障性住房的指导意见》(国发﹝2023﹞14号文)(以下简称“14号文”)近期已传达到各城市人民政府、各部委直属机构。“14号文”明确了两大目标,一是加大保障性住房建设和供给,“让工薪收入群体逐步实现居者有其屋,消除买不起商品住房的焦虑,放开手脚为美好生活奋斗”;二是推动建立房地产业转型发展新模式,让商品住房回归商品属性,满足改善性住房需求,促进稳地价、稳房价、稳预期,推动房地产业转型和高质量发展。由于该文件明确提出“用改革创新的办法,在大城市规划建设保障性住房”“推动建立房地产业转型发展新模式”,其中保障性住房地位提升空前,与市场的定位关系明确,被多地称为“新房改方案”。

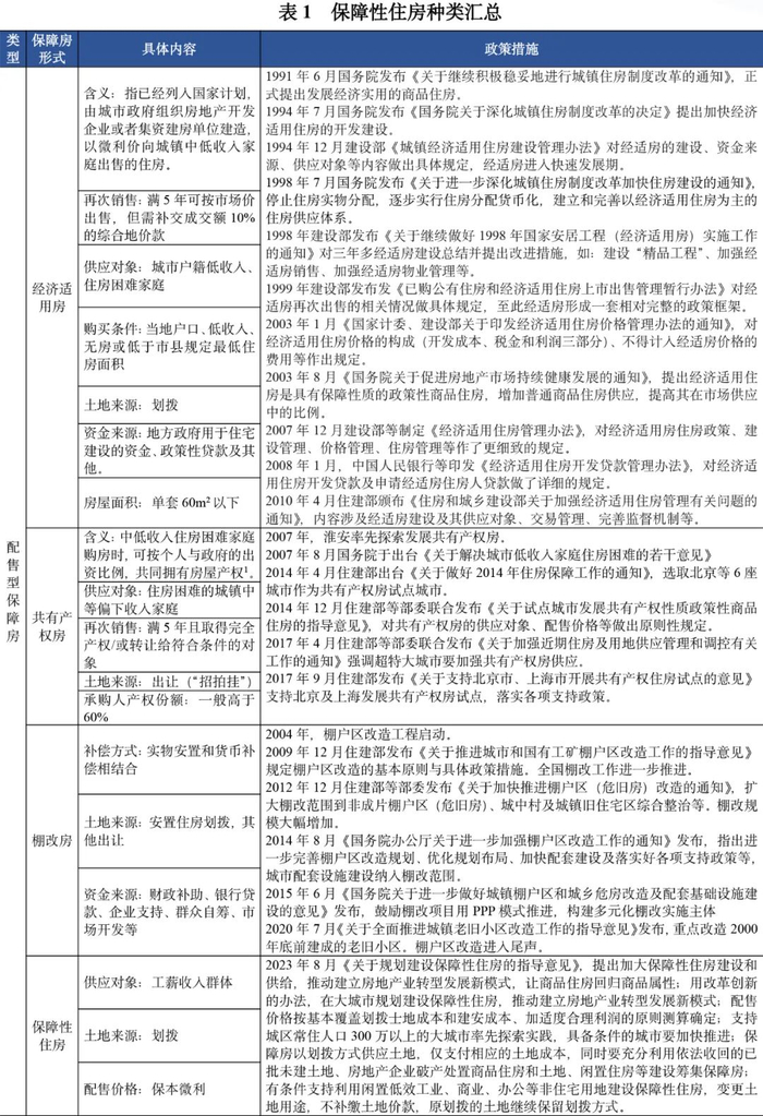
一、保障房发展历程

保障性住房在我国发展时间较长,各个发展阶段保障性住房体现的形式不同,但主要分为配售型保障房及配租型保障房。回顾我国住房保障体系的发展历程,大致可分为四个阶段。

第一阶段(1994-2007年)以配售型的经济适用房为主,廉租房等为辅。1991年国务院提出发展经济实用的商品住房,1994年经济适用房概念被正式提出,保障性住房制度开始运转,经济适用房成为保障性住房的主要存在形式。廉租住房于1998年首次提出,2007年相关部门出台《廉租住房保障办法》,国内大部分城市开始建立廉租住房制度。此阶段以向中低收入家庭出售经适房为主。

第二阶段(2008-2013年)以公租房及廉租房等配租型保障房为主。2008年金融危机之后,我国开始大规模推进保障性安居工程建设,其中配租型住房成为发展重点。2010年国务院提出《关于加快发展公共租赁住房的指导意见》,2014年,住建部、财政部、发改委联合宣布廉租房与公租房并轨运行。

第三阶段(2014-2018年)以棚户区改造为主。2013年7月国务院发布《关于加快棚户区改造工作的意见》,棚户区改造大规模推进,其中棚改货币化安置降低了保障性住房的建设力度,棚改成为主力。此外,2014年6月,共有产权住房开始在部分城市试点。

第四阶段(2019年之后)棚户区改造力度减弱,保障性租赁住房发力。2020年中央提出发展保障性租赁住房并出台具体的支持政策措施,2021年7月国务院发布《关于加快发展保障性租赁住房的意见》,确定我国以保障性租赁住房、公共租赁住房及共有产权房为主的保障性住房体系。而伴随“14号文”出台,以配售为主的保障性住房或将成为未来重点发展的保障房形式。

二、政策内容点评

受保障人群规模空前

“14号文”明确保障性住房供应对现象为收入不高的“工薪阶层”,另包括城镇户籍家庭、机关事业单位人员、企业引进人才等不同群体,预计未来新增城市人口将是保障性住房的重要覆盖主体,叠加现阶段中低收入群体,受保障居民规模将大幅增加。据国家统计局测算,2022年中国常住人口城镇化率达65.22%,而发达国家城镇化率平均约80%。考虑到我国农村土地制度及农业文化的影响,土地对人口吸附能力大于发达国家,假设我国城镇化率达可到75%,即还有10%的城镇化空间;截至2020年末15-59周岁人口为11.48亿(60岁以上人口城市迁移概率较低,故剔除该部分人口),以此推算我国未来城市新增人口约为1.15亿人,有巨大购房需求,但因其收入较低购房需求被压制,此外面临购房压力的中低收入城市家庭亦是“14号文”的覆盖对象,“14号文”规定的供应对象规模大于此前历次保障房覆盖人口规模。

试点由大中城市始,未来或扩展到中小城市

“14号文”规定在300万以上大中城市试点实行保障性住房制度,与我国现阶段城市发展情况相适应。我国未来约需46亿平方米(假设新增人口人均住宅面积40平方米)住宅安置新增城市居民,目前房地产市场住房存量约1.2亿套(中指研究院2023年统计),若每套按100平方米计算,现有房产已能满足新增城市人口住房需要。但从新建商品住宅存销比方面来看,CRIC及易居研究院数据显示,截至2023年9月底,100个城市中一、二、三四线的新建商品住宅存销比分别为14.4、18.1和24.3个月,三线城市商品房库存量高企,另外,根据《中国住房存量研究报告》,2020年一、二、三四线城市套户比分别为0.97、1.08、1.12,一线城市住房供给偏紧;同时对于一二线城市来说,由于人口流入等因素影响,仍存在一定住房需求,但部分需求因收入相对房价较低被压制,一二线城市需要政府提供大量保障房满足居民居住需求。三四线城市的房地产市场供大于求,去化速度慢,叠加人口流失,商品房的购房需求已基本饱和,但仍存在部分居民受制于家庭财产因素无法购房,未来各地县市或需提供一定量的保障性住房,按照“14号文”规定对商品住房库存大的城市适当改建或收购存量商品房用作保障房,保障中小城市住房困难居民获得住房保障。

两大目标推动“保障房+商品房”双轨运行

从“14号文”的两大目标来看,保障房地位未来将大幅提升,或将与商品房并驾齐驱,形成“保障房+商品房”双轨运行机制,低收入者承租保障性租赁住房,中低收入者购买保障房,中高收入者购买商品房,从而实现“居者有其屋”。我国房地产市场受政策导向影响巨大,如1998年房改催生了商品房市场,购买商品房成为居民解决住房问题的主要方式。本次房改将拉动保障房投资建设,或将对商品房市场形成冲击,随着供给端和需求端的调整,预计未来商品房规模将较大幅度收缩,实现双轨运行机制。

三、“14号文”影响

福利房时代或将来临

我国住房市场历经多次变化,第一次住房制度改革正式吹响进军号是在1998年,当年国务院发布《关于进一步深化城镇住房制度改革加快住房建设的通知》明确指出“停止住房实物分配,逐步实行住房分配货币化”,住房制度改革全面展开,此次房改意在建立以经济适用房为主,以商品房和廉租房为辅的住房供应体系,保障不同收入家庭的住房需求。2003年房地产行业被确立为国民经济的支柱产业后,商品房市场快速发展,地产市场经历多次发展,居民持有住房数量及质量均大幅改善。但房价持续攀升且保障房体系发展缓慢,过重的住房负担拖累经济发展质量,与我国更加注重经济质量的发展方式相悖,政府通过提供高质量的保障性住房降低居民住房负担,提高居民消费质量和消费水平,带动经济转型升级,“14号文”的出台是政府促进住房市场转型的重要一环,随着该政策的执行,将推动住房市场进入福利房时代。

对房地产开发投资形成一定支撑

2021年下半年以来,随着国家调控房地产力度加大,商品房市场进入深度调整期,房地产市场开发投资力度降幅较大。“14号文”提出支持发展配售型保障房,保障房开工力度或将加大,叠加“城中村”改造的推进,带动房地产开发投资规模增加,将对房地产市场的开发投资形成一定支撑,并利好房地产业上下游产业。

房企分化加剧

双轨运行机制将导致刚需分流较大,商品房销售规模预计将下降,居民更加注重商品房的品质,该类变化将对商品房市场产生重大影响。刚性住房需求转移到保障房后,商品房市场销售规模将收缩,此举将导致房地产市场竞争更加激烈,住宅品质较差且成本控制力弱的中小房企面临淘汰境地,但成本控制力强、产品品质好的大型房企将获得更多机会;同时随着配售型保障房建设需求增加,代建需求将大幅上升,以品质著称的房企将获得更多代建业务,未来部分房企或发展成专业代建企业。

对房地产市场是“双刃剑”

按照我国现有房产的套户比看,房产供应整体高于需求,尤其对于三四线城市来说,去库存压力较大。本次房改对房地产行业影响深远,从短期看,保障房的供应将对刚需形成分流,加剧市场观望情绪,商品房整体需求规模下降;另外,刚需型商品房(尤其质量配套一般)脱手难度加大且面临价格下行压力,置换改善型商品房需求规模将受到冲击,整体看,保障房供给规模加大将降低商品房需求,对房地产市场造成不利影响。从长期看,保障房的大力推出,形成“保障房+商品房”双轨运行机制,将进一步完善我国住房体系,实现居者有其屋,利于房地产市场健康发展;同时商品房市场化运行,供需端限制将减少,价格由市场决定,利于房屋品质的提升。

[1]产权计算方法:实际出资额/同地段同类型商品房*100%。

加载中...