债市研究 | 详解科创债
东方金诚
引言
2021年3月,沪深交易所启动科技创新公司债券(简称“科创债”)试点工作,在创新创业公司债券(简称“双创债”)框架下,引导优质企业发行科创用途公司债券。2022年5月20日,沪深交易所按照中国证监会统一部署,分别发布了《上海证券交易所公司债券发行上市审核规则适用指引第4号——科技创新公司债券》和《深圳证券交易所公司债券创新品种业务指引第6号——科技创新公司债券》(统称《指引》),标志着科创债在前期试点基础上的正式落地。科创债是指发行主体为科技创新领域相关企业和募集资金主要用于科技创新领域而发行的公司债券。科创债的推出,有助于引导高质量科技型企业发债融资,推动交易所债券市场资金精准高效流入科技创新领域,更好发挥债券市场在服务国家创新驱动发展战略和产业转型升级中的积极作用。
报告正文:
一、科创债发行条件
科创债是特定品种的公司债券,发行人除需满足公司债一般规定外,其相关业务、募集资金用途还应符合国家科技创新相关发展规划和政策文件要求。科创债发行人分为四类,分别是科创企业类(上交所称“科创企业类”,深交所称“科技创新类”,以下统称“科创企业类”)、科创升级类、科创投资类和科创孵化类,不同类别发行人需满足相对应的、不同的发行条件:
(一)科创企业类发行人
科创企业类发行人需具有显著的科技创新属性,并符合下列情形之一:
《指引》鼓励“科改示范企业”、“制造业单项冠军企业”等国家有关部委认定的科技型样板企业发行科创债。若发行人未达到上述标准,但科技创新能力突出并具有明确依据,也可以科创企业类发行人身份申请发行科创债。此外,《指引》未对科创企业类发行人主体或债项评级作出要求。
(二)科创升级类发行人
对于科创升级类发行人,《指引》对发行企业本身科创属性并无要求,也未对主体或债项评级作出要求,但对募集资金用途有明确限定,要求募集资金用于助推现有产业结构升级,提升创新能力、竞争力、综合实力,来促进新技术产业化、规模化应用,推动战略性新兴产业加快发展,助推产业转型升级。
(三)科创投资类发行人
科创投资类发行人包括两类主体,一类是符合《私募投资基金监督管理暂行办法》、《创业投资企业管理暂行办法》相关规定,向科技创新创业企业进行股权投资的公司制创业投资基金、创业投资基金管理机构;另一类是主体或债项评级在AA+级及以上,报告期内创投业务累计收入(含投资收益)占总收入超30%的企业。
(四)科创孵化类发行人
科创孵化类发行人是指主体评级在AA+级及以上,主营业务是围绕国家级高新技术产业开发区进行运营,创新要素集聚能力突出,科创孵化成果显著的重点园区企业。科创孵化类发行人可发挥科创类产业园区辐射带动作用,助力孵化期科创企业集群发展。由于科创孵化类发行人是各地服务创新创业资源集聚区域的园区运营企业,与地方政府关联紧密,因此《指引》明确要求,科创孵化类发行人应承诺所发行科创债符合地方政府性债务管理相关要求,不新增地方政府债务规模。
另外需要说明的是,《指引》对科创债四类发行人的偿债能力提出了具体要求,即发行人应当诚信记录优良,公司治理运行规范,具备良好的偿债能力,且最近一期末资产负债率原则上不高于80%。
二、科创债募集资金用途
由于科创企业类发行人本身即为具有显著科创属性的科技型企业,为支持其发展,《指引》未对科创企业类发行人发行科创债的募集资金用途进行限制,从实践来看,多用于偿还存量债务或补充流动资金。而对于科创升级类、科创投资类和科创孵化类三类发行人,《指引》明确要求所发行科创债的募集资金投向科技创新领域的比例应不低于70%,其中,用于产业园区或孵化基础设施相关用途的比例不得超过30%(这一点应主要针对科创孵化类发行人)。具体来看,科创债募集资金可以通过以下方式投向科技创新领域:
可以看出,《指引》对科创债募集资金虽规定了投向科创领域的最低比例要求,但对于投向科创领域的方式包容度较强。发行人既可将募集资金对内直接投入科创相关项目研发,或置换12个月内的科创领域投资支出,也可对外通过股权投资或基金出资等形式投向科创公司,或作为产业链核心企业,通过支付预付款、清偿应付款项等形式反哺上下游企业等。其中值得一提的是,《指引》允许科创债发行人使用募集资金对发行前12个月内的科技创新领域相关投资支出进行置换,相较双创债允许的可置换发行前3个月内的双创投资,科创债募集资金使用的灵活度更高。
三、科创债信息披露要求
科创债发行人应当在募集说明书中披露是否符合科创债主体范围及募集资金投向的相关要求,信息披露要求较为细致。
(一)发行主体范围相关披露要求
对于科创债四类发行人,主承销商和律师都应当根据国家及地方科技创新相关发展规划和政策文件,对发行人是否符合科创债主体范围进行核查,并发表核查意见。
科创企业类发行人应当在募集说明书中披露符合“具有显著的科技创新属性”这一条件的依据,包括其所属的科技创新领域、自身科技创新属性及相关政策依据、所持有创新技术先进性及具体表现、正在从事的研发项目及进展情况、保持持续技术创新的机制和安排等。适用情形2[1]的科创企业类发行人,应当从拥有的核心关键技术、推动关键核心技术攻关、承担国家重大科技项目、形成的主要产品实现进口替代等方面说明是否符合科创企业类主体相关要求。
科创投资类发行人需要披露自身科创投资业务开展情况(具体披露内容如下图所示),同时,还应在发行前披露拟投资企业、拟出资基金的相关信息,以及拟投资项目的科技创新属性,确保资金投向科技创新领域。
(二)募集资金支持领域相关披露要求
科创债发行人需在募集说明书与定期报告中披露募集资金的规划与实际使用情况。针对募集资金投向科创领域的不同方式,《指引》明确了不同的信息披露要求(见表1)。在债券存续期间,发行人还应通过定期报告披露科创债募集资金使用情况、科创项目进展情况、促进科技创新发展效果,以及设立或认购基金份额的需披露基金产品的运作情况。
四、科创债配套措施及支持政策
为激发企业发行科创债的积极性,《指引》对符合相关规定,最近一年末总资产大于1000亿元、最近一年总资产报酬率高于3%的发行人,作出一系列配套优化安排(见表2)。但需注意的是,发行人报告期内若存在经营活动现金流量净额持续大额为负或大幅下降等可能影响企业偿债能力情形的,不适用相关优化安排。
除上述优化安排外,《指引》针对科创债提出的配套措施和支持政策还包括:
1. 为方便市场辨识,科创债可以在债券名称和债券简称中加入特定标识。募集资金用于科研投入、国家重大科技项目等特定专项用途的,可以在债券名称中增加专项标识。
2. 对于在推动关键核心技术攻关、承担国家重大科技项目、推动产业转型升级等方面具有引领和示范作用,具有重大战略意义的发行人,即使成立不满一个完整会计年度,也可以非公开发行科创债。
3. 鼓励发行人对发行方式、期限、利率确定和计算方式、增信措施和条款设计等积极进行创新。鼓励发行人根据预期投资回收周期发行长期限债券,以匹配长期资金使用需求。对于资质较弱的发行人,鼓励通过预期收益质押担保、信用保护工具、内外部信用增进等方式,降低融资成本,并根据自身特点有针对性地设置多样化的偿债保障条款。
除《指引》外,2022年11月发布的《关于支持中央企业发行科技创新公司债券的通知》和2023年4月发布的《推动科技创新公司债券高质量发展工作方案》,进一步强化了政策层面对科创债市场健康发展的支持。
(一)《关于支持中央企业发行科技创新公司债券的通知》
央企是创新发展的主力军,也是集聚科技创新要素的重要载体。科创债是交易所债市支持科创领域央企融资需求的重要抓手。2022年11月11日,证监会和国务院国资委联合发布《关于支持中央企业发行科技创新公司债券的通知》(简称《通知》),旨在更好发挥央企科技创新引领示范作用。这也是国务院国资委首次为单一债券品种发文。
《通知》通过优化市场服务运行机制、监管考核标准、融资决策程序等方式,多措并举支持央企发行科创债(主要举措如下图所示)。《通知》鼓励央企加大研发投入,引导央企发挥产业链“链长”作用或通过股权投资、建设科创孵化园区等方式,支持科创领域中小企业发展,服务产业转型升级。《通知》支持央企开展基础设施领域REITs试点,重点支持新基建项目发行REITs,鼓励回收资金用于科创领域投资。此外,《通知》还鼓励央企子公司探索利用资产担保、无形资产质押或者由中央企业集团提供外部增信等方式发行科创债,并积极支持符合条件的持续发行科创债融资的央企子公司上市融资。
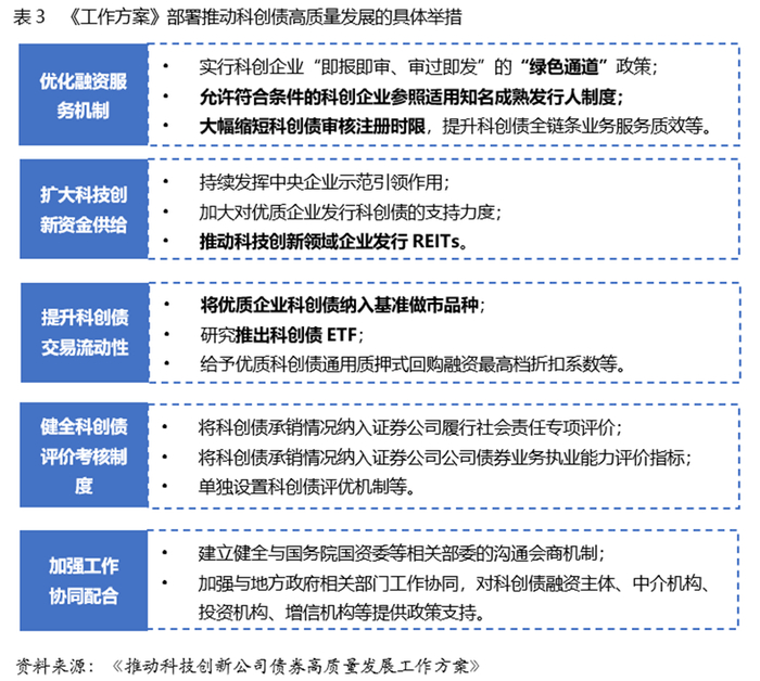
(二)《推动科技创新公司债券高质量发展工作方案》
2023年4月28日,证监会发布《推动科技创新公司债券高质量发展工作方案》(简称《工作方案》),从五方面部署了18项举措(见表3)。《工作方案》提出,实行科创企业“即报即审、审过即发”的“绿色通道”政策,这有利于满足科创企业的快速融资需求,帮助科创企业高效获取资金,推动科创项目进展与成果转化。《工作方案》针对提升科创债交易流动性部署了多项举措,包括将优质企业科创债纳入基准做市品种等,交易流动性的提升有利于增强科创债对投资者的吸引力,从而降低债券发行成本。此外,《工作方案》还将科创债承销情况纳入证券公司评价考核体系,这有助于引导证券公司提升服务积极性与服务质效,助力科创债市场高质量发展。
五、科创债发行情况
1. 截至2023年7月底,科创债发行量逾2300亿元,发行企业以中高等级主体为主,AAA级企业数量占比近7成。
我们根据债券名称中是否含有科创债标识作为筛选标准,对2022年5月科创债正式推出至2023年7月底的发行情况进行了统计梳理。根据我们的统计结果,2022年5月-2023年7月,交易所债市累计发行科创债212支,发行规模合计2331亿元,共涉及发行企业135家。其中,2023年以来,科创债发行明显提速,1-7月月均发行量226.7亿元,是2022年5-12月月均发行量93.1亿元的2.4倍。
2022年5月-2023年7月,共计135家科创债发行企业中,主体评级AAA级企业93家,占比68.9%,发行量共计2009.6亿元,占比86.2%;AA+级企业28家,占比20.7%,发行量共计265.4亿元,占比11.3%;AA级企业14家,占比10.4%,发行量仅56亿元,占比2.5%。总体来看,科创债发行人以高信用等级主体为主,而根据以往发行经验,AA级主体发行科创债通常需要采取一定的增信措施。
另外值得一提的是,已发行科创债主要为公募债。2022年5月-2023年7月发行的科创债中,公募债共发行168支,发行规模2027.8亿元,占比达87.0%;私募债共发行44支,发行规模303.2亿元,占比13.0%。这与科创债发行人近七成为资质最优的AAA级企业相匹配。
2. 央国企为科创债发行的绝对主力,发行量合计占比达99%。
从发行主体性质看,2022年5月-2023年7月,135家科创债发行企业中,央企41家,发行量1104.4亿元;地方国企90家,发行量1199.6亿元;广义民企仅4家,发行量27亿元,其中民营企业3家,发行量仅12亿元。可以看到,央企和地方国企科创债发行量占比分别为47.4%和51.5%,合计占比达到98.9%,是科创债发行的绝对主力;广义民企发行量占比仅为1.1%,低于同期广义民企公司债发行量占交易所债市全部公司债发行量的比重(3.8%)。
政策支持下,央企在科创债发行方面的引领示范作用凸显。2022年11月,证监会、国务院国资委联合发布《关于支持中央企业发行科技创新公司债券的通知》(简称《通知》),鼓励并支持央企发行科创债。为观察政策效果,我们以《通知》发布时间为节点,对比《通知》发布前后两个阶段科创债发行量的变化情况——即2022年5-11月(第一阶段)和2022年12月-2023年7月(第二阶段)。结果显示,第二阶段科创债月均发行量较第一阶段增长了124.6%,其中央企月均发行量增长183.6%,地方国企月均发行量增长92.4%,而广义民企月均发行量下降了48.4%。可以看到,政策鼓励下,央企科创债发行增速大幅领先其他性质企业,这也带动第二阶段央企科创债发行量占比从第一阶段的39.6%上升至50.0%。
3. 从发行人类型看,科创企业类发行人在科创债发行中占主导。
在2022年5月-2023年7月公开发行的科创债中(由于私募债未披露募集说明书,故此处仅统计公募产品),发行人为科创企业类的债项共101支,发行量1447.4亿元,占同期公开发行科创债发行量的71.4%;发行人为科创升级类的债项共47支,发行量417.5亿元;发行人为科创投资类的债项17支,发行量147亿元;发行人为科创孵化类的债项仅3支,发行量15.9亿元。
观察不同类型发行人的主体资质,2022年5月-2023年7月,科创企业类发行人公开发行的101支科创债中,主体评级AAA级、AA+级和AA级债项数量分别为95支、5支和1支,AAA级占比达到94.1%,明显高于其他类型发行人。主要原因在于,科创债对于科创企业类发行人的募集资金用途没有做出明确限制,叠加其他鼓励政策正向加持,由此吸引了大量科创属性显著的优质科技型企业试水科创债发行。
进一步观察各类型发行人构成,科创企业类发行人主要为央企(央企发行支数占比64.3%),如中国葛洲坝集团、中国电建集团、中国华能集团等;科创升级类发行人主要为地方国企(地方国企发行支数占比72.3%),多为各类国有金控集团、产业投资公司,如成都产业投资集团、山东新动能基金、杭州市国有资本投资运营有限公司、广州金控集团等;科创投资类发行人亦主要为地方国企(地方国企发行支数占比64.7%),如上海国有资产经营有限公司、鲁信创业投资集团、苏州元禾控股等。而科创孵化类发行人仅有上海张江高科技园区开发股份有限公司和珠海市高新建设投资有限公司两家企业,共计发行3支科创债。科创孵化类主体明确指向国家级高新技术产业开发区运营企业,符合条件的该类城投企业可积极把握当前政策窗口,探索科创债发行机会。
以珠海市高新建设投资有限公司(简称“珠海高新建投”)为例,珠海高新建投主体评级为AA+级,主业为国家级产业园区运营,在国家高新区综合评价指标体系中单项排名20+,其运营的港湾1号科创园被评为2021年国家级科技企业孵化器广东省内综合型第一,获评国家级孵化器资质,且其最近一期资产负债率仅为51.81%(低于80%)。因此,珠海高新建投符合科创孵化类发行人需要满足的,“主体评级AA+级及以上”,“主营业务围绕国家级高新技术产业开发区运营,且创新要素集聚能力突出,科创孵化成果显著的重点园区企业”等主体资质要求。
4. 已发行科创债以中长期债券为主,有利于增加债券市场对科创企业和科创领域的长期资金供给。
从发行期限看,中长期科创债占比超9成。2022年5月-2023年7月发行的科创债中,期限超过1年的中长期债券支数为204支,发行量2243.6亿元,占比高达96.3%。其中,3年期与5年期债券发行占比最高,发行量分别为1094.3亿元和733.7亿元,占科创债总发行量的比重分别为46.9%和31.5%。
据测算,2022年5月-2023年7月发行的科创债金额加权平均发行期限为3.91年,略长于同期交易所债券市场公司债金额加权平均发行期限3.69年。科创债以中长期债券为主,与科创投入周期和科创企业发展周期更为匹配,也符合科创债的募集资金投向。我们汇总了截至7月底已发行的212支科创债的募集资金用途,结果显示:
(1)募集资金明确为主要通过投资科技创新公司股权或基金出资、投入科创属性项目建设、置换12个月内科创属性出资等方式,投向科技创新领域的科创债有116支,占比54.7%,发行量合计936.6亿元,占比40.2%,金额加权平均发行期限为4.81年。
(2)募集资金明确为主要用于偿还存量债务或补充流动资金的科创债共有96支,占比45.3%,发行量合计1394.4亿元,占比59.8%,金额加权平均发行期限为3.3年。
此外,2022年5月-2023年7月发行的科创债中,永续债有74支,占比达到34.9%,而同期所发行公司债中,永续债数量为420支,占比仅为8.13%。科创债中永续债占比较高,与科创债发行主体集中于高等级央国企有关。我们认为,发行永续债不仅可以满足企业的中长期资金需求,同时因永续债可计入权益科目,还能降低企业账面杠杆率,优化财务报表,这一独特优势对于优质央国企发行人来说有一定的吸引力。
5. 科创债发行利率基本跟随全市场公司债发行利率波动,且多数月份平均发行利率要低于公司债平均利率水平。
发行利率方面,2022年5月-2023年7月,主体评级AAA级、AA+级和AA级科创债加权平均发行利率分别为3.25%、3.59%和3.71%。分期限看,5年及5年以上期限科创债发行利率出现级别倒挂,主要有两点原因:一是主体评级AA级的科创债发行数量较少,仅15支,易受到个别值影响;二是主体评级AA级的科创债均采用了增信措施,从而压低了票面利率。另外,主体评级AA级科创债发行利率还出现期限倒挂,1年期发行利率反而最高,主要原因是各个期限上的发行支数都很少,数据量少导致代表性不足——例如,AA级主体发行的1年期科创债仅1支,且发行人为民营企业,故发行利率偏高。
由于科创债发行主体级别以AAA级为主,因此我们选择主体评级AAA级的科创债为代表来对比科创债发行利率走势和全市场AAA级公司债发行利率走势。数据显示,主体评级AAA级科创债加权平均发行利率走势与全市场AAA级公司债加权平均发行利率走势具有较强一致性,且多数月份科创债平均发行利率要低于全市场公司债平均利率水平,显示科创债在融资成本方面有一定优势。
6. 北京作为央企集中注册地,科创债发行量和发行支数远超其他省市,地方国企和广义民企科创债发行集中在江苏等东部沿海省份。
2022年5月-2023年7月,科创债发行人共覆盖全国19个省市,发行量与发行支数排名前十位的省市均为北京、广东、湖北、陕西、浙江、安徽、江苏、上海、四川、山东(次序不完全一致)。其中,发行量居前五位的省市分别为:北京(1091.4亿元)、广东(202.5亿元)、湖北(181亿元)、陕西(138亿元)和浙江(104.9亿元)。发行支数方面,北京共发行科创债75支,数量远超第二名江苏的23支,前十位的其余省市发行支数均在8-20支之间。北京作为央企集中注册地,科创债发行量和发行支数远超其他省市——期间北京地区央企发行科创债62支,占央企科创债发行支数的76.5%。
从地方国企和广义民企科创债发行情况来看,2022年5月-2023年7月,地方国企发行的126支科创债中,有6个省市贡献了10支以上的发行支数,分别为江苏20支、广东19支、浙江14支、北京12支、安徽11支、上海10支,主要为东部沿海省市;而广义民企(民营企业与公众企业)发行的5支科创债也多数来自沿海经济发达地区,分别为江苏2支、上海2支、北京1支。
另一方面,宁夏、河北、黑龙江、天津、辽宁、江西等省份科创债发行数量均低于3支,发行规模不超过50亿元;新疆、甘肃、广西、内蒙古、贵州等地暂无科创债发行。综上,科创债发行情况与地区经济发展水平与科技创新能力直接相关,东部和中部省份科创债发行有优势,东北和西部地区科创债发行表现较弱。
7. 从发行人所处行业看,科创债有效支持了建筑业、高端制造业、新能源、社会服务业等领域的转型升级和创新发展。
从发行人证监会行业分类来看,2022年5月-2023年7月,科创债发行量与发行支数排名前十的行业分别为建筑业、资本货物(综合类)、金融保险业、电力燃气及水的生产和供应业、社会服务业、采掘业、交通运输仓储业、材料业和公用事业。其中,建筑业(发行量634亿元,发行数量43支)、资本货物(综合类)(发行量390亿元,发行数量43支)、金融保险业(发行量226.5亿元,发行数量29支)与制造业(发行量195亿元,发行数量17支)排名居前四位,有效支持了相关行业及领域的转型升级和创新发展。
六、总结
科创债自推出以来,已支持百余家企业融资逾2300亿元,募集资金主要投向集成电路、人工智能、高端制造等前沿领域,助力科技成果加速向现实生产力转化。科创债是在双创债基础上进一步创新出的债券品种,符合我国创新驱动发展战略,监管机构政策支持力度很大。对于发行企业来说,科创债具有以下优势:
科创债产品设计和募集资金在使用上贴合科技创新领域投融资特征,对科创企业更加包容,募集资金投向科创领域的方式更加灵活,尤其与央国企发挥创新引领和孵化作用更为契合,有助于增强企业自主创新内在动力,推动科技成果转化和产业化应用。
发行科创债可以提高发行人作为科创企业或科创投资、孵化企业在资本市场的辨识度,将自身的科技属性和创新价值充分显性化,以此获得债券投资者的更高认可,有助于降低债券融资成本。
监管机构对科创债发行的政策支持力度大,特别是通过设立发行备案“绿色通道”等方式便利科创债申报发行,以及多措并举提升科创债交易流动性等,有利于提升科创债融资效率,降低融资成本。
科创债以中长期债券为主,发行期限较长,与科创投入周期更为匹配,发行企业能够获得符合其需求的中长期资金支持。
2023年8月,证监会有关负责人在就活跃资本市场、提振投资者信心答记者问时表示,要“加强债券市场对科技创新的精准支持,重点支持高新技术和战略性新兴产业企业债券融资,支持新型基础设施以及科技创新产业园区等发行科技创新领域REITs”。可以预见,随着金融服务实体经济及创新驱动发展的不断深化,以及科创债产品设计、发行条款、增信措施等的不断创新,未来科创债市场提速增效和产品发展空间可期,将为实现高水平科技自立自强提供有力支撑。
就目前来看,交易所对于科创债发行人的主体资质和偿债能力都有要求,发行人以中高等级央国企为主,AA级企业发行科创债需要采取一定的增信措施。预计后续科创债发行主力仍将以央企(含央企子公司)和地方国企(主要为各类国有金控集团、产业投资基金、国有资本投资运营公司等)为主。另外,科创孵化类主体直接明确指向国家级高新技术产业开发区运营企业,截至目前该类型发行人数量仍然较少,符合条件的该类城投企业未来可探索科创债发行机会。最后值得一提的是,由于科创债发行对主体资质要求较高,因此,民营企业科创债发行占比很小。但通过让信用资质良好的央国企发行科创债融资,再将资金投入中小型科创企业,也实现了债券市场间接为科创类民营企业提供融资支持。
注:[1]情形2指符合“报告期内科技创新领域累计营业收入占营业总收入的50%以上”这一条件的科创企业类发行人。
作者:研究发展部 翟恬甜 冯琳
本研究报告及相关的信用分析数据、模型、软件、研究观点等所有内容的著作权和其他相关知识产权均归东方金诚所有,东方金诚保留一切与此相关的权利,任何机构及个人未经东方金诚书面授权不得修改、复制、逆向工程、销售、分发、储存、引用或以任何方式传播。未获书面授权的机构及人士不应获取或以任何方式使用本研究报告,东方金诚对本研究报告的未授权使用、超授权使用和非法使用等不当使用行为所造成的一切后果均不承担任何责任。
本研究报告中引用的标明出处的公开资料,其合法性、真实性、准确性、完整性均由资料提供方或/及发布方负责,东方金诚对该等资料进行了合理审慎的核查,但不应视为东方金诚对其合法性、真实性、准确性及完整性提供了任何形式的保证。
本研究报告的结论,是在最初发表本报告日期当日按照东方金诚的研究流程及标准做出的独立判断,遵循了客观、公正的原则,未受第三方组织或个人的干预和影响。东方金诚可能不时补充、修订或更新有关信息,也可能发出其他与本报告所载内容不一致或有不同结论的报告,但没有义务和责任更新本报告并通知报告使用者。
本研究报告仅用于为投资人、发行人等授权使用方提供第三方参考意见,并非是对某种决策的结论或建议;投资者应审慎使用本研究报告,自行对投资行为和投资结果负责,东方金诚不对其承担任何责任。
本声明为本研究报告不可分割的内容,任何使用者使用或引用本报告,应转载本声明。并且,相关引用必须注明来自东方金诚且不得篡改、歪曲或有任何类似性质的修改行为。