新浪财经 债券

各地方财政预决算报告说了什么?

固收彬法

关注

【天风研究·固收】 孙彬彬/孟万林

核心观点

结合近期各省2022年财政决算报告和2023上半年预算执行情况报告,我们关注以下问题:

(1) 哪些地方在申请隐债置换?

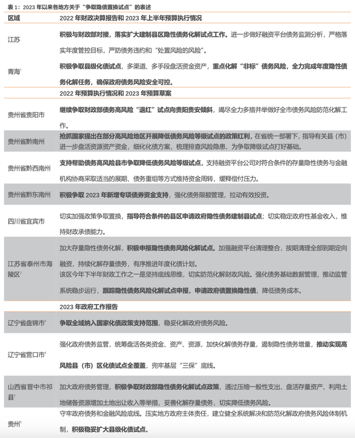
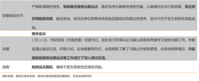
今年以来,多个省份及地市积极争取隐债置换试点,如江苏、青海、贵州、湖南、安徽、四川宜宾市、辽宁营口市、辽宁盘锦市、山西晋中市祁县。

根据多省发布的2023年省级第二次预算调整,测算各地限额以内空间,各地空间似乎都有所增长。但各地数据对于目前隐债和城投有息负债而言,规模仍然有限,估计仅仅是有限兜底。

(2) 如何看待融资平台到期债务?

从各地方政府对于融资平台到期债务的态度来看,江苏、广西、重庆、天津等地强调压实市县融资平台公司的属地管理责任和化债主体责任,严防平台债务违约。

(3) 地方财政和债务压力如何体现?

从财政压力来看,多地均反映,当前财政“紧平衡”压力较大,虽然上半年一般公共预算收入进度均过半,但土地出让收入持续下滑导致政府性基金收入进度偏慢。青海、吉林、江西、天津、重庆等地还提及政府债务上升较快,还本付息压力进一步加大了财政运行压力。此外,广西、吉林、辽宁等省份亦提到了加快“化解存量暂付款”。

宏观压力下,部分省份如广西、云南、青海主动调降了有关预算收入。

(4) 哪些地方财政需要支持银行补充资本?

多个地方如贵州、天津、广西、河南、内蒙古等提到了“支持银行补充资本”,积极整合金融资源,因为协调金融机构减息置换存量债务后,银行面临资本补充的压力。

(5) 各地政府如何应对债务压力?

首先,针对隐性债务,“遏制增量、化解存量”仍是主线。自年初以来,各地政府已制定隐性债务年度化解任务与化解工作方案,通过预算安排、资产变现等方式,多渠道筹措资金化解存量隐性债务。对于下半年财政工作,多地纷纷强调,将加大化解力度,确保按期完成年度化解任务。

其次,从政策角度来说,整体来看,无论是已经长期处于债务困境中的贵州,还是债务压力分布更为广泛的全国各地市,目前所采取的债务化解方案,都没有超出2018年财政部框定的隐债化解框架。

1.对于市场关切,地方政府怎么说?

市场关注哪些地方争取隐债置换?各地公开债务压力如何?有何最新动向?我们结合近期各省2022年财政决算报告和2023上半年预算执行情况报告进行分析:

1.1. 哪些地方在申请隐债置换?

今年以来,多个省份及地市积极探索多渠道化解存量隐性债务,其中备受关注的是向上级寻求更多支持和重视,较多区域在最新财政预决算报告中,出现“争取高风险地区降低债务风险试点”、“申请政府债置换隐性债”的类似表述。

例如,江苏、青海、贵州、湖南明确在近期公开的财政预决算报告和会议中提出要积极扩大建制县区试点;在2023年初公开的《2022年预算执行情况和2023 年预算草案》和《2023年政府工作报告》中则有多个地市和区县提出,如四川宜宾市、江苏泰州市海陵区、辽宁盘锦市、辽宁营口市、山西晋中市祁县、安徽安庆市、贵州多市等;计划单列市及其他省市则暂未明确提及隐债置换。

上述区域涉及省份为:江苏、青海、贵州、湖南、四川、辽宁、山西、安徽。

此外,关于市场关注的特殊再融资债,根据多省发布的2023年省级第二次预算调整,测算各地限额以内空间,各地空间似乎都有所增长。

但各地数据对于目前隐债和城投有息负债而言,规模仍然有限,估计仅仅是有限兜底,就如同此前所进行过的再融资置换工作。

1.2. 如何看待融资平台到期债务?

从各地方政府对于融资平台到期债务的态度来看,多地强调压实市县融资平台公司的属地管理责任和化债主体责任,严防平台债务违约。

1.3. 地方财政和债务压力如何体现?

哪些地方财政和债务还本付息压力较大?

从财政压力来看,截至8月25日,已公开预算执行报告的省、直辖市和自治区均反映,当前财政“紧平衡”压力较大,主要原因包括经济恢复的基础尚不牢固,财政收入存在较大不确定性,重点领域支出刚性不断增强,少数市县政府债务负担较重等。

其中,江苏省上半年预算执行报告指出,“上半年全省一般公共预算收入虽有增收,但难以弥补土地出让收入的减收,各地综合财力较为紧张。下半年仍面临较多减收因素,各项刚性支出不减,收支矛盾依然比较突出。”

从政府债务还本付息来看,部分地区还提及政府债务上升较快,还本付息压力加大了财政运行压力。青海、吉林、江西、天津、重庆等地在预算执行报告中指出,部分市县政府法定债务率上升较快,政府债券处于还本付息高峰期,全省付息额不断增加,化解存量隐性债务任务较重;贵州提出“推动各地将政府债务利息足额纳入预算”。

当然,多地通过发行再融资债券,缓释地方政府债券到期还本付息压力。

从2023年上半年预算收入执行情况来看,各省份一般公共预算收入进度均过半,主要是因为经济恢复性增长、上年受疫情及大规模留抵退税等因素基数较低,但整体增速放缓,后续财政收入压力仍然较大。

值得注意的是除湖南和四川外,基金预算收入完成进度均较慢,房地产成为显著拖累。

在此背景下,部分经济财政压力较大的省份主动调降了预算收入,广西调低了国有资本经营预算,云南省本级调降了政府性基金预算收入,青海省本级调低了一般公共预算收入。

从暂付款问题来看,广西、吉林、辽宁等省份提到了加快“化解存量暂付款”,主要原因为暂付款会占用一部分地方政府财政资金。2018 年财政部发布《关于严格规范地方财政暂付性款项管理的通知》[1],要求严格控制暂付款增量,并要求2018年底前形成的暂付款项原则上应在2023年底前消化完毕。

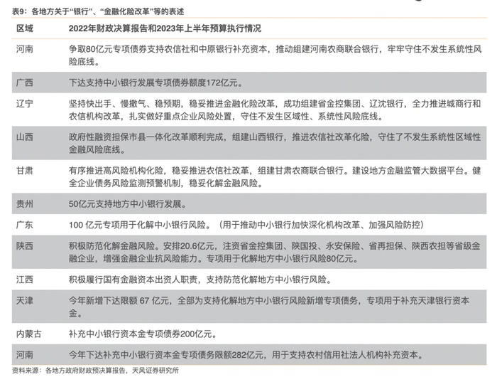
1.4. 哪些地方财政需要支持银行补充资本?

多个地方如贵州、天津、广西、河南、内蒙古等提到了“支持银行补充资本”,积极整合金融资源,因为协调金融机构减息置换存量债务后,银行面临资本补充的压力。不同省份补充银行资本的力度不一,内蒙古、广西、河南补充规模超150亿元。

1.5. 各个地方政府如何应对债务压力?

各地政府如何应对债务压力?从争取支持的角度来看,可以有哪些支持?

首先,从财政预决算报告中可以看出,针对隐性债务,“遏制增量、化解存量”仍是主线。

自年初以来,各地政府已制定隐性债务年度化解任务与化解工作方案,通过预算安排、资产变现等方式,多渠道筹措资金化解存量隐性债务。对于下半年财政工作,多地纷纷强调,将加大化解力度,确保按期完成年度化解任务。

具体来看,各地方政府主要通过向上级争取财政或政策支持、协调金融机构展期降低利率、盘活内部存量资产等方式来应对债务压力。例如,湖南省提出“鼓励金融机构不抽贷、不停贷、减息置换存量债务”;四川省提出“拓宽化债路径,通过经营权转化、资产资源转化、债务项目转化等方式依法依规化解隐性债务,建立化债奖补激励机制”;吉林省提出“部署开展国有资产清查工作,多渠道盘活闲置、低效、无用资产,唤醒‘沉睡’资源,腾出更多资源用于防范化解政府债务风险”等。

江苏省更是提出了更具体详尽的要求,“逐一核定各设区市2023年度融资平台公司经营性债务管控目标,经省委、省政府审定后及时下达,并督促各地逐级分解压实。推动融资平台公司整合撤并和市场化转型,持续开展高成本债务“削峰行动”,对市场关注度高、存量债务规模大、兑付期集中、资金链紧张的融资平台公司实行‘一户一策’指导。”

其次,从政策角度来说,我们发现,六种隐性债务化解方法中,第一种“安排年度预算资金、超收收入、盘活财政存量资金等偿还”使用的地级市最多,其次便是“通过借新还旧、展期等方式偿还”。考虑到市场影响,近两年尚没有地级市通过采用破产重整或清算方式化解隐债。

除财政部提出的六种隐性债务化解方法之外,还有大量地级市披露通过发放置换再融资券置换隐性债务与盘活资产化债两种方式。

整体来看,无论是已经长期处于债务困境中的贵州,还是债务压力分布更为广泛的全国各地市,目前所采取的债务化解方案,都没有超出2018年财政部框定的隐债化解框架。当然,不同阶段的行动重心会有区别,比如贵州之前通过出让贵州茅台股权,有效降低了地方政府债务压力,目前则主要在政策支持下进一步债务展期降息、地方政府债券置换隐债。

1.6. 小结

结合近期各省2022年财政决算报告和2023上半年预算执行情况报告,我们关注以下问题:

(1)哪些地方在申请隐债置换?

今年以来,多个省份及地市积极争取隐债置换试点,如江苏、青海、贵州、湖南、安徽、四川宜宾市、辽宁营口市、辽宁盘锦市、山西晋中市祁县。

根据多省发布的2023年省级第二次预算调整,测算各地限额以内空间,各地空间似乎都有所增长。但各地数据对于目前隐债和城投有息负债而言,规模仍然有限,估计仅仅是有限兜底。

(2)如何看待融资平台到期债务?

从各地方政府对于融资平台到期债务的态度来看,江苏、广西、重庆、天津等地强调压实市县融资平台公司的属地管理责任和化债主体责任,严防平台债务违约。

(3)地方财政和债务压力如何体现?

从财政压力来看,多地均反映,当前财政“紧平衡”压力较大,虽然上半年一般公共预算收入进度均过半,但土地出让收入持续下滑导致政府性基金收入进度偏慢。青海、吉林、江西、天津、重庆等地还提及政府债务上升较快,还本付息压力进一步加大了财政运行压力。此外,广西、吉林、辽宁等省份亦提到了加快“化解存量暂付款”。

宏观压力下,部分省份如广西、云南、青海主动调降了有关预算收入。

(4)哪些地方财政需要支持银行补充资本?

多个地方如贵州、天津、广西、河南、内蒙古等提到了“支持银行补充资本”,积极整合金融资源,因为协调金融机构减息置换存量债务后,银行面临资本补充的压力。

(5)各地政府如何应对债务压力?

首先,针对隐性债务,“遏制增量、化解存量”仍是主线。自年初以来,各地政府已制定隐性债务年度化解任务与化解工作方案,通过预算安排、资产变现等方式,多渠道筹措资金化解存量隐性债务。对于下半年财政工作,多地纷纷强调,将加大化解力度,确保按期完成年度化解任务。

其次,从政策角度来说,整体来看,无论是已经长期处于债务困境中的贵州,还是债务压力分布更为广泛的全国各地市,目前所采取的债务化解方案,都没有超出2018年财政部框定的隐债化解框架。

2. 信用评级调整回顾

本周没有发行人及其发行债券发生跟踪评级调整。

3. 一级市场:发行量较前期上升,发行利率整体下行

3.1. 发行规模

本周非金融企业短融、中票、企业债和公司债合计发行约3451.22亿元,总发行量较上周上升,偿还规模约2817.34亿元,净融资额约633.88亿元;其中,城投债(Wind分类)发行1657.47亿元,偿还规模约1205.62亿元,净融资额约451.85亿元;产业债发行2651.02亿元,偿还规模约2346.90亿元,净融资额约304.12亿元。

信用债的单周发行量较上周上升,总偿还量上升,净融资额上升。短融发行量上升,总偿还量上升,净融资额上升;中票发行量上升,总偿还量下降,净融资额上升;企业债发行量上升,总偿还量下降,净融资额上升;公司债发行量较上周下降,总偿还量上升,净融资额下降。

具体来看,一般短融和超短融发行1285.82亿元,偿还1166.46亿元,净融资额119.36亿元;中票发行1092.35亿元,偿还732.31亿元,净融资额360.04亿元。上周企业债合计发行74.6亿元,偿还79.627亿元,净融资额-5.02亿元;公司债合计发行998.45亿元,偿还838.95亿元,净融资额159.5亿元。

3.2. 新券发行

本周市场参与热情较高。有效投标倍数方面,0.74年期23滨建投SCP023以71.3倍发于3.5%,为全场最高,2年期23天津轨交MTN002以43.72倍发于4%,位列全场第二;利率偏差方面,0.49年期23昆明安居SCP003发行利率为7.5%,高于估值约525.15BP,0.73年期23宝城投SCP001发行利率为6.9%,高于估值约450.61BP。

4. 二级市场:成交量较前期下降,收益率整体下行

和交易所信用债合计成交7121.90亿,总成交量相比前期下降。分类别看,银行间短融、中票和企业债分别成交2113.75亿元、3147.52亿元、208.36亿元,交易所公司债和企业债分别成交1538.3亿元和113.97亿元。

4.1. 银行间市场

利率品现券整体收益率整体上行;信用债收益率整体下行;金融债收益率涨跌互现; 各类信用等级利差整体缩小。

利率品现券整体收益率整体上行,个别下行。具体来看,国债收益率曲线1年期上行6BP至1.9%水平,3年期上行2BP至2.22%水平,5年期上行2BP至2.39%水平,7年期上行0BP至2.55%水平,10年期上行1BP至2.57%水平。国开债收益率曲线1年期上行8BP至2.05%水平,3年期上行1BP至2.33%水平,5年期上行1BP至2.47%水平,7年期上行0BP至2.68%水平,10年期下行1BP至2.67%水平。

信用债收益率整体下行,个别上行。具体来看,中短期票据收益率曲线1年期各等级收益率上行3-3BP,3年期各等级收益率下行0-7BP,5年期各等级收益率下行-0-2BP;企业债收益率曲线1年期各等级收益率变动-2-4BP,3年期各等级收益率下行0-11BP,5年期各等级收益率下行3-5BP;城投债收益率曲线1年期各等级收益率变动-3-1BP,3年期各等级收益率变动-11-0BP,5年期各等级收益率变动-8-0BP。

金融债收益率涨跌互现。具体来看,商业银行普通债收益率曲线1年期各等级收益率上行3BP,3年期各等级收益率变动0-1BP,5年期各等级收益率下行2-4BP;商业银行二级资本债收益率曲线1年期各等级收益率变动-1-2BP,3年期各等级收益率变动-1-1BP,5年期各等级收益率变动-15-2BP;商业银行永续债收益率曲线1年期各等级收益率变动-11-6BP,3年期各等级收益率变动-5-2BP,5年期各等级收益率变动0-4BP;证券公司债收益率曲线1年期各等级收益率上行0-6BP,3年期各等级收益率变动-1-2BP,5年期各等级收益率下行-5--3BP。

信用利差整体缩小。具体来看,中短期票据收益率曲线1年期各等级信用利差缩小5BP,3年期各等级信用利差缩小2-9BP,5年期各等级信用利差缩小2-4BP;企业债收益率曲线1年期各等级信用利差缩小4-10BP,3年期各等级信用利差缩小2-13BP,5年期各等级信用利差缩小5-7BP;城投债收益率曲线1年期各等级信用利差缩小7-11BP,3年期各等级信用利差缩小2-13BP,5年期各等级信用利差缩小2-10BP。

金融债信用利差整体缩小,个别扩大。商业银行普通债收益率曲线1年期各等级信用利差缩小5BP,3年期各等级信用利差缩小1-2BP,5年期各等级信用利差缩小4-6BP;商业银行二级资本债收益率曲线1年期各等级信用利差缩小6-9BP,3年期各等级信用利差缩小1-3BP,5年期各等级信用利差缩小0-17BP;商业银行永续债收益率曲线1年期各等级信用利差缩小2-19BP,3年期各等级信用利差变动-7-0BP,5年期各等级信用利差变动-2-2BP;证券公司债收益率曲线1年期各等级信用利差缩小2-8BP,3年期各等级信用利差缩小0-3BP,5年期各等级信用利差缩小5-7BP;

各类信用等级利差整体缩小,个别扩大。具体来看,中短期票据收益率曲线1年期AA+、AA和AA-较AAA等级利差缩小0BP,3年期等级利差缩小2-7BP,5年期等级利差扩大1-2BP;企业债收益率曲线1年期AA+、AA和AA-较AAA等级利差缩小0-6BP,3年期等级利差缩小4-11BP,5年期等级利差变动-1-1BP;城投债收益率曲线1年期AA+、AA和AA-较AAA等级利差变动-3-1BP,3年期等级利差缩小3-11BP,5年期等级利差变动-5-3BP。

各类金融债等级利差涨跌互现。商业银行普通债收益率曲线1年期AAA-较AAA、AA+较AAA-、AA较AA+等级利差变动0-0BP,3年期AAA-较AAA、AA+较AAA-、AA较AA+等级利差变动-1-1BP,5年期AAA-较AAA、AA+较AAA-、AA较AA+等级利差变动-2-1BP;商业银行二级资本债收益率曲线1年期AA+较AAA-、AA较AA+等级利差扩大1-2BP,3年期AA+较AAA-、AA较AA+等级利差缩小1-2BP,5年期AA+较AAA-、AA较AA+等级利差缩小4-13BP;商业银行永续债收益率曲线1年期AA+较AAA-、AA较AA+等级利差缩小2-15BP,3年期AA+较AAA-、AA较AA+等级利差缩小0-7BP,5年期AA+较AAA-、AA较AA+等级利差缩小0-4BP;证券公司债收益率曲线1年期AAA-较AAA、AA+较AAA-、AA较AA+等级利差变动-5-2BP,3年期AAA-较AAA、AA+较AAA-、AA较AA+等级利差缩小0-2BP,5年期AAA-较AAA、AA+较AAA-、AA较AA+等级利差变动0-2BP。

期限利差部分扩大,部分缩小。

具体来看,中短期票据收益率曲线AAA等级3Y/1Y和5Y/3Y的期限利差缩小2-3BP,AA+等级的期限利差变动-5-2BP,AA等级的期限利差变动-10-6BP,AA-等级的期限利差变动-10-6BP;企业债收益率曲线AAA等级3Y/1Y和5Y/3Y的期限利差缩小4-5BP,AA+等级的期限利差变动-9-1BP,AA等级的期限利差变动-10-6BP,AA-等级的期限利差变动-10-6BP;城投债收益率曲线AAA等级3Y/1Y和5Y/3Y的期限利差缩小0-3BP,AA+等级的期限利差变动-2-3BP,AA等级的期限利差变动-9-0BP,AA(2)等级的期限利差变动-6-4BP,AA-等级的期限利差变动-10-5BP。

金融债期限利差部分扩大,部分缩小。具体来看,商业银行普通债收益率曲线AAA等级3Y/1Y和5Y/3Y的期限利差缩小2-4BP,AAA-等级的期限利差缩小3BP,AA+等级的期限利差缩小2-3BP,AA等级的期限利差缩小3-4BP;商业银行二级资本债收益率曲线AAA-等级3Y/1Y和5Y/3Y的期限利差扩大1-3BP,AA+等级的期限利差缩小0-2BP,AA等级的期限利差缩小3-13BP;商业银行永续债收益率曲线AAA-等级3Y/1Y和5Y/3Y的期限利差变动-4-2BP,AA+等级的期限利差变动-2-2BP,AA等级的期限利差扩大5-6BP;证券公司债收益率曲线AAA等级3Y/1Y和5Y/3Y的期限利差缩小3-5BP,AAA-等级的期限利差缩小-5BP,AA+等级的期限利差缩小4-5BP,AA等级的期限利差缩小2-4BP。

4.2. 交易所市场

交易所公司债市场和企业债市场交易活跃度上升。公司债成交活跃债券净价上涨数大于下跌数,企业债成交活跃债券净价上涨数大于下跌数;总的来看公司债净价上涨439只,净价下跌272只;企业债净价上涨306只,净价下跌158只。

5. 附录

加载中...