摘要:从7月债券新品种发行情况来看,新券种发行数量和规模环比一升一降,绿色债券发行规模缩量较大是主因。政策方面,债市创新出混合型科创票据,发行人收益与债券利率挂钩提升投资人收益,转股权等股债混合性提升选择灵活性,市场期待值较高。市场首单方面,债市创新出“专项用于集成电路”贴标债券、具有绿色发展性质的地方增信产业资产支持证券、附转股选择权的科创类债券等7项创新。
一、债市新券种发行方面,7月新券种发行数量和规模环比一升一降,绿色债券发行规模缩量较大是主因。7月债市共发行新券种151只,共募集资金1,104.47亿元,发行数量环比增长11.85%,发行规模环比下降38.13%。碳中和债、乡村振兴债等少数新券种发行规模环比增长,其他新券种环比均下降,其中绿色债券和科创票据发行规模环比降幅较大导致整体发行规模下降。7月发行革命老区债7只,发行数量创2022年以来单月最高值;一带一路债3只,发行数量为近期较高值。

二、政策方面,债市创新出混合型科创票据,发行人收益与债券利率挂钩提升投资人收益,转股权等股债混合性提升选择灵活性
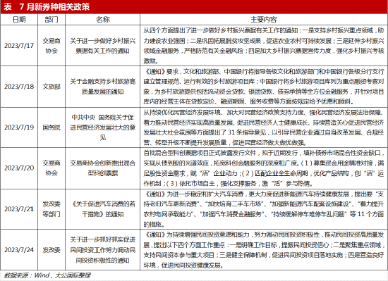
《关于进一步做好乡村振兴票据有关工作的通知》对乡村振兴票据的应用场景进行了较大幅度扩充,显现出政策通过推动债务融资工具支持乡村发展的决心。目前,我国乡村振兴债券细分为乡村振兴地方政府专项债、交易所主管乡村振兴公司债、交易商协会主管乡村振兴票据。乡村振兴票据由交易商协会于2021年3月推出,从推出至目前,乡村振兴票据共发行220只,共募集资金1,649亿元。在此背景下,交易商协会于2023年7月17日发布《关于进一步做好乡村振兴票据有关工作的通知》(下称《通知》),充分显示出对今年中央1号文的具体贯彻落实,以及通过债务融资工具支持乡村发展的决心。《通知》较2022年5月发布的《关于做好2022年度乡村振兴票据有关工作的通知》,乡村振兴票据的应用范围新增扩大产能、设备改造、技术升级,涉及生产领域新增生猪、草原畜牧业、稻渔综合种养、生态渔业、远洋渔业、大中型灌区,覆盖区域新增农业产业强镇、现代农业产业园、优势特色产业集群、国家乡村振兴示范县,对乡村振兴票据的应用场景进行了具体扩充,为未来乡村振兴票据的资金流向指明了方向。
《关于促进民营经济发展壮大的意见》将检验债市在创新增信方式方面的能力与示范效果,科技创新公司债券融资需求将提升。目前我国经济内需不足,扩内需是拉动经济增长的必要一环。民营经济改善经营环境将有助于就业增收,是扩内需的有效途径。在此大形势下,7月19日,中共中央国务院发布《关于促进民营经济发展壮大的意见》(下称《意见》),提出支持民营中小微企业在债券市场融资,鼓励民营企业发行科技创新公司债券,推动民营企业债券融资专项支持计划扩大覆盖面、提升增信力度,可以看出下一步民营企业债券融资的突破点为增信和科创。《意见》与6月30日交易商协会发布的《关于进一步提升债务融资工具融资服务质效有关事项的通知》(下称《通知》)前后呼应,《通知》提出用好民营企业债券融资支持工具,积极为民营企业发债融资提供增信,可见监管政策的一致性和落地性。另外《意见》支持并保护民营企业创新,强调培育专精特新民营中小企业,旨在激发创新动力、提升创新能力,让有潜力的企业家有底气通过科技创新将实业做大做强。民营企业科技创新形成广泛共识将更多需要科技创新公司债券提供融资支持,有利于债市创新和扩容。
交易商协会推出混合型科创票据,为债市带来发行人收益与债券利率挂钩、转股权等创新尝试。2023年5月科创票据创立满一周年,截至目前科创票据为债市表现最好的新型主题券种之一。而从我国债券利率类型来看,采用浮动利率发行的债券占比较少,通过发行人收益与债券利率挂钩发行的非金融企业债务融资工具更是非常少见,拥有较大创新空间。发行人将碳排放权收益与债券利率挂钩发行浮动利率碳资产债是之前债市在此方面的创新尝试。在此背景下,7月20日,交易商协会创新推出混合型科创票据,混合型科创票据较以往债券拥有以下三大创新。一是将发行人科创收益与债券利率挂钩,通过浮动利率刺激投资人积极性,保障并丰富投资人收益来源。二是发行人可将募集资金通过股权投资或基金出资等方式,直接以股权形式投资于科创企业,运用股债结合方式解决科创企业资金不足。三是混合型科创票据设置变现或质押财产权、附转换企业股权等条款,完善投资退出机制,独特的股债混合性使投资人在后续债券处置方面有更灵活选择,或将提升投资人投资意欲。

三、市场首单方面,债市创新出“专项用于集成电路”贴标债券、具有绿色发展性质的地方增信产业资产支持证券、附转股选择权的科创类债券等7项创新
精准支持科技创新,债市创新出“专项用于集成电路”贴标债券。2023年上半年电子、通信行业信用债发行规模环比增幅均超60%,主要是国家层面科技创新相关政策推动所致。在此大环境下,7月3日,由无锡市国联发展(集团)有限公司发行的全国首单“专项用于集成电路”主题公司债券——无锡市国联发展(集团)有限公司2023年面向专业投资者公开发行科技创新公司债券(专项用于集成电路)(第一期)上市发行。发行人运用自身金融资源优势融资,运用国有资本投资引领作用将募集资金用于半导体“补链强链”领域投资,促成区域实业落地,有利于区域“地标”产业形成集群发展。此项债券的发行显示出发行人在拥有金融、投资、实业三方面优势下的较强资源整合能力,是发行人通过创新驱动区域发展战略和产业转型升级的有益实践。
智慧环保交通助力区域做强新兴产业增长极,债市创新出具有绿色发展性质的地方增信产业资产支持证券。7月3日,由自贡市公交集团有限责任公司发行的全国首单地方增信产业资产支持证券——华西-自贡公交经营收费收益权绿色资产支持专项计划上市发行,发行规模4.75亿元,产品期限5年,本次优先级资产支持证券利率为4.0-5.5%,明显低于同类型债券估值。该项债券是今年自全国首单地方增信产业债、全国首单地方增信科创产业债、全国首单地方增信文旅类产业债相继落地四川眉山市、成都市、峨眉山市后,又一地方增信产业类债券落地四川自贡市,通过增信助推产业类债券发行在四川已形成一定市场良好示范效应。此项债券也是四川省首单绿色公交经营收费收益权资产支持证券,担保人天府信用增进股份有限公司为西部首家专业信用增进机构,债券增信规模连续多年排名四川第一。此项债券设有差额支付承诺人,为自贡市国有资本投资运营集团有限公司,在战略性布局区域新兴产业方面发挥重要作用。另外,此项债券还具有绿色环保的性质,投资将致力于建立区域绿色公交系统。节能减排的智慧化公交系统涉及先进制造业、大数据和新能源等新兴产业,其建成将有利于自贡市融入成渝都市圈、做强新兴增长极、振兴区域文旅产业。
政策出台后全国首单“附转股权”混合型科创票据的迅速落地显示出该新券种市场期望值较高,债市创新出附转股选择权债券拓宽科创企业融资,目前与可转债存在两点差异。科创票据推出一年多以来市场表现较好、认可度较高。为进一步顺应科技创新国家重大发展战略部署、提升债市服务科创企业能力,交易商协会于7月20日创新推出混合型科创票据,是科创票据的升级版,重点特征为将发行人收益与债券利率挂钩、债转股等股债混合性。混合型科创票据的推出得到市场各参与主体的迅速反应,7月已发行7只,推出当日就已有发行人公开债券发行材料,同时已出现全场有效认购倍数达4倍的混合型科创票据,体现出市场对混合型科创票据的期望值较高。在此背景下,7月24日,由上海临港经济发展(集团)有限公司发行的全国首单“附转股权”混合型科创票据——上海临港经济发展(集团)有限公司2023年度第一期中期票据(混合型科创票据)上市发行。本期中期票据票面利率为2.9%,有效认购倍数达4倍,期限为3+2年,含第三年末发行人赎回选择权以及投资人回售选择权。而本期债券的创新之处在于含转股选择权,即投资人在中期票据存续期内的转股选择权的行权期有权利通过特定方式将本期中期票据转换为标的基金的特定数量的财产份额。在发行人未行使赎回选择权、投资人未行使回售选择权的情况下,转股行权期为本期中期票据发行后第4个付息日和第5个付息日(存续期每年付息一次)。转股价格为符合国资监管要求的《评估报告》载明的标的基金基于评估基准日的每一份财产份额价值。本期中期票据的债转股条件设置与可转债有以下两点不同。一是与可转债不同,发行人并非上市企业,并非转为发行人股份,而是转换为标的基金的财产份额。二是较可转债行权期较为短暂且较为延后,所以并未显示出转股权给债券带来的明显发行利率下降。然而此次交易商协会推出混合型科创票据,规定的是债股混合发行设定条款的框架,后续发行人在行权期等方面的设定有灵活浮动空间,利于债市创新的同时,或将通过变通的股债混合条款调动投资人积极性,降低发行成本。另外,本期中期票据的发行与政策的出台时间间隔较短,充分显示出科创票据市场热度较高带来的政策快速落地,债市创新出破解科技型企业股性资金不足的新规则,或具有较强的复制推广性。除上述创新外,7月全国首单集成电路专项科技创新公司债券、全国首单技术产权资产证券化项目、全国首单非AAA地级市低碳转型公司债券、全国首单乡村振兴主题碳中和绿色类REITs上市发行。
展望未来,民营经济壮大、科技创新、乡村振兴将成为释放内生动力、提振经济动能的重要途径,配套金融服务需求增长将带来债市进行更多创新,民营增信债券、混合型科创票据、乡村振兴票据将是未来一段时期债市创新关注点。从目前政策来看,实现乡村振兴的三大途径是电网充电桩等绿色基础设施建设、新能源汽车消费、乡村旅游,与之配套的金融服务也越发重要,预计乡村振兴票据发行量将有所增长。民营企业方面,政策推动下,预计民营企业债券融资专项支持计划,以及信用风险缓释凭证(CRMW)、信用联结票据(CLN)、担保增信、交易型增信等增信方式将更多获得运用,为民营企业债务融资增信,市场示范效果值得关注。科创票据方面,混合型科创票据是对科创票据的升级,势必带来发行量增长,而发行人收益与债券利率挂钩形成浮动利率、可转为发行人股权等创新或将带来其他券种尝试此类创新。
报告声明
本报告分析及建议所依据的信息均来源于公开资料,本公司对这些信息的准确性和完整性不作任何保证,也不保证所依据的信息和建议不会发生任何变化。我们已力求报告内容的客观、公正,但文中的观点、结论和建议仅供参考,不构成任何投资建议。投资者依据本报告提供的信息进行证券投资所造成的一切后果,本公司概不负责。
本报告版权仅为本公司所有,未经书面许可,任何机构和个人不得以任何形式翻版、复制和发布。如引用、刊发,需注明出处为大公国际,且不得对本报告进行有悖原意的引用、删节和修改。
(本文作者介绍:大公国际作为中国国新控股子公司,成立于1994年,拥有独创的评级方法和评级技术,科研成果丰富。)