新浪财经 债券

中资境外债投资风险分析及防范建议

市场资讯 2023.07.20 16:30

摘   要

2022年以来,受美联储加息、俄乌冲突和全球经济形势等因素影响,国际市场波动加剧,美国国债利率攀升至近10年来较高水平,信用利差明显扩大。2023年《企业中长期外债审核登记管理办法》发布并正式施行,外债备案登记转为审核登记管理。在此背景下,中资机构境外发债也从常态化快速发展阶段逐步迈入“控总量、优结构、防风险”的高质量发展阶段。本文从投资人视角梳理了中资境外债券政策和市场现状,分析了其投资所面临的风险和挑战,并提出相关建议。

关键词

中资境外债 发行规则 监管政策 风险防范

中资境外债概况及政策梳理

中资机构境外发债是中资企业对外开放走出去的重要探索。根据万得(Wind)数据统计,截至2022年末,存量中资境外债券规模超过1.2万亿美元,成为亚洲离岸债券市场的中坚力量。自2015年以来,中资境外债开始呈现出明显增长趋势,发行主体更加多元,发行品种更加丰富,综合融资成本显著下降,服务实体经济效果更加显著,支持国家重大战略重点领域的作用更加突出。

(一)中资境外债政策梳理

1. 发行人相关政策

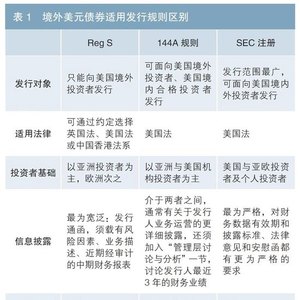
中资机构境外发债受到境内外双重监管。总体来看,境外监管相对宽松,发行无需审批,只需按照发行地相关政策和法规指引并遵循市场规则进行信息披露即可。以美元债为例,中资机构境外发行美元债可以根据需要适用于美国证监会(SEC)注册、144A、Regulation S(Reg S)三种条例中的任意一种,也可以同时适用于144A和Reg S条例,主要区别如表1所示。

从境内监管看,主要需关注对境内机构境外举债(发行监管)、对外担保及资金回流(资金监管)等有关政策的限制。据此,本文从政策脉络层面大致划分规范期、宽松期、调整期三个阶段。

第一阶段:政策规范期(2000—2015年)。这一阶段,政策对企业对外举债相对审慎,对企业发债资格采取核准制、中长期外债需报国务院审批,同时对外债资金回流使用方面有一定限制。

第二阶段:政策宽松期(2015—2018年)。随着人民币国际化进程的加快,政策逐渐转向宽松。一方面,国家发展改革委改革创新外债管理方式,针对1年期以上的中长期外债取消额度审批,实行备案登记制管理,简化了境内企业直接发债的审批程序;同时鼓励试点企业境内母公司直接发债,鼓励外债资金回流结汇,由企业根据需要在境内外自主调配使用,主要用于“一带一路”、京津冀协同发展、绿色发展等重点领域。另一方面,人民银行将全口径跨境融资宏观审慎管理政策推广至全国范围内的金融机构和企业,对跨境融资进行逆周期调节,并取消外债事前审批。

第三阶段:政策调整期(2018年以来)。2017年12月,中央经济工作会议明确,防范化解重大风险为三大攻坚战之一。政策上对外债管理逐渐向控总量、优结构、防风险和支持服务实体经济方向转变。同时,2021年以来,相关政策更强调跨境资本流动的宏观审慎管理,并将推进人民币国际化、严防外部金融风险两个目标统一,整体更鼓励本币境外放款,以平衡外债流入,既有支持企业走出去、丰富信贷投放品种的需要,也有推动人民币国际化的诉求。

2.投资人相关政策

投资方面,自1996年发布《中华人民共和国外汇管理条例》以来,政策上逐步从“引进来”向“走出去”的双向开放格局演变,整体鼓励扩大人民币境外使用范围,但对国有金融企业境外投资强调进一步通过公司治理压实相关风险防范责任。

政策影响下的中资境外债发行趋势和变化

(一)债券发行及存量规模逐步攀升

根据Wind数据,自2013年以来,中资境外债发行量逐步增加,2022年中资境外债发行总规模约为6396.68亿美元;截至2022年末,中资境外债存量规模达1.25万亿美元。中资境外债市场已初具规模。

(二)发行主体更加多元,期限结构日趋均衡

中资金融机构和企业仍是境外发债的主要力量,且企业类债券从2018年超越金融机构成为中资机构境外发债的绝对主力。从存量规模看,据Wind数据,截至2022年末,中资境外债存量规模为1.25万亿美元,其中金融债4026.72亿美元,占31.85%;地产债1849.66亿美元,占14.63%;城投债1212.23亿美元,占9.58%;其余主要为工业企业(7.12%)、信息技术企业(4.94%)和能源类企业(3.33%)。

发行期限随境外债券发行成本及债务结构变化,逐步呈现短期化趋势,尤其是受2020年美联储加息及缩表影响,境外发债成本大幅上升,发债期限以1~3年期为主(见图1)。

(三)发行币种进一步丰富,人民币占比持续提升

据Wind数据,中资机构境外发债仍以美元为主,离岸人民币债券规模逐步提升。截至2022年末,存量债券中美元债券余额为8739.02亿美元,同比增长12%。离岸人民币债券余额为362.79亿美元,同比增长64.65%。从存量来看,2019年以来离岸人民币债券的存量占比稳步提升,从2019年的1.94%逐步提升至2022年的3.61%。

(四)主体评级略有分化

中资境外债发债主体整体评级略有分化。根据Wind数据,截至2022年末,剔除无有效主体评级的中资企业债,中资机构境外发债整体余额约为9700亿美元。其中,评级为A级及以上的主要为高等级中资银行、央企控股的能源类企业及在境外上市的互联网头部上市公司,占比为67.91%。评级低于A级但仍为投资级的主要集中于中小银行机构、非银金融、房地产,以及港口航运、信息技术、汽车、化工等传统制造业领域,占比为21.53%。其余高收益及违约类债券主要集中于房地产行业,占比为10.55%。

中资境外债投资存在的风险及关注要点

(一)政策合规风险

境外市场发债流程较多依赖主承销商、法律顾问及国际评级等第三方机构信息披露。因此,投资人需关注发行人相关外债备案登记、资金募集用途是否符合外汇局相关规定以跨境投资的相关合规要求。

(二)法律风险

法律风险是中资境外债投资的主要风险之一。实践中需特别关注不同交易结构模式下的法律要点、投资人保护条款、受托模式法律风险以及违约后的诉讼及处置风险。

一是针对不同交易结构模式需关注不同法律要点。中资机构境外发债一般采取直接发行或间接发行两种模式。直接发行是指境内企业直接在境外离岸市场发行债券;在该模式下,需关注发行后资金流向是否按规定回流至境内,且在规定时间完成国家发展改革委和外汇局的备案登记。间接发行是指境内企业通过其境外子公司发行美元债,主要包括跨境担保发行和维好协议(keepwell deed)/股权回购承诺契据发行两种架构;在该模式下,需重点关注外汇局内保外贷登记。如缺少外汇局内保外贷登记或者登记不及时,或将影响担保的有效性;如采用境内主体提供的维好协议或股权回购协议,则不属于真正意义上的担保,在实践中对债券持有人的保护作用比较有限。

二是需关注发行协议中投资人保护条款。为了保护投资者利益,境外中资美元债发行文件(Offering Circular)中会有要求债务人遵守的限制性条款,包括消极担保条款(Negative Pledge)、控制权变更条款(Change in Control)、违约事件条款(Default)、知情权条款、其他(包括但不限于防止发行人杠杆过高的债务限制条款以及防止资产流失的限制性支付条款、对子公司利润分配的限制条款、对关联交易的限制条款等)。

三是需关注受托模式下投资人权利保护。境外中资美元债一般在发行结构中设立受托人(Trustee)角色,以保障投资人的合法权利。在受托模式下,发行人与受托人之间存在直接的债权合同关系,投资人与发行人之间没有合同关系,投资人不能直接针对发行人提出诉求或走司法程序,必须通过受托人来行权。需关注受托协议(Trust Deed)是否对受托人履职义务设定相关前置条件(如持有人需与受托人签署补偿协议并预付费用),是否对受托人设置相关免责条款。

四是需关注违约后的法律处置流程。中资美元债境外发行中,准据法多使用中国香港法或英国法,纠纷解决方式包括法院诉讼和仲裁。对于境内投资者而言,纠纷解决方式选择中国香港法院管辖和法院诉讼方式更利于司法文书执行。

(三)信用风险

中资境外债信用风险取决于发行人/风险实质承担方的信用水平,也取决于发行人/风险实质承担方所在区域的经济环境和所属行业的政策调整。2020年以来,受疫情冲击、房地产调控、地方政府债务等政策调整影响,中资境外债总发行规模下降;受部分中资机构年报披露延迟、国际信用评级下调、债券违约等信用风险事件影响,中资境外债信用利差出现较大波动。

由于中资境外债发行主体以金融机构、民营地产企业和城投公司为主,实践中需重点关注相关行业的政策变化、区域经济财政实力及企业本身经营管理情况。针对金融类企业,需重点关注股东背景、债务结构、融资成本、资产质量及非银行金融机构的经营布局和主业盈利情况。针对地产类企业,需重点关注企业的债务负担和债务到期集中度,防范政策调整对企业资金流动性的影响;同时需关注企业的土储布局、销售回款能力、融资渠道多样性、融资成本及自身盈利稳定性。针对城投类企业,需重点关注经济财政实力偏弱、债务负担过重及区域内金融资源较弱的区域。此外,需关注信用评级调整、信托、租赁等非标违约等风险信号,以及土地财政依赖度高的区域城投风险。

(四)市场利率及汇率波动风险

目前,中资境外债市场面临的利率、汇率风险愈加显著。2022年,呈现以下三个特点:

一是美元利率不断上行,中美利差大幅变动。2022年美联储激进加息,受此影响美元利率不断攀升。截至2022年末,10年期美国国债利率达4.00%,年内上行幅度达274BP,而人民币利率则较年初稍有下行,中美10年期国债利差已由年初的+152BP变为-116BP(全年变动268BP)。美元债券利率大幅上行,对以公允价值计量的外币债券持仓估值或产生较大负面影响。

二是全球市场信用利差普遍拉宽。受俄乌冲突、美联储加息缩表导致美元流动性趋紧等因素影响,市场信用利差明显拉宽。截至2022年末,中国主权信用违约互换(CDS)报价为72.82BP,较年初上升32.69BP,同时亚洲、欧洲、北美投资级CDS指数普遍上行30~60BP。与之对应,债券市场信用利差也有不同程度的增加,中资企业融资成本在无风险利率的基础上进一步上行。

三是美元汇率显著升值,非美货币持续承压。2022年以来,美元指数持续上涨,截至2022年末美元指数为103.522,较年初上涨8.21%。在美元指数保持强势背景下,叠加国内疫情多点散发、中美关系前景不明等因素,2022年二季度以来人民币有所贬值。截至12月31日,人民币对美元汇率为6.8986左右,较年初上涨8.53%。在此影响下,境外美元负债成本大幅提高,需关注企业融资结构和融资成本的合理性。

(五)制裁合规风险

近年来,美国等西方国家运用长臂管辖频繁对其他国家实施金融制裁。特别是俄乌冲突后,对俄罗斯实施了剔除出国际资金清算系统(SWIFT)体系、制裁其国有金融机构等一系列极限制裁手段。投资境外债券可能面临资产冻结及资金兑付清算等风险,需关注债券的托管服务机构、资金清算机构在极端情况下对投资人的服务能力。

中资境外债投资风险防范及政策建议

(一)强化信用及法律风险分析,建立预警和快速响应机制

在投资时,需重点结合政策环境变化、发债主体境外发债的财务策略安排及境内外风险实质承担方的资信变化来制定相应的投资或交易策略。同时,需持续对特定发行主体的信用情况和行业政策进行跟踪,针对一些特定情况建立事前预警和事中快速响应机制,以便在风险化解时占据主动权。

(二)把握交易时机,有效控制市场风险

一是策略上需密切关注政策利率动向,并适时把握投资交易节奏。二是需密切关注美元利率走势对交易估值的影响。强化利率风险限额监控和管理,突出收益率曲线研判,有效利用利率掉期等手段做好以公允价值计量的债券业务市场风险对冲管理。三是做好债券价格监控,运用套期保值手段规避美联储加息带来的利率风险,关注信用利差的变化,对于波动较大的情况及时预警并调整投资策略。

(三)完善政策支持和监管框架,加强投资人保护

持续完善中资境外债的政策支持和监管框架,规范企业融资行为,完善包括债券托管在内的金融基础设施建设,建立相应的风险预警机制和极端情况下的投资人保护机制,促进市场的健康发展。

(四)协同发展离岸人民币债券市场,有效防范单边制裁风险,助力人民币国际化

一是坚持“以我为主、因势利导”,有效防范外部冲击和突发风险。为防范美联储货币政策溢出效应及美西方国家通过单边制裁手段冻结以美元为计价货币的金融资产等风险,投资人应围绕人民币国际化这一主线,积极参与离岸人民币债券市场的建设和完善,在防范金融风险的同时,延伸我国货币政策的影响力。二是供给端建议稳健有序增加离岸人民币债券发行品种,为境外投资人提供优质资产配置。三是进一步完善金融基础设施建设和互联互通机制,增加包括国债在内的人民币基准产品供给,完善境外人民币利率、汇率、信用衍生品机制安排,在为投资人提供更多利率汇率风险管理工具的同时,推动离岸人民币债券市场发展。

参考文献

[1]鄂志寰.“南向通”奠基债券市场双向开放[J].中国金融,2021(19).

[2]钟红,邓晴元.在双循环新格局中推进离岸人民币债券市场发展[J].债券,2022(5).DOI: 10.3969/j.issn.2095-3585.2022.05.005.

◇ 本文原载《债券》2023年6月刊

◇ 作者:交通银行金融市场部 唐珏

◇ 编辑:阮立遥 张欣 鹿宁宁

加载中...