新浪财经 债券

【专项研究】上交所ABS挂牌新规简析之ABS交易结构与现金流测算

联合资信

关注

更多行业资讯

关注联合资信

本期作者:官雪 高鑫磊

引言

2022年12月30日,上交所发布了4项资产支持证券业务规则(《上海证券交易所资产支持证券挂牌条件确认规则适用指引》第1—4号),内容涵盖发行准入标准、信息披露、分类审核和特定品种四个方面。业务规则对上交所现有资产支持证券相关规则进行了全面优化和整合,将促进ABS产品设计更规范化、信息披露更透明化。其中《上海证券交易所资产支持证券挂牌条件确认规则适用指引第2号—大类基础资产》(以下简称“《指引2号》”),规范了大类基础资产的准入规则(包含3大类7小类),细化和完善了已有业务规则的大类资产的准入条件、交易规则、现金流预测和参与方的要求等,并扩充了未有明确制度的大类资产的相关规则,引导市场夯实资产信用,强化质量控制。本系列研究将结合上交所业务规则中对各大类基础资产、交易结构以及现金流测试相关要求的变化进行解读和探讨。本文将比较《指引2号》与《确认指南》[1]之间的主要变化,针对ABS交易结构和现金流测算进行分析。

[1]《上海证券交易所融资租赁债权资产支持证券挂牌条件确认指南》、《上海证券交易所应收账款资产支持证券挂牌条件确认指南》和《上海证券交易所基础设施类资产支持证券挂牌条件确认指南》(以下分别简称“《融资租赁ABS确认指南》”、“《应收账款ABS确认指南》”和“《基础设施类ABS确认指南》”,统称为“《确认指南》”),已废止。

一、破产隔离

“真实出售、破产隔离”是ABS产品的基础,对破产隔离效果的核查尤为重要。

《指引2号》强化了ABS“真实出售、破产隔离”的基本原则,在对大类资产的一般要求中对风险隔离的要求进行了细化,强调了破产隔离的实际效果。破产隔离是资产证券化产品发展的基石,只有当资产池实现了真实出售和破产风险隔离,资产证券化产品的信用才能不依赖于原始权益人的主体信用,否则,达不到隔离效果的资产证券化产品的实际风险仍将高度依赖于主体信用。对债权类ABS产品和部分类REITs产品而言,在实现了破产隔离的基础上,证券的信用等级可以脱离对原始权益人主体信用的依赖,转而依据基础资产的信用和交易结构设计得到相应的评级结果。因此,破产隔离是分析的起点,也是判断ABS风险的前提。

2.3.6专项计划应当设置相关措施确保转让给专项计划的资产与原始权益人、管理人、托管人及其他业务参与人的固有财产风险隔离,上述主体因依法解散、被依法撤销或者宣告破产等原因进行清算的,专项计划资产不属于其清算资产。

律师应当在法律意见书中分析基础资产的破产隔离效果,包括基础资产转让、基础资产交割、基础资产现金流归集和违约处置等方面,说明基础资产与原始权益人之间的风险隔离措施,并对其是否可以实现与原始权益人之间的破产隔离发表明确法律意见。

二、期限、规模匹配

证券与基础资产在规模和期限上的匹配性是证券本金与利息获得及时、足额兑付的前提。

《指引2号》延续了证券与基础资产在规模和期限上的匹配性要求,对循环购买结构和滚动发行结构下的期限匹配做了进一步的强调。为保证证券的按时足额兑付,现金流入端和现金流出端在期限和规模上的匹配性尤为重要。从实践来看,正常情况下,基础资产现金流入需要能保证证券的及时、足额兑付;对于分档证券,各档证券在既定分配顺序下均需满足上述要求;对于循环购买结构,最后一期新增循环购买资产的到期期限需要在证券预期到期日之前;对于滚动发行结构,最后一期续发证券的到期期限需要和基础资产到期期限匹配。

2.3.1资产支持证券的规模、存续期限应当与基础资产或底层资产的规模、存续期限相匹配。

专项计划采用循环购买结构的,管理人可以根据专项计划文件约定的合格标准,以基础资产现金流循环购买新的同类基础资产,实现资产支持证券与基础资产的期限匹配。专项计划采用滚动发行安排的,管理人可以续发资产支持证券实现与基础资产的期限匹配。

三、现金流回款路径

业务规则从减少归集路径、提高划付频率、强化共管责任等方面提出了明确要求,上述内容也是评估混同风险的重点。

《指引2号》基本延续了《确认指南》对于账户设置和现金流划转路径的要求,进一步明确了减少归集路径、提高划付频率的核心要求,并强化了管理人、原始权益人的共管责任。现金流流转的链条中蕴藏着潜在的混同风险和挪用风险,一旦这个链条上的参与机构发生信用危机或破产清算,则可能难以准确界定或区分其资金的来源及所有者,进而导致专项计划的财产遭受损失。这一链条越长、涉及的账户越多、归集到专项计划账户的频率越低,混同风险发生的可能性也越大。《指引2号》明确要求限制各账户的支取条件和权限、强化管理人的监管责任,进而降低资金的挪用风险和混同风险。

目前市场上,大部分ABS的基础资产回收款无法直接划入专项计划账户,存在出现混同风险的可能。对此,结合《指引2号》要求,需要关注专项计划是否设置了监管账户、现金流划转的路径安排、现金流在各账户中停留的时间、归集和转付频率是否和实际现金流回款频率相匹配以及各账户是否设置了明确的资金支取条件和权限。同时,也需关注各账户所涉主体以及管理人的履职能力,对于归集至专项计划账户时间超过1个月的,关注是否设置了相应的触发机制,当各账户所涉主体出现不利情形时及时提高资金的划转频率,或设置了担保、差额支付等有效增信措施,否则,需要对混同风险充分披露。

2.2.7基础资产及底层资产的现金流回款路径应当清晰明确,管理人应当在专项计划文件中明确专项计划账户设置、现金流自产生至当期分配给投资者期间在各账户间划转的规模、时间节点安排、资金支取条件、权限及规模等

债权类、未来经营收入类资产支持证券的基础资产现金流应当由现金流提供方直接回款至专项计划账户。因债务人分散度高等合理原因,较难变更收款账户,难以直接回款至专项计划账户的,应当由原始权益人督促债务人直接回款至专项监管账户。特殊情形下,基础资产现金流难以直接回款至专项计划账户或专项监管账户的,管理人应当充分披露原因和合理性,揭示资金混同或挪用等风险以及相应的风险缓释措施。

专项监管账户资金应当与原始权益人和资产服务机构的自有资金进行有效隔离,禁止资金混同或挪用。原始权益人、管理人和专项监管账户开户行等应当共同签订资金监管协议明确各自监管职责,管理人应当能够实时监测专项监管账户资金流入流出情况。专项监管账户资金原则上仅可划出至专项计划账户;根据专项计划约定确需用于原始权益人日常运营支出的,资产划出应当经管理人同意

基础资产及底层资产的现金流未直接回款至专项计划账户的,原则上归集至专项计划账户的周期应当不超过1个月。资产服务机构或管理人指定的机构可以根据专项计划的约定,提高资金归集频率。原始权益人及资产服务机构信用状况良好,且专项计划设置担保、差额支付等有效增信措施的,现金流归集周期可以适当延长,但原则上最长不得超过3个月。

管理人应当结合基础资产类型、现金流结算回款周期、原始权益人和资产服务机构信用状况等,审慎确定现金流归集划转至专项监管账户和专项计划账户的频率。

四、现金流支付机制

明确的分配顺序、完善的信用触发机制既是ABS产品的内部增信方式,也是风险缓释手段。

基础资产现金流如何在各证券持有人之间分配,是决定各档证券的风险承受能力的重要因素。典型的现金流支付机制包括顺序偿付结构和信用触发机制,两者同时也是内部增信的主要形式。《指引2号》进一步强调了期间收益分配的流程和顺序,要求明确分配时间和固定还本型的分配金额,以及行权导致的提前到期的分配安排。

2.2.8专项计划应当设置合理的基础资产现金流分配流程和分配顺序,明确期间收益分配和处分基础资产分配(如有)的流程和顺序等。各期分配时间应当明确或可以确定,预期以固定金额或比例分期向投资者分配投资本金的,应当在计划说明书中明确披露分配计划及金额或比例。

专项计划设置回售、赎回或开放退出机制的,管理人应当披露行权流程和节点等具体安排,明确行权导致资产支持证券提前到期后的收益分配安排,量化分析偿付资金来源,结合偿付主体信用状况细化偿付安排,审慎确定资产支持证券申报方案。

《指引2号》进一步丰富了各类常见的信用触发机制,统称为“投资者保护机制”。《指引2号》对触发机制提出了更多的触发情景,涵盖证券级别变动、重要参与机构信用水平或履职能力变化、基础资产的负面变化、循环购买资产不足等不同方面,多类触发机制可以从多方面缓释ABS产品可能出现的交易风险,有助于提升投资者保护机制的完备性。《指引2号》侧重强调了信用触发机制的触发条件,我们认为明确触发后的偿付安排同样重要。触发机制设置的目的在于保障更高等级证券的本息获得优先偿付,根据面临风险的严重程度不同,触发事件后的机制安排可能包括:提高归集频率、提高兑付频率、改变分配顺序等。偿付顺序上的细小差别、触发条件和触发后分配顺序的略微变动,都可能对证券的信用风险水平带来影响。同时我们也注意到对于底层资产未做到破产隔离的资产证券化产品,当增信主体信用状况急剧恶化时信用触发机制对投资者的保护效果可能有限。

2.3.3管理人应当在专项计划文件中针对下列可能影响专项计划资产安全、现金流归集、投资者利益保护的情形,设置合理的投资者保护机制:

(一)优先级资产支持证券信用评级(如有)下调;

(二)原始权益人、资产服务机构或增信机构信用评级结果(如有)或评级展望(如有)下调、丧失清偿能力、金融债务违约、涉及重大诉讼、账户查封或冻结;

(三)基础资产、底层资产的现金流回收出现大幅波动,或者相较现金流预测出现重大偏差;

(四)基础资产权属发生争议;

(五)资产服务机构解任且未能在一定期限内聘请继任的资产服务机构;

(六)其他可能影响基础资产运行、投资者收益分配的不利情形。

前款所称投资者保护机制,包括不合格基础资产处置机制,加速清偿事件、违约事件、提前终止事件、权利完善事件等信用触发机制,以及增信措施等。

除本指引第2.3.3条规定的情形外,管理人还可以针对下列情形设置专项计划提前结束循环购买期、加速清偿、权利完善、债权提前到期等触发机制:

(一)连续一定期限内,可供循环购买资产不足可用于循环购买资金的一定比例;

(二)连续一定期限内,基础资产不良率超过一定上限,或基础资产池未偿本金余额与专项计划账户现金余额之和不足以覆盖优先级资产支持证券未偿本金余额;

(三)原始权益人业务由于自身或监管政策原因发生重大不利变化;

(四)其他可能影响资产支持证券正常偿付的情形。

对于不合格资产的处置机制,《指引2号》补充强调了交易对价和处置义务人内部授权方面的披露要求。不合格资产的产生往往源于参与方未能尽职、操作风险或基础资产在形成过程中特征发生变化等,如果不设置相应的处置措施或交易对价不合理,会使资产质量偏离目标水平,导致基础资产现金流受损。不合格资产的处置措施可以一定程度上反映资产服务机构和管理人的履职能力和意愿。

3.1.8管理人应当设置置换、赎回等不合格基础资产处置机制,并在专项计划文件中披露处置机制的触发条件、交易对价、处置流程、信息披露要求以及处置义务人的履责能力和内部授权情况。

五、循环购买机制

业务规则延续了对循环购买交易机制、入池标准、信息化系统等方面的尽调要求和管理人持续监测的要求,对循环购买账户划转机制进一步明确。

《指引2号》关于循环购买机制的要求与《应收账款ABS确认指南》中的相关要求变化不大,重点关注循环购买的频率和定价、循环购买的入池标准、可供循环购买的规模与循环购买额度的匹配性等方面。循环购买的频率和定价会影响基础资产的收益;如果循环期内合格资产不足,将导致资产池产生的回收款无法购买足够的基础资产,从而导致循环购买的放大效应不及预期;如果循环购买的基础资产质量下降以致违约率上升,将会影响专项计划现金流的偿付。

3.1.5 债权类基础资产涉及循环购买的,管理人应当在计划说明书详细披露下列循环购买安排:

(一)循环购买入池标准、资产筛选及确认流程、确认资产符合入池标准的主体;

(二)购买频率、购买定价的公允性、资金与资产交割方式、循环购买账户设置;

(三)可供购买的资产规模与循环购买额度的匹配性;

(四)尽职调查安排;

(五)可供购买的资产不足时的防范和处理机制;

(六)循环购买与专项计划现金流分配的衔接安排;

(七)管理人监督管理机制;

(八)循环购买其他机制安排。

《指引2号》延续了对管理人和证券服务机构对循环购买资产池持续监测的要求,当出现相关不利情况时,可以通过及时采取风险缓释措施来避免资产池的进一步恶化。相关风险缓释措施可参考“四、现金流支付机制”中提到的信用触发机制。

管理人、证券服务机构应当对拟入池资产进行充分尽职调查,确认循环购买的入池资产符合入池标准。管理人应当持续对入池资产的运行状况、现金流回款情况等进行核查和动态监测;出现合格资产规模不足时,应当及时进行信息披露并采取风险缓释措施。

《指引2号》延续了对原始权益人信息化系统的有效性、可靠性和稳定性等方面的尽调要求。信息系统对循环购买的有效执行、专项计划的稳定运行都具有重要的影响。

3.1.6债权类基础资产循环购买依托原始权益人信息化系统进行的,管理人应当对信息化系统的有效性、可靠性和稳定性等进行充分尽职调查,说明并披露原始权益人信息化系统的功能机制、循环购买操作流程,系统的有效性、可靠性和稳定性,系统应急机制和备选方案等。

《指引2号》基本延续了对循环购买资金账户划转的要求,对难以在专项计划账户进行循环购买的情况作出了明确,即“基础资产高度分散、需高频循环购买的小额贷款资产”。对循环购买相关账户的要求有助于降低资金混同风险。

3.1.7债权类基础资产涉及循环购买的,除基础资产高度分散、需高频循环购买的小额贷款资产以外,专项计划相关资金应当先归集至专项计划账户再进行循环购买。

特殊情形下难以在专项计划账户进行的,应当通过专项监管账户循环购买,确保专项监管账户资金与原始权益人的自有资金等进行有效隔离,不得资金混同或挪用。管理人应当充分披露在专项监管账户进行循环购买的合理性、必要性和安全性,提示风险,并就专项监管账户的开立、资金收支和账户管理等情况定期进行信息披露。

六、信用增级

信用增级安排中增信效果是关注的重点。

对于信用增级安排,《指引2号》与《确认指南》基本保持一致,仍强调各项信用增级安排的增信效果。

2.3.2专项计划存在增级安排的,管理人应当明确各项信用增级措施的启动时间、触发机制、保障内容及操作流程等。计划说明书应当对各项信用增级措施的效果进行分析。

信用增级安排的增信效果将直接影响证券的风险水平。除了上述的顺序偿付结构和信用触发机制外,常见的其他信用增级措施包括:其他内部增信措施如超额抵押、保证金支持、流动性储备金支持等;外部增信措施如担保、差额支付、第三方流动性支持等。对于增信效果的分析,内部增信的效果主要通过量化测算来评估,对于部分定性的触发条款则需要结合定性分析来共同判断。外部增信措施的增信效果首先需要考察增信合同是否执行了法定的程序、是否有效;其次,需要确认执行增信措施的前置条件;第三,需要确认增信机构的主体信用水平;第四,需要判断增信的金额,如对资产证券化交易提供限额增信的,还需要结合量化测算来判断其增信效果。

七、合格投资

合格投资标准的尺度是再投资风险评估的重点。

《指引2号》对合格投资的要求与《确认指南》基本一致,对账户设置、投资类型进行了限制,严格的合格投资标准将有助于降低再投资风险。实践中,需关注合格投资的投资范围,且合格投资相当于当期分配所需的部分应在分配前到期,以充分评估再投资风险。

2.3.5专项计划涉及基础资产现金流再投资安排的,再投资应当仅限在专项计划账户内进行,且不得投资权益类产品。投资固定收益类产品的,应当防范投资标的的信用、市场和流动性等相关风险。

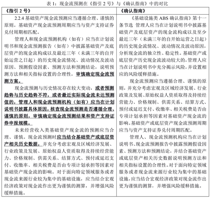
八、现金流测算

业务规则细化了现金流预测的要求,规范了债权类资产逾期率、违约率的计算口径。业务规则强化了现金流压力测试部分对于压力参数设置及取值合理性方面的要求。

《指引2号》对现金流预测如何做到合理、谨慎展开了更细致的阐述,强调了要审慎确定现金流预测结果。

相较于《确认指南》,《指引2号》补充了不动产抵押贷款类资产的现金流预测要求。

5.7不动产项目的评估应当遵循合理、谨慎的原则,原则上以收益法作为主要估价方法。评估机构应当结合不动产项目历史经营情况等审慎设置评估参数,合理确定评估价值,并在评估报告及其附属文件中披露评估过程和影响评估的重要参数,包括土地使用权或者经营权剩余期限、运营收入、运营成本、运营净收益、资本性支出、未来现金流预期、折现率等。

5.9不动产项目现金流的预测应当遵循合理、谨慎的原则,充分考虑宏观和区域经济发展、项目业态和用途、运营情况和未来调整安排、重大资本性支出、税费安排、周边生态环境和竞争环境发展等因素的影响。现金流预测机构应当结合不动产项目相关历史数据说明预测方法和相关参数设置的合理性。

《指引2号》对债权类资产的主要现金流预测指标没有进行调整,但对基础资产逾期率、违约率两项指标的计算口径做出了单独说明。逾期率和违约率存在多种计算口径,不同口径下的指标对现金流预测可能产生较大的影响。《指引2号》提出使用核销前的逾期/违约数据,这可以排除不同原始权益人核销政策的影响。《指引2号》约定的静态逾期率/违约率的口径是通过以一段时期内形成的基础资产池作为观察对象,观察后续的逾期表现,分母固定为资产池初始本金余额,这排除了动态池本金余额不断波动的影响,更能准确反映每新增1元债权后真实的逾期情况。对于相对分散的汽车融资租赁资产和消费金融资产,上述历史指标的计算方法对现金流的预测尤为重要。

对于现金流压力测试,《指引2号》较《确认指南》的要求变化不大。

2.2.6管理人应当结合不同类型基础资产运行指标对现金流预测进行压力测试,并在计划说明书中披露现金流压力测试的相关方法以及结果,包括假设条件、压力因素、参数设置、取值原因和合理性,以及各压力情形下各兑付期间的现金流覆盖情况等。

前款所称压力因素包括基础资产违约率、违约回收率、循环购买安排及预期收益率等指标。

总结

上交所此次业务规则的制定,强化了ABS“真实出售、破产隔离”的原则,强调了“实质重于形式”的理念,强化了资产信用在ABS产品中的作用,对现金流的隔离、归集、划转、分配和保障机制做出了进一步完善,促进交易机制的设置更加健全和标准化。本次规则提出了明确期限规模的匹配性、强化回款路径中多方的共管责任、拓展触发机制的触发条件等细节要求,这些对于降低交易风险有着重要的实操意义。本次业务规则中细化了现金流预测的要求,强调了要审慎确定现金流预测结果,补充了不动产抵押贷款类资产的现金流预测要求,规范了债权类资产逾期率、违约率的计算口径。

从中介机构角度,应在业务规则的总体指导框架下,关注现金流流转路径和现金流支付机制中存在的交易风险,注重期限与规模的合理性以及信用增级机制的效果,审慎设定交易机制和评估交易风险;从现金流流入和流出中各个环节的风险点出发,注重现金流预测和压力测试的合理性,把握实质风险,并加强现金流预测和压力测试等信息披露的透明化。

加载中...