新浪财经 债券

云南城投怎么看?

固收彬法

关注

【天风研究·固收】 孙彬彬/孟万林

摘 要

2020年永煤事件以来,云南先后受到了康旅集团和昆明市级平台债务问题的困扰。永煤事件后,康旅集团债券发行遭遇严重困难,处于持续净偿还状态。为了妥善解决康旅集团的债务问题,云南省通过资金拆解、财政支持、资产出售、争取金融机构支持等各种手段筹措资金。最终于2022年9月,提前将康旅集团存续债券全部偿还,康旅集团债务处置告一段落。

而2021年以来,云南省常住人口负增长,昆明市土地市场先于全国土地市场出现大幅下滑。进入2022年后,土地市场依然冷清,加上之前康旅的拖累,昆明市级平台债务压力逐步上升,进而引发了市场对昆明市级平台债务问题的担忧。

该如何看待云南的债务问题?

整体来看,之所以会有持续的债务问题困扰,核心仍然是经济财政实力一般,债务压力较大。

除了问题,云南有哪些积极的因素在?

面对债务困境政府积极表态,努力缓和市场情绪,传达了强烈的偿债意愿;实际举措方面,成立债务管理委员会、设立信用保障基金、协调信贷资源、发行专项债、资产出售、对核心城投平台提供支持等多措并举,处置化解存量债务,防范风险。

从历史来看,云南尽管一直遭受债务问题困扰,但仍保持了不错的信用记录。

债务问题,最终要依靠发展来解决。一方面,近两年,云南省能源产业的优势得到一定程度的发挥;另外,随着防疫政策调整,其丰富的旅游资源优势、连接东南亚的桥头堡功能将有望进一步发挥作用。而且昆明市本身债券总量并不算大。

此外,云南省金融副省长、昆明市金融副市长相应人选的任命,相信在相应的债务处置上专业性、及时性将更有保障,也传达出了政府在债务处置上的积极态度。

当然,所有这些积极因素,都需要时间去发挥作用。而债务问题的化解,时间却愈发紧迫。我们倾向于认为,积极因素仍能起到支撑作用。

1. 云南省基本面表现如何?

1.1. 全省经济财政债务表现

云南省经济实力较弱,GDP规模处于全国中下游水平,GDP增速处于全国中上游水平。2022年, 云南省GDP总量为28954亿元,居全国第18位;GDP增速4.30%,高于全国GDP增速3.00%,排在全国第6位。

云南省是经济欠发达但快速增长的省份,2021年云南省GDP增速自2011年以来首次落后全国,2022年增速回归全国中上游水平。2011年至2020年,云南省的GDP增速始终高于全国GDP增速,平均超出2.7pcts;同经济体量相当的广西和辽宁相比,云南省的GDP增速也明显较快。2021年云南省GDP增速自2011年以来首次落后全国0.8pcts,经济增长动能不足。2022年云南GDP增速回归,超出全国1.3pcts

2021年云南省固定资产投资增速明显放缓,2022年增速回升2.9 pcts7.5%2021年云南省固定资产投资增速仅为4.6%,较2020年增速下滑2.6pcts。这是2017年以来云南省固定资产投资增速首次小于全国固定资产投资增速、云南省GDP增速。2022年,云南省省固定资产投资增速回升至7.5%,较2021年提高2.9 pcts2022年云南省固定资产投资规模为27518.81亿元,固定资产投资同GDP之比为95.0%,经济增长对于固定资产投资的依赖度较高。

分行业来看,2021年云南省房地产业和教育业投资规模的下降,以及交通运输业和制造业投资增速的下滑,是造成2021年云南省固定资产投资表现欠佳的主要原因。相比之下,2022年工业投资增长迅速,增速达48.8%,投资占比达21.2%,改变了“一房独大”的投资格局。其中,能源工业投资增长79.8%。农业、旅游业、数字经济投资也分别增长32.5%、52.7%、24.0%,旅游业投资规模首次超过1000亿元

分产业来看,2021年云南省一、二、三产业投资分别增长30.0%2.8%2.1%,第一产业投资的快速增长主要受到农林牧渔业投资的拉动。2022年,云南省一、二、三产业投资同比增长22.5%48.7%-2.3%,制造业、电力、高技术产业和教育业投资均出现大幅度提升,房地产开发投资下降,缺口进一步加大。

财政层面:

云南省财政实力相对较弱,缺乏增长动力,财政支出依赖中央转移支付。2022年云南省实现一般公共预算收入1949.32亿元,居全国第20位,同比增长2.00%,其中税收收入为1197.19亿元,占比61.42%,处于全国下游水平;实现一般公共预算支出6699.74亿元,财政自给率仅为29.10%,在全国各省居于24名;收到转移性收入5480.17亿元,财政支出较依赖中央的转移性补助。

云南省土地出让收入对于财政贡献较小,且出现大幅下滑。2022年云南省政府性基金收入为620.82亿元,较2021年降低42.89%,主要由于土地出让收入的大幅降低;土地出让金占一般公共预算收入之比为22.87%,处于全国较低水平,和经济财政实力相近的贵州省、广西壮族自治区相比,云南省的土地出让收入规模尚不足可比省份的一半。

传统城投平台的业务模式主要是城市改造和土地整理,使土地增值,逻辑链条为举借债务、基础设施建设、为政府创造税收、获取土地出让收入、偿还债务。因此,土地出让收入是城投基本面的基础,对于地区偿债能力至关重要。

云南省土地市场自2021年来表现较差。横向对比来看,云南省土地出让的量和价均处于全国中下游水平。纵向来看,2022年云南省成交规划建筑面积7265万平,同比上升20%;土地出让金384亿元,同比降低12%;成交楼面价仅为527/平,较2020年下降26%;溢价率2.1%,较2021年下降2pcts

债务层面:

截至2022年末,云南省地方政府债务余额为12098.3亿元,债务规模处于全国中上游水平;截至2022年9月末,云南省城投平台有息负债为13319亿元,其中城投债余额2327亿元,债券占比17.5%,相较于其他省份债券占比较低。

综合来看,云南省经济发展质量较差,财政实力较弱,债务率偏高。

从经济和财政层面综合考量,云南省产业创税能力仅为4.19%。税收收入的规模和稳定性取决于当地的产业实力,产业结构合理且运行稳定的地区,税收可持续性更强。云南产业创税能力较低,说明产业实力和经济发展质量较差。

从债务相对水平考量,截至2022年末,云南省债务率和广义债务率分别为149.45%和320.43%,处于全国中游水平,债务压力较大。

1.2. 全省资源禀赋

人口

云南省常住人口2021年首次出现下降。2020年云南省常住人口达到4722万人,自1961年持续人口净增长。2021年云南省人口为4690万人,较上年度减少32万人,同比下降0.68%,人口吸引力有所降低。

云南省常住人口城镇化率突破50%,城乡结构发生重大变化。2017年云南省城镇化率仅为46.29%,2020年增长至50.05%,城市化取得重大进展。2021年云南省城市化率进一步提升至51.05%,但在全国所有省份中仍处于落后地位,仅超过城镇化率36.61%的西藏居于倒数第二位。

金融资源:

从金融资源来看,云南地方性银行较多,但规模普遍较小,资产规模超千亿的区域性银行仅富滇银行和云南红塔银行两家。

此外,云南农信社规模也较大。截至2022年6月,云南农信社存款规模突破1万亿元,贷款规模超7300亿元,在全省拥有2000多个营业网点、13000个普惠金融服务站。

国资委控制上市公司资源:

云南省内共42家上市公司,总市值达9550.3亿元,上市公司总市值在全部省份中排到第21位,处于中等偏下水平。

云南省全部上市公司中,实控人为当地国资委的共12家,总市值为2219.8亿元,涉及制药能源、材料、能源等主要行业。除云南白药、云天化外,其余由当地国资委控制的上市公司市值规模相对较小,个别公司因经营不善有一定退市风险。

1.3. 全省经济财政债务表现

产业结构方面,2022年云南省一、二、三产业增加值分别为4012亿元、10471亿元、14471亿元,分别同比增长4.9%、6.0%、3.1%,三次产业结构为13.9:36.2:50.0。云南省第一产业占比较高,仅次于黑龙江、海南、广西、贵州和新疆居于全国第六位。除农林牧渔业外,制造业和旅游业也是云南的支柱产业。

从农业来看,云南主要农产品包括甘蔗、蔬菜(含食用菌)、园林水果,2021年产量分别为1583.89万吨、2748.86万吨、1041.82万吨,其余特色农产品还包括油料、烤烟、鲜切花、橡胶、咖啡、茶叶、核桃等,其中增速最快的为核桃和园林水果。其中,烤烟产量82.18万吨,卷烟产量707万箱,烤烟占全国产量202.1万吨的40.7%。

第二产业方面,2021年云南省规模以上工业增加值同比增长8.8%2022年同比增长7.7%。主要可分为采矿业、制造业和电力、热力、燃气及水生产和供应业三大板块,2021年分别占到规上工业增加值的8.6%71.9%19.5%,同比增长10.7%8.2%11.1%2021年云南省水电发电量2716.3亿千瓦时,占全国13390亿千瓦时的20.3%火电发电量452.2亿千瓦时,占全国58059亿千瓦时的7.8%。云南省电子信息和生物医药近年来发展迅猛,2021年分别同比增长45.3%17.7%,但绝对规模较小,在规上工业增加值中占比小于10%整体来看,云南的制造业目前以烟草、食品、能源和矿产加工等传统工业为主,高技术制造业仍不足以对经济起到支撑作用。

旅游业方面,受到疫情影响,2020年云南省旅游收入同比下降39.6%,对交通、餐饮服务、零售等行业影响均较大。2021年云南省旅游收入同比回升15.9%,达到7475亿元,但距离2018年的8699亿元有一定差距。2022年末随着疫情防控的优化,2023年春节假期云南省主要旅游指标超2019年,期间云南省共接待游客4514.61万人次,同比增长244.7%,在全国各省中排名第二,恢复至2019年的130.3%;实现旅游收入384.35亿元,同比增长249.4%,恢复至2019年的132.5%

产业发展规划:

从产业发展情况来看,云南省尚未完全发挥其高原特色农业优势,制造业产业层次偏低、产业链条短、附加价值低,旅游业受到疫情冲击明显。未来云南省将以打造产业强省为目标,持续优化产业结构,突出开放型、创新型和绿色化、信息化、高端化发展方向。

根据“十四五”规划,云南将全力打造世界一流“绿色能源”、“绿色食品”和“健康生活目的地”三张牌。云南将持续壮大支柱产业,全产业链重塑卷烟工业、旅游业、有色产业新优势;云南将加快培育战略性新兴产业,打造先进制造业、旅游文化业、高原特色现代农业、现代物流业、健康服务业五个万亿级产业和绿色能源业、数字经济业、生物医药业、新材料业、环保业、金融服务业、房地产业、烟草业八个千亿级产业。

在绿色能源方面,由于云南具备丰富且低成本的清洁水电能源,清洁能源发电量占比超过92%,拥有锂资源基地和丰富的磷矿储备,有利于新能源电池生产企业布局。20224月,云南省政府印发《云南省新能源电池产业发展三年行动计划(20222024年)》中指出,力争2024年新能源电池全产业链产值突破1000亿元。20227月,云南省能源局发布《关于云南省2022年新能源建设方案的通知》指出,2022年确保年度开发新能源规模1500万千瓦以上,力争达2000万千瓦。202212月,昆明市政府印发《昆明市新能源电池产业发展三年行动方案(20222024年)》中指出,力争20222024年分别实现总产值100亿元、500亿元和1000亿元以上。

智能制造方面2019年,昆明产投公司所属市产业基金出资55亿元引入闻泰科技智能制造产业落地昆明。20217月,闻泰科技昆明智能制造产业园项目一期正式投产,半年出货量达500万台,月产能120万台,2021年昆明闻泰科技营收超200亿元,产业园二期也于2022年下半年投产。

1.4. 各市州经济财政债务表现

云南下辖昆明市、曲靖市、玉溪市、昭通市、保山市、丽江市、普洱市、临沧市8个地级市,以及楚雄彝族自治州、红河哈尼族彝族自治州、文山壮族苗族自治州、西双版纳傣族自治州、大理白族自治州、德宏傣族景颇族自治州、怒江傈僳族自治州、迪庆藏族自治州8个自治州。云南省各市州经济、财政发展较不均衡,分化明显,省会昆明市遥遥领先,大体呈现出“中心强、四周弱”的格局。

经济层面

省会昆明:

昆明市是云南省经济实力最强的区域。2022年昆明市GDP7541亿元,占到整个云南省GDP总量的26.0%,居于第二位的曲靖市GDP3802亿元,约为昆明市的一半。从GDP增速来看,2022年昆明市GDP增速仅3.0%,在云南省内处于下游水平。

2022年昆明市不含农户的固定资产投资同比下降3.1%,主要系第三产业投资出现下滑。分产业看,第一产业投资增长111.2%;第二产业投资增长41.1%;第三产业投资下降10.5%;分领域看,工业投资增长41.4%,基础设施投资增长22.4%,房地产开发投资下降30.8%。从重点行业看,投向农业、交通、文化、教育、卫生、商贸的固定资产投资金额分别增长1.2倍、1.4%1.6倍、78.1%70.9%24.7%

2022年昆明市第一产业占比明显低于其他市州,经济增长主要依靠第三产业拉动。从产业结构来看,2022年昆明市第一产业增加值326.96亿元,增长4.4%;第二产业增加值2413.39亿元,增长3.2%;第三产业增加值4801.02亿元,增长2.7%。第一、二、三产业增加值分别拉动地区生产总值增长0.21.01.8个百分点。

其他市州:

GDP看,昆明远高于其他各市州,其他市州GDP体量有一定差异。2000-4000亿梯队除曲靖之外还有红河和玉溪,1000-2000亿梯队有楚雄、大理、昭通、文山、保山、普洱、临沧,1000亿以下梯队有西双版纳、丽江、德宏、迪庆、怒江。

GDP增速看,云南下辖各市州增速分化。曲靖、楚雄、文山、保山、丽江五市2022GDP增速超过5%,其中曲靖市以8.1%的增速遥遥领先;其余各市州在5%以下,其中迪庆州以1.3%的增速居末位。

此外,玉溪2021年人均GDP超过10万元每人,居于云南省第一。

财政层面

省会昆明:

昆明市的财政实力在云南省各市州中遥遥领先。2022年昆明市一般公共预算收为505.25亿元,在云南省全省一般公共预算收入中占比超过25%,和其他市州相差较大;财政自给率全省最高,为58.53%;税收收入为394.14亿元,占一般公共预算收入的78.01%,居于全省第一。

其他市州:

从财政实力看,云南省下辖其余市州差距较大。曲靖、红河、玉溪,一般公共预算收入在100-200亿之间;楚雄、大理、昭通、文山、保山一般公共预算收入在50-100亿之间;其余各市州为50亿元以下。

玉溪财政自给率为51.63%,其余市州均在35%以下。昭通一般公共预算支出为536.24亿元,仅次于昆明,但收入不高,财政自给率为18.01%,较依赖转移性收入。

从一般公共预算收入结构看,2022年云南省各市州一般公共预算收入中税收占比较高的有昆明、玉溪、曲靖,在65%以上,丽江、保山在60%-65%之间,西双版纳和昭通最低,为48.68%46.26%

从政府性基金收入看,21年昆明远高于其他各市州。2021年昆明政府性基金收入为451.09亿元,降低38.80%,主要由于房地产和土地市场遇冷。2022年已公布的市州中,政府性基金收入降幅较大,主要因素仍然是地产行业的不景气。昆明的政府性基金收入、土地出让收入2021年占云南的一半以上,2020年及以前占比更高。同时,昆明的土地财政依赖度高于其他中西部省会城市,昆明乃至整个云南省的财政稳健程度和昆明房地产市场质量关联较大。

从昆明的房地产市场看,2020年开始景气度已经下降,2022年表现仍然偏弱。2022年昆明市商品房累计成交面积909.4万平方米,累计成交金额837.6亿元,较2021年度分别下降15.2%33.1%。截止202211月末,昆明商品房库存面积约2861万平方米,去化周期36.7个月,库存高企,去化压力较大。从成交价格看,昆明商品房成交均价自20215月开始大幅下跌,2022年存在一定价格波动,整体保持下跌趋势。

昆明市存在烂尾楼的历史遗留问题,2022年全市烂尾楼化解取得重大进展。2019年之前昆明市商品房的新开工面积和竣工面积之间存在较大差距,存在烂尾楼问题。截至2021年中,昆明市纳入省级协调机制办公室烂尾楼项目共有112个,在云南省334个烂尾楼项目中占到33.5%;其中,主城5区和3个开发(度假)园区共59个,其他县(市)区53个。为化解烂尾楼难题,云南省住建厅在20203月发布了《关于全力清理整治烂尾楼的通知》,要求全省“烂尾及遗留问题”全部清零。截至2022613日,昆明市112个烂尾楼项目,已实现化解销号105个,总体化解率93.75%

2022416日,昆明市人民政府办公室发布《关于促进房地产市场稳地价稳房价稳预期工作的意见》,在加快商业商务用房去化、纾解疫情期间房企困难、鼓励多种方式回迁安置等方面共计提出25项意见,意在促进昆明市房地产市场健康发展和良性循环。

总体来看,昆明房地产市场较为脆弱,当全国经济下行压力较大、房地产和土地市场承压时,昆明首当其冲,这在2021年已经有所体现。而昆明土地财政依赖度较高,且云南政府性基金收入、土地出让收入对昆明依赖度较高,昆明房地产市场风险可能对未来一段时期昆明甚至云南的财力造成影响。

债务层面

从政府债务余额来看,昆明2022年底为2231.70亿元,显著高于其他各市州;昭通、曲靖、红河、玉溪、大理、文山均在500亿元以上;迪庆、怒江不足200亿元。

从城投有息负债来看,昆明城投平台有息负债为3736.99亿元;红河、昭通在300亿元以上;保山、玉溪、楚雄、曲靖、普洱在100亿以上。

从城投债余额来看,昆明余额为883亿元,债券占比为23.64%;红河、玉溪余额超过50亿元,其他市州余额较少。

整体来看,昆明市城投平台债务规模2022年以来规模变动不大。截至2022年末,昆明市城投平台有息负债规模为3737亿元,与2021年末持平;城投债余额为883亿元,较2021年末下降89亿元。

从经济和财政层面综合考量,丽江市产业创税能力最高,为5.52%,而普洱、文山和西双版纳较低。从债务相对水平考量,昭通、临沧、怒江、德宏等市州负债率、广义负债率、债务率、广义债务率处于较高水平,债务压力较大;昆明市的债务率和广义债务率也均超过400%1000%,债务绝对规模较大,有较高的债务压力。

从债务压力和财政实力来看,云南省下辖各市州可分为四类。1)财政实力较强且债务压力较小,代表城市为玉溪;玉溪以烟草为支柱产业,财政自给率高于云南多数市州,同时债务率也处于省内较低水平。(2)债务压力稍高但财政实力较强,代表城市是昆明。昆明城投平台较多,融资较为活跃,其广义债务率处于省内较高水平,但财政实力也远远强于云南其他市州。(3)财政实力偏弱但债务压力不大,代表城市是西双版纳等;这些城市财政自给率较低,但债务规模也相对较小。(4)财政实力偏弱且债务压力较大的地区,代表城市为昭通、怒江、保山、临沧等,这些城市中部分城投平台涉及非标逾期舆情。

2. 政府做了什么?

针对地区偿债能力下降、债券市场认可度低、城投平台再融资困难等严峻问题,云南省市政府积极应对,努力解除债务困境。云南省政府已经做了什么?还能做什么?

2.1. 政府表态和举措

近年来,云南省政府积极表态,在重要会议及文件中强调加强债务管控,严控地方政府债务增量,妥善化解存量债务风险,并设计和执行具体的化债措施。

2017年,云南省人民政府办公厅印发了《云南省政府性债务风险应急处置预案》,建立了政府性债务风险评估和预警机制,制定了Ⅰ级(特大)、Ⅱ级(重大)、Ⅲ级(较大)、Ⅳ级(一般)四级债务风险事件标准。同年,云南省人民政府制定了《云南省政府性债务管理办法》。

2020年,云南省政府办公厅印发《云南省行政事业单位国有资产管理办法》,明确有政府性债务、隐性债务的行政事业单位国有资产收益,在申请预算安排国有资源(资产)有偿使用成本性补助时,可用于化解本单位债务。

同年,云南省国资委发布《关于省属企业到期债务情况的报告》,强调管控平台债务成本和融资渠道,《报告》要求所有省属国企严控新增债务,化解高息债务,对信托、资管等非标融资进行置换或归还,管控省国企之间相互借款、担保等。

永煤违约事件后,云南省于2021519日召开省属企业负责人座谈会,云南省委常委、常务副省长宗国英出席会议。会议强调,云南国资国企要准确把握当前面临的形势和挑战,聚焦做强做优做精做专主业,毫不动摇、坚决守住不发生债务违约的政治底线。

2021721日起,昆明市人民政府国有资产监督管理委员会组织召开了为期三天的“市属国有企业2021年上半年工作通报暨银政企座谈会”,搭建金融支持昆明市地方经济社会发展的连接平台,建立持续、全面、互利、共赢的长期全面战略合作关系,将金融活水注入市属监管企业,助推市属监管企业健康发展。同时,为全面抓好昆明市国企债务风险防范工作,建立债务风险防控体系,筑牢债务风险“防火墙”,市国资委着力构建完善的“1+4+N”债务风险防范制度体系。即“1”是一个年度防范化解债务风险总方案,“4”是一个互助互保机制、一份资产负债约束任务交办清单、一张防范化解债务风险责任状、一个市领导高位统筹协调分工机制,“N”是一系列针对性的具体举措和招数。此次会议上,市国资委与市属国有企业主要负责人签订了2021年度防范化解债务风险责任状。

20223月,云南省政府网站公布中共云南省委办公厅、云南省人民政府办公厅印发了《云南省缓解基层财政困难三年行动计划》,要求防范化解地方政府隐性债务风险,妥善处置和化解隐性债务存量。

具体来看,近年来云南省化解债务的实际措施主要包括五个方面。

一是成立债务管理委员会。2017年,云南省政府在全国率先成立政府性债务管理委员会,负责建立健全规范的政府举债融资、规模控制、政府性债务化解、风险评估预警及应急处置机制。全省16个州(市)本级、91个县(市、区)也都成立政府性债务管理委员会,实现债务统一归口管理。

二是设立信用保障基金。202012月,云投集团、省属企业和股权投资基金成立不低于300亿元的国企改革发展基金,聚焦云南省五个万亿、八个千亿现代化产业体系,重点投向资产证券化、混合所有制改革、上市公司并购重组等项目,助力神话国企改革,化解国企债务风险。

三是协调各方金融资源。云南省政府积极协调信贷资源,促进银行为云南省的城投平台提供授信支持。

此外,中国人寿发起设立总规模200亿元的“中国人寿-云南国企改革发展股权投资计划(首期)”,对云南省投资控股集团有限公司控股的云南省国有股权运营管理有限公司进行战略增资。2022613日,该股权计划首笔90亿元资金完成投放,用于支持云南股权运营公司投资云南省滇中引水工程有限公司股权。未来,中国人寿将积极推广股权直接投资的“云南模式”,发挥专业投资机构的能力,持续优化股权投资方式方法,加大股权投资力度,为地方经济社会发展提供更多权益性资金。

四是城投平台承接专项债,为债务化解提供腾挪空间。据可统计数据来看,2021年云南省城投平台承接专项债规模达到79.71亿元,规模处于全国中游水平。

五是推进混改,盘活存量资产,深化国资国企改革,加大对省级城投平台的支持力度,化解债务风险。2019年以来,云南康旅尝试通过混改、处置资产、国资委注资、债转股、AMC融资、资产整合等方式筹集债务偿付资金。

总体来看,面对债务困境政府积极表态,努力缓和市场情绪,传达了强烈的偿债意愿;实际举措方面,成立债务管理委员会、设立信用保障基金、协调信贷资源、发行专项债、对核心城投平台提供支持等多措并举,处置化解存量债务,防范风险。

2.2. 云南康旅的化债对策

康旅问题由来已久,早在2019年,就试图引入保利进行混改。2020年,云南城投更名为康旅,未来定位为健康文化旅游。此外,康旅内部管理混乱,近年来有多名云南康旅相关的领导落马。

2020年永煤事件后,云南康旅债券融资受阻,公开市场再无发债,进入完全净偿还阶段。从202011月至20229月,云南康旅及其子公司已经自行偿还446亿债券。2022915日,云南康旅及其子公司均公告称,将于2022920日召开2022年第一次债券持有人会议,并申请提前兑付存量债券。目前,相关债券均已完成兑付。

云南康旅的债务压降主要依靠资产出售、省内国企腾挪、政府注资等形式完成,最终,在银行等金融机构支持下完成债券清偿,安全退出债券市场。

3. 城投债存量及市场表现如何?

3.1. 城投债现状

截至202315日,云南城投债余额为2721.97亿元,以省级平台债券为主。

从发债平台行政级别看云南省级平台城投债余额为1463.6亿元,占比53.77%其中公募余额1320.6亿元,私募余额143亿元;市州级平台城投债余额950.879亿元,占比34.93%;区县级平台城投债余额182.28亿元,占比6.70%;国家级新区平台城投债余额72.15亿元,占比2.65%;国家级开发区平台城投债余额53.07亿元,占比1.95%。省级平台的公募城投债余额远高于私募债,国家级新区和国家级开发区私募债余额均高于公募债。

从发债平台主体评级看AAA级平台主要为省级平台,共有6家,发行的城投债存量最多,为1493.19亿元,占比54.86%AA+级平台主要为市州级平台,共有18家,城投债余额799.549亿元,占比29.37%AA级、AA-级平台分别有36家、4家,城投债余额为386.20亿元、28.64亿元,占比为14.19%1.05%

云南省城投债余额和平台主要集中在省本级和昆明市,省本级有16家平台,城投债余额为1463.6亿元;昆明市有23家平台,城投债余额为914.16亿元。

从债务类型结构来看云南省城投平台债务中银行借款占比较高,资金来源稳定;债券占比较低,公开市场压力不大。截至2022年中,省本级平台债券在有息负债中占比10.64%,昆明市债券占比22.84%从债务期限结构来看截至2022年中,省本级短期有息负债占比29.15%;昆明市、红河州和文山州略高,分别为31.47%36.61%65.26%,但昆明市和红河州经济财政实力较强,文山州有息负债规模较小,综合看短期内债务风险较低。

从到期时间看2023年到期的云南省城投债余额为1252.87亿元,占比46.03%,偿债压力较大,主要由于该期内省级和市州级平台(主要为昆明)城投债到期规模较高。

3.2. 市场表现及原因

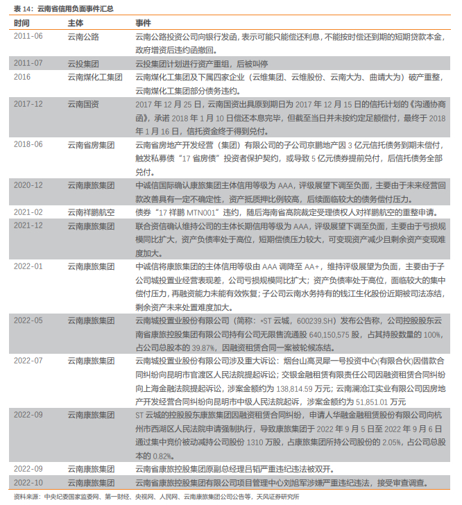
云南省经济和财政实力偏弱、债务率较高,这导致历史上省内信用主体发生过多次负面事件,信用环境相对较差。这些信用负面事件均呈现出主体行政级别高(省级)、资产规模大等特征,负面事件冲击影响大的特点,市场投资者对云南区域态度比较谨慎。

2018年云南国资非标违约事件掀起了一轮城投非标暴雷潮,对2018年以来城投非标违约情况进行统计,发现云南非标违约事件频发,截至20225月共发生非标违约12件,涉及城投平台11家,仅次于贵州。

二级市场上202011月永煤违约,云南城投债市场对此反映强烈;202011-20216月云南省城投债信用利差大幅走阔,高等级表现更为明显。随着康旅度过到期高峰和整体信用环境的改善,20217月起情况出现好转,信用利差开始收窄,其中AAA级利差降低约200BP,这一改善趋势持续至202112月,由于康旅负面舆情的影响,利差再次走阔。20224月以来,经济下行压力较大,稳增长政策陆续出台,城投融资宽松信号释放,云南城投债二级市场利差复又收窄。

从单只债券到期收益率走势看,20229月以来,云南省级重要城投平台云投、云南交投、云南建投和云南能投成交较为活跃的债券到期收益率呈现上行趋势。

一级市场表现和二级市场基本一致永煤违约后,202011月云南省城投债发行额从10月的210.3亿元骤降至37.7亿元,净融资大额转负。叠加康旅到期高峰的影响,云南省城投债经历了连续9个月的净偿还,其中20215月单月净偿还132亿元。20218月发行额大幅提升至190亿元,净融资转正,此后单月发行额基本保持在100亿以上,20226月发行额达233.55亿元,为永煤事件后的最高水平,净融资78.55亿元。此后净融资转负并持续承压,发行额自20229月大幅下行至134.6亿元后持续呈现下行趋势。

具体到企业来看,在经历了康旅集团提前还款后,实际上,市场对省级平台的担忧有所缓解,尽管部分平台融资成本仍偏高,但至少目前已经不是压力最大的主体。相比之下,由于到期债务压力大、土地出让收入大幅下滑等因素,昆明市部分平台当前面临较大的压力,已经成为市场最为纠结的区域。

4. 如何看待云南的城投?

2020年永煤事件以来,云南先后受到了康旅集团和昆明市级平台债务问题的困扰。永煤事件后,康旅集团债券发行遭遇严重困难,处于持续净偿还状态。为了妥善解决康旅集团的债务问题,云南省通过资金拆解、财政支持、资产出售、争取金融机构支持等各种手段筹措资金。最终于2022年9月,提前将康旅集团存续债券全部偿还,康旅集团债务处置告一段落。

2021年以来,云南省常住人口负增长,昆明市土地市场先于全国土地市场出现大幅下滑。进入2022年后,土地市场依然冷清,加上之前康旅的拖累,昆明市级平台债务压力逐步上升,进而引发了市场对昆明市级平台债务问题的担忧。

该如何看待云南的债务问题?

整体来看,之所以会有持续的债务问题困扰,核心仍然是经济财政实力一般,债务压力较大。

除了问题,云南有哪些积极的因素在?

面对债务困境政府积极表态,努力缓和市场情绪,传达了强烈的偿债意愿;实际举措方面,成立债务管理委员会、设立信用保障基金、协调信贷资源、发行专项债、资产出售、对核心城投平台提供支持等多措并举,处置化解存量债务,防范风险。

从历史来看,云南尽管一直遭受债务问题困扰,但仍保持了不错的信用记录。

债务问题,最终要依靠发展来解决。一方面,近两年,云南省能源产业的优势得到一定程度的发挥;另外,随着防疫政策调整,其丰富的旅游资源优势、连接东南亚的桥头堡功能将有望进一步发挥作用。而且昆明市本身债券总量并不算大。

此外,云南省金融副省长、昆明市金融副市长相应人选的任命,相信在相应的债务处置上专业性、及时性将更有保障,也传达出了政府在债务处置上的积极态度。

当然,所有这些积极因素,都需要时间去发挥作用。而债务问题的化解,时间却愈发紧迫。我们倾向于认为,积极因素仍能起到支撑作用。

加载中...