新浪财经 债券

【行业研究】2023年中国证券公司行业信用风险展望

联合资信

关注

主要观点

资本市场改革持续深化背景下证券公司严监管态势延续。2022年监管机构出具罚单的数量有所增加,其中近半集中于投行业务,处罚频次维持在较高位,但暂停业务等重大处罚较少。

证券公司发行债务融资工具规模同比大幅下滑;发债主体级别仍集中在AAA和AA+,证券公司仅有1家主体评级上调,行业信用水平较高且稳定。

2022年前三季度,证券公司营业收入及净利润同比均明显下降;除投行业务外,其他主要业务均面临较大下行压力;受证券市场波动影响,自营业务收入占营业收入的比重明显下降。

2022年以来,中小券商IPO明显提速,证券公司资本补充趋势延续;2022年前三季度,证券公司净资本规模同比有所增长,行业杠杆水平略有下降。

随着国家疫情防控政策的优化以及外部不确定因素的降低,证券公司运营环境有望持续向好,预计2023年证券公司经营同比有望回升,经纪与自营业务或将受益于证券市场景气度以及交投活跃度的提升;行业分层竞争格局加剧,马太效应延续,中小券商仍需谋求特色化、差异化的发展道路;证券公司资本补充态势仍将延续,债券发行规模同比预期将有所增长;严监管基调持续,行业有望继续规范发展,预计出现重大风险事件概率较小。但仍需关注日趋复杂严峻外部环境、重大监管处罚等对证券公司经营的不利影响。

行业展望

稳定

一、2022年行业信用风险回顾

1.行业运营环境

2022年是实施“十四五”规划的关键之年,我国资本市场改革持续深化,相关配套制度及法律法规逐渐完善;监管进一步压实市场参与各方责任,行业严监管态势延续。党的二十大报告明确提出“健全资本市场功能,提高直接融资比重”,此类政策布局亦对证券行业服务实体经济的能力提出了新的要求。

随着我国经济转入高质量发展阶段,资本市场的重要性持续提升,“十四五”规划提出要“完善资本市场基础制度,健全多层次资本市场体系,大力发展机构投资者,提高直接融资特别是股权融资比重。全面实行股票发行注册制,建立常态化退市机制,提高上市公司质量。深化新三板改革;完善市场化债券发行机制,稳步扩大债券市场规模,丰富债券品种,发展长期国债和基础设施长期债券”。2022年是“十四五”规划的关键之年,资本市场改革持续深化,多层次资本市场体系持续完善,多项资本市场改革措施及制度落地实施,多措并举、加速推进,资本市场基础制度持续完善。在此背景下,证券公司运营环境持续向好,改革红利释放,拓宽行业发展空间,但受新冠疫情肆虐及宏观经济下行压力加大影响,行业业绩有所波动。

2022年,资本市场深化改革政策陆续出台,基础制度进一步完善。2022年1月,最高人民法院发布《关于审理证券市场虚假陈述侵权民事赔偿案件的若干规定》,规范了证券发行和交易行为,保护投资者合法权益,维护公开、公平、公正的证券市场秩序,让证券市场虚假陈述侵权民事赔偿案件有法可依。2022年1月,中国证监会2022年系统工作会议提出要以全面实行股票发行注册制为主线,深入推进资本市场改革。2022年4月,第十三届全国人大常委会第三十四次会议表决通过了《中华人民共和国期货和衍生品法》,全面系统规定了期货市场和衍生品市场各项基础制度,为打造一个规范、透明、开放、有活力、有韧性的资本市场提供了坚实的法治保障,具有非常重要而又深远的意义。

2022年10月,党的二十大胜利召开,在党的二十大报告中,总书记提出了“深化金融体制改革,建设现代中央银行制度,加强和完善现代金融监管,强化金融稳定保障体系,依法将各类金融活动全部纳入监管,守住不发生系统性风险底线。健全资本市场功能,提高直接融资比重。加强反垄断和反不正当竞争,破除地方保护和行政性垄断,依法规范和引导资本健康发展。”“坚持把发展经济的着力点放在实体经济上”等政策布局,对证券行业合法合规经营、提高服务实体经济的能力等方面提出了新的要求。同时,党的二十大报告强调,没有坚实的物质技术基础,就不可能全面建成社会主义现代化强国。证券公司作为资本市场交易的驱动者、价格的发现者、财富的管理者,也是贯彻落实新发展理念的践行者和引领者,必须在推进中国式现代化进程中找准定位、主动作为、担当使命。

全面落实“零容忍”政策,合力打击资本市场违法活动;完善资本市场法律制度建设,加强投资者保护,促进资本市场健康发展。

2020年,新证券法、《最高人民法院关于证券纠纷代表人诉讼若干问题的规定》、中华人民共和国刑法修正案(十一)等政策从多个角度加强资本市场法治建设。2021年7月,中办、国办发布《关于依法从严打击证券违法活动的意见》,“意见”提出两个具体时间点目标,其中2022年目标包括“依法从严打击证券违法活动的执法司法体制和协调配合机制初步建立”;2025年目标包括“证券执法司法透明度、规范性和公信力显著提升”等;同月,证监会发布《证券期货违法行为行政处罚办法》,规范执法行为,提升执法效能,从严打击各类证券期货违法违规活动。2021年9月,证监会牵头最高人民法院、最高人民检察院等部门成立打击资本市场违法活动协调工作小组,形成打击资本市场违法活动合力。2021年11月,全国首例证券集体诉讼案一审判决,中国特色的集体诉讼制度有效提升投资者保护力度落到实处;《证券期货行政执法当事人承诺制度实施办法》出台,为进一步完善资本市场基础制度建设提供法治保障。2022年1月,最高人民法院发布《关于审理证券市场虚假陈述侵权民事赔偿案件的若干规定》。2022年4月,第十三届全国人大常委会第三十四次会议表决通过了《中华人民共和国期货和衍生品法》,全面系统规定了期货市场和衍生品市场各项基础制度。2022年11月,证监会就《证券期货违法违规行为举报工作规定(征求意见稿)》公开征求意见。整体看,监管层依然坚持“建制度、不干预、零容忍”九字方针,加强证券执法工作,加大对违法违规行为的打击力度,加大法规制度供给、狠抓落地见效,提高资本市场违法犯罪成本,提升资本市场治理能力,推进资本市场健康发展。

多项积极行业政策发布,业务制度持续规范业务发展,助力行业合规运行;行业政策利好优质券商发展,行业严监管态势持续。2022年监管机构出具罚单的数量有所增加,其中近半集中于投行业务,处罚频次维持在较高位,但暂停业务等重大处罚数量有所减少。

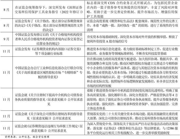
从主要行业政策来看,2022年2月,证监会就《关于完善上市公司退市后监管工作的指导意见》公开征求意见,进一步完善上市公司退市后监管工作。5月,证监会发布《证券公司科创板股票做市交易业务试点规定》,深入推进设立科创板并试点注册制改革,完善科创板交易制度,提升科创板股票流动性、增强市场韧性。8月,在证监会统筹指导下,深交所发布《深圳证券交易所信用保护工具业务指引(2022年修订)》,标志着深交所CDX合约业务正式开展试点,为包括民营企业在内的一篮子债券参考实体提供信用保护,丰富了风险对冲策略,有助于进一步完善定价机制、提升市场活力、增强信用保护工具效能。5月,证监会发布《证券公司科创板股票做市交易业务试点规定》,深入推进设立科创板并试点注册制改革,完善科创板交易制度,提升科创板股票流动性、增强市场韧性。11月,中国证监会办公厅与工业和信息化部办公厅联合印发《关于高质量建设区域性股权市场“专精特新”专板的指导意见》,旨在推动地方政府高度重视专板建设,加大组织协调、数据共享、政策资源整合和支持力度;推动区域性股权市场建立完善适合专精特新中小企业特点的服务和产品体系,通过与其他层次资本市场的有机衔接,使企业更快进入资本市场;同时通过专板建设推动各方转变对区域性股权市场的认识,进一步明确其功能定位,切实从省内经济发展和企业实际出发,按照场外市场逻辑探索发展路径,补齐多层次资本市场的结构性短板。

2022年,监管机构从多方面、多角度加强监管,压实中介机构责任;加大对资管业务检查、监督力度;对部分证券公司全面风险管理落实情况进行专项监管;聚焦证券公司研究、自媒体展业等业务合规开展情况;引导优化证券公司治理水平,强化股东穿透管理等。2022年1-11月,监管机构开出的证券公司罚单超过112张,较2021年有所增长,包括行政处罚、监管措施、自律处分等,其中近半集中于投行业务,经纪业务、资产管理业务等领域也涉及较多罚单,且证监会首次因网络安全事件向券商出具了罚单。总体来看,证券公司处罚频次保持在较高位,但暂停业务等重大处罚数量较少。

2.行业债券发行和评级调整情况

2022年1-11月,股票市场指数和沪深两市交易量受国内经济和国际形势等因素影响震荡下行,证券公司各项业务承压较大,资金需求有所减少,证券公司债券发行规模同比显著下滑;证券公司共发行各类债务融资工具520期,较上年同期减少141期;发行规模合计10189.74亿元,较上年同期大幅下降35.27%;公司债、次级债和短期融资券发行规模较上年同期均有所下降。2022年证券公司全年债券发行规模同比预计将出现明显下滑,随着市场的企稳,2023年证券公司债券发行规模将有所回升。

2022年1-11月,我国证券公司共发行各类债务融资工具520期,发行规模10189.74亿元,分别同比下降141期和下降35.27%。其中,公司债发行规模占总发行规模的比重为49.36%,次级债占比为17.56%,短期融资券占比为33.08%。

公司债方面,2022年1-11月,证券公司合计发行了254期公司债,同比减少74期;合计募资5029.60亿元,同比下降37.28%;发行规模占比为49.36%,占比同比下降1.59个百分点。

短期融资券方面,2022年1-11月,证券公司合计发行了190期短期融资券,同比减少58期;合计募资3371.00亿元,同比减少39.71%;占证券公司总发行规模的33.08%,同比下降2.44个百分点。

次级债方面,2022年1-11月,证券公司共计发行76期次级债,同比减少9期;合计募资1789.14亿元,同比下降16.00%,占总发行规模的17.56%,占比同比上升4.03个百分点。

从现有情况看,证券公司2022年债券发行规模同比预计将出现明显下滑,未来随着市场的企稳,2023年证券公司的资金需求预计将有所扩大,债券发行规模将有所回升。

证券公司发债主体级别分别以AAA和AA+为主,行业信用水平较高,受央行降准引起的资金面宽松,利率中枢整体下移等原因影响,行业发行利差持续走低。

2022年1-11月,通过发行各类债务融资工具对外部融资的证券公司合计71家,其中主体信用级别为AAA的有50家,AA+的有18家,AA评级的有3家,发债主体整体信用水平较高。

2022年前三季度,证券公司发行利差呈持续下降态势。2022年第三季度,证券公司发行利差有所收窄,主体评级为AA+及AAA的证券公司发行利差均值同比及环比均有所下降;AA级证券公司发行利差同、环比均有所上升。2022年第三季度,证券公司行业利差均值53.70BP,同、环比下降幅度几乎一致,保持稳定;AAA证券公司平均利差低于AA+利差55.22BP,差额同比下降23.54BP,环比下降58.90BP,有所收窄。

行业评级保持稳定,年初至今,共有1家证券公司主体级别上调[1]。

2022年1月,中诚信国际信用评级有限责任公司给予华林证券AA+主体评级,展望稳定。除此之外,国内证券公司主体评级均未被调整变动,行业信用水平稳定。

3.经营情况回顾

2022年以来,在疫情反复和市场环境等多重因素影响下,除投行业务表现稳健以外,证券公司其他主要业务均面临较大下行压力,前三季度营业收入和净利润同比均明显下降;证券行业马太效应延续。

2022年以来,我国经济稳重求进,资本市场改革持续深化,货币政策灵活适度,保持了连续性、稳定性、可持续性。2022年前三季度,股票市场指数和沪深两市交易量受国内经济和国际形势等因素影响震荡下行,同期证券公司各项业务承压较大,其中证券投资收益(含公允价值变动)同比大幅下降。

2022年1-9月,140家证券公司实现营业收入和净利润分别为3042.42亿元和1167.63亿元,分别同比下降16.95%和18.90%。其中证券承销与保荐业务净收入和投资咨询业务净收入分别同比增长7.22%和14.81%,证券投资收益同比大幅下降47.32%,主要系证券市场波动剧烈,沪深两市指数出现回落,金融资产因公允价值变动产生较大浮亏所致。

2022年以来,股票指数震荡下行,头部券商在面临市场波动时具备优势,盈利稳定性较强,因而净利润和营业收入进一步向头部集中。从行业集中度数据来看,2022年前三季度,行业排名前十的券商的营业收入和净利润集中度分别为64.50%和70.40%,分别同比提升2.06个和3.47个百分点,在行业下行趋势下,集中度继续表现提升态势。未来,随着政策的不断倾斜,大型券商可以凭借规模、平台、品牌等多方面优势将龙头优势进一步扩大,证券公司的行业集中度仍将维持在较高水平。

2022年前三季度,证券公司前三大收入来源分别为经纪业务、证券投资业务和投行业务,除投行业务表现稳健以外,在证券市场剧烈波动和疫情反复等多方面因素的影响下,经纪业务和证券投资业务收入占比较去年有所下降。

从收入结构看,2022年1-9月,证券投资业务收入大幅下降,占比降低10.62个百分点至18.42%;代理买卖证券业务收入(含席位租赁)占比较上年小幅增长1.51个百分点至28.83%,为证券公司最主要的收入来源;承销与保荐业务净收入和投资顾问业务收入占比分别为14.66%和1.52%,承销与保荐业务净收入同比实现增长,收入占比超过利息净收入,成为证券公司第三大收入来源。

证券公司证券投资业务与市场关联度高,2022年以来,股票市场指数持续震荡下行,呈结构化行情;债券市场指数小幅上升,十年期国债收益率整体有所下行,自营业务承压。场外衍生品业务在增强业绩稳定性和风险管理方面的重要性日益凸显,预计将成为新的业绩增长点。

2022年以来,证券市场震荡下行,证券公司自营业务收入受到较大影响。截至2022年11月末,上证综指收于3151.34点,较上年末下降13.42%;深证成指收于11108.50点,较上年末下降25.23%;中债综合净价(总值)指数为103.26点,较上年末小幅上涨0.04%;十年期国债收益率为2.910%,较年初增长7.48个基点。2022年1-9月,证券公司实现投资收益(含公允价值变动)560.49亿元,同比大幅下降47.32%。

联合资信关注到,证券公司自营业务与证券市场高度关联,面临较高的市场风险,在股票市场持续震荡的情况下,投资收益的实现仍存较大不确定性。2022年4月15日和12月5日,中国人民银行共实施二次全面降准,均降低金融机构存款准备金率0.25个百分点,2022年12月,中央经济工作会议强调坚持“稳中求进”总基调,稳健的货币政策要精准有力,保持流动性合理充裕;但债券市场违约常态化,区域信用分化纠偏、风险偏好恢复仍需时日,仍需关注信用风险暴露对自营投资带来的负面影响。

此外,包括中信证券、中金公司、华泰证券和申万宏源在内的头部券商持续推进“去方向化”的“客需型”业务发展,进一步带动了场外衍生品市场的发展。截至2022年9月末,上市券商衍生金融资产规模合计达1479.12亿元,较上年末增长82.00%。由于场外衍生品业务存在高“护城河”的特性,对券商的资本实力、风控能力和客户资源均有极高要求,因而头部券商在利用衍生品业务增强自身业绩稳定性方面具备天然优势。在市场波动加大的情况下,场外衍生品已成为服务客户风险管理及资产配置的重要工具,未来预计也将成为证券公司重要的业绩增长点。

2022年股票市场交投活跃度同比下降,经纪业务增长动力不足。积极推进财富管理转型仍为行业未来的发展方向,基金投顾业务的开展将在一定程度上丰富券商的盈利来源。

2018年以来,市场交易活跃程度在2021年三季度达到阶段性峰值,受疫情、市场低迷等多重外部因素影响,2022年以来股市交易活跃程度有所下降,但仍维持在历史的相对高位,单季度交易额稳定在50万亿元以上。2022年前三季度,沪深两市成交额173.60亿元,同比下降8.78%;2022年1-9月,证券公司实现代理买卖证券业务净收入877.11亿元,同比下降12.36%。截至2022年11月末,我国A股市场全年成交额206.74万亿元,同比下降10.69%,但从收入结构来看,经纪业务仍为证券公司最主要的收入来源。

当市场下行时,投资者参与资本市场投资的意愿低。财富管理虽然同样属于轻资产业务,但其对服务的专业性要求相对较高,收入实现的稳定性也高于代理买卖证券业务佣金收入。在市场波动背景下,增强客户粘性、发展以保有量收费为主的财富管理业务仍为行业的发展方向。其中基金投顾业务有望成为券商经纪业务向财富管理转型的重要途径,为财富管理业务由卖出导向向“以客户为主”转型提供基础,通过实现客户资产的保值增长,将提供服务从产品营销转向资产配置,而证券公司的收入实现方式也将由传统的代销金融产品收取销售费、申赎费转向收取基金投顾服务费,这在一定程度上丰富了券商的盈利来源。2020年3月,首批证券公司基金投顾试点资格获批。2021年以来,基金投顾试点开启扩容趋势,截至目前获批券商总数达27家。

2022年,证券公司投行业务表现亮眼,IPO发行规模同比有所增长,债券主承销规模略有下降,实现收入同比有所增长;投行业务质量评价结果预计将有效提升投行业务专业化水平和合规风控能力;在持续推进“提升直接融资占比”和全面实施股票注册制的多重背景下,投行业务仍具备较多的业务增量机会,集中度或将持续提升。

证券公司投行业务与资本市场融资规模呈较高相关性。截至2022年12月18日,发审委全年审核IPO家数581家,其中509家通过审核,过会率为87.61%,相较于2021年全年492家IPO审核家数、443家通过家数以及90.04%的通过率,IPO审核家数明显增加,过会率略有下降。

股权融资方面,2022年1-11月,IPO发行规模合计5424.12亿元,较上年同期增长18.83%;发行家数368家,较上年同期减少111家;再融资规模合计9591.15亿元,同比下降12.98%。债权融资方面,,2022年1-11月证券公司主承销各类债券金额9.98万亿元,同比减少2.93%。

随着资本市场改革的持续深化,IPO维持常态化发行,在其余业务受A股负面影响较大的情况,投行业务表现较为亮眼。2022年前三季度,全行业实现证券承销与保荐业务和财务顾问净收入492.25亿元,同比增长6.29%。

2022年12月,中国证券业协会发布了2022年证券公司投行业务质量评价结果,主要从项目执业质量评价、内部控制评分、业务管理评价三个方面进行评价,评价期为2021年全年,对象为期间有完成项目的77家保荐机构,评价项目覆盖期间审结的全部主板、创业板、科创板首发和再融资项目,共计1349个。最终评价结果,12家券商被评为A类,50家券商被评为B类,15家券商被评为C类。在评价过程中,中国证券业协会指出了投行在作业过程中出现的IPO项目撤回、是否建立内控部门对业务部门的执业质量跟踪评价机制、未严格执行薪酬递延机制、未经立项即更换上市板块、未经立项即与发行人签订保荐协议、缺失内核会议纪要或内核意见、缺失对内核意见的回复等问题,预计投行业务质量评价将有效提升投行业务专业化水平和合规风控能力。

我国正处于经济转型的重要阶段,“提升直接融资占比”“全面实行股票注册制”等资本市场改革目标稳步推进,北交所于2021年11月15日正式开市,多层次资本市场逐渐完善。在注册制背景下,估值定价能力成为投行业务的核心竞争力,但“保荐+跟投”的模式对证券公司资本形成约束,定价能力和资本需求的增长或将导致头部券商的集中度进一步提升。

受股票市场低迷影响,两融业务规模有所收缩,但融资融券标的范围的扩大有利于增厚信用业务收入;股票质押业务规模持续下降。

信用业务与股票市场具有高度相关性。2022年以来,伴随着股票市场的大幅回撤,沪深两市两融余额呈下降态势。2022年5月,证券市场行情逐步回暖,两融余额在2022年6月企稳小幅回升。受三季度股票指数回撤影响,两融余额再度回落。截至2022年11月末,沪深两市两融余额14643.57亿元,较上年末下降14.47%。2022年前三季度,证券公司实现利息净收入473.35亿元,同比下降2.01%。

近年来,两融业务的相关制度持续优化,科创板、创业板注册制股票自上市首日即成为两融标的等措施均在一定程度上解决了券源不足的问题。2022年10月,上海证券交易所和深圳证券交易所分别发布了《关于调整融资融券标的证券有关事项的通知》和《关于扩大融资融券标的股票范围的通知》,上交所主板标的股票数量由现有的800只扩大到1000只,主板标的股票的市值占沪市主板A股流动市值达到95%;深交所注册制股票以外的标的股票数量由现有800只扩大到1200只。融资融券标的股票范围的扩大,有利于增厚证券公司信用业务收入。

股票质押业务方面,2018年以来因市场下跌导致质押风险暴露,证券公司普遍提高股票质押业务风控标准、压降业务规模,面临的相关风险已逐步化解。截至2022年12月16日,市场质押股数4021.95亿股,市场质押股数占总股本比为5.25%,较上年末下降0.35个百分点;市场质押股份市值合计33343.22亿元,较上年末下降19.85%。2022年以来,市场股票质押业务规模进一步下降。

2022年以来,证券公司资产管理业务规模小幅下降,业绩表现较为一般;业务结构以集合计划为主,提前布局公募基金业务的券商有望实现较好发展。

自2017年4月证监会提出对资金池和通道业务限制后,证券公司资管业务步入下行区间。2018年4月,《关于规范金融机构资产管理业务的指导意见》的出台进一步加速了资管业务规模尤其是通道业务和“资金池业务”的收缩。近年来,证券公司资产管理业务规模持续收缩,主动管理产品规模占比不断提升。2022年以来,证券公司资产管理业务规模有所波动,整体小幅下降,但业务规模下降速度明显放缓。截至2022年9月末,证券公司资产管理业务总规模为7.90亿元,较上年末小幅下降3.78%。

从资管业务结构来看,截至2022年9月末,证券公司定向资产计划占比持续下降至42.78%,占比较上年末下降6.25个百分点;集合计划占比49.89%,较上年末上升5.59个百分点。随着证券公司主动管理转型的进行以及主动管理能力的提升,对其自身提供增值服务和产品附加值的能力提出了更高要求。

随着资管新规过渡期即将结束,净值化要求逐步推进落地,居民资金配置需求增长,资产管理业务有望向好发展。随着“一参一控一牌”新规落地,证券公司纷纷成立资管子公司,加快申请公募牌照步伐,资管公募化转型加速。截至2022年三季度末,公募基金管理规模达26.59万亿元,较年初小幅增长4.03%,证券公司发力公募业务,有助于提升收入、开拓新的业务增长点。

2022年前三季度,受A股市场低迷等多重因素影响,券商资管业务整体表现一般,共实现净收入201.95亿元,同比下降8.05%。未来随着市场企稳以及主动管理转型的推进,券商资产管理业务规模和收入有望实现双增长。

2022年以来,证券公司的资本补充趋势延续,三季度末证券公司净资本规模较2021年末有所增长,全行业资本实力持续增强。

随着市场竞争的加剧,证券公司急需增厚资本以应对竞争,2022年以来,证券公司通过IPO、增发、配股方式共募集资金约677.32亿元,东莞证券、信达证券、首创证券三家券商已经相继通过证监会发审委的审核,其中首创证券已顺利上市,合计募集资金总额19.32亿元,信达证券计划于12月26日上市,东莞证券暂未拿到批文,相较于2021年仅财达证券一家登录A股,中小券商IPO有所提速。2022年以来,共有2家证券公司实施增发,合计募集资金134.33亿元;共有3家证券公司通过了增发预算,预计募集资金225.00亿元。2022年以来,共有4家证券公司实施配股,合计募集资金523.67亿元。截至2022年11月末,证券公司共计发行76期次级债(包含永续次级债),合计募资1789.14亿元,发行期数和发行规模同比分别下降10.59%和16.00%,次级债发行规模占证券公司总发行规模的17.65%,占比同比增加4.12个百分点。据Wind统计,截至2022年11月末,开源证券和华宝证券已完成IPO材料申报并进入反馈阶段,财信证券和渤海证券已预披露更新。预计2023年证券公司资本补充趋势将延续。

截至2022年9月底,140家证券公司净资产为2.76万亿元,较2021年底增长7.39%;净资本为2.11万亿元,较2021年底增长5.50%,资本实力有所提升。

证券公司财务杠杆水平处于先增长后维稳态势,整体资产流动性较好。

2017-2021年末,随着行业竞争的不断加剧以及重资本业务的快速发展,证券公司的资金需求不断扩大,证券公司不断扩大债务融资规模,行业财务杠杆水平持续提升。截至2022年9月末,证券公司自有负债为6.38万亿元,较上年末下降4.25%;自有资产负债率为69.80%,较上年末下降0.63个百分点;伴随证券市场剧烈波动,为防范业务风险,证券公司对持续增长的财务杠杆水平进行控制,截至2022年9月末,证券公司财务杠杆倍数为3.31倍,较2021年末有所降低。

从资产流动性看,截至2022年9月末,证券公司自有资产为9.14万亿元,较上年末增长5.18%;资产构成以投资类资产、现金类资产和两融类资产为主,行业整体资产流动性较好。

二、2023年行业信用风险展望

2023年,随着国家疫情防控政策持续优化,外部不确定性因素降低,压制市场风险因素或将得到解除,证券公司经营环境有望持续改善,全年经营情况有望同比回暖,尤其是经纪与自营业务或将受益于证券市场景气度以及交投活跃度的提升;但受国际环境依然复杂严峻、国内经济下行压力仍较大等因素影响,证券公司经营仍面临一定不确定性。

从宏观经济层面看,随着疫情防控政策的持续优化调整,疫情对经济运行的扰动将显著减弱,在中央经济工作会议指出的“稳字当头、稳中求进”,继续实施积极的财政政策和稳健的货币政策基调下,2023年国家将进一步加大经济发展扶持力度。随着“健全多层次资本市场体系”“提高直接融资特别是股权融资比重”“全面实行股票发行注册制”等资本市场改革目标的持续推进,证券公司运营环境有望持续向好。

随着市场的企稳,证券市场景气度有望得到提升。分业务来看,经纪业务方面,市场交投活跃程度的提升有望适度缓解佣金率下滑对证券公司佣金收入的负面影响,基金投顾业务的开展利好财富管理转型的推进,随着经济的恢复,居民理财需求增加将助力经纪业务的增长;信用业务方面,随着两融标的的扩容以及市场的企稳,融资融券业务规模有望出现回升,股票质押业务规模持续下降,预计整体风险可控;投行业务方面,资本市场改革持续深化,注册制的推进、直接融资占比的提升都将为投行业务的发展带来增量,也对券商的综合服务能力提出了更高要求,同时强者恒强的局面将在投行业务表现的更为突出;资管业务方面,随着主动管理转型的逐步推进,券商资管业务规模有望企稳,盈利能力或将出现一定增强;自营投资方面,2022年,股票指数震荡下行,证券公司权益投资业务表现普遍较差,随着市场环境的转好,自营业务有实现较好收益,考虑到债券潜在的违约风险,且证券公司债券投资规模较大、占比较高,债券投资业务面临一定信用风险。

我国经济发展仍面临需求收缩、供给冲击、预期转弱等多重压力,资本市场或将受到冲击;债券市场违约常态化,区域信用分化纠偏、风险偏好恢复仍需时日等因素对证券公司业务发展的不利影响仍存在,证券公司业务发展面临一定不确定性。

行业分层竞争格局加剧,马太效应延续,中小券商需谋求特色化、差异化发展道路;证券公司资本补充态势仍将延续,债券发行规模同比预期将有所增长。证券公司的发展过程中仍存在业务同质化严重、传统经纪业务收入结构单一、业绩和市场高度挂钩、盈利波动性大等特点,其中大型券商收入结构相对均衡,在业绩稳定性方面具备优势。大型证券公司在资本实力、风险定价能力、金融科技运用等方面均较中小券商具备优势,随着政策的持续倾斜以及资源投入积累效应的持续显现,大型券商的综合实力将持续提升,行业分层竞争格局加剧,马太效应延续,中小券商仍需进一步结合市场环境、自身禀赋及其所在区域的特色化需求,在特定行业、区域内精耕细作,逐步转向差异化、特色化发展策略。财富管理转型是我国证券公司发展的必然趋势,近年来,我国证券公司纷纷着力于打造自身的理财服务品牌、重塑客户服务体系,但整体来看,经纪业务仍没有突破基于通道服务收费的盈利模式,转型目标模式尚不明确,虽然支持创新的政策为构建财富管理体系创造了条件,但证券公司仍需不断拓展投顾服务的内容、丰富金融产品体系,满足客户多样化个性化的投资需求,推动经纪业务由佣金模式主导向佣金与费用模式并重转化。同时,为应对证券市场的剧烈波动,更好地控制风险,证券公司将大力推进“去方向化”的“客需型”业务发展,未来能够增强业绩稳定性的场外衍生品业务预计将成为证券公司新的业绩增长点。随着金融科技对证券业务赋能的效果逐步显现,证券公司在该领域的投入布局预计将进一步扩大,目前我国证券公司的数字化转型已经进入全面加速阶段,在线上获客成本高企的情况下,利用金融科技,多维度收集信息构建用户画像,打造高效的客户触达能力,提供智能的财富管理服务,满足用户多样化需求已经成为大势所趋。

2023年,证券公司仍需不断增厚资本以应对不断加剧的竞争,资本补充态势预期仍将延续;随着市场环境的企稳,证券公司资金需求或将有所增加,债券的发行规模同比预期将有所增长。

严监管基调持续,利于行业规范发展;预计行业发生重大风险事件概率较小,但重大监管处罚仍将是券商个体主要经营风险之一。2023年,证监会将继续统筹推进提高上市公司质量、健全退市机制、多层次市场建设、压实中介机构责任、投资端改革、完善证券执法司法体制机制等重点改革,持续完善资本市场基础制度。“严监管、防风险”仍将是监管的主旋律,以推动证券公司加强内部控制、扎实风险管理、提升执业水平,坚守底线练好内功,推动行业规范发展。证券公司预计将继续平稳经营,发生重大风险事件概率较小,行业出现信用违约的概率较小,但仍需关注投资银行、资产管理等业务内控制度的健全情况以及开展项目过程中的尽责情况,重大的涉及业务资质暂停的处罚仍是影响券商个体经营的重要风险之一。

[1]未统计对同一主体多家评级机构在有效期内的级别不一致的情形。