新浪财经 债券

中泰证券研究所:信用债违约手册(2020年)

新浪财经

关注

原标题:信用债违约手册(2020年)

来源:岳读债市

基本结论

2020年信用债违约延续常态化,累计违约率再创新高。2020年以来(截至12月20日,下同),共有140只信用债发生违约,涉及债券本金金额1803.09亿元,其中包括28家新增违约主体;信用债累计违约金额达到5155.23亿元,违约率为1.51%,较去年上升0.29个百分点。

国企违约风险明显提升,首次违约评级中枢上移。2020年新增违约主体表现有以下几个特点:1)国企累计违约金额从去年的457.33亿增至1004.15亿,累计违约率从0.21%增至0.38%,国企违约风险明显提升,而民企债违约率上升势头减缓;2)高等级违约主体增加,2020年以来违约前一个月主体隐含评级相对集中于A等级,占比23.08%,而2019年则集中于CCC及以下等级,占比21.43%,新增违约主体评级中枢有所上移;3)首次违约主体行业分布较为分散,2020年以来28家首次违约主体覆盖了14个申万一级行业,在行业分布集中度方面无明显规律;4)近两年首次违约主体相对集中分布于中原地区和东南地区,其中2020年以来的28家新增违约主体中,广东和北京各占5家;5)2020年以来新增违约主体债券整体回收率偏低,只有盛京能源已全额兑付;从历史偿付情况来看,有偿付记录的债券占总样本券的13.03%,其中全额偿付占比6.53%。

本轮国企违约风波直接影响体现在四个方面:1)一级市场融资受阻,参考永煤事件后河南省信用债券发行困难这一现象,短期内弱资质主体、部分区域或行业的公开市场融资受到明显冲击;2)二级市场形成流动性负反馈,易引发“债券抛售—债券估值下行—基金、资管产品净值下降—被动赎回—债券抛售—债券估值进一步下行”的恶性循环;3)部分机构面临流动性冲击,机构提升对质押券的要求,质押融资受阻或使得信用风险逐渐向流动性风险传导;4)信用评估标准面临重塑,高评级国企超预期违约事件再一次警示了信用风险评估体系的潜在问题,信用评估将逐步回归基本面。

从违约原因看,疫情对企业经营冲击较明显。我们将2020年以来的新增违约主体的违约原因大致分为以下四类:1)经营层面,企业生产经营出现问题,尤其是受到疫情冲击或行业下行压力的影响;2)投资层面,投资活动激进,且盈利能力未随投资扩张显著提高,多元化业务带来较大资金链压力,导致现金流缺口扩大;3)融资层面,公司债券集中到付压力大,银行授信额度不足,股权质押比例高,流动性极为紧张,公司再融资困难;4)内控层面,公司内控薄弱,报表质量存疑,实控人侵占公司利益,公司高管变动频繁,或强烈依赖担保代偿。与以往发行人违约原因相比,今年以来新增违约主体更多归因于经营层面,主要是新冠肺炎疫情影响下企业经营承压。

风险提示:1)经济复苏不及预期,企业经营困难加剧导致违约风险上升;2)货币政策大幅收紧,企业再融资压力加大;3)超预期信用风险事件发生,信用利差走扩。

2020年信用违约整体保持平稳态势,但在违约企业性质、评级与行业分布、违约原因等方面都呈现出一些新特征,尤其是华晨、永煤等国企密集性违约给市场带来一定的信仰冲击。本文梳理和回顾了今年以来信用债违约概况,对新增违约主体逐一进行案例分析,以供投资者参考。

一、2020年信用债违约概况

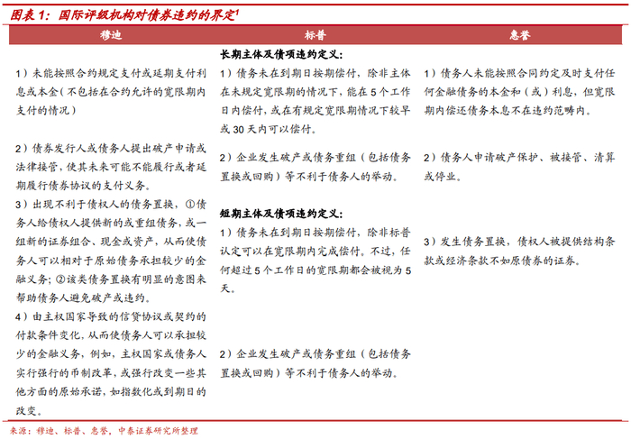
1.1 债券违约的界定

从海外经验来看,国际三大评级机构对于债券违约有着各自明确的界定,综合三大评级公司的标准,债务违约主要包括:1)未在到期日偿还本金和利息;2)企业申请破产、清算或被托管;3)企业发生债务置换或重组计划等三项事件的发生。

从国内法律体系看,我国合同法第一百零七条【违约责任】规定,当事人一方不履行合同义务或者履行合同义务不符合约定的,应当承担继续履行、采取补救措施或者赔偿损失等违约责任。具体到债券违约的界定,通常是由债务融资工具募集说明书中的条款规定,如根据2015年由证监会第113号文《公司债券发行与交易管理办法》第五十七条规定,发行人应当在债券募集说明书中约定构成债券违约的情形、违约责任及其承担方式以及公司债券发生违约后的诉讼、仲裁或其他争议解决机制。

从国内法律体系看,我国合同法第一百零七条【违约责任】规定,当事人一方不履行合同义务或者履行合同义务不符合约定的,应当承担继续履行、采取补救措施或者赔偿损失等违约责任。具体到债券违约的界定,通常是由债务融资工具募集说明书中的条款规定,如根据2015年由证监会第113号文《公司债券发行与交易管理办法》第五十七条规定,发行人应当在债券募集说明书中约定构成债券违约的情形、违约责任及其承担方式以及公司债券发生违约后的诉讼、仲裁或其他争议解决机制。

不同的债券产品对违约的界定会有一些差异,但募集说明书中对于债券违约的描述一般会涉及拖欠付款、企业解散和破产三种情况。

1)拖欠付款:

包括未按时支付本金、未足额支付本金、未按时支付利息或未足额支付利息。

2)企业解散:

指公司在所有债券未赎回或清偿前基于一定法定事由而法律人格消灭。

3)企业破产:

指公司破产、全面无力偿债、拖欠到期应付款项、停止/暂停支付所有或大部分债务或终止经营其业务,或公司根据《破产法》规定进入破产程序。

1.2 2020年以来信用债违约延续常态化

新增信用债违约主体数量下降。2020年以来(截至12月20日),共140只信用债发生违约 [2],违约债券发行金额达到1803.09亿元。与去年同期相比,违约债券数量有所下降(去年同期181只),而涉及本金金额上升(去年同期1653.06亿元)。此外,今年以来有28家新增违约主体,相比于去年的43家有明显下降。

信用债累计违约率再创新高。违约率方面,我们使用历史信用债累计违约金额除以年初年末信用债存量规模[3]均值来计算信用债累计违约率。截至2020年12月20日,信用债累计违约金额达到5155.23亿元;违约率为1.51%,较去年上升0.29个百分点。

1.3 国企违约风险明显提升,首次违约评级中枢上移

2020年以来,永煤、华晨等国企相继违约,“国企信仰”面临冲击。截至12月20日,2020年以来共47只国企债违约(含央企债25只),28家新增违约主体中有8家是国企,占比28.57%;2019年共14只国企债违约(含央企债6只),43家新增违约主体中有7家是国企,占比16.28%。国企累计违约金额从去年的457.33亿增至1004.15亿,累计违约率从0.21%增至0.38%,违约风险明显提升。违约国企不仅包含校企背景的弱资质国企,如清华紫光、北大科技园,也有国资委背景的永城煤电、华晨汽车等,国企债刚兑信仰受到较大冲击。

民企债违约率增速边际放缓。民企债方面,2020年以来民企累计违约金额为3720.57亿元,违约率达到13.71%,较去年上升2.19个百分点,民企债违约延续平稳化态势,违约率增长边际放缓。

高等级违约主体增加。违约前一个月外部评级为AAA等级的新增违约主体有3家,分别是永煤控股、华晨汽车、紫光集团。由于外部评级可能失真,我们观察首次违约主体前一个月评级分布时,选用中债隐含评级。2020年以来,违约前一个月主体评级相对集中于A等级,占比23.08%;A+、BBB、CCC及以下等级均占比15.38%。2019年,违约前一个月主体评级则相对集中于CCC及以下等级,占比21.43%;A+、BB等级均占比16.67%。相比于2019年,2020年首次违约主体前一个月隐含评级中枢有所上移。

首次违约主体行业分布较为分散。2020年,28家首次违约主体覆盖了14个申万一级行业,其中综合、建筑装饰、汽车、房地产、公用事业行业均有3家主体。相比之下,2018、2019年首次违约主体相对集中分布于综合类别行业,而2020年在行业分布方面则无明显规律,违约主体分布较为分散。

2020年广东和北京新增违约主体数量居多。近两年首次违约主体相对集中分布于中原地区和东南地区,其中在2020年,28家新增违约主体中,广东和北京各占5家,辽宁3家,天津、重庆、浙江、福建、上海、山东各2家;2019年的43家新增违约主体中,山东占5家,广东4家,北京、辽宁、河南、河北、江苏各3家。

公司债违约数量居多。近两年公司债违约比例最高,2020和2019年公司债违约数量分别占违约债券总数的53.57%和58.92%,其次是中期票据,近两年占比分别为32.14%和23.24%,随后是短期融资券和定向工具。企业债、可交债、资产支持证券违约数量相对较少。

1.4 违约后续回收情况不佳

债券违约后,企业处置方式可按是否涉及司法诉讼分为两类。

非司法手段主要包括企业自筹资金、引入第三方和债务重组三类。自筹资金方面,违约事件发生时,企业可通过资产变现、抵质押融资等方式筹集偿债资金。引入第三方具体可分为引入外部担保机构、母公司或关联方及AMC等:首先,在违约债券设有外部担保的情况下,违约时担保机构有义务按照合同约定替企业偿还部分或全部现金,其次,由于上市公司本身具有壳价值、可能对当地经济或就业具有重大影响,母公司、关联企业甚至是当地政府有动机承接公司债务或通过资产注入等方式为公司提供流动性支持,最后,企业也可通过引入资产管理公司(即AMC)来处理公司资产,但因违约债券难以定价,目前此种模式并未大规模推行。债务重整可以简单理解为“债务打折”,主要包括延长偿债期限、降低偿还的本金或利率等。现实中,采用延长期限、降低本金或利率、追加担保等方式降低偿还压力的债券较多;部分企业也会采用债转股方式化债。

司法手段主要包括违约求偿诉讼和破产诉讼两类。根据《合同法》规定,债权人可在债务人无法按时偿付本息的情况下向法院提起违约求偿诉讼,要求通过查封、扣押、冻结等方式控制债务人的财产、防止债务人恶意逃废债。另外,当企业资不抵债或无法及时偿还债务时,企业可能会进入和解、重整和破产清算等程序;前两种方式适用于仍有经营潜力的企业,其中和解仅可由债务人提出。由于违约企业往往存在内控问题,债权人通过非司法手段索债无望,目前国内债券违约处置以司法手段居多。

从2020年新增违约主体后续偿债情况看,由于时间尚短,整体回收率偏低。截至2020年12月20日,有兑付金额的主体(含展期、技术性违约)为华晨汽车、盛京能源、桑德工程、巴安水务、康美药业、远高实业,其中盛京能源已全额兑付;除盛京能源违约金额为担保人(瀚华融资担保股份有限公司)代偿外,其余均为发行人自筹资金偿付。

历史兑付情况不佳。仅统计公募债、实质性违约的债券,同时剔除违约类型为本息展期、触发交叉违约、技术性违约、担保违约的债券,共选取2014年至今的样本券398只。从历史违约偿付情况来看,有偿付记录的债券占总样本券的13.82%,其中全额偿付的债券占比6.53%。样本券总违约本息2805.02亿元,兑付本息279.06亿元,总回收率为9.95%,其中国企债(含央企和地方国企)回收率相对较高,为10.89%,民企债回收率为10.44%。若仅统计2014年至2019年期间违约的债券,则国企债和民企债回收率分别可达到22.87%、13.75%。

1.5 国企违约风波的市场影响

今年以来国企信用事件频发,尤其是11月10日永煤事件持续发酵,引发市场悲观情绪及对政府信仰的质疑。国企违约风波短期内对债券市场的影响有以下几个方面:

1)一级市场融资受阻:

自永煤违约后,投资者情绪悲观,债券价格剧烈波动,引发融资端连锁反应,不少债券取消发行。市场情绪趋于谨慎,甚至对部分区域或行业“一刀切”,近期河南省信用债券发行受阻即为直接反映。弱资质主体、部分区域或行业的公开市场融资受到明显冲击。

2)二级市场形成流动性负反馈:

国企违约风波下,投资者产生避险情绪,大量债券遭遇抛售,从而引发了“债券抛售—债券估值下行—基金、资管产品净值下降—被动赎回—债券进一步抛售—债券估值继续下行”的恶性循环,形成流动性的负反馈。

3)部分机构面临流动性冲击:

随着恐慌情绪蔓延,出于对防风险的考虑,机构加强风控、降低风险偏好,同时提升对质押券、对手方的要求。质押融资受阻或使得信用风险逐渐向流动性风险传导,流动性分层现象阶段性加剧。

4)信用评估标准面临重塑:

2020年以来的高评级国企超预期违约事件,再一次警示了当前信用风险评估体系的潜在问题。在刚兑预期逐渐打破的背景下,信用债市场风险评估也将逐步由“信仰定价”回归“基本面定价”,即降低对国企信仰的加持,提升对盈利、内生现金流等主体资质影响因素的评价权重,信用评估标准或将重塑。

[1]中债资信:《违约界定再思考》,2016年。

[2]仅统计违约性质为实质性违约,不含技术性违约、触发交叉条款、担保违约等。

[3]信用债存量统计范围包括金融债(除政策性银行债)、企业债、公司债、中票、短融、定向工具、ABS、可转债、可交债。

二、违约案例梳理

我们将2020年以来的新增违约主体的违约原因大致分为以下四类,违约主体往往多个问题共存。

1)经营层面:企业生产经营出现问题,盈利能力、变现能力下降,尤其是受到疫情冲击或行业下行压力的影响,如永城煤电、华晨汽车、吉林森工集团、宜华企业、力帆实业、巴安水务、新华联控股、如意科技;

2)投资层面:投资活动激进,且盈利能力未随投资扩张显著提高,多元化业务带来较大资金链压力,导致现金流缺口扩大,如泰禾集团、天房集团、桑德工程、紫光集团;

3)融资层面:公司债务高企,债券集中到付压力大,银行授信额度不足,股权质押比例高,流动性极为紧张,公司再融资困难,如三盛宏业、中融新大、铁牛集团、信威通信、华讯科技、成龙建设鸿达兴业;

4)内控层面:公司内控薄弱,报表质量存疑,实控人侵占公司利益,公司高管变动频繁,或强烈依赖担保代偿,如康美药业、天神娱乐、北大科技园。

疫情对企业经营有较强冲击。与以往发行人违约原因相比,今年以来新增违约主体更多归因于经营层面,主要是受到新冠肺炎疫情影响而经营受阻。

2.1 山东如意科技集团有限公司

2.1.1 主体介绍

山东如意科技集团有限公司是一家中外合资企业,原名为济宁如意创业有限公司,公司控股股东为北京如意时尚投资控股有限公司,截至2020年11月末持股79.48%,此外伊藤忠商事株式会社持股11.72%,公司实际控制人为自然人邱亚夫。公司主要从事纺织服装制造、服装的批发及品牌运营等业务。据2019年年报,公司主营业务收入占比由大到小排列分别为服装零售、原料经营、纺织制造及其他业务四大业务板块,其中服装零售2019年营业收入占比37.29%,毛利率为55.49%。

2015年7月,大公国际首次发布如意科技主体评级为AA等级,2018年6月调高主体评级至AA+,评级展望为稳定。2020年3月11日,大公国际公告称,山东如意科技集团再融资能力有限,公司及实控人近期多次被纳入被执行人名单,短期偿债压力很大,因此决定将公司主体信用等级调降至AA-,评级展望调整为负面。

2020年3月13日,持有人会议决议“19如意科技MTN001”2020年付息时间展期至2020年6月15日;2020年6月12日,第二次持有人会议决议本期利息延期6个月至2020年12月15日兑付。

2020年12月14日,公司发布《2017年度第一期中期票据未能按期足额兑付的公告》,公告称,“17如意科技MTN001”应于2020年12月14日兑付,截至到期兑付日,公司未能将兑付资金按时足额划至托管机构。同时,公告表示,自去年以来,公司受自身债务集中兑付以及融资循环受限的影响,出现流动性压力;加之今年新冠病毒疫情的爆发,公司生产、销售等经营活动受到严重影响,上半年营业收入及现金流明显减少,加剧了流动性紧张,致使公司无法实现债券按期兑付。

2020年12月15日,公司发布《2019年度第一期中期票据2020年度利息未能按期足额兑付的公告》,公告称,“19如意科技MTN001”2020年度利息应于2020年12月15日兑付,截至付息日,公司未能将付息资金按时足额划至托管机构。公司未按时兑付利息已构成实质性违约。

2.1.2 信用事件主要过程回顾

2020年3月13日,应发行人要求,主承销商民生 银行召集并主持“19如意科技MTN001”债券持有人会议,会议审议通过:全体持有人将全部通过场外方式收取“19如意科技MTN001”2020年度利息,同时,持有人认可“19如意科技MTN001”未通过上海清算所渠道完成2020年度付息事宜不构成违约。

2020年3月13日,大公公告称,收到由如意科技发送的《关于终止信用评级的函》,表示公司决定与大公终止合作,不再委托大公对如意科技继续进行信用评级。大公决定终止如意科技主体及“15如意债”、“18如意01”、“17如意科技MTN001”和“19如意科技MTN001”的信用等级,原信用等级有效期截至2020年3月13日,上述评级不再更新。

2020年4月29日,公司公告称,受新冠肺炎疫情影响,境外子公司提供数据存在困难和延迟,造成审计工作不能如期完成,公司预计在2020年6月30日前披露2019年年度报告和2020年一季度财务报表。2020年10月30日,公司表示,将延期披露2020年半年度财报和2020年三季度财报,预计披露时间为2020年12月31日前。

2020年6月12日,主承销商民生 银行召开“19如意科技MTN001”第二次持有人会议,会议审议了包括“19如意科技MTN001”2020年利息再次延期等相关事项的三项议案,全部议案均获得全体持有人的一致通过。此前,2020年3月13日第一次持有人会议决议“19如意科技MTN001”2020年付息时间展期至2020年6月15日,此次会议决议则表示,本期利息延期6个月至2020年12月15日兑付。

2020年7月4日,公司之子公司山东如意毛纺服装集团股份有限公司(如意集团)发公告称,如意科技所持如意集团股份已经遭法院7次轮候冻结,其中5次为所持股份100%全数遭冻结;此外,如意科技还被江苏常州市中院冻结所持公司全部股份。

2020年9月21日,公司公告称,“18如意01”回售金额12.05亿元,公司决定于2020年9月18日至2020年10月23日对其全部转售。“18如意01”存续规模15亿元,回售日为2020年9月18日,到期日为2023年9月18日。

2020年12月8日,应发行人要求,主承销商交通银行拟召开“17如意科技MTN001”债券持有人会议,但因发行人需对持有人会议议案做出调整,决定申请取消本次持有人会议。

2.2 鸿达兴业集团有限公司

2.2.1 主体介绍

鸿达兴业集团有限公司是一家民营企业,前身为成立于2000年9月7日的广东成禧经济发展有限公司,2012年6月更为现名;经多次增资及股权变更后,截至2020年11月末,公司股东为周奕丰、郑楚英夫妇,持股比例分别为72%、28%。公司涉及四大业务,包括化工生产及塑料加工、商贸业务、电子交易和仓储物流业务、能源及资源开发业务,其中化工生产及塑料加工业务和商贸业务对公司收入贡献较大,2019年营业收入分别占比48.50%和40.40%,毛利率分别为36.50%和10.18%。此外,能源及资源开发、电子交易和物流业务营收占比分别为8.03%和3.07%,毛利率分别为37.00%和35.31%。

2010年10月,新世纪评级首次发布,鸿达兴业集团主体信用等级为AA,评级展望为稳定。2016年12月,新世纪评级认为,氯碱行业供需结构改善及公司自有技术投入下,预计发行人盈利能力预计有进一步提升,重大建设项目接近完工下,未来发行人投融资压力有望缓解,基于以上原因,调高公司主体评级至AA+。2020年12月15日,由于公司于12月14日未按期兑付债券“20鸿达兴业SCP001”本息,公司主体信用评级调降至BB。

2020年12月14日,公司发布《鸿达兴业集团有限公司2020年度第一期超短期融资券未能按期足额偿付本息的公告》,公告表示,公司2020年发行的“20鸿达兴业SCP001”未如期偿付本金及利息,主要由于公司近年来受限于所持上市公司股票价格低迷,且股权质押问题持续难以得到妥善解决。公司已与部分持有人签署了《2020年度第一期超短期融资券注销协议》,将进一步与持有人商讨注销方案。

2.2.2 信用事件主要过程回顾

2020年5月28日,公司公告称,鉴于近期市场波动较大,公司决定取消“20鸿达兴业SCP002”的发行工作,另择时机重新发行。12月11日,公司决定取消“20鸿达兴业MTN001”的发行工作,

2020年12月12日,主承销商中国建设银行召集“20鸿达兴业SCP001”2020年度第一期持有人会议,会议审核通过了两项议案,其中包括《关于同意办理“20鸿达兴业SCP001”注销登记的议案》,公司已与部分持有人签署了注销协议。

2.3 宁夏远高实业集团有限公司

2.3.1 主体介绍

宁夏远高实业集团有限公司原名宁夏德龙诚凤贸易有限公司,成立于2010年12月,于2015年1月更为现名,经2020年6月的要约收购后,公司实际控制人由高红明变更为国务院国资委。公司主要从事风塔和钢结构的生产、销售以及铜矿和金刚砂矿的开采、销售业务。据2019年报,公司风塔及钢结构类产品、铜粉等金属粉末、金刚砂、煤炭洗选营收占比分别为42.7%、23.7%、23.2%、6.7%,毛利率分别为3.44%、5.09%、5.21%、0.37%。

2015年11月,大公国际首次评定远高实业主体评级为AA-。2017年2月,由于风电设备行业需求增长,主要产品销售情况良好,公司主体评级调高为AA,随后一直维持评级不变。2020年11月3日,大公国际虽维持公司主体评级不变,但指出公司短期债务负担有所加重,经营获现能力持续下降,且其间接控股股东华电房地产股权归属问题导致股权结构不清晰。11月24日,大公国际认为,远高实业未能及时兑付债券本息已构成违约,因此将主体信用等级调整为C,“18远高01”信用等级调整为C,“16宁远高”、“19远高01”、“19远高02”的信用等级调整为CC。

2020年2月27日,公司发布《关于与债券持有人签署展期兑付协议的公告》,公告称,公司旗下2.5亿元规模的短期融资券“19远高实业CP001”本息兑付延期至3月10日。

2020年11月23日,大公国际公告称,远高实业未能按时兑付“18远高01”本金及利息,已构成违约,并触发“19远高01”,“19远高02”的交叉违约保护条款。

2.3.2 信用事件主要过程回顾

2020年2月18日,兴业银行作为“19远高实业CP001”的主承销商召集了持有人会议,会议通过《关于展期兑付“宁夏远高实业集团有限公司2019年度第一期短期融资券”的议案》。2020年2月27日,公司发布公告称,目前发行人与持有人已完成展期兑付协议签署,同意将到期日由2020年2月27日变更为2020年5月27日。2020年3月10日,“19远高实业CP001”本金及利息完成兑付。

2.4 福建福晟集团有限公司

2.4.1 主体介绍

福建福晟集团有限公司是一家民营企业,经2019年12月的股权转让后,公司控股股东由福晟集团有限公司转变为广州钱隆投资有限公司,此后持股比例再次发生变动,公司实际控制人仍为自然人潘伟明。公司主要从事房地产开发、建筑施工和批发贸易业务;其中公司本部不负责具体业务运营,营收主要源于子公司福建六建集团有限公司及房地产各项目公司。公司2019年报显示,公司建筑施工、房地产开发、批发贸易营收占比分别为53.4%、20.2%、26.3%,毛利率分别为16.2%、30.3%、0.04%。

2018年10月,大公国际首次评定公司主体评级为AA+,随后一直维持,直到2020年8月,公司主体评级调降至AA,评级调整理由为:公司控股股东持股比例多次变动,同时高管及董事会人员变动较大,对经营稳定性产生了一定的不利影响。同年11月,大公国际认为公司经营风险进一步上升、偿债能力明显下降,再次下调评级至A+,评级展望为负面。随后,由于公司未能按期支付“18福晟02”利息及回收本金,大公决定再次将公司主体评级下调至C;相关债项方面,“18福晟02”评级由A+调整为C,“18福晟03”、“19福晟01”和“19福晟02”评级由A+调整为CC。

2020年11月19日,公司发布《关于未能按时支付“18福晟02”回售本金及债券利息的公告》,公告显示,公司应于2020年11月19日支付“18福晟02”已登记回售的债券本金5.52亿元及2019年11月19日至2020年11月18日期间的债券利息6.31亿元。截至2020年11月19日,公司尚未支付“18福晟02”利息及回售本金。

2.4.2 信用事件主要过程回顾

公司由于民间借贷纠纷被路达(厦门)工业有限公司起诉,2020年3月17日,福建省厦门市中级人民法院公告起诉状副本及开庭传票,判令福建福晟集团偿还借款2000万元及利息2666万元。随后在5月,公司又因借款合同纠纷收到法院开庭传票,判令偿还借款本金3250万元及利息585万元。

2020年4月28日,福建福晟集团公告称,因受新冠病毒疫情影响,中审众环会计师事务所无法开展全面的现场审计工作,公司2019年年度报告无法于2020年4月30日之前公告。

2020年10月29日,由于公司近期涉及多起民事诉讼和执行案件,其能否按期偿付债券本息存在重大不确定性,因此中泰证券作为受托管理人召开福建福晟集团多只公司债的持有人会议(包括“18福晟02”、“18福晟03”、“19福晟01”、“19福晟02”2020年第一次债券持有人会议),审议表决要求发行人落实债券偿债保障措施、提供增信措施等议案。

2020年12月4日,“18福晟02”、“18福晟03”、“19福晟01”、“19福晟02”2020年第二次债券持有人会议召开。会议原定于12月1日举行,延期主要是由于新增一项关于本期债券加速清偿的议案。

2.5 紫光集团有限公司

2.5.1 主体介绍

紫光集团是一家中央国有企业,设立于1993年4月12日,第一大股东为清华控股有限公司,实际控制人为中华人民共和国教育部。公司的相关子公司在各细分领域保持行业领先地位:子公司紫光展锐是全球第三、国内第一的手机芯片设计厂商;子公司新华三在企业级市场中占有率名列前茅;子公司紫光国微为国内最大的集成电路设计上市公司之一。据2019年财报显示,公司主营收入主要来源为IT及相关设备制造及服务、电子元器件及设备制造,营业收入分别为537.0亿元、163.0亿元;毛利率分别为18.5%,17.1%,均较去年有所下降。此外,能源环境、教育培训服务2019年的营业收入分别为29.5亿元、4.1亿元,毛利率分别为20.4%、27.0%。

2020年7月6日,中诚信国际首次发布公司主体评级为AAA,评级展望为稳定。11月12日,由于紫光集团战略重组事项尚无实质进展且面临很大的不确定性,临近到期债务资金筹措压力较大,后续债券兑付仍面临不确定性,中诚信国际调降主体信用等级至AA。11月16日,公司未能按期偿付到期私募债构成实质性违约,主体评级下调至BBB。12月8日,中诚信国际判断公司流动性紧张、公司债付息存在较大不确定性,再次下调评级至B。

2020年11月16日,“17紫光PPN005”(规模13亿元,票面5.6%)未完成到期的本金和利息资金划转,构成实质性违约。

2020年12月7日,紫光集团公告称,公司公开发行的“18紫光04”利息支付存在不确定性,该债券发行规模50亿元,票面利率5.2%,付息日为2020年12月10日,到期日为2023年12月10日。随后在12月10日,“18紫光04”未按期足额付息,构成实质性违约。

2.5.2 信用事件主要过程回顾

2020年11月13日,主承销商上海银行召集“17紫光PPN005”2020年度第一次持有人会议。会议上,公司寻求支付即将到期的13亿元“17紫光PPN005”的1亿元本金及全部利息,并将剩余部分展期六个月,该议案未取得全体持有人的一致同意,表决结果无效,未形成有效决议。

2020年12月7日,主承销商中金公司召开“18紫光04”2020年第一次债券持有人会议,审议通过了4项议案,包括要求发行人为“18紫光04”增加增信措施,要求发行人履行偿债保障措施,以及要求发行人就偿债计划、偿债资金来源等情况进行说明等。

2.6 成龙建设集团有限公司

2.6.1 主体介绍

成龙建设前身系浙江成龙建筑有限公司,成立于2001年5月,经多次股权变更后,目前公司第一大股东及实际控制人均为自然人刘美产,持股比例30%。公司主营业务为建筑施工,主要包括轨道交通、房屋建筑、公共建筑等细分领域,经营区域以浙江省内为主。2019年收入构成中,公司营业收入有93.0%来自建筑施工,毛利率7.2%,其中轨道交通、公共建筑、房屋建筑的营业收入分别占比44.6、30.1%、18.3%,毛利率分别为12.3%、22.5%、2.35%;劳务业务营收占比7.0%,毛利率0.9%。

2016年3月,东方金诚首次给予公司AA评级。2020年9月,东方金诚延期披露公司主体定期跟踪评级,评级结果维持AA不变,但公告显示,国内新冠肺炎疫情对公司工程施工业务短期内形成负面影响,后续将面临较大资金压力。2020年11月9日,东方金诚决定将公司主体信用等级下调至BB,评级展望调整为负面,主要由于近期公司涉及多项诉讼,同时多次被纳入被执行人名单,这将对公司项目承接和融资等方面产生重大不利影响。11月13日,因公司未按计划支付债券当期利息与本金,主体评级下调至C。

2020年11月13日,公司公告称,“17成龙03”于2020年11月13日应兑付回售本金1.91亿元、第三个付息年度利息1520.00万元,合计2.06亿元。由于公司经营困难,无法按期支付这部分到期的本息,构成违约事项。

2.6.2 信用事件主要过程回顾

2020年4月27日,公司公告称,受新型冠状病毒疫情影响,公司2019年度审计工作完成时间晚于预期,公司2019年年度报告申请延期至2020年5月15日披露。

2020年6月5日,中诚信国际公告,经过与成龙建设多次沟通,成龙建设未提供评级所需关键材料,我司无法对成龙建设的信用状况作出判断,随后我司收到成龙建设提供的《致中诚信国际信用评级有限责任公司关于终止对公司的主体信用评级及“18成龙01”的债项信用评级的函》,经审议决定,自2020年6月5日起,中诚信国际终止对成龙建设的主体及债项信用评级,并将不再更新其信用评级结果。2020年6月11日,成龙建设公告称,发行人已与中诚信国际终止评级协议,“18成龙01”后续评级机构将由东方金诚担任。

2020年12月7日,主承销长江证券组织召开“17成龙03”2020年第一次持有人会议,审议通过了《关于要求发行人对本期债券提供有效担保等增信措施的议案》、《关于要求发行人完成本期债券兑付前不得优先偿付到期日晚于本债券债务的议案》、《关于要求实际控制人刘美产夫妇承担连带保证责任的议案》等8项议案,《关于因本期债券逾期未偿付授权受托管理人向发行人采取法律措施并由债券持有人承担全部费用的议案》和《关于授权受托管理人采取其他相关行动的议案》未获通过。

2.7 永城煤电控股集团有限公司

2.7.1 主体介绍

永城煤电是一家地方国有企业,控股股东河南能源是河南省规模最大的省级煤炭企业集团,实际控制人为河南省国资委。公司主营业务范围包括煤炭、化工、装备、有色金属和贸易,其中煤炭业务是公司主要收入和利润来源,公司也是国内领先的精品无烟煤生产龙头企业。2019年,煤炭收入229.9亿元,占总收入比重为48.9%;毛利率41.7%,较前两年有所上升。

2008年7月,中诚信国际首次发布永城煤电主体评级等级为AA,随后分别于2010年6月和2012年7月调升至AA+、AAA。2016年6月,中诚信维持公司主体AAA评级,但评级展望下调至负面。2020年11月10日,由于公司超十亿超短融违约,公司主体信用等级调降至BB。12月7日,中诚信国际认为债券兑付不确定性仍然很高、公司仍将面临很高的交叉违约风险,将公司主体评级再度调降至B。

2020年11月10日,永城煤电公告称,因流动资金紧张,公司未能按期筹措足额兑付资金,“20永煤SCP003”未能按期足额偿付本息,已构成实质性违约,违约本息金额共计10.32亿元。11月26日,已完成债券50%本金兑付,剩余本金展期。

2020年11月23日,永城煤电于当日到期的“20永煤SCP004”、“20永煤SCP007”未兑付本息,已构成违约。其中“20永煤SCP004”发行总额10亿元,票息4.35%,到期日为2020年11月22日;“20永煤SCP007”发行总额10亿元,票息4.38%,到期日为2020年11月23日。截至12月8日,已于债券持有人会议通过议案并完成两只债券50%本金的兑付。

2020年12月15日,永城煤电公告称,“20永煤SCP005”于12月15日兑付5亿元本金及利息,剩余5亿元展期本金将在原兑付日12月15日后展期270天,2021年9月11日兑付,本计息期债券利率为4.5%,展期内债券利率维持4.5%不变。

2.7.2 信用事件主要过程回顾

2020年8月14日,永城煤电母公司河南能源发布公告称,永城煤电的10亿元“20永煤SCP001”将于9月2日到期兑付,拟发行10亿元中期票据,为其偿还该笔债券。

2020年10月26日,公司公告称,公司于10月22日发行了10亿元3年期“20永煤MTN006”,募集资金拟用于偿还“19永煤CP002”,因本期中期募集资金到账前,“19永煤CP002”已使用其他资金进行偿还,因此拟将该中票募集资金用途变更为用于偿还“17永煤MTN001”。

2020年11月12日,公司发布公告称,因公司在银行间交易商协会发行的存续债设置有投资者交叉保护条款,公司债券“20永煤SCP003”实质性违约触发交叉保护条款规定情形。

2020年11月23日,主承销商光大银行、中原银行主持召开“20永煤SCP003”2020年第一次持有人会议,审议关于同意发行人先行兑付50%本金,剩余本金展期270天,展期期间利率保持不变,到期一次性还本付息,并豁免本期债券违约的议案。该议案已被表决通过,意味着发行人将先行兑付本期超短期融资券50%本金,剩余本金延期兑付。

2020年12月1日,“20永煤SCP004”、“20永煤SCP007”持有人会议召开,会议审议通过发行人先兑付50%本金,剩余本金展期,展期期限与债券原期限一致,展期期间利率保持不变,到期一次性还本付息等议案。此外,河南能源相关负责人在会上表示,预计明年3月前通过变现、注资筹资达到100亿左右,解决流动性困难问题,平煤神马集团20%的股权由国资委持有(65%),可直接无偿注入河南能源。

2020年12月8日,永城煤电公告,“20永煤SCP005”持有人会议审议通过关于同意调整本次债券持有人会议召开程序的、先行兑付50%本金,剩余本金展期270天,展期期限利率保持不变,到期一次性还本付息,并豁免本期债券违约等议案。

2020年12月11日,主承销商中信银行和东方证券主持召开“19永煤CP003”第一次持有人会议,会议审议通过议案:将先行兑付50%本金,剩余本金展期,展期期限与债券原期限一致,展期期间利率保持不变,到期一次性还本付息,并豁免本期债券违约。

2020年12月16日,“20永煤SCP006”召开持有人会议,审议内容为:关于同意发行人先行兑付50%本金及全额利息,剩余本金展期270天,展期期间利率保持不变,到期一次性还本付息的议案。

2.8 华晨汽车集团控股有限公司

2.8.1 主体介绍

华晨集团前身为1958年的沈阳汽车制造厂,是辽宁省属大型国有企业,控股股东及实际控制人均为辽宁省国资委。公司主营业务为汽车整车和核心零部件的研发、制造及销售,2009年10月,公司收购华晨中国的中华轿车业务,其子公司华晨宝马为国内三大豪华车制造商之一。公司收入及毛利润主要来源于华晨宝马整车系列产品;其中,2019年公司的主营业务收入结构中,整车制造和零部件制造分别占比86.7%和12.1%,毛利率分别为30.9%和21.3%。

2018年9月,公司首次获得东方金诚评定的AAA等级主体评级。2020年9月28日,东方金诚将公司主体信用等级下调至AA+,评级展望为负面,主要基于公司归母净利润大幅下降、多笔银行贷款利息逾期、未来债券集中兑付压力较大等原因。10月15日,公司流动性压力进一步上升,未按时兑付信托计划贷款本息和罚息,主体评级调降为AA-。随后10月22日、11月6日又分别调降至BBB、CCC,主要由于“17华汽05”发生违约、多起到期债务未按时清偿、多起重大诉讼及有关资产司法冻结等负面因素,此外,预计2022年华晨宝马股权转让也将对公司产生较大影响。11月30日,由于法院已裁定公司进入重整程序,而公司未能偿付到期债券本息构成违约,东方金诚调降主体信用评级至C。

2020年10月21日,公司未按期向中证登上海分公司划转私募债“17华汽05”的债券本金10亿元以及利息5300万元,构成实质性违约。

2020年11月20日,沈阳中院受理格致汽车对公司的重整申请,因此“18华汽债01/18华汽01”、“18华汽债02/18华汽02”及“17华汽01”于2020年11月20日视为到期,而公司未偿付上述债券到期本息,已构成违约。

2.8.2 信用事件主要过程回顾

2020年5月8日,受托管理人国开证券召集了华晨汽车集团控股有限公司“17华汽01”2020年第一次债券持有人会议,会议审议并通过了《关于“17华汽01”增加一次发行人调整票面利率选择权和投资者回收选择权的议案》。

2020年8月,公司旗下多只债券持续暴跌,华晨汽车债权银行已组成债委会,光大银行为主要牵头行。

2020年11月20日,公司正式进入破产重整程序。法院的裁定称,公司存在资产不足以清偿全部债务的情形,具备企业破产法规定的破产原因;但同时集团具有挽救的价值和可能,具有重整的必要性和可行性。

2020年11月30日,国开证券召集“18华汽债01”、“18华汽债02”、“18华汽债03”、“19华汽债01”、“19华汽债02”持有人会议,会议通过近十项议案,包括建立双方定期沟通机制、履行信披义务,承诺不逃废债、制定合理偿债计划,披露目前公司财务、资产情况,停止处置资产等。“18华汽债02”关于债券持有人承担全部费用议案未获通过。

12月4日,华晨集团公告称,公司管理人收到沈阳中院作出的(2020)辽01破21-1号《复函》,沈阳中院许可华晨集团重整期间继续营业。

2.9 沈阳盛京能源发展集团有限公司

2.9.1 主体介绍

盛京能源(曾用名沈阳公用)是地方国有企业、辽宁省城投平台,控股股东为沈阳市城市建设投资集团有限公司,实控人为沈阳市国资委。公司主要从事沈阳市城市供暖及有关配套服务,供暖业务在沈阳市具有较强的规模效应。公司可获得公开披露资料有限,从2017年1至3月营业收入结构来看,供暖占比92.8%,毛利率9.53%。

2012年9月,大公国际首次给予公司AA的主体信用评级,随后一直维持评级不变。最近一期评级时间为2017年7月,等级维持AA等级,评级展望为稳定。

2020年10月23日,公司收到沈阳市中级法院送达的破产裁定,“18沈公用PPN001”、“17沈公用PPN001”提前到期并停止计息,公司未能按期足额偿付本息。截至报告发布前,公司已足额偿付债券本息。

2.9.2 信用事件主要过程回顾

2020年10月23日,公司收到沈阳市中级法院送达的破产裁定,根据破产法46条规定:“未到期的债权,在破产申请受理时视为到期,附利息的债权自破产申请之日起停止计息。”“18沈公用PPN001”、“17沈公用PPN001”已于2020年10月23日提前到期并停止计息。截至到期日终,发行人未能按期足额偿付本息,违约债券本息最终由瀚华担保有限公司代偿完成兑付,构成技术性违约。

2.10 上海巴安水务股份有限公司

2.10.1 主体介绍

巴安水务是一家民营企业,公司控股股东及实控人均为自然人张春霖。公司以市政水、工业水处理为主营业务,同时业务覆盖固废处理和能源行业。2019年,公司市政工程业务营业收入5.0亿元,毛利率40.0%;工业水处理营业收入1.5亿元,毛利率8.2%。

2020年9月28日,公司公告称,拟以4.42元/股的价格向珠海水务定向发行1.91亿股,募集资金8.45亿元,其中6亿元用于偿还银行贷款,剩余部分补充流动资金,定增完成后,珠海水务将成为其控股股东,实际控制人则变更为珠海国资委。但定增因未获珠海市国资委同意而被终止。

2020年6月,中诚信国际首次评定巴安水务主体评级为AA等级。2020年10月,由于公司未能足额按期偿付债券到期本息,主体信用等级分别于10月16日、10月20日接连调降至BB、B。11月3日,中诚信国际再次将公司主体信用等级调降至CCC,主要由于公司2020年前三季度经营情况出现严重恶化、当前可用货币资金紧张、公司外部融资环境无明显改善、资金面持续恶化等原因。

2020年10月19日,公司发布公告称,现因公司可用货币资金有限,短期内无法完成资金回笼,无法足额支付“17巴安债”的本金及利息。公司于2020年10月19日场外支付1亿元债券本金和在2019年10月19日至2020年10月18日期间的利息3250万元。尚存在约4亿元的资金缺口无法按期支付。

2.10.2 信用事件主要过程回顾

2020年10月16日,因珠海水务就认购转售“17巴安债”的核心条款未达成一致意见,决定终止认购转售“17巴安债”。

2020年10月29日,主承销商国泰君安召开“17巴安债”2020年第一次债券持有人会议,会议通过了关于要求为债券提供增信措施等七项议案。

2020年11月9日,公司公告称,拟提出初步的延期兑付和增信方案,根据方案,公司将计划分五期兑付完毕,每期支付相应的本金及利息,利息为每年6.5%;此外,公司还将为债券持有人提供股权质押担保,公司实控人张春霖先生也将提供连带责任保证担保。

2.11 上海三盛宏业投资(集团)有限责任公司

2.11.1 主体介绍

三盛宏业是一家民营地产企业,连续十年获得“中国房地产百强企业”,曾多次被评为“中国最具影响力地产企业”。公司控股股东与实控人均为自然人陈建铭,持股76.49%。公司可获得公开披露资料有限,从2017年主营构成来看,房产销售占比66.8%,互联网(大数据)占比23.0%。2019年中报显示,公司营收36.2亿元,净利润-7.7亿元。

2016年2月,公司首次获得东方金诚主体信用评级AA等级,评级展望稳定,随后一直维持评级不变。2019年10月,东方金诚维持公司主体信用评级AA,将公司主体评级展望调降至负面。

2020年9月22日,公司公告显示,公司目前处于债务重组的关键阶段,资金紧张,未能足额筹措兑付资金,公司无法按期足额偿付“16三盛04”回售日应付的本息。公司未按期兑付回售款和利息已构成实质性违约。

2.11.2 信用事件主要过程回顾

2019年8月19日,“16三盛04”2019年第一次债券持有人会议召开,审议通过《关于变更“16三盛04”发行人上调票面利率公告日及投资者回售登记期的议案》。

2020年5月28日,上市公司爱建发布公告称,其全资子公司爱建信托与三盛宏业及三盛宏业旗下中昌海运等因信托贷款合同产生债务纠纷,爱建信托作为债权人和申请执行人,此前向上海金融法院提起申请,上海金融法院已决定对上述两案件分别进行立案起诉和立案执行。

2020年9月24日,公司公告显示,公司自2019年9月起出现多起未决诉讼与股权冻结事项,且公司目前正在进行债务重组中,各大债权人已成立金融机构债委会,接管公司除上市公司大数据业务板块外的其他版块业务,公司正在积极配合金融机构债委会推进债务重组工作,目前处于债务重组的关键阶段。

2020年12月10日,企查查信息显示,三盛宏业董事长陈建铭新增两条被限制高消费动态,案件号分别为(2020)沪0101执5064号、(2020)沪0101执2065号。

2.12 天津房地产集团有限公司、天津市房地产信托集团有限公司

2.12.1 主体介绍

天房信托是天房集团的全资子公司,天房集团的控股股东为天津津诚国有资本投资运营有限公司,实际控制人为天津市国资委。天房集团是天津市乃至全国知名房地产企业,在天津市房地产市场具有较强的区域竞争优势。天房集团可获得公开披露资料有限,公司2017年营业收入结构中,房地产开发业务板块占总营业收入的比例为70.64%,比2016年同期增长12.16个百分点,商品销售板块和施工板块分别占比12.26%和8.73%。

1)天房信托

2014年2月,中证鹏元首次发布天房信托主体信用评级AA-,随后一直维持稳定,2020年8月,中证鹏元公告称,天房信托未公开披露2018年及2019年审计报告,也未提供相关评级资料,对天房信托主体定期跟踪评级一直无法正常开展;由于8月24日公司无法按时偿付“16房信01”利息及回售本金,已构成实质性违约,中证鹏元将公司主体长期信用等级下调至C,评级展望维持为稳定。

2020年8月25日,公司发布《关于公司未能按时兑付“16房信01”利息及回售本金的公告》,公告表示,公司由于现金流短缺以及筹融资渠道受限等原因,无法按时偿付本期债券利息及回售本金。本期债券回售金额人民币2亿元,利息1580万元。

2)天房集团

2013年5月,中证鹏远发布天房集团主体信用等级AA+,此后一直维持不变。2017年11月最后一次发布公司主体信用评级为维持AA+,此后天房集团主体评级再无更新。

2020年9月10日,公司发布《关于“16天房04”公司债券违约公告》,公告显示,公司目前资金紧张,未能足额筹措兑付资金,公司无法按期足额偿付本期债券回售日应付的本息,上述事项导致“16天房04”公司债券发生实质性违约。

2.12.2 信用事件主要过程回顾

2020年4月17日,天房信托公告称,公司债券“16房信01”、“18房信01”、“18房信02”、“14津房信债”由天房集团提供全额无条件不可撤销的连带责任保证担保。根据监管部门通知,天房集团所持有天津市房地产发展(集团)股份有限公司的股份被司法冻结。

2020年4月27日,天房信托公告称,考虑到大华审计业务超过一定年限,需按要求进行审计师轮换,大华不再担任公司的审计机构。公司通过公开招标的方式聘请北京兴华会计师事务所(特殊普通合伙)为公司2019年度财务报告审计机构。

2020年4月28日,天房信托公告称,由于受新冠疫情影响,公司目前尚未完成2019年年度审计报告的审定工作,预计无法按照募集说明书相关要求如期披露2019年年度报告。预计披露时间为2020年6月底前。

2020年8月14日,大公国际发布《关于终止天津市房地产信托集团有限公司主体与相关债项信用评级的公告》,公告表示,截至本公告出具日,天房信托及其部分债券担保主体天房集团均未披露2018年度及2019年度审计报告,亦未提供评级所需资料。根据相关规定,大公国际决定终止对公司天房信托的主体及“16房信01”、“18房信01”和“18房信02”信用评级,上述评级不再更新。

2020年9月9日,受托管理人浙商证券召集了“16房信01”2020年第一次债券持有人会议,会议审议通过了《关于授权受托管理人向发行人采取法律措施并由债券持有人承担全部费用的议案》、《关于要求天津市房地产信托集团有限公司为“16房信01”债券提供增信措施的议案》。

2.13 铁牛集团有限公司

2.13.1 主体介绍

铁牛集团有限公司为一家民营企业,实际控制人为自然人应建仁,公司前身系浙江铁牛实业有限公司,经3次增资后于2003年更名为铁牛集团。2019年,公司主营业务中,汽车整车、配件及服务销售收入占比由2018年的70.3%下降至49.4%,毛利率由14.6%下降至-3.67%;此外,五金冲压件及模具停止经营,贸易、房地产、电子材料营收占比分别为18.0%、12.0%、9.4%,毛利率分别为0.06%、15.1%、16.7%。

公司旗下拥有两家上市公司,分别为众泰汽车股份有限公司(简称:ST众泰,代码:000980.SZ)和安徽铜峰电子股份有限公司(简称:铜峰电子,代码:600237.SH)。截至2020年11月末,公司持有ST众泰38.78%的股份,其中质押数占比82.4%、冻结数占比100%;公司持有铜峰电子19.79%的股份,无股权质押。

2016年5月,联合评级首次评定,公司主体评级为AA,于2017年5月因收购众泰汽车的协同效应而升至AA+,并长期维持稳定。直至2019年6月,受汽车行业景气度下行及营业利润出现亏损等经营因素影响,公司主体评级再次下调至AA。随后在2020年8月,由于公司已发生多起债务逾期、所持旗下上市公司股份被司法冻结,以及旗下核心子公司众泰汽车2019年财务报表存疑等因素,持续经营能力存在重大不确定性,公司评级再次下调至A,评级展望为负面。9月4日,联合信用评级将铁牛集团的主体长期信用评级下调至C,同时将“18铁牛01”和“18铁牛02”的信用等级下调至C。

8月24日,公司私募债“16铁牛01”因未按时兑付本金而发生实质性违约;随后在8月31日,公司破产重整的申请已裁定受理,根据募集说明书有关约定,公募债“18铁牛01”和“18铁牛02”随即因提前到期未兑付而构成违约。

2.13.2 信用事件主要过程回顾

2020年4月30日,众泰汽车收到浙江证监局关于责令改正措施的决定,主要由于未履行2016年购买永康众泰100%股权时签署的盈利预测补偿协议。同年5月14日,公司在整改报告中回复称,拟以注销股票或偿还现金的方式进行业绩补偿,现金来源于企业的资产盘活与处置;公司力争在2020年8月25日前完成对众泰汽车2018年度业绩补偿。

2020年7月10日,中兴财光华会计师事务所对铁牛集团2019年财务报表出具了无法表示意见的审计报告。此外,同年6月22日,天职国际会计师事务所对子公司众泰汽车2019年财务报表也出具了无法表示意见的审计报告。

2020年7月20日,众泰汽车发布公告称,日前接到公司控股股东铁牛集团的告知函,获悉铁牛集团于近日收到浙江省永康市人民法院《通知》,对铁牛集团的预重整申请受理登记。2020年9月1日,众泰汽车发布公告称,公司控股股东铁牛集团于今日收到法院下发的《民事裁定书》,认为铁牛集团具备破产条件,同时具有重整价值,已裁定受理其重整申请。

2020年11月18日,众泰汽车发布公告称,公司控股股东铁牛集团于近期收到浙江证监局下发的《关于对铁牛集团有限公司采取出具警示函措施的决定》,决定书指出铁牛集团非经营性占用众泰汽车资金逾3亿元。对此,铁牛集团表示,向众泰汽车承诺将通过争取第三方代为现金偿还、有价值的资产处置及资产抵偿等各种形式积极解决占用资金问题。

2.14 泰禾集团股份有限公司

2.14.1 主体介绍

泰禾集团是一家民营企业,主要从事房地产开发业务,控股股东为泰禾投资,实控人为自然人黄其森。公司前身为成立于1992年12月的福建三农化学股份有限公司,2010年2月,泰禾集团借壳三农化学在深交所主板上市(代码:000732.SZ)。

公司主要从事房地产开发、化工、服务和零售等业务,其中房地产开发是公司收入和利润的最主要来源,房地产项目主要以开发高端住宅及商业地产为主,公司具有国家一级房地产开发资质,并已拥有一定的品牌知名度。2019年,公司房地产开发业务占总营业收入的94.8%;毛利率15.9%,同比下降14.7个百分点,毛利率有所下滑主要由于拿地成本提高。

2015年9月,东方金诚首次评定,泰禾集团主体信用评级为AA,2016年4月调高至AA+,随后一直维持稳定。2020年6月,鉴于泰禾集团2019年度审计报告意见为带持续经营重大不确定性段落的无保留意见、公司盈利能力显著下滑、债务负担较重且面临集中偿付压力等原因,公司主体评级调降至AA-,评级展望调整为负面。2020年7月3日,由于公司销售金额大幅下降、控股股东所持公司股份被冻结比例极高等原因,东方金诚决定将公司主体信用等级调降至BB,评级展望为负面。7月6日,泰禾集团首次违约,主体评级再次调降至C。存续期内非公开发行公司债券“17泰禾01”、“17泰禾02”、“18泰禾01”和“18泰禾02”的信用等级由“BB”下调为“C”。

2020年7月6日,公司发布《关于2017年度第一期中期票据未按期兑付本息的公告》。公告称,受地产整体环境下行、新冠肺炎疫情等叠加因素影响,公司现有项目的去化率短期内有所下降,销售预期存在波动,同时由于公司自身债务规模庞大、融资成本高企、债务集中到付等问题使得公司短期流动性出现困难。公司经多方努力筹资,仍未能完成本次“17泰禾MTN001”本息的按时兑付。同时,公司未能按期兑付“17泰禾MTN001”本息触发了“17泰禾MTN002”的交叉保护条款。

2020年7月31日,公司公告称,由于公司自身债务规模庞大、融资成本高企、债务集中到付等问题使得公司短期流动性出现困难,公司将无法按期完成公司债券“18泰禾01”本期利息及回售本金的兑付。

2020年8月4日,公司公告称,公司未能按期完成“17泰禾MTN002”本息兑付,构成违约,本期应付本息21.5亿元。此前因“17泰禾MTN001”未按期兑付构成违约,触发交叉保护条款,原定于2020年9月8日到期兑付本息的“17泰禾MTN002”加速至2020年8月4日进行本息兑付。

2020年8月17日、2020年8月25日、2020年10月12日,公司分别发布关于“17泰禾01”、“18泰禾02”、“H7泰禾02”未按期兑付本息的公告。公告表示,地产环境下行叠加新冠疫情,公司存量项目去化率下降,销售预期存在波动,同时公司短期流动性因债务问题而出现困难,因此未能完成以上公司债券本息的兑付。

2.14.2 信用事件主要过程回顾

2020年4月20日,公司发布公告称,将延期披露2019年经审计年度报告,披露日期由原预计的2020年4月30日延期至2020年6月15日,主要原因为,负责年度审计工作的大华会计师事务所受疫情防控影响,无法及时开展对公司部分项目的盘点工作。6月12日,大华会计师事务所出具了非标准无保留意见的审计报告。8月4日,联合资信公告,鉴于泰禾集团2019年度年报出具时间较晚,跟踪评级所需资料正在收集,联合资信决定推迟出具公司2020年度跟踪评级报告。

2020年4月24日,中国执行信息公开网显示,公司董事长黄其森被列入失信被执行人名单,主要由于泰禾集团间接持股公司东莞市金泽置业,应偿还西藏信托有限公司的债务、利息、罚息总计约1.3亿元全部未履行。4月30日,公司公告显示,公司与西藏信托达成执行和解,黄其森被删除失信执行人。

2020年7月2日,公司公告表示,截至公告披露日,控股股东及其一致行动人所持股份累计被冻结1,560,310,982股,占其所持股份比例100%,占公司总股本62.7%。股份被司法冻结均是由于为其他公司提供担保而履行担保义务。8月6日,公司公告表示,泰禾投资所持有公司股份被轮候冻结,本次轮候冻结股份数量约为12.18亿股,占其所持股份比例100%,占公司总股本的48.97%。

2020年7月27日,主承销商中金公司、招商银行召集“17泰禾MTN001”、“17泰禾MTN002”2020年债券持有人会议。8月3日,中金和招商银行公告称,“17泰禾MTN001”、“17泰禾MTN002”持有人会议均未生效,因票据持有人所代表的有效表决权比例未满足达到“17泰禾MTN001”、“17泰禾MTN002”总表决权的三分之二以上的相关规定,此次未能通过豁免立即到期等议案。

2020年7月31日,公司发布公告称,泰禾投资拟将其持有的泰和集团19.9%股份转让给海南万益,转让总价约为24.3亿元。海南万益为万科100%持股的全资子公司。公司认为,该股份转让事项将有助于推动公司目前进行的债务重组工作。

2020年10月23日,泰禾集团披露三季报,公司2020年前三季度营业收入28.07亿元,同比减少86.75%;净利润亏损19.73亿元,同比下降193%。第三季度净亏损3.91亿元,同比下降170%。

2020年12月4日,深交所发布对泰禾投资及泰禾集团的监管函显示,作为泰禾集团的控股股东,泰禾投资未能在首次减持泰禾集团 票的十五个交易日前披露减持计划,且在泰禾集团业绩预告公告前十日内减持泰禾集团股票,违反相关规定。泰禾集团在知悉泰禾投资被动减持股票情况后,未及时履行披露义务,亦违反相关规定。

2.15 华讯方舟科技有限公司

2.15.1 主体介绍

华讯方舟科技是一家民营企业,前身为深圳市华讯方舟科技有限公司,设立于2007年8月,于2016年5月31日变更为现用名。经多次股权转让和增资扩股,公司当前控股股东和实控人均为自然人吴光胜,持股比例33.86%。

公司是专业从事军事通信应用领域相关产品及系统的研发、生产和销售的企业,公司核心业务聚焦在军工无线通信产业、情报与公共安全产业、无人化产业、智慧产业等四大领域。据2018年年报显示,公司营业收入结构方面,超高频产品、通信产品、军工产品业务收入占总收入的比重分别为62.88%、21.80%、14.80%,毛利率分别为29.03%、7.48%、30.90%。

2017年1月,联合评级首次发布,华讯方舟科技主体信用评级为AA。2020年3月,联合信用评级将公司主体长期信用等级下调至AA-。2020年6月3日,由于华讯方舟科技子公司华讯股份违规对外担保、公司及华讯股份信息披露方面存在违规被河北证监局出具监管警示函,同时公司及子公司华讯股份存在多笔贷款逾期,联合评级因此下调公司主体评级至A。6月30日,考虑到华讯方舟科技及子公司华讯方舟流动性紧张,已发生多笔贷款逾期,且银行贷款提前到期导致公司融资能力下降,加剧公司的资金紧张状况,联合评级下调公司主体评级至BBB。7月3日,因公司发生违约,主体评级下调至C。

2020年7月2日,公司在深交所公告称,“18华讯02”应于2020年7月2日兑付利息,截止本次付息日终,未能按期付息,已构成实质违约。此外,“18华讯02”违约将触发“18华讯01”、“18华讯03”、“17华讯02”、“17华讯03”的交叉违约条款。

2020年7月17日,公司公告称,公司未能在约定的债券持有人会议(7月14日)决议生效后三个工作日内筹措足额资金,不能按期偿付“17华讯03”本金和相应利息。

2020年7月20日,截至付息兑付日终,公司未能按期偿付“17华讯02”债券本息,已构成实质违约。

2.15.2 信用事件主要过程回顾

2020年4月1日,公司公告称,公司是华讯方舟股份有限公司的控股股东,华讯股份的全资子公司南京华讯方舟通信设备有限公司于2020年3月27日收到江苏省南京市中级人民法院《应诉通知书》,江苏银行股份有限公司南京北京西路支行就与华讯方舟科技金融借款合同纠纷事项,对公司提起诉讼。

2020年4月17日,公司公告称,公司生产制造基地位于湖北荆州,公司复工时间有所延迟,现将2019年报披露时间延期至2020年6月30日。6月23日,公司发布公告表示再次延期披露2019年年报披露时间至2020年8月31日。

2020年7月14日,主承销招商证券召集“17华讯02”、“17华讯03”2020年第一次债券持有人会议,会议审议通过了制定“17华讯02”合理偿债计划等议案。

2020年7月16日,“17华讯02”第二次持有人会议召开,会议审议通过了要求发行人提供增信措施、债券加速清偿等议案。

2.16 康美实业投资控股有限公司、康美药业股份有限公司

2.16.1 主体介绍

康美药业股份有限公司成立于1997年6月,注册资本为5280万元,公司于2001年2月26日在上交所上市,经多次工商变更,截至2020年11月末,注册资本为49.74亿元。公司控股股东为康美实业投资控股有限公司,截至2020年11月末,公司持股比例为32.53%,已质押股票比例占持有股数的100%,公司实控人为自然人马兴田。

康美药业以中药业务为核心,已形成中医药全产业链运营模式,业务涵盖上游的药材种植,中游的中药饮片、医药物流体系,下游的医疗机构资源、智慧药房、连锁药店等。2019年以来,公司调整多元化战略,聚焦中药饮片业务,该业务处于行业龙头地位。

1)康美药业

2013年5月,中诚信国际首次发布康美药业主体评级AA+,评级展望为稳定,2018年6月调升至AAA。2019年2月2日,公司由于流动性较为紧张未能如期偿付“15康美债”回售本金及利息,中诚信国际于2月3日下调公司主体评级至AA+,同年5月17日,证监会通报了康美药业案调查进展,已初步查明公司披露的2016-2018年财报存在重大虚假,公司主体评级再次调降至A。2019年8月16日,证监会发布对康美药业作出处罚及禁入告知,公司短期流动性紧张,偿债能力明显减弱,8月23日中诚信国际将公司主体评级下调至BBB,2020年1月20日又下调至B。2020年2月3日,公司未如期偿付“15康美债”回售本金及利息,主体信用等级再次调降至C。

2020年2月3日,康美药业发布公告称,公司未如期偿付“15康美债”回售本金及利息,正进一步完善差异化支付方案,公司将依法依规实施方案,并履行相应的信息披露义务。

2020年8月17日,上清所公告称,2020年8月17日是“17康美MTN002”的付息日,截至日终仍未收到康美药业股份有限公司支付的付息资金,暂无法代理发行人进行本期债券的付息工作。该债券发行规模20亿元,票息5.29%。当日公司发布公告称,“17康美MTN002”利息逾期兑付是由于财务人员操作失误,财务人员已于8月17日下午6点16分完成10580万利息支付到上清所的操作,预计将于8月18日完成兑付。8月18日,上清所公告称,已收到康美药业“17康美MTN002”的全额利息资金,并于今日代理完成了该期债券的付息工作。

2)康美实业

公司当前存续债券为“17康02EB”、“17康01EB”,类别均为可交换债。由于公司的子公司康美药业因财务造假而股价大幅下跌,导致公司债券兑付刚性化。公司暂无主体评级信息。

2020年6月24日、2020年7月15日,“17康01EB”、“17康02EB”相继因未按时兑付回售款和利息而展期。2020年11月6日、2020年11月29日,“17康01EB”、“17康02EB”分别再次展期,表示本期兑付日从2020年展期至2023年,且展期期间不计息。

2.16.2 信用事件主要过程回顾

2020年1月9日,康美药业(简称:ST康美)收到上交所监管工作函,公司发行的“15康美债”回售申报期已经结束,根据公告债券投资人申报回售金额达23.64亿元,公司将于1月31日兑付回售资金。上交所表示,此次债券申报回售金额较高,与公司目前账面货币资金余额相比,存在较大资金缺口,请公司按照债券募集说明书和回售公告的要求,及时筹措资金,根据回售申报情况,按时足额兑付,维护债券投资人的合法权益。

2020年1月17日,康美药业在晚间发布公告称,“15康美债”存在未能及时全额兑付回售本金及利息的风险。此外,“15康美债”的受托管理人广发证券称,公司偿付压力较大,预计存在未能及时全额兑付回售本金及利息的风险。

2020年2月24日,主承销商广发证券主持召开“15康美债”2020年第一次债券持有人会议,会议审议并通过了13项议案。其中备受争议的《议案九:关于向本期债券持有人全额支付利息,面额50万(含)以内部分的本金全额兑付、面额50万以上部分的本金等比例支付的议案》以65.18%的赞成率通过。

2020年4月21日,康美药业公告称,因疫情影响,披露工作相关准备有所延迟,为确保信息披露的准确性和完整性,经公司研究决定,并向“中国银行间市场交易商协会综合业务和信息披露服务平台”申请,特将公司《2019年年度报告》信息披露时间延至2020年6月18日。

2020年5月15日,康美药业发布《关于收到中国证券监督管理委员会及的公告》,公司处罚已落定:公司罚60万,实控人终身市场禁入。

2020年6月30日,康美药业公告称,“18康美01”回售有效申报数量为130万手,回售金额为人民币13亿元(不含利息)。公司将按照相关规定办理回售债券的转售,拟转售债券金额不超过13亿元,回售资金资发放日为2020年7月20日。公司存在未能及时全额兑付回售本金及利息的风险。

2020年7月10日,康美药业公告称,公司收到公司实际控制人马兴田先生家属的通知,马兴田先生因涉嫌违规披露、不披露重要信息罪被公安机关采取强制措施。

2020年7月16日,主承销广发证券主持召开“18康美01”持有人会议,会议审议通过了《关于向本期债券持有人全额支付利息,面额50万元(含)以内部分的本金全额兑付,剩佘债务一年后一次还本付息的议案》等3项议案。

2020年9月2日,公司实际控制人马兴田及其一致行动人等,与易林投资共同签署《表决权让渡协议》,康美实业拟将其持有的康美药业14.87亿股股份(占公司总股本29.90%)对应的表决权及提名和提案权等权利,无条件且不可撤销地让渡给易林投资行使。

2.17 北京桑德环境工程有限公司

2.17.1 主体介绍

北京桑德环境工程有限公司是一家中外合资企业,北京伊普国际税务有限公司、桑德国际有限公司分别持有公司75%、25%的股份,公司实际控制人为自然人文一波。公司营业收入主要由污水处理工程收入、污水处理运营收入、自来水业务收入及其他业务收入构成,其中污水处理工程业务收入占比最高,受益于公司承接的各污水处理EPC项目、BPT项目及PPP项目顺利开展。据2018年的数据,污水处理工程业务营业收入占比达到75.46%,毛利率为23.58%。

2016年7月,中诚信国际首次给予公司AA等级的主体信用评级。2020年3月9日,中诚信国际公告称,综合考虑公司现状、本期债项部分违约事实以及公司其他债务的偿付现状等,将桑德工程的主体信用等级下调至B。6月11日,中诚信国际认为,公司自债券置换日至今,公司资金面未得到有效改善,流动性极度紧张,基本不能保证偿还存续债券本息,将公司主体信用等级调降至CC,7月6日,再度调降至C。

2020年2月21日,公司公告称,根据持有人会议的表决结果,“19桑德工程SCP001”的债券兑付日变更为2020年11月20日,展期期间的债券年化利率为7%。

2020年4月1日,发行人未能按照约定兑付“17桑德工程MTN001”,经债券持有人会议决议展期;同时,未按期兑付上述债券的事项已触发“18桑德工程MTN001”中交叉保护条款约定情形。

2020年6月8日,公司发布公告称,“20桑德工程EN001”置换总额为4亿元,存续余额为2.7亿元,截至2020年6月5日营业终了,公司未能按照约定将“20桑德工程EN001”兑付资金按时足额划至托管机构。

2020年6月30日,公司发布公告称,“18桑德工程MTN001”原兑付日为2021年10月24日,加速到期日为2020年6月30日。截至2020年6月30日营业终了,发行人未能将“18桑德工程MTN001”兑付资金按时足额划至托管机构,已构成实质性违约。

2.17.2 信用事件主要过程回顾

2020年2月21日,根据持有人会议的表决结果,发行人与债券持有人对“19桑德工程SCP001”展期兑付方案达成一致并在《展期兑付协议》中进行约定,主要包括如下几点:1)债券持有人同意发行人于2020年2月25日支付所持有债券原存续期间的到期利息,本金部分继续持有;2)“19桑德工程SCP001”的债券兑付日变更为2020年11月20日(如遇法定节假日或休息日,则顺延至兑付日后的第1个工作日,顺延期间兑付款项不另计利息),展期期间的债券年化利率为7%,债券本金和展期期间的应付利息于变更后的兑付日一次性支付,兑付规则和流程仍按照募集说明书执行。

2020年2月24日,主承销商浙商银行公告称,近期,受到疫情影响,北京桑德环境工程有限公司在湖北地区及多个受疫情影响区域的项目暂缓开工,外部融资无法按照预期进度推进,因此造成了公司目前流动性紧张,“17桑德工程MTN001”本息兑付存在不确定性。2月28日,北京桑德环境工程有限公司公告称,“17桑德工程MTN001”应于2020年3月6日兑付,由于本公司流动性紧张,本期债券本息偿付存在不确定性。

2020年2月27日,主承销浙商银行公告称,由于“17桑德工程MTN001”持有人会议未能审议通过《关于北京桑德工程有限公司2017年度第一期中期票据召开紧急会议不适用会议规则及募集说明书关于持有人会议召集条款的约定的议案》,本次会议的召开公告发布时间以及相关事宜不符合《银行间债券市场非金融企业债务融资工具持有人会议规程》及《北京桑德环境工程有限公司2017年度第期中期票据募集说明书》规定,因此本次持有人会议未达到会议生效条件。

2020年3月2日,公司公告称,公司已于2020年2月18日出具董事会决议,决议同意本公司向中国银行间市场交易商协会申请注册一期置换票据,专项用于置换“北京桑德环境工程有限公司2017年度第一期中期票据”,拟新注册的一期置换票据金额不超过5亿元,期限不超过3年。

2020年3月20日,主承销浙商银行主持召开“18桑德工程MTN001”2020年第一次持有人会议,会议审议通过了豁免“18桑德工程MTN001”交叉违约等两项议案,关于修改“18桑德工程MTN001”交叉保护条款的议案未获通过。

2020年3月26日,主承销浙商银行主持召开“17桑德工程MTN001”2020年第二次持有人会议,审议通过《议案一:关于同意北京桑德环境工程有限公司2017年度第一期中期票据展期兑付方案的议案》和《议案三:关于要求主承销商履行相关职责的议案》;《议案二:关于同意北京桑德环境工程有限公司办理2017年度第期中期票据相关份额注销的议案》未获审议通过。2020年4月3日,公司在会议决议答复中称,根据债券持有人提出的修订议案,综合考虑债券持有人诉求及发行人目前的资金状况,发行人暂时无法执行议案一所提出的方案,发行人后续将与本期债券持有人进一步沟通。

2020年4月24日,主承销商北京银行、海通证券主持召开“19桑德工程SCP001”持有人会议,会议审议通过了《议案一:要求发行人披露未足额兑付事项发展进程及其他相关情况的议案》及《议案二:要求建立定期沟通机制的议案》。

2020年6月29日,主承浙商银行召集“17桑德工程MTN001”2020年第三次债券持有人会议,审议通过了《关于要求北京桑德环境工程有限公司披露“17桑德工程MTN001”偿债计划的议案》等三项议案,《关于对“17桑德工程MTN001”与其他债券进行同等兑付的议案》未获审议通过。

2020年6月29日,主承销浙商召集“18桑德工程MTN001”2020年第二次债券持有人会议,《关于豁免北京桑德环境工程有限公司2018年度第一期中期票据交叉违约的议案》未获持有人会议审议通过。

2020年7月22日,主承销浙商银行召集“18桑德工程MTN001”2020年第三次持有人会议,会议审议通过了《议案一:关于要求发行人书面承诺不恶意逃废债务以及不得进行恶意损害债券持有人合法权益的行为的议案》及《议案二:关于同意北京桑德环境工程有限公司办理2018年度第一期中期票据相关份额注销的议案》。

2020年7月22日,主承销浙商银行召集“17桑德工程MTN001”2020年第四次债券持有人会议,会议审议通过了《议案一:关于要求发行人书面承诺不恶意逃废债务以及不得进行恶意损害债券持有人合法权益的行为的议案》及《议案二:关于对“17桑德工程MTN001”与其他债券进行同等兑付的议案》。

2020年7月28日,中诚信国际发布《关于终止北京桑德环境工程有限公司主体及债项信用评级的公告》,公告表示,中诚信国际于2020年4月向公司发送了跟踪评级告知函和资料清单,2020年7月23日,公司决定终止评级,并不予反馈本次跟踪评级资料,经审议决定,中诚信国际终止对桑德工程的主体及债项信用评级,并不再更新相关信用评级结果。

2020年8月6日,主承销北京银行及海通证券主持召开“19桑德工程SCP001”2020年第三次债券持有人会议,会议审议通过了要求发行人披露未足额兑付事项发展进程等两项议案。

2020年9月29日,浙商银行公告,“18桑德工程MTN001”2020年第四次持有人会议召开,会议审议未通过《议案一:关于要求北京桑德环境工程有限公司不得进行利润分红的议案》及《议案二:关于同意北京桑德环境工程有限公司办理2018年度第一期中期票据相关份额注销的议案》。

2020年9月29日,浙商银行公告,“17桑德工程MTN001”2020年第五次持有人会议召开,《关于要求北京桑德环境工程有限公司不得进行利润分红的议案》未获持有人会议审议通过。

2020年11月4日,“19桑德工程SCP001”2020年第四次持有人会议召开,关于将本期债券拟再次延期3年等三项议案均未获得通过。

2.18 北京信威通信技术股份有限公司

2.18.1 主体介绍

北京信威通信技术股份有限公司是一家民营企业,控股股东为北京信威科技集团股份有限公司,截至2019年6月29日,信威集团持有公司98.96%的股份。公司主要从事通信设备和软件的设计、研发、生产和销售等业务,自主开发的McWiLL被国际电信联盟ITU确认为宽带无线接入国际标准,技术水平领先。公司主要业务为海外公网、国内行业专网和无线政务网、特种通信、通信网络监测和数据分析及智慧医疗养老社区业务。

2015年10月30日,大公国际首次给予公司AA主体评级,评级展望为稳定,随后一直维持稳定。2020年3月8日,大公国际表示将不再更新北京信威主体信用等级,原信用等级有效期截至2019年6月28日。

2020年6月1日,公司未能支付“15信威通信PPN001”、“15信威通信PPN002”、“15信威通信PPN003”的全部本金和利息,已构成实质性违约。

2020年8月10日,公司未能支付债券“16信威03”2019年8月8日至2020年8月7日期间利息,已构成实质性违约。截至8月24日,北京信威与部分投资机构就利息延期支付事宜尚未达成一致。

2.18.2 信用事件主要过程回顾

2020年3月8日,大公国际资信评估有限公司发布公告称,决定终止北京信威主体及“16信威01”、“16信威02”和“16信威03”信用等级,原信用等级有效期截至2019年6月28日,上述评级不再更新。公告表示,大公自2019年3月启动定期跟踪评级工作以来,为获取评级所需资料,多次向北京信威发送定期跟踪评级所需资料清单,询问其控股股东北京信威科技集团股份有限公司重大资产重组进展情况和北京信威相关债券付息及回售情况,并多次电话沟通及现场催要评级所需资料,截至2020年3月6日,北京信威未提供评级所需的经营与财务数据等,亦未提供“16信威01”付息说明及“16信威02”、“16信威03”回售相关文件。

2020年6月3日,北京信威科技集团股份有限公司发布《关于子公司非公开定向债务融资工具未能按期足额偿付本息的公告》,公告称,北京信威应于2020年5月31日(此为节假日,顺延至2020年6月1日)支付“15信威通信PPN001”、“15信威通信PPN002”、“15信威通信PPN003”的全部本金和利息。因公司为海外项目提供担保陆续发生担保履约,且公司正在进行的重大资产重组程序复杂,公司融资能力受限,公司整体资金压力大,无法按期兑付上述PPN的本息。

2020年8月24日,北京信威科技集团股份有限公司发布《关于子公司债券进展的公告》,公告称,北京信威应于2020年8月8日(遇节假日顺延至2020年8月10日)支付“16信威03”2019年8月8日至2020年8月7日期间利息。北京信威与债券投资机构进行积极沟通,并取得部分投资机构同意延期付息。但截至本公告日,北京信威与部分投资机构就利息延期支付事宜尚未达成一致。北京信威将继续与相关投资机构积极协商延期付息事宜,争取本期债券全部投资机构同意延期付息。

2.19 中国吉林森林工业集团有限责任公司

2.19.1 主体介绍

吉林森工集团是一家地方国有企业,控股股东和实控人均为吉林省国资委。吉林森工集团我国四大森工集团之一,也是我国重要的木材生产基地,所在地吉林省森林资源丰富,是我国的林业大省。公司控股的上市子公司吉林森工完成重大资产重整后,重点发展矿泉水和园林绿化两大核心主业,品牌及竞争优势明显,2019年,两大板块收入占比达到79.7%;其中矿泉水业务收入7.04亿元,占比43.9%。森林绿化业务收入5.72亿元,占比35.7%。

2012年6月,中诚信国际首次发布,吉林森工集团主体评级为AA等级。2017年7月、2017年11月、2018年6月、2018年12月、2019年7月,中诚信国际连续调降公司主体评级至BB+。2020年5月25日,中诚信国际公告,考虑到法院已裁定吉林森工集团进入破产重整程序,“15森工集MTN001”于2020年5月18日视为到期并停止计息,公司无法足额支付本息,中诚信国际决定将公司主体信用等级降至C,将“15森工集MTN001”的债项信用等级降至C。

2020年1月20日,公司对森工集团2015年度第一期中期票据递延支付利息进行了公告,递延支付10亿元永续债的2019年2月4日至2020年2月4日的应付利息。

2020年5月18日,公司收到长春市中级人民法院送达的《民事裁定书》及《决定书》,裁定受理公司进行破产重整的申请,“15森工集MTN001”于2020年5月18日视为到期并停止计息,公司无法足额兑付该债券本金及利息,已构成实质性违约。

2.19.2 信用事件主要过程回顾

2020年4月29日,公司发布《关于延期披露2019年年度报告和2020年一季度财务报告的公告》,公告称,由于受新冠肺炎疫情影响,公司上市公司子公司吉林森林工业股份有限公司的部分疫区下属子公司延迟复工,现场审计工作未能按照原计划完成,无法按照原计划出具本公司审计报告,公司无法在约定的2020年4月30日前完成披露,将推迟至2020年6月30日前披露2019年年度报告和2020年一季度财务报表。6月30日,公司发布公告称将再次延期披露,预计于2020年7月31日前披露2019年年度审计报告及2020年一季度财务报表。

2020年5月18日,公司收到长春市中级人民法院送达的(2020)吉01破申45号《民事裁定书》及(2020)吉01破申45号《决定书》,裁定受理大连三林木业有限公司以森工集团不能清偿到期债务,且资产不足以清偿全部债务为由提出的对森工集团进行破产重整的申请。

2020年6月16日,主承销商兴业银行召集“15森工集MTN001”2020年第一次持有人会议,会议审议通过了要求森工集团及其管理人承诺不会借重整之名恶意逃废债、制定有利于保护债券持有人利益的差异化偿还方案等议案。

2.20 宜华企业(集团)有限公司

2.20.1 主体介绍

宜华企业(集团)有限公司是一家民营企业,成立于1995年,控股股东及实控人均为自然人刘绍喜。公司主营业务包括家居生活、医疗健康、地产开发、战略投资等。其中,家居生活业务主要由宜华生活科技股份有限公司经营,健康医疗业务主要由宜华健康医疗股份有限公司经营,地产业务板块和战略投资板块主要由集团公司进行经营。据公司2019年年报,公司加剧收入42.59亿元,占比57.55%,毛利率34.64%;此外,医疗健康和原木业务板块营收占比分别为24.22%和10.48%,毛利率分别为18.21%和6.74%。

2016年12月,中诚信国际首次评定公司主体信用等级为AA+,评级展望为稳定。2019年12月,中诚信国际认为,公司2019年以来核心主业经营业绩承压,所持子公司部分股权处于质押状态,外部地产公司战略合作等事项进展尚存在不确定性,基于以上原因,公司再融资难度较大,公司主体评级调降至AA。2020年4月24日,公司本部公开市场存续债券超过50亿元(含2.5亿元美元债),集中兑付压力很大,公司偿债资金来源存在较大不确定性,中诚信评级再次调降公司主体评级至A。2020年5月7日,由于公司已构成实质性违约,中诚信国际决定将公司主体信用等级下调至C,将“16宜华01”的债项信用等级由A下调至CC。

2020年5月6日,公司公告表示,近期新冠肺炎疫情爆发,影响公司正常复工,公司经营性现金回笼短期基本停歇,同时抗击疫情资源性消耗较大公司整体维护成本较高,也进一步影响公司流动性;而疫情防控取得阶段性效果尚需时日,上下游企业正常复工及恢复运营能力也需要一定时间,对公司整体经营造成重大负面影响,公司的流动性较为紧张,本次筹措资金归还利息存在难度。截止“17宜华企业MTN001”付息日终,公司未能足额偿付17宜华企业MTN001债务融资工具利息,已构成实质性违约。

2020年7月27日,公司公告称,截至当日日终,发行人未能按期足额偿付“17宜华企业MTN002”债券本息,构成违约。本期应偿付本息为10.58亿。公司违约主要原因为:受疫情持续影响,公司旗下地产板块销售和回款未达预期,旗下酒店的运营也持续受到疫情影响,现金流承压。

2020年11月26日,公司受多方面因素影响导致资金不足,未能按照约定筹措足额偿债资金,“15宜集债”债券不能按期足额偿付本息,已构成实质性违约。11月26日,“18宜华03”未按时兑付回售款和利息,已构成实质违约。

2.20.2 信用事件主要过程回顾

2020年5月20日,主承销商光大银行召集“17宜华企业MTN002”持有人会议,会议审议通过了《议案一:关于提议是否同意进一步完善信息披露相关要求的议案》、《议案二:关于提议是否同意追加实际控制人及其配偶担保增信的 议案》、《议案三:关于提议是否同意增加其他增信措施的议案》和《议案四:关于提议是否同意定向披露“17宜华企业MTN002”兑付计划的议案》等4项议案。5月28日,公司答复会议决议,表示对于议案一和议案四无异议;对于议案二,发行人同意追加实控人担保增信;对于议案三,发行人对此决定不同意。

2020年5月20日,主承销商光大银行召集“17宜华企业MTN001”持有人会议,其中《议案一:关于提议是否同意延期支付“17宜华企业MTN001”2020年应付利息的议案》和《议案六:关于提议是否同意延期支付“17宜华企业MTN001”2020年应付利息的议案(二)》两项议案未获持有人会议通过,其他7项议案(加速清偿、增加增信等议案)均通过。

2020年6月16日,“17宜华企业MTN001”持有人会议计划召开,因部分持有人自身原因未能参会导致延期付息条款未达成一致意见,延迟付息议案未能通过。

2020年7月20日,公司发布公告称,“17宜华企业MTN002”应于2020年7月26日到期兑付10.58亿元本息,受疫情持续影响,公司旗下地产板块销售和回款未达预期,旗下酒店的运营也持续受到疫情影响,现金流承压,导致“17宜华企业MTN002”本息兑付存在不确定性。公司正在与债券持有人沟通,积极协商制定展期、置换等处置方案,相关情况将另行公告。该票据发行规模10亿元,期限3年,票息5.8%,主体评级C,债项评级CC。

2020年8月11日,公司收到广东证监局《行政监管措施决定书》,因公司截至2020年7月31日仍未披露2019年年度报告,广东证监局决定对公司采取责令改正的行政监管措施。公告表示,2019年年度报告出现延期披露,主因是中国证监会正对公司之子公司宜华生活进行调查,目前尚未有最终结论,出于审慎原则,公司决定待取得调查结论后,适时披露2019年年报。

2020年8月12日,主承销商光大银行召集“17宜华企业MTN001”2020年第三次持有人会议,《议案一:关于提议是否同意延期支付“17宜华企业MTN001”2020年应付利息的议案》议案获通过,《议案二:关于提议是否同意增加“17宜华企业MTN001”加速清偿条款的议案》未能达到表决生效条件,该议案未获得通过。公司预计不晚于2020年9月30日之前偿还“17宜华企业MTN001”本期应付利息。

2020年8月12日,主承销商光大银行召集“17宜华企业MTN002”2020年第二次持有人会议,会议审议通过了《议案一:关于提议是否同意延期支付“17宜华企业MTN002”应付利息的议案》。延期付息时间为2020年9月30日前足额偿付2020年应付利息及违约金,延期期间未偿付利息适用利率为每日0.21‰。

2.21 中融新大集团有限公司

2.21.1 主体介绍

中融新大集团有限公司是一家民营企业,控股股东和实控人均为自然人王清涛。公司原名山东焦化集团有限公司,于2004年10月成立,公司原主营业务为焦化生产,后因转型升级及业务发展需要,于2015年逐步由单一传统的生产型企业转型为覆盖能源化工、物流清洁能源、矿产资源、金融投资综合运营的特大型综合性企业集团。2016年3月,公司更为现名。

2015年5月,联合资信首次发布中融新大主体信用等级为AA,2016年4月、2017年4月,公司主体评级连续被调高至AAA,2019年6月又下调至AA+。2020年4月21日,由于中融新大未足额偿付债券利息及回售部分本金,联合资信下调公司主体评级至A,评级展望调整为负面,5月29日再次调降主体评级至BB。截至7月20日日终,公司未能按照约定付息再次构成实质违约,7月21日,联合资信调降公司主体信用等级至C。

2020年3月2日,清算所公告称,截至“18中融新大MTN001”付息日日终,公司仍未收到中融新大集团有限公司支付的付息资金,无法代理发行人进行本期债券的付息工作。

2020年3月3日,公司公告表示,2020年2月27日的持有人会议上已审议通过的《关于“18中融新大MTN001”债项事宜的议案》约定“18中融新大MTN001”2020年度利息变更为场外支付,目前公司按照本期债券7.50%的发行利率,场外支付了3.92亿元份额持有人的利息,合计支付利息金额2940万元;“18中融新大MTN001”发行金额15亿元,公司已与持有11.08亿元份额的持有人签署了展期协议,其中约定了本期利息延期至2020年9月30日之前完成支付。

2020年4月20日,公司发布公告称,“18中融新大MTN002”应于4月20日付息及回售部分本金,本期应付利息金额7500万元,实付金额为4869万元,剩余部分延期至9月底;回售初始申报金额7亿元,回售申报撤销金额3.492亿元,应偿付回售本金金额3.508亿元。受疫情冲击,公司能源化工板块和物流清洁能源板块的生产经营活动在产供销等多方面受到严重影响,应收账款周期被迫拉长,经营性现金流遭到阶段性重创,此外,近年来融资性现金流持续净流出,直接净融资规模大幅下降,后续将就未兑付部分的本息与投资者持续沟通。

2020年7月20日,公司公告称,“17中融新大MTN001”未按期支付1.11亿元利息,构成违约。公司表示,受去产能、降杠杆及再融资渠道不畅等因素影响,公司近年来融资性现金流持续净流出,净融资规模逐年大幅下降;同时,新冠肺炎疫情在生产经营活动的多方面造成持续不利影响,公司在努力保生产、稳就业的同时,应收账款周期被迫拉长,运营维护、安保成本持续攀升,经营性现金流遭到重创,导致流动性紧张,无法筹措资金进行付息。本期债券发行规模为15亿元,期限为5年,票息7.4%,付息日为2020年7月18日,到期日2022年7月18日。

2.21.2 信用事件主要过程回顾

2020年2月27日,主承销商恒丰银行召开“18中融新大MTN001”持有人会议,会议审议通过《关于“18中融新大MTN001”债项事宜的议案》、《关于募集说明书条款事宜的议案》、《关于豁免本次持有人会议公告期限等事项的议案》。其中《关于“18中融新大MTN001”债项事宜的议案》约定“18中融新大MTN001”2020年度利息的支付方式由上海清算所的场内支付变更为场外支付。

2020年3月3日,公司公告称,公司已按2月27日持有人会议决议的相关要求,完成了“18中融新大MTN001”2020年度利息的场外支付安排等相关工作。

2020年4月29日,公司公告称,受新型冠状病毒疫情影响,无法在4月30日之前出具2019年审计报告及2020年第一季度财务报表。5月29日,公司公告称,将再次延期披露,预计不晚于6月30日披露2019年年报和2020年一季报。

2020年5月22日,主承销商恒丰银行召开“18中融新大MTN002”持有人会议,审议关于“18中融新大MTN002”处置事项的相关议案。根据相关规定,参加本次会议的持有人及授权委托代表所持有的表决权数额未达到发行面值总额的三分之二以上,本次会议无效。

2020年7月30日,联合资信公告称,鉴于中融新大2019年年度报告和2020年一季度财报推迟至2020年6月30日披露,出具时间较晚,跟踪评级所需资料正在收集,联合资信决定推迟出具中融新大2020年跟踪评级报告。

2020年8月17日,公司公告称,公司于2020年8月11日召开“18中融新大MTN002”持有人会议,参与本次会议的机构共4家,合计持有占该债券发行面值总额的47.8%,由于参会机构持有的表决权数未达到发行面值总额的三分之二以上,故本次会议无效。

2020年8月27日,联合资信公告称,近日收到中融新大出具的《中融新大集团有限公司关于不再继续进行委托评级的商函》,称受突发疫情、债券集中回售、省内产业政策调整等多方面因素影响,公司流动性紧张,债券已经违约。目前,公司正全力盘活资产,化解债务风险。根据公司目前情况,综合考虑各方面影响,公司商请解除公司与联合资信的评级委托关系,不再进行存续债券的跟踪评级工作。联合资信将不再更新公司及债项评级结果,终止评级前,主体及相关债项的最新评级为C。

2.22 力帆实业(集团)股份有限公司、重庆力帆控股有限公司

2.22.1 主体介绍

重庆力帆控股有限公司成立于2003年11月19日,尹明善、陈巧凤、尹喜地、尹索微四人通过直接和间接方式共持有公司100%股权,公司实控人为尹明善及其家族成员。公司主要从事汽车(含新能源汽车)、摩托车的研发、生产及销售。

力帆实业(集团)股份有限公司设立于1997年,前身系重庆力帆轰达实业(集团)有限公司,后更为现名,2010年11月于上交所上市(代码:601777.SH,简称:力帆股份),截至2020年三季报统计,重庆力帆控股有限公司持有公司47.08%的股份,尹明善、陈巧凤、尹喜地、尹索微等四人作为一致行动人,为公司实际控制人。公司主要从事汽车整车、摩托车制造、销售业务。

1)力帆实业(集团)股份有限公司

2012年,联合评级首次发布,力帆实业主体信用等级为AA。2019年6月20日,联合评级发布公司2019年跟踪评级报告,并将主体长期信用等级的跟踪评级结果调降至AA,主要由于汽车行业整体景气度下降、主营业务盈利能力较弱、债务结构有待优化、外部融资压力较大、控股股东股权质押比例过高且大部分股份被冻结等原因。2020年3月5日,鉴于公司2019年业绩预告亏损,以及到期兑付“16力帆02”本息存在重大不确定性,联合评级决定将公司主体信用等级下调至BBB。2020年3月18日,联合评级公告称,鉴于3月16日“16力帆02”债券本息未能按期兑付,决定将主体信用等级下调至C。

2020年3月16日,公司发布《“16力帆02”公司债券未能按期偿付本息的公告》,公告表示,“16力帆02”公司债券到期日为2020年3月15日,受流动性短缺影响,交货出现延迟状况及部分订单流失,公司未能按期兑付“16力帆02”债券本息;因“16力帆02”公司债券未能按期兑付,自2020年3月16日起,“16力帆02”公司债券将在上海证券交易所固定收益证券综合电子平台停牌;公司生产经营活动正常,正在争取与债权人就本次债券偿付达成和解方案。

2)重庆力帆控股有限公司

2017年3月,联合评级首次发布重庆力控主体信用评级为AA等级,评级展望为稳定。2019年6月20日、2020年3月5日、2020年3月16日,公司主体信用评级连续调降至C。

2020年1月15日,公司未按时兑付回售款和利息,构成实质违约。

2.22.2 信用事件主要过程回顾

2020年3月5日,公司发布了《关于“16力帆02”公司债券风险提示性公告》,公告表示,因公司现金流较为紧张,为做好本期债券兑付工作,公司已成立了专项工作小组,目前正通过多种渠道和方式筹措兑付资金,但受行业、疫情、诉讼等综合因素影响,资金筹措面临多重困难,到期兑付存在不确定性,公司将积极与债券持有人保持沟通。3月13日,公司再次发布《关于“16力帆02”公司债券第二次风险提示性公告》。

2020年4月3日,主承销商国泰君安证券召集“16力帆02”2020年度第一次债券持有人会议,由于本次会议的所有议案均未获得代表有表决权的未偿还债券持有人或其代理人所持表决权的50%以上审议通过,本次会议没有通过任何议案。

2020年6月29日,公司收到重庆市第五中级人民法院送达的《通知书》,债权人嘉利建桥以公司不能清偿到期债务,明显缺乏清偿能力,但仍具有重整价值为由,向法院申请对公司进行重整。申请人的申请能否被法院裁定受理,公司能否进入重整程序及合适能进入重整程序存在重大不确定性。

2020年8月24日,公司公告称,法院裁定受理了债权人对公司的重整申请,并指定力帆系企业清算组担任力帆股份管理人。

2020年10月14日,公司公告称,公司重整案第一次债权人会议已于10月13日召开,会议表决通过了公司重整案财产管理方案。11月25日,力帆股份管理人公告显示,力帆股份全资子公司重整案第二次债权人会议于今日召开,会议分别表决通过了力帆股份十家全资子公司重整计划草案。

2.23 新华联控股有限公司

2.23.1 主体介绍

新华联控股有限公司成立于2001年,是一家民营企业,最初由北京金六福酒有限公司、湖南新华联国际石油贸易有限公司和湖南省海达汽车机电销售有限公司投资成立,经多次股权转让和增资扩股,目前长石投资有限公司持有公司93.40%的股份,为公司的控股股东,公司实控人为自然人傅军。公司主要从事氟化工、房地产开发、石油贸易、有色金属等业务,其中在氟化工业务板块有较强优势。

公司控股三家上市公司,分别为东岳集团有限公司(代码:0189.HK)、新华联文化旅游发展股份有限公司(代码:000620.SZ)和新丝路文旅有限公司(代码:0472.HK),其中公司持有新华联文旅发展合计1,160,272,587股,截至2020年11月末已质押1,133,641,557股,质押比例达到97.7%。

2013年10月,大公国际首次给予新华联控股主体信用等级AA+,随后一直维持稳定,2020年1月23日调降评级展望为负面。2020年3月9日,大公国际公告称,新华联控股经营风险高、资金较为紧张且本部及子公司近期面临较大的债务兑付及回售压力,因此将公司主体信用评级下调至C,随后一直维持该评级。

2020年3月6日,公司发布公告称,受新型冠状病毒肺炎疫情不可抗力因素的严重影响,公司所属文化旅游、商业零售、景区景点、酒店餐饮、石油贸易等业务遭受重创,1-2月减少经营回款超过60亿元。加之持续受到“降杠杆、民营企业融资难发债难”的影响,偿付贷款和债券导致现金持续流出,流动资金极为紧张。截至2020年3月6日,公司未能按照约定足额兑付“15新华联控MTN001”本息,已构成实质性违约。

2020年3月10日,公司公告称,由于公司未能于2020年3月6日日终按约定筹措足额资金兑付“15新华联控MTN001”,发生实质性违约,该事项已客观触发了“19新华联控SCP002”、“19新华联控SCP003”的交叉保护条款约定情形。

2020年4月21日,上清所公告称,4月21日为“19新华联控SCP002”的付息兑付日,截至今日日终,我公司仍未收到公司支付的付息兑付资金,暂无法代理发行人进行本期债券的付息兑付工作。

2020年5月6日,上清所公告称,2020年5月6日是“19新华联控SCP003”的付息兑付日。截至今日日终,我公司仍未收到公司支付的付息兑付资金,无法代理发行人进行本期债券的付息兑付工作。

2020年11月2日,截至当日日终,发行人未能按照约定将“19新华联控MTN001”3500万利息资金按时足额划至托管机构,已构成实质违约。此前在2020年4月27日,“19新华联控MTN001”第二次持有人会议召开,所有债券持有人一致同意将“19新华联控MTN001”第一个计息年度利息兑付日延期到2020年10月31日(此日为法定节假日,顺延至11月2日)兑付。

2.23.2 信用事件主要过程回顾

2020年3月6日,东方金诚公告,新华联控股账面资金紧张,同时近期面临较大债务集中偿付压力。新华联控股未来3个月内面临到期或回售的债券金额达38.60亿元,其中10亿元“15新华联控MTN001”将于3月6日到期。新华联控股账面资金紧张,叠加近期下属财务公司同业拆借款逾期及与信托公司的诉讼事项凸显其流动性压力,“15新华联控MTN001”本金及利息兑付存在较大不确定性。

2020年3月18日,主承销商招商银行召集“15新华联控MTN001”持有人会议,《议案二:关于延期支付“15新华联控MTN001”本息的议案》、《议案六:关于要求发行人出具书面承诺,对本期债券不逃废、并严格落实兑付计划的议案》未获审议通过,其他4项议案均获审议通过。

2020年4月2日,主承销商民生 银行和海通证券主持召开“18新华联控MTN001”债券持有人会议,审议通过了《关于要求发行人按照银行间债券市场相关自律规则的规定,严格履行信息披露义务的议案》、《关于要求发行人进一步加强付息兑付工作安排的议案》和《关于要求发行人为“18新华联控MTN001”提供增信措施的议案》。

2020年4月2日,民生 银行、海通证券主持召开“19新华联控MTN001”持有人会议,因参会的持有人持有的表决权数额不符合《会议规程》和《募集说明书》的相关规定,未达到债券持有人所持表决权总额的三分之二以上,本次会议无效。

2020年4月3日,公司公告表示,鉴于公司符合递延支付“17新华联控MTN001”利息的条件,现决定将本次中期票据于2020年4月11日应付的6000万元利息进行递延支付。公司将在4月11日按照募集说明书中本息重置规则发布适用于首个利率重置日的利率。该债券发行规模为10亿元,期限为6年,票息为6%,到期日为2023年4月11日。

2020年4月23日,公司发布公告称,决定延期披露2019 年经审计年度报告。公告表示,公司规模较大,拥有全资和控股企业100余家,业务分布于全国多个地区,受新冠肺炎疫情影响,公司部分企业复工复产延迟,加之全国各地对人员流动管控严格,导致审计人员无法及时进场开展审计工作,审计进度缓慢,因此延迟披露。2020年6月30日,公司再次发公告称,将延期披露2019年年度报告及2020年一季度财务报表,预计披露时间为2020年7月17日前。

2020年4月27日,公司公告称,“19新华联控MTN001”持有人会议召开,会议审议通过了《关于豁免本次持有人会议召集、召开、公告期限等相关要求的议案》、《关于“19新华联控MTN001”债项事宜的议案》。其中第二个议案具体内容为:发行人特向持有人申请延期支付“19新华联控MTN001”第一个计息年度的利息,将本期债券第一个计息年度的利息支付日由2020年4月30日延期为2020年10月31日(顺延至11月2日)。

2020年5月14日,公司公告称,全体“18新华联控MTN001”债券持有人已签署《新华联控股有限公司2018年度第一期中期票据第二个计息年度的利息延期兑付协议》。协议内容主要为:“18新华联控MTN001”第二个计息年度的利息的兑付日延期为2021年4月23日,如遇法定节假日或休息日,则延至其后的第1个工作日,延期支付的第二个计息年度的利息在延期期间不计复利。第二个计息年度的利息于延期到期日向签署《延期兑付协议》之持有人或其指定账户一次性支付,兑付规则和流程仍按照募集说明书执行。

2020年5月15日,公司发布公告称,“19新华联控SCP002”2020年度第一次持有人会议审议了5项议案,4项议案获得表决通过,其中《议案二:关于新华联控股有限公司2019年度第二期超短期融资券无法按时兑付而申请展期的议案》未获通过。

2020年6月3日,主承销商光大证券、兴业银行主持召开“19新华联控SCP003”持有人会议,会议审议通过了要求发行人及时履行信息披露义务、不恶意逃废债等4项议案。

2020年6月29日,公司公告称,“19新华联控SCP002”第二次持有人会议召开,会议通过《议案一:关于新华联控股有限公司2019年度第二期超短期融资券无法按时兑付而申请展期的议案》、《议案二:关于同意缩短“19新华联控股SCP002”第二次持有人会议公告期限等事项的议案》两项议案。

2020年6月30日,公司公告称,“17新华联控MTN001”第二次持有人会议召开,两项议案均获持有人全票通过,分别为《议案一:关于要求发行人确定定期沟通机制和联系人员的议案》、《议案二:关于要求保护持有人合法权益的议案》。

2.24 北京北大科技园建设开发有限公司

2.24.1 主体介绍

北京北大科技园建设开发有限公司是一家国企,成立于2000年9月,隶属于综合性行业。公司股权结构方面,北大资源集团有限公司、北大资产经营有限公司、北京北大资源物业经营管理集团有限公司分别持有公司42%、42%、16%的股权。公司暂无主体评级信息。

2020年2月27日,公司公告称,“18北大科技ABN001优先级”发起机构未能在回售资金支付日(2020年2月24日)按期足额支付回售资金,且截至差额补足划款日(2020年2月27日)差额补足义务人北大方正集团有限公司及北大资源集团有限公司亦未履行差额补足义务。上述票据回售待偿还本金余额16.57亿元,回售日为2020年3月6日,根据上述资金支付情况,回售资金兑付存在极大不确定性。

2.24.2 信用事件主要过程回顾

2020年3月10日,华能贵诚信托、中国银行、北京银行召集“18北大科技ABN001优先级”债券持有人会议,会议审议通过《关于要求基础债务人提前偿还全部信托贷款剩余本金并宣布资金信托和财产信托进入加速清偿程序的议案》、《关于决定债权保障机制的议案》、《关于选聘律师事务所的议案》,未通过《关于增设相关日期的议案》。

2020年11月9日 “18北大科技ABN001优先级”持有人会议召开,经审议,《关于就北大方正集团有限公司等五家公司实质合并重整第一次债权人会议议案进行表决的议案》该议案中表决“不同意”的议案通过。

2.25 大连天神娱乐股份有限公司

2.25.1 主体介绍

大连天神娱乐股份有限公司是一家公众公司,第一大股东为朱晔,截至2020年11月末持有公司股票130,603,964股,持股比例为14.01%,其中已质押129,220,280股,占所持总股数的98.94%,公司无控股股东及实际控制人。公司营业收入主要来自游戏竞技和广告营销,2019年占总营业收入的比重分别为53.83%和46.17%,毛利率分别为61.82%和34.84%。

2017年1月,中证鹏元首次评定,天神娱乐主体信用等级为AA。2018年10月8日,中证鹏元发布公告称,公司贷款逾期,构成实质性违约,同时公司业绩下滑明显,经综合考虑上述事宜,将公司主体信用评级评级调降至A,评级展望为负面。2019年6月24日,公司主体评级再次调降至BB,评级展望维持负面,此次进行评级调整的原因是公司逾期债务规模较大,短期流动性压力剧增,2018年公司巨额亏损,未来主营业务盈利能力仍将大幅下降,公司涉及多起诉讼(仲裁)案件,部分子公司股权被冻结,严重影响公司再融资能力等。2020年1月21日,由于公司未能按期支付债券回售款及利息,构成实质性违约,中证鹏元再次将公司主体评级下调至C。

2020年1月20日,公司公告称,公司流动资金较为紧张,未能支付“17天神01”的回售款及未回售部分利息。此行为已构成实质性违约。

2.25.2 信用事件主要过程回顾

2020年8月3日,公司公告称,法院于7月31日裁定受理申请人周永红对公司的重整申请。公司向深交所申请“17天神01”自2020年8月3日开市起停牌。

2020年11月6日,大连市中级人民法院裁定上市公司大连天神娱乐股份有限公司的重整计划,公司已进入《重整计划》执行阶段,并宣布破产重整程序正式结束。

三、风险提示

1)经济复苏不及预期,企业经营困难加剧导致违约风险上升;2)货币政策大幅收紧,企业再融资压力加大;3)超预期信用风险事件发生,信用利差走扩。

加载中...