新浪财经 债券

穿透财报看风险 | 投资性房地产计量隐藏的玄机(上)

中债资信

关注

引言

近期,房地产“三道红线”[1]融资新规备受关注,80家规模上市房企近九成债务负担触及监管红线,未来不排除房企通过会计手段优化债务指标来满足监管要求。投资性房地产作为房企调整空间较大的会计科目之一,易被房企利用优化报表,如通过投资性房地产评估增值来扩大自身资产规模、虚增利润、增厚权益等。而实际上,一方面公允价值增加并不能为企业带来实际现金流入;另一方面,投资性房地产若存在高估,其未来变现价值可能远低于其账面所示。目前我国城市商业地产供给大幅过剩,部分区位或业态的投资性房地产在极端情况下处置难度较大,其真实可变现性存在较大不确定性。在企业出现流动性压力的时候,并不能通过商业地产变现解决流动性风险。因此我们需要了解投资性房地产的记账、评估方法等,在此基础上准确判断投资性房地产的价值以还原企业真实盈利能力和资产质量。基于以上目的,我们通过2篇研究对投资性房地产科目进行分析。上篇详细介绍了在成本计量与公允价值计量模式下,投资性房地产在初始计量、后续计量和处置阶段的账务处理差异和对报表的影响。下篇主要梳理了在成本计量与公允价值计量模式下投资性房地产五种常见财务粉饰手段和相关案例,接着从房地产价值评估的角度,介绍投资性房地产估值方法和账面价值合理性的判断方法,为报表使用者提供识别投资性房地产财务粉饰的思路,还原企业真实的经营与财务表现。

[1]8月20日,人民银行和住建部约谈12家房企,明确了房地产资金监测和融资管理规则,将房企的有息债务增速和具体“三道红线”挂钩:1、剔除预收款后的资产负债率不得大于70%;2、净负债率不得大于100%;3、现金短债比不小于1。

一、投资性房地产科目简介与会计处理

投资性房地产是企业资产负债表上的非流动资产科目,是指以赚取租金或资本增值为目的,或两者兼有而持有的房地产。投资性房地产应当能够单独计量和出售。投资性房地产范围包括(1)已出租的土地使用权,是指企业通过出让或转让方式取得的、以经营租赁方式出租的土地使用权。(2)持有并准备增值后转让的土地使用权,是指企业通过出让或转让方式取得并准备增值后转让的土地使用权。(3)已出租的建筑物,是指企业拥有产权并以经营租赁方式出租的房屋等建筑物。从定义和范围可以看出,投资性房地产有别于固定资产、存货和无形资产中的房地产,那些为生产经营而自用的房屋建筑、销售的或为销售而正在开发的商品房和土地、企业以经营方式租入的建筑物不属于投资性房地产。实务中,投资性房地产的具体类别主要有:购物中心、写字楼、农贸市场、厂房、公寓、土地等等。

(一)投资性房地产的主要获取方式和初始计量

投资性房地产应当按照成本进行初始计量,即使采用公允价值模式计量,也需在投资性房地产下设“成本”和“公允价值”两个明细科目。“投资性房地产-成本”可反映取得投资性房地产的实际成本。投资性房地产获取主要来自以下几种渠道,不同渠道获取的投资性房地产初始计量账目处理也有一定不同:

1.外购:对于企业外购的房地产,只有在购入房地产的同时开始对外出租(自租赁期开始日起,下同)或用于资本增值,才能称之为外购的投资性房地产。如果企业董事会或类似机构作出了正式书面决议,明确表明将其用于经营出租且持有意图短期内不再发生变化的,即使尚未签订租赁协议也可视为投资性房地产。投资性房地产应当按照其取得时的成本进行初始计量,对于外购的投资性房地产,初始计量成本包括其购买价款、相关税费和可直接归属于该资产的其他支出。

2.自建:自行建造的投资性房地产,其成本由建造该项资产达到预定可使用状态前发生的必要支出构成,包括土地开发费、建筑成本、安装成本、应予以资本化的借款费用、支付的其他费用和分摊的间接费用等。

无论是成本模式或公允价值计量模式,外购和自建的投资性房地产在初始计量时均需按照初始获得成本进行计量,因此该阶段财务粉饰的空间主要集中于对其初始成本的计量,如在建造时虚增其建设成本(如计入别的项目发生的费用等)或采购过程中与交易对手方(通常为关联方)约定不实价格以达到虚增投资性房地产账面价值的目的,从而做大资产规模。

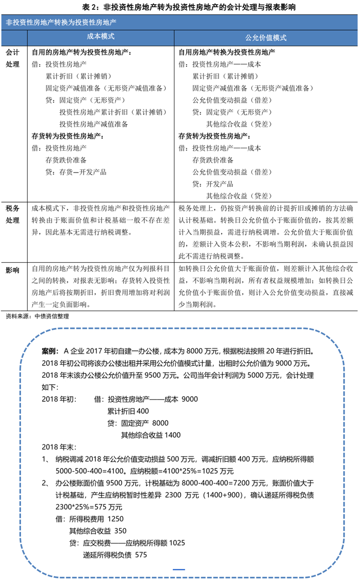
3.由非投资性房地产转入的投资性房地产:因房地产用途发生改变而对房地产进行的重新分类。企业必须有确凿证据表明房地产用途发生改变,才能将非投资性房地产转换为投资性房地产。这里的确凿证据包括两个方面:一是企业董事会应当就改变房地产用途形成正式的书面决议,二是房地产因用途改变而发生实际状态上的改变。具体可分为以下两类:

A.自用房地产转换为投资性房地产:企业将原本用于日常生产、提供劳务或者经营管理的房地产改为出租,通常由固定资产、无形资产等科目转入。

B.作为存货的房地产转换为投资性房地产:通常发生于房地产开发企业将其原计划销售的房地产以经营租赁方式租出,由存货转为投资性房地产。

可能转为投资性房地产的资产主要为存货、固定资产和无形资产。由表2可知在成本模式下,投资性房地产同样需要按照会计准则中固定资产和无形资产相关规定计提折旧或摊销,因此固定资产或无形资产转换为投资性房地产时对于企业报表的影响较小。而在公允价值计量模式下,投资性房地产不需要再按期计提减值或摊销。将固定资产或无形资产转为投资性房地产可减少企业的折旧或摊销成本,转换时其增值部分虽然不能增加当期利润,但仍可提升企业资产和权益规模。通过存货转为投资性房地产进行财务粉饰的行为多发生于拥有较多住宅和商业项目的房地产企业,且选择公允价值模式进行后续计量的占大多数。因为去化困难的房地产项目如记在存货中需要计提减值准备、侵蚀公司利润,同时亦将拖累公司存货周转率、项目去化率等经营指标表现。而通过将此类存货转入投资性房地产,不但可以美化公司销售情况,未来还可能存在评估增值空间。

(二)投资性房地产后续计量

投资性房地产的后续计量可以选择成本模式公允价值模式

A、成本模式计量:是指以企业购买房产时的总支出或自建房地产的总成本来计量,与固定资产记帐模式几乎没有区别。在成本模式下,应当按照企业会计准则中固定资产或无形资产的有关规定,对投资性房地产进行后续计量,按期(月)计提折旧或摊销;存在减值迹象的,还应当按照《资产减值》准则的有关规定进行处理,减值一经计提,不得转回。

B、公允价值模式计量:企业存在确凿证据表明其公允价值能够持续可靠取得的[2],可以采用公允价值计量模式。选用公允价值计价时,以期末公允价值为基础调整其账面价值,两者差额计入当期损益,不计提折旧或进行摊销。

[2]需同时满足(1)投资性房地产所在地有活跃的房地产交易市场;(2)企业能够从房地产交易市场上取得同类或类似房地产的市场价格及其他相关信息,从而对投资性房地产的公允价值作出科学合理的估计。

为了保证会计信息的可比性,计量模式一经确定,不能随意变更。在能够满足公允价值模式条件的情况下才能允许成本模式转为公允价值模式计量,当作会计政策变更处理,将计量模式变更时公允价值与账面价值的差额,调整期初留存收益。而已采用公允价值模式计量的投资性房地产不得再转为成本模式。同一企业只能采用一种模式对所有投资性房地产进行后续计量,不得同时采用两种计量模式

由于成本模式计量具有操作简单、披露成本较低的特点,且计提的折旧和摊销可在税前抵扣,其仍是大部分企业的首选计量模式。而对于监管层来说,成本计量模式对企业利润的影响比较稳定,可靠性较高,因此该计量模式也为监管层所推荐。然而随着我国房地产市场的发展,在经历了几轮周期波动后我国房屋价格已处于相对高位,房价的上涨使得成本计量的投资性房地产难以反映公司所持物业的真实价值,经过多年的计提折旧和摊销投资性房地产账面价值可能远低于其实际价值,导致投资人无法对于企业资产情况进行准确判断。

公允价值计量模式比成本计量模式更能动态反映投资性房地产的市场价值,同时能起到优化企业报表的作用。然而在公允价值计量模式得到推进的同时,该计量模式亦增加了企业盈余管理的空间(从表3可以看出,在公允价值计量模式下,其公允价值变动直接计入损益表),为一些经营不善的企业提供了操纵利润和资产等粉饰报表的手段,进而降低了会计信息的可靠性。因此,在分析以公允价值计量的投资性房地产时,重点为判断其估值的合理性。

(三)投资性房地产的处置

企业可以通过对外出售、转让或非货币性交换的方式处置投资性房地产。处置投资性房地产时的账务处理如下表所示:

在“三道红线”融资新规逐步推行的背景下,投资性房地产作为房企持有的较为优质的可变现资产,或将成为众多房企处置回笼资金的标的,投资性房地产处置后,净负债率、现金类资产/短期债务两指标将因货币资金增加而得以优化;在处置产生正收益的情况下,企业可增厚当期利润,同时降低财务杠杆,但若发生处置损失,则会拖累企业当期利润,同时推高财务杠杆,因此判断投资性房地产真实账面价值尤为重要,我们将在下篇中着重论述。

加载中...