中债研究丨信贷ABS要告别银行现金理财了吗? —论现行期限限制对ABS投资的影响
中债资信
内容摘要
近年来,随着我国资产支持证券(以下简称“ABS”)市场快速发展,越来越多的投资人将ABS纳入投资品考量。通过系统梳理相关政策,我们整理了各类型机构[1]在ABS投资方面面临的各项限制,包括投资范围、风险指标要求、投资比例限制、期限限制、评级限制、估值方法等。本文聚焦ABS投资面临的期限限制,结合国内外市场经验,并基于中债资信自主研发的估值工具“ABS Value”对存量信贷ABS实际剩余期限展开定量分析,探讨现行期限限制对投资机构的实际影响,并提出相关建议。
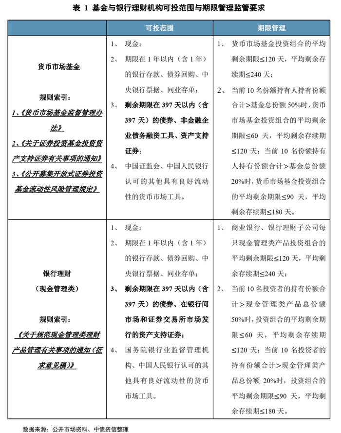
通过系统梳理,我们发现“银行现金管理类理财”与“货币市场基金”面临较为明确的期限限制:
1、可投范围及额度方面,均可投资剩余期限在397天以内(含397天)的资产支持证券,但资产支持证券被列为流动性受限资产,流动性受限资产投资合计不得超过产品净值的10%;
2、组合期限管理方面,投资组合的平均剩余期限不得超过120天,平均剩余存续期不得超过240天;
3、根据集中度对组合期限进行调整方面,当前10名投资者的持有份额合计超过总份额的50%时,投资组合的平均剩余期限不得超过60天,平均剩余存续期限不得超过120天;当前10名投资者的持有份额合计超过总份额的20%时,投资组合的平均剩余期限不得超过90天,平均剩余存续期限不得超过180天。
接着,我们探讨ABS与普通信用债或利率债在期限方面存在的明显差异:
1、期限不确定性方面:不考虑证券违约的情况下,ABS证券预计到期日和WAL均受到基础资产池违约、早偿、回收等重点参数表现的影响,需要投资人自行判断,期限不确定性较大,而普通信用债或利率债到期日和WAL确定性强。
2、预计到期日与WAL差异方面:ABS证券每期均有本息流入,且流入金额较为平均,因此采用预计到期日计算的剩余期限和WAL差异较大,而普通信用债或利率债大多到期一次还本,采用到期日计算剩余期限和WAL差异小。
结合国内外市场经验,我们认为国内相关规定中涉及的“ABS剩余期限”应当是指根据“ABS预计到期日”计算所得的证券剩余期限。
为厘清存量信贷ABS的实际剩余期限,客观反映现行期限限制对于投资机构的实际影响,我们梳理了银行间市场全部存量信贷ABS的剩余期限情况:
1、从发行说明书披露的预计到期日来看,397天以内的存量信贷ABS共有147只、未偿本金余额1651.10亿元,数量占比36.93%、未偿金额占比18.36%。分基础资产类型来看,车贷、消费贷、信用卡ABS符合期限要求的程度较高,数量分别占比75%、77.78%、40%,未偿本金分别占比64.75%、76.54%、50.16%;而RMBS满足期限要求的程度较低,数量占比和未偿本金占比仅为20.45%和8.16%。
2、为了进一步提升数据准确性,我们使用中债资信自主研发的投资估值分析工具“ABSValue”重新预测了存续证券的预期到期日,结果显示:397天以内存量信贷ABS共有146只、未偿本金余额1,571.14亿元,占比分别为36.68%和17.47%。分基础资产类型来看,车贷、消费性贷款以及信用卡ABS满足期限的要求程度较高,数量占比77.08%、77.78%、40.00%,未偿本金占比65.74%、76.54%、50.16%;而RMBS满足期限要求的程度依旧较低,数量占比和未偿本金占比分别为19.33%和6.94%。
最后,我们提出以下三点建议供市场参考:
1、发起机构和主承销商可进一步优化产品设计方式,有针对性地提供短期限、固定摊还型证券,以满足相关监管要求,扩充ABS投资机构范围;
2、结合国内市场最新情况及国外市场经验,我们建议或可适度提高ABS投资比例上限;
3、建议考虑早偿、违约等重点参数对ABS剩余期限的影响,并采用更为精准的现金流引擎进行测算。
一、各类机构投资ABS面临的期限限制有哪些?
通过系统梳理,我们发现银行自有资金、信托资金、保险资金、券商资管和券商自营等机构在投资ABS时暂无明显期限限制要求,而银行现金管理类理财产品与货币市场基金面临较为明确的期限限制:
在可投范围方面,现金管理类理财和货币基金可投资剩余期限在397天以内(含397天)的资产支持证券;在组合期限管理方面,投资组合的平均剩余期限不得超过120天,平均剩余存续期限不得超过240天[2];此外,需根据集中度情况对投资组合期限进行调整:当前10名投资者的持有份额合计超过总份额的50%时,投资组合的平均剩余期限不得超过60天,平均剩余存续期限不得超过120天;当前10名投资者的持有份额合计超过总份额的20%时,投资组合的平均剩余期限不得超过90天,平均剩余存续期限不得超过180天;在投资额度方面,资产支持证券被列为流动性受限资产,流动性受限资产[3]投资合计不可超过产品净值的10%(详见表1)。
二、ABS证券期限和普通信用债或利率债一样吗?
相较于普通信用债或利率债,ABS现金流受基础资产重点参数表现以及现金流支付机制等因素的影响,证券期限不确定性较大;此外ABS每期均有本息流入,且金额较为平均,因此采用预计到期日计算的剩余期限和WAL差异较大。
ABS由于自身的结构化特点,其期限相对普通信用债、利率债复杂,相关期限概念主要包含预计到期日、加权平均剩余期限(以下简称“WAL”)以及法定到期日[4]等。其中,与现有规定关联度最大的是“预计到期日”和“WAL”。
预计到期日是指该档证券最后一期本金兑付的日期,WAL是指以证券每一期兑付的本金为时间权重计算的平均存续期限[5]。对于普通信用债或利率债来说,债券通常依照票面利率按期付息,到期一次还本,因此在不考虑违约风险的情况下预计到期日与WAL比较确定,且采用预计到期日计算的剩余期限与WAL非常接近;对于过手型ABS[6]来说,项目现金流受到基础资产池重点参数表现、以及现金流支付机制的影响,当存续期内基础资产早偿率、违约率以及回收率与预测发生较大偏离,证券实际本息偿付可能会明显早于或者晚于预测值,造成实际到期日或WAL与预测值产生较大偏差,期限不确定性较大;此外,无论是过手型ABS还是固定摊还型ABS[7],由于ABS每期均有现金流入,现金流分布在证券整个存续期较为平均,采用预计到期日计算的剩余期限与WAL差异较大(表2)。
举例说来,我们选取一只普通信用债(19中建材MTN002)和一只ABS证券(19建元12A1),其中,19中建材MTN002按期付息,到期一次还本,19建元12A1为固定摊还,按期付息,按摊还计划还本(现金流分布如图1、图2所示)。以2020年2月13日为基准日,19中建材MTN002的剩余期限与WAL均为2.4年,而19建元12A1的WAL为1.33年,采用预计到期日计算的剩余期限2.45年,二者差异较大(详见表3)。
三、监管规定中“ABS剩余期限”究竟指什么?
对于普通信用债来说,监管规定中提到的债券剩余期限以债券到期日为准,然而,ABS由于各期现金流分布较为平均,其最后一笔本金到期日计算的剩余期限与WAL差异较大,因此投资者经常就“ABS剩余期限应该采用预计到期日计算还是WAL核算”产生疑问。现阶段,无论是《关于规范现金管理类理财产品管理有关事项的通知》还是《货币市场基金监督管理办法》、《公开募集开放式证券投资基金流动性风险管理规定》,对于信贷ABS“剩余期限”的计算方式均未给出明确定义。
我们查阅了美国货币基金市场相关法案,2010年美国证券交易委员会(SEC)对《1940年投资公司法》中针对货币市场基金的条款“2a-7规则”进行修订,该法规对ABS期限的要求是“397天内回收全部本金与利息”[11],可以理解为“计算日距离最后一笔本金偿还日不超过397天”,因此,美国法案中的“剩余期限”应当是根据“预计到期日”进行计算的。借鉴美国市场经验,我们认为国内相关监管规定中的ABS剩余期限应当是指根据ABS“预计到期日”计算所得的证券剩余期限。
现金管理类理财与货币市场基金定位于为厌恶风险、对资产流动性和安全性要求较高的投资者提供的短期投资工具,因此此类产品必须具有流动性好、安全性高的特点,其收益率相比其他证券也较低。为了达到上述效果,此类产品在流动性风险、市场风险、信用风险等方面容忍度很低,而通过严格限制投资标的“期限”,可有效降低上述三个方面的风险:首先,期限较短的证券面临的流动性风险较低[12],较易以合理价格变现,管理人可及时变现投资组合内部分资产,有效满足投资者随时赎回的需求;其次,期限较短的证券面临的市场利率风险较低,当市场利率发生波动时,平均剩余期限较短的投资组合净值波动较小;最后,期限较短的券面临的绝对违约概率更低,投资组合剩余存续期限[13]的限制会一定程度降低违约风险以及由此产生的信用利差,从而降低投资组合净值波动。
四、存量信贷ABS多少满足期限要求?
为了进一步厘清存量信贷ABS的实际剩余期限,客观反映现行期限限制对于投资机构的实际影响,我们梳理了银行间市场全部存量ABS的剩余期限情况。截至2020年2月13日,银行间符合筛选条件的存续ABS证券共398只[14],未偿本金余额总计8,992.44亿元。从基础资产类型来看,涵盖个人住房抵押贷款、汽车贷、消费贷以及信用卡贷款,其中占比最高的为RMBS,共计269只存量证券,未偿本金7,232.24亿元,车贷、消费贷以及信用卡ABS仍在存续期的分别为96只、18只和15只,未偿本金分别为868.55亿元、194.09亿元、697.57亿元;从证券发行时间来看,大部分集中于2018年和2019年,证券数量分别为115只和224只(图3、图4)。
1、发行说明书中披露的剩余期限情况
从发行说明书披露预计到期日来看[15],397天以内的存量信贷ABS一共有147只、未偿本金余额1,651.10亿元,数量占比36.93%、未偿金额占比18.36%。分基础资产类型来看,车贷、消费贷、信用卡ABS符合期限要求的程度较高,分别有72只、14只、以及6只证券,未偿本金分别为562.40亿元、148.56亿元、349.90亿元,数量分别占比75.00%、77.78%、40.00%,未偿本金分别占比64.75%、76.54%、50.16%;而RMBS满足期限要求的程度较低,证券数量55只、未偿本金590.24亿元,数量占比和未偿本金占比仅为20.45%和8.16%。
2、发行说明书中披露的剩余期限准确吗?
发行说明书中披露的预计到期日和WAL是目前市场投资者最重要的参考维度之一。前期,团队梳理了银行间市场已完成兑付的全部300只资产支持证券的实际期限,证券发行时间为2014年初至2019年8月末。整体来看,实际证券期限与发行说明书预测值有明显差异:从预计到期日来看,实际到期日平均比预计到期日早65.62天,最大提前到期1614天,最大延迟到期123天;实际WAL平均值为289.79天,与预测WAL的绝对差异均值为40.15天;300只证券中,88%的证券较预测值短,仅有10.66%的证券较预测值长(详见《信贷ABS实际到期日与加权期限和发行说明书里面的一样么?》)。
3、存量信贷ABS剩余期限“再计算”
为了进一步提升数据准确性,我们使用中债资信自主研发的投资估值分析工具“ABS Value”重新测算了存续证券的预期到期日。在参数假设方面,RMBS采用0违约10%[17]早偿假设,其它类型信贷ABS采用0违约0早偿假设。测算结果显示,共计146只、1,571.14亿元存量信贷ABS的预计到期日在397天以内,占比分别为36.68%和17.47%。分基础资产类型来看,车贷、消费性贷款以及信用卡ABS满足期限的要求程度较高,分别有74只、14只以及6只证券,未偿本金571.02亿元、148.56亿元、349.90亿元,数量占比77.08%、77.78%、40.00%,未偿本金占比65.74%、76.54%、50.16%;而RMBS满足期限要求的程度依旧较低,证券数量52只、未偿本金501.67亿元,占比分别为19.33%和6.94%。
五、相关建议
1、发起机构和主承销商可进一步优化产品设计,有针对性地提供短期限、固定摊还型证券,以满足相关监管要求,扩充ABS投资机构范围
过手型ABS受到基础资产池重点参数以及现金流支付机制的影响,期限不确定性较高。对比而言,固定摊还型证券每期现金流入固定,预计到期日更为“可靠稳定”,大大降低了投后管理的难度。目前信贷证券化市场还是以过手型证券为主,固定摊还型证券占比较低,2018年至今发行的信贷ABS证券中,固定摊还型证券共发行116只、占比11.02%,存量107只、占比10.62%。建议未来发起机构和主承销商可进一步优化产品设计,有针对性的提供短期限、固定摊还型证券,扩充ABS投资机构范围,提升投资交易活跃度。
2、结合国内市场最新情况及国外市场经验,建议或可适度提高ABS投资比例上限
《关于规范现金管理类理财产品管理有关事项的通知(征求意见稿)》将ABS列为流动性受限资产,并设置流动性受限资产投资比例上限。我们理解监管此举主要是考虑到现阶段ABS流动性仍然较低,出于控制流动性风险的考量,沿用了2017年10月施行的《公开募集开放式证券投资基金流动性风险管理规定》中对货币市场基金投资流动性受限资产的相关规定。
与其它品种固定收益产品相比,ABS二级市场的流动性确实有待进一步提高,同时我们也观察到,近两年ABS二级市场成交活跃度已经有了明显提升,2019年银行间信贷ABS和ABN二级市场成交金额同比增长102.25%和185.71%(图7)。此外,参考美国市场的经验,相关条款中并没有将ABS列为流动性受限资产,而只是明确了流动性受限资产的定义[18]。因此,我们建议是否可以适度提高ABS投资比例上限,此举有利于进一步提升市场活跃程度,增加ABS流动性。
3、建议考虑早偿、违约等重点参数对ABS剩余期限的影响,并采用更为精准的现金流引擎进行测算
ABS基础资产现金流入会因重点参数的变化而发生改变,并可通过现金流支付机制影响证券端本息偿付金额和时间,从而最终影响到证券剩余期限。此外,信贷ABS现金流支付机制较为复杂,对现金流引擎的精确度要求较高。因此,我们建议在测算ABS剩余期限时,应充分考虑基础资产早偿、违约等重点参数的影响,并采用更为精准的现金流引擎作为测算工具。
[1]包括银行自有资金、银行理财、基金、信托资金、保险资金、券商资管及券商自营等。
[2]投资组合中债券的剩余期限和剩余存续期限是指计算日至债券到期日为止所剩余的天数,以下情况除外:允许投资的可变利率或者浮动利率债券的剩余期限以计算日至下一个利率调整日的实际剩余天数计算。允许投资的可变利率或者浮动利率债券的剩余存续期限以计算日至债券到期日的实际剩余天数计算。
[3]《关于规范现金类管理理财产品管理有关事项的通知》中对流动性受限资产的定义是由于法律法规、合同或者操作障碍等原因无法以合理价格予以变现的资产。
[4]法定到期日指处置资产的最晚清算日期,信托计划的最晚结束日期,通常晚于预计到期日两年至三年左右。
[5]WAL具体计算方法如下:证券WAL=(证券对应支付日支付的本金/证券初始本金总额)x(支付日-信托设立日)/365。
[6]过手型ABS是受托机构将本期资产池回收的现金流简单“过手”给投资人,以偿付证券的本金。
[7]固定摊还型ABS是受托机构将本期资产池回收的现金流根据信托合同约定的摊还计划,将确定的偿付金额支付给投资人。
[8]图中横坐标为期限,单位为年,以2020年2月13日为基准日进行计算,图2同。
[9]图中现金流根据发行说明书中披露的0违约10%早偿进行构建。
[10]ABS证券预计到期日采用发行说明说中0违约10%早偿假设。
[11]美国证券交易委员会(SEC)在“2a-7”规则中提到“A feature permittingthe holder of an Asset Backed Security unconditionally to receive principal andinterest within 397 calendar days of making demand.”
[12]《公开募集开放式证券投资基金流动性风险管理规定》中对流动性风险的定义是基金管理人未能以合理价格及时变现基金资产以支付投资者赎回款项的风险。
[13]美国证券交易委员会(SEC)在“2a-7”规则中对投资组合期限也进行了限制,组合剩余期限WAM(Weighted AverageMaturity)不得超过60天,剩余存续期限WAL(Weighted Average Life)不得超过120天。
[14]筛选标准:剩余本金余额占发行总额的10%以上(包含10%),最新评级在AA+以上(包含AA+),部分项目由于未来现金流缺失等原因不在统计范围。
[15]汽车贷、消费贷以及信用卡贷款项目按照0违约、0早偿情景下的预期到期日进行统计,考虑到早偿对RMBS证券期限影响较大,RMBS项目按照发行说明书中0违约、基准早偿(通常为8%-12%)情景下的预计到期日进行统计。
[16]此处在原报告《信贷ABS实际到期日与加权期限和发行说明书里面的一样么?》基础上做了修正。
[17]根据中债资信ABS数据库,全部RMBS项目2019年各月的平均年化早偿率为9.62%,此处近似取10%。
[18]美国证券交易委员会(SEC)在“2a-7”规则中对流动性受限资产的定义是7个自然日内无法以合理价格变现的资产“Illiquid Securitymeans a security that cannot be sold or disposed of in the ordinary course ofbusiness within seven calendar days at approximately the value ascribed to itby the fund.”
声明
本报告由中债资信评估有限责任公司(China Bond Rating Co.,Ltd)(简称“中债资信”,CBR)提供,本报告中所提供的信息,均由中债资信相关研究人员根据公开资料,依据国际和行业通行准则做出的分析和判断,并不代表公司观点。本报告中所提供的信息均反映本报告初次公开发布时的判断,我司有权随时补充、更正和修订有关信息。报告中的任何表述,均应从严格经济学意义上理解,并不含有任何道德、政治偏见或其他偏见,报告阅读者也不应从这些角度加以解读,我司及分析师本人对任何基于这些偏见角度理解所可能引起的后果不承担任何责任,并保留采取行动保护自身权益的一切权利。