ST凯迪:逾期债务31.8亿 牵连多家信托27笔信托贷款
新浪财经
日k线图
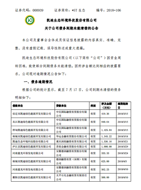
新浪财经讯 7月18日,凯迪生态披露,目前逾期债务共计约31.8亿元。其中,涉及国元信托、浙金信托、湖南信托、中江信托、陕国投信托、中粮信托、中航信托、国通信托、中海信托、中铁信托等多家信托公司旗下27笔信托贷款。
新浪财经讯 7月18日,凯迪生态披露,目前逾期债务共计约31.8亿元。其中,涉及国元信托、浙金信托、湖南信托、中江信托、陕国投信托、中粮信托、中航信托、国通信托、中海信托、中铁信托等多家信托公司旗下27笔信托贷款。