新浪财经 债券

【申万固收|信用】“科技板”时代:一文读懂科创债——科技创新债券系列报告一

申万宏源证券有限公司

关注
  • 2025年5月7日,科创债市场迎来重磅政策支持,央行与证监会正式发布债券市场“科技板”纲领性文件,交易所和交易商协会也同步出台文件,拓宽主体、优化机制,为科创债市场注入强劲活力。自2016年启动以来,科创债历经九年沉淀,从双创债到科创公司债、科创票据,再到现在的“科技板”,产品体系日益丰富,政策支持不断加码,契合资本市场服务科技创新的战略需求。

  • 科创债自2022年起迅速扩容,科创公司债和科创票据构成两大核心品种,我们从一级发行、存量分布、二级估值、市场流动性等维度出发,对两大主流科创债品种展开分析。

  • 一级发行:央国企为主,产业类居多,增信比例较低。1)央企及地方国企为主要发行主体(24年占比97.6%),科创公司债发行人整体评级资质优于科创票据;2)发行主体集中于产业类企业(累计发行占比92.1%);3)科创公司债发行期限明显长于科创票据(24年加权发行期限分别为5.4年和2.0年);4)整体增信比例较低,且逐渐降低(25M1-4金额占比2.5%);5)近年来科创属性有所弱化,科创公司债属性更强(24年用于投资科创项目的资金占比:科创公司债8.2% vs科创票据2.4%)。

  • 存量特征:规模已超2万亿,结构与发行类似。截至2025年5月16日,存续的科创债合计规模2.09万亿元,共计2053只。存量科创债的结构与发行类似,产业、城投、金融债规模占比分别为85.3%、9.3%、5.4%,央国企占比超九成。

  • 二级估值:同主体无明显超额,但相对同资质主体或有小幅溢价。科创债相对同期限同等级的普通债券有一定超额收益,但超额利差自2022年以来持续压缩,且等级差异较为明显。对于已发债主体而言,发行科创债这一创新品种并未明显降低其发行成本。对同一主体而言,科创债与普通债估值走势基本一致,科创债或存在小幅溢价,但并不明显。

  • 流动性:可能并不弱,科创公司债流动性优于一般公司债。

  • “科技板”与现有科创债有何不同?

  • 发行主体扩容,用途更加灵活。大幅拓宽了科创债发行主体范围,新增加金融机构、私募股权投资机构、创投机构等主体,并明确了各类主体的判别标准,且用途更加灵活。

  • 期限结构优化,债券品类多元。支持股权投资机构发行8年期、10年期等更长期限的科技创新债券,为科技创新企业提供长期资金支持。除金融债外,将企业债券纳入范畴。

  • 创新风险分散机制,鼓励中长期资金参与。借鉴2018年民营企业债券融资支持工具的成功实践,央行同证监会创设科技创新债券风险分担工具,降低“科技板”融资成本。且政策鼓励更多投资者加大对科创债的投入,为科技创新企业提供多元化的资金支持。

  • “科技板”出台首周债券发行表现如何?5月6日~5月19日,已有89家主体公告发行107只科创债,总规模突破2100亿元。其中,11家银行合计发行1150亿元、占比超五成,18家证券公司合计发行184亿元。从募资用途来看,银行科创债主要用于发放科技创新领域贷款,证券公司科创债通过股权、债券、基金投资等形式专项支持科技创新领域业务,而非金融科创债则以偿还债务为主,占比达52.1%。

  • 风险提示:数据统计存在误差,政策变化超预期,债市波动超预期,赎回压力超预期。

1创债九年蜕变:从双创债到“科技板”

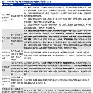
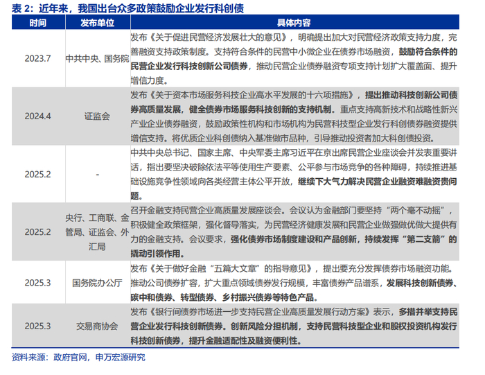
2025年5月7日,科创债迎来一系列重磅支持政策。在央行等三部委联合新闻发布会上,央行行长潘功胜明确“创设科技创新债券风险分担工具,央行提供低成本再贷款资金,可购买科技创新债券,并与地方政府、市场化增信机构等合作,通过共同担保等多样化的增信措施,分担债券的部分违约损失风险”。同时,央行、证监会正式发布债券市场科技板纲领性文件,从丰富科创债券产品体系和完善配套机制两方面,提出了十三条具体举措。此外,交易所和交易商协会分别出台文件,优化科创债在交易所和银行间的发行机制,涵盖发行主体、募资用途、信息披露、交易、增信等方面;银行间拆借中心和中央结算公司宣布全额减免科创债现券买卖交易手续费及科技创新专项金融债券的发行登记服务费,为科创债市场注入更多活力。

更早在202536日,十四届全国人大三次会议经济主题记者会上,央行行长潘功胜已提出,将会同证监会、科技部等部门,创新推出债券市场的“科技板”,丰富科技创新债券的产品体系,重点支持支持金融机构、成长/成熟期科技型企业、头部私募股权投资/创投机构等三类发行主体。

纵览我国科创债市场发展历史,自2016年启动到2025年债券市场“科技板”正式推出,历经九年沉淀,已形成较为完善的政策支持体系和产品创新机制。监管层面相继出台多项配套政策,科创债品种也不断丰富改进,从双创债到科创公司债、科创票据,再到最新推出的债券市场“科技板”,产品体系日益多元,契合资本市场服务科技创新的战略需求。

1.1 双创债:支持双创公司等

20163月,16苏方林、16普滤得和16苏金宏在上交所发行,是全国首批发行的双创债。201774日,证监会发布《中国证监会关于开展创新创业公司债券试点的指导意见》,标志着双创债正式落地。

发行主体:种子期、初创期、成长期的创新创业公司、创业投资公司,以及主体信用评级或债项评级达到AA+或以上的产业类企业、园区经营公司和国有资本投资运营公司等募集资金专项用于支持创新创业企业的发行人。

募资用途:除创新创业公司外,其他发行人发行双创公司债券募集资金确定用于支持创新创业公司发展的金额应不低于募集资金总额的70%具体用途包括:(一)通过直接投资或基金投资等方式,对创新创业公司进行股权投资;(二)用于为创新创业公司提供服务的园区经营或基础设施建设等。

信息披露规则:创新创业公司发行双创公司债券,发行人应当就创新创业特征作专项披露。创业投资公司及其他主体发行双创公司债券,发行人应披露创业投资板块经营模式、投资项目遴选标准、投资决策程序等,并在定期报告中披露募集资金实际使用情况,设立或认购基金份额的需披露基金产品的运作情况。主承销商应对发行人是否符合双创公司债券相关安排进行核查,并发表核查意见。受托管理人应在年度受托管理报告中披露发行人募集资金使用情况。

制度安排:1)实行专项审核。创新创业公司债受理及审核设立专项机制,实行“专人对接、专项审核”,适用“即报即审”政策,提高上市审核、挂牌转让条件确认工作效率;(2)支持设置转股条款。非公开发行的创新创业公司债,可以设置转股条款。附可转换成股份条款的创新创业公司债,应当符合中国证监会相关监管规定。债券持有人行使转股权后,发行人股东人数不得超过200人。新三板挂牌公司发行的附可转换成股份条款的创新创业公司债,转换成挂牌公司股份时,减免股份登记费用及转换手续费;(3)鼓励业务创新,包括增信机制创新和设置多样化的偿债保障条款等;(4)完善激励机制,将证券公司承销创新创业公司债的情况,作为证券公司分类评价中社会责任评价的重要内容。

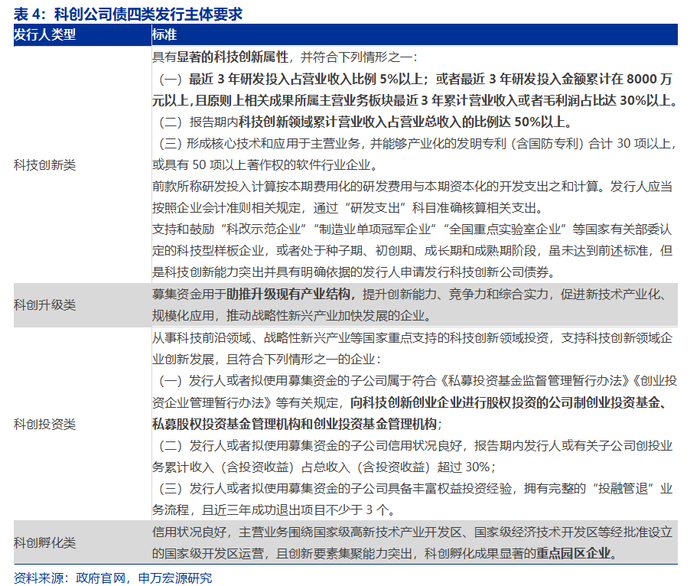
1.2 科创公司债:支持四类发行主体

20223月,证监会发布《推动完善民企债券融资支持机制增强服务民营经济发展质效》,明确推出科技创新公司债券,优先重点支持高新技术和战略性新兴产业领域民营企业发债募集资金。20225月,上海证券交易所发布并施行《上海证券交易所公司债券发行上市审核规则适用指引第4号——科技创新公司债券》、深圳证券交易所发布并实施《深圳证券交易所公司债券创新品种业务指引第6号——科技创新公司债券》,标志着科技创新公司债券品种正式落地。

发行主体:发行人申请发行科技创新公司债券并在交易所所上市或者挂牌的,应当公司治理规范,诚信档案无不良记录,最近一期末资产负债率原则上不高于80%支持科创企业类、科创升级类、科创投资类科创孵化类四类发行人,涵盖了从孵化类“播种”、到中小科创类以及亟需产业升级的大型成熟企业。

募资用途:科创升级类、科创投资类和科创孵化类发行人的募集资金投向科技创新领域的比例应当不低于70%其中募集资金用于产业园区或者孵化基础设施相关用途的比例不得超过30%鼓励产业链核心科技创新公司债券发行人将募集资金通过权益出资、支付预付款、清偿应付款项等形式为产业链上下游企业提供支持。支持科创孵化类发行人通过股权、债权和基金等形式支持园区内孵化的科技创新企业,或者用于科技创新产业园区、孵化基地的基础设施新建、扩容改造、系统提升、建立分园、收购等。

信息披露规则:发行人应当根据本指引规定,在募集说明书中披露是否符合科技创新公司债券主体范围和支持领域。主承销商和发行人律师应当根据国家、地方科技创新相关发展规划和政策文件,对发行人是否符合科技创新公司债券主体范围进行核查,并发表核查意见。

制度安排:对于一年末总资产大于1000亿元、最近一年总资产报酬率高于3%的发行人,沪深交易所对其发行科技创新公司债券有相关的优化安排:(一)发行人可以就科技创新公司债券单独编制申请文件并单独申报,也可以与一般公司债券、其他创新品种公司债券编制统一申请文件并统一进行申报。统一申报的,应当在募集说明书中约定用于申报的科技创新公司债券发行规模。(二)发行人在科技创新公司债券注册批复或者无异议函到期前一个月内,可以申报新的科技创新公司债券。(三)发行人按照本指引规定加强科技创新属性针对性信息披露,在注册批复有效期内进行后续发行时,如发行人经营财务状况不存在重大不利变化或者其他对偿债能力产生重大影响的事项的,可适当简化募集说明书中发行人基本情况、财务会计信息等相关章节信息披露内容。

1.3 科创票据:包括科创主体类和科创用途类

十四五规划专篇阐述“坚持创新驱动发展 全面塑造发展新优势”,提出要“坚持创新在我国现代化建设全局中的核心地位,把科技自立自强作为国家发展的战略支撑”。20213月,科伦药业、新希望集团、天士力集团、美的集团四家企业在银行间市场发行高成长型企业债务融资工具48.5亿,成为首批成功发行的高成长型企业债务融资工具。2022520日,交易商协会发布《关于升级推出科创票据相关事宜的通知》,明确科创票据是指科技创新企业发行或募集资金用于科技创新领域的债务融资工具,分为科创主体类和科创用途类科创票据。科创票据推出后,高成长债的发行逐渐被纳入科创票据的范畴,不再单独作为独立品种发行。

主体类科创票据:科技创新企业拟发行科创票据需具备至少一项国家企业技术中心、高新技术企业、制造业单项冠军、专精特新“小巨人”、技术创新示范企业或智能制造示范工厂(优秀场景)等科技创新称号。

用途类科创票据:非科创企业拟发行科创票据的,其募集资金中应有不低于50%的部分用于支持科创的相关领域,并且符合国家相关法律法规要求。支持领域应符合“十四五”规划和2035年远景目标纲要以及《国家创新驱动发展战略纲要》等相关文件要求,支持方式包括:(1)直接用于科创领域项目建设或偿还对应存量债务,如科创类项目投入和研发、相关领域产业链支出、科创平台搭建等;(2)直接用于产业园孵化项目建设或创业孵化基地运营;(3)通过股权投资、基金出资等方式用于科技创新领域;(4)支持具有制造业单项冠军、专精特新“小巨人”或智能制造示范工厂(优秀场景)科技创新称号的子公司发展。

1.4 混合型科创票据:通过条款等实现差异化组合设计

混合型科创票据,是指企业发行的募集资金用于科技创新领域的,通过浮息含权条款、收益分成挂钩、股债联结转换等方式实现差异化组合式设计的债务融资工具。20237月,交易商协会推出了首批混合型科创票据,以解决科技创新企业股性资金不足的问题。20231019日,交易商协会发布《关于明确混合型科创票据相关机制的通知》,明确混合型科创票据的产品界定、运作模式、发行主体、信息披露等事项。

发行主体:(一)具有科技创新称号的科技型企业,发行人应至少具备一项经有关部门认定的科技创新称号,包括国家企业技术中心、高新技术企业、制造业单项冠军、专精特新“小巨人”、技术创新示范企业等。(二)行业地位显著、市场认可度高、主体资质优良具有股权投资需求的企业,央企及子公司、民营企业以及优质地方国企(符合相关行业政策要求,资产负债情况、运营情况较好)等各类主体均可注册发行混合型科创票据。

募资用途:募集资金应不低于50%用于科技创新领域,可用于具有科技创新称号的科技型企业生产经营活动,也可用于投资科技型企业的股权,对标的公司实现控制或参股,以及通过基金投资于科技创新领域,且基金需满足合规性要求。

信息披露规则:(一)发行期:按所属模式进行针对性、差异化信息披露。一是变现或质押财产权的,需披露企业拟质押或挂钩的财产权情况、资质证书、质押安排(如有)、挂钩方式(如有)、收益分成情况(如有)等内容;二是匹配企业投资退出安排的,需披露拟投企业或基金的遴选标准、投资金额、投资周期、历史或预期收益(如有)、挂钩标的、挂钩方式等内容。三是转成企业股权或基金份额的,需披露标的企业或基金的基本情况、转股条款(包括转股价格、转股行权期、价值评估、转股份额等)、转股流程等内容。(二)存续期:除根据《非金融企业债务融资工具信息披露规则》等相关自律规则披露信息外,还应于每年430日、831日前披露年度/半年度募集资金使用情况、挂钩标的相关情况。涉及财产权质押的,应披露质押财产权的情况;涉及挂钩股权、基金、项目等资产收益,以及未来转股、转换基金份额,应披露年度/半年度挂钩资产的情况,包括但不限于资产运营情况、投资退出情况、逾期未退出情况等内容。

制度安排:发行人可结合自身发展阶段,在基础框架下自主设计发行条款,并基于股债结合、收益分成的原则,选择挂钩标的、条款设计。主承销商、会计师事务所、律师事务所等机构应发挥中介机构作用,协助设计发行条款,对条款合理性、合规性进行充分论证。期限安排方面,应发行3年期及以上中长期品种,可设计为“N+N”的期限结构。

2. 央国企和产业类主导,科创债市场扩容加速

2022年科创公司债和科创票据落地起,科创债迅速扩容。2022-2024年科创债发行额分别为2609776812197亿元,净融资额分别达到192055528554亿元,截至2025430日,科创债累计发行数量达2760只,累计发行规模达2.67万亿元。从产品结构来看,科创公司债和科创票据构成市场两大核心品种,截至2025430日的存量科创债中,两大品种分别占比62.6%35.6%接下来我们将从一级发行、存量分布、二级估值、市场流动性等维度,对两大主流科创债品种展开分析。

2.1 一级发行:央国企为主,产业类居多,增信比例较低

科创债在债券类别上较为多样。从2024年发行情况来看,科创公司债全部为公司债,为企业提供长期稳定的资金支持;科创票据则以短期融资券(51%)和中期票据(43%)为主,辅以少量的资产支持票据(ABN,5%);混合型科创票据则主要为中期票据(78%)和定向工具(22%);科创可交换债则聚焦于可交换债这一创新品种。

央企及地方国企为科创债的主要发行主体,由于科创公司债发行门槛相对更高,发行人整体评级资质优于科创票据。从发行主体的企业类型来看,科创公司债的主要发行人为央企及地方国企,2024年两者发行规模合计占比为97.6%,科创票据的主要发行人同样为央企及地方国企,但相较科创公司债而言民企占比更高,2024年央企/地方国企/民企发行规模占比分别为40.6%/43.6%/15.8%从发行主体的隐含评级来看,科创公司债整体资质明显强于科创票据,科创公司债以AAA系列为主,2024年发行占比54.7%AA+级占比29.8%,而科创票据隐含评级以AA+级、AA级为主,两者占比为76.5%AAA系列占比仅为17.6%,但科创公司债和科创票据弱资质主体(隐含评级AA-及以下)占比均较低,分别为1.4%4.8%

由于科创债主要定位于支持科技创新领域的实体经济发展,其发行主体集中于产业类企业。截至2025430日,累计发行的科创债中,产业债占比92.14%,城投债仅占7.86%分行业来看,传统行业在绿色转型和智慧化升级中迎来新一轮融资需求,产业债发行规模前3分别为建筑装饰、公用事业、煤炭,城投债发行规模前3分别为交通运输、建筑装饰、综合;分地区来看,产业债发行规模前3分别为北京、上海、广东三个科技创新高地,城投债发行规模前3分别为山东、四川、湖北,这些地区通过发行科创债支持区域科技创新和产业转型,推动地方经济发展。

科创公司债发行期限明显长于科创票据,叠加更高的主体资质,使二者加权票面利率趋于相近。从发行期限来看,科创公司债发行期限主要集中于5年以上,科创票据则集中于1年以内(2024年占比超50%),2024年加权平均发行期限分别为5.4年和2.0年,整体发行期限在逐步拉长。从发行票面利率来看,由于科创公司债发行人资质优于科创票据,而发行期限又长于科创票据,因此二者加权票面利率相近,2024年分别为2.44%和2.36%,具体而言,2024年科创公司债发行票面利率主要集中于[2.2%,3%)区间,占比为74.88%,科创票据票面利率则较为分散,[0%,2%)、[2%,2.2%)、[2.2%,2.5%)、[2.5%,3%)区间发行规模占比分别为18.89%、28.39%、23.83%、19.54%。

从发行方式来看,由于科创公司债发行人资质较高、市场认可度也更高,永续债/私募债占比均高于科创票据。2024年发行的科创公司债、科创票据中永续债占比分别为33.52%11.01%,私募债占比分别为9.86%4.47%

科创债整体增信比例较低,且近年来增信比例呈现逐渐降低趋势。从增信方式来看,科创公司债主要依赖担保进行增信,而科创票据拥有更为丰富的增信手段,除担保外,还采用了其他增信方式(可分为内部和外部增信,内部增信包括优先级次级结构、超额现金流覆盖、储备账户设置、信用触发机制、债权赎回/回售机制、资产回购机制等,外部增信则包括差额支付和流动性支持)。从新发行债券的增信比例来看,2025年(截至430日)增信科创债数量占比为6.2%、金额占比为2.5%,均较2024年有所下降,科创债的市场认可度正在提升。此外,在有担保的科创债中,专门担保机构(如融资担保/信用增进机构)的担保比例有所上升。

从募资用途来看,近年来科创债的科创属性有所弱化。科创债资金投向中,用于直接或间接投资科创项目的资金占比降低,而用于偿还债务等其他用途的资金占比上升,发行门槛或有所放宽。科创公司债相较于科创票据保持了更强的科创属性,可区分募资用途的债券中,2024年科创公司债用于投资科创项目的资金占比为8.2%,而科创票据则仅为2.4%

2.2 存量特征:规模已超2万亿,结构与发行类似

存量科创债市场的债券类别与发行情况相近。截至2025516日,存续的科创债合计规模2.09万亿元,共计2053只。其中,存量科创公司债主要为一般公司债(98.6%)和金融债(证券公司债,1.4%),科创票据以中期票据(64.0%)和短期融资券(16.8%)为主,另增加11.7%的银行科创债;混合型科创票据则主要为中期票据(65.0%)和定向工具(21.6%)。其中,科创金融债(包括证券公司和银行发行的科创债)皆为20255月以来发行。

截至2025516日,存续的科创债中,产业、城投、金融债规模占比分别为85.3%9.3%5.4%。从地区分布来看,山东、四川和湖北位列存量城投类科创债规模的前三大地区,北京、上海、广东位列存量产业类科创债规模的前三大地区,从行业分布来看,交运、综合和建筑装饰位居存量城投类科创债规模的前三位,建筑装饰、综合和公用事业位居存量产业类科创债规模的前三位。从企业类型来看,央企和地方国企仍是存量科创债主力军,分别占比40.5%53.6%从隐含评级来看,AAA系列、AA+AA分别占比37.3%24.8%22.8%,合计85.0%,发行主体整体资质较高。

相较于科创票据,存量科创公司债整体到期收益率较高、待偿期限也相对更长。从收益率分布来看,存量科创公司债主要集中在[1.8%, 2%)[2%, 2.2%)区间,分别占比34.0%35.6%,存量科创票据分布相对分散,除上述两个区间外,(0%, 1.8%)、[2.2%, 3%)这两个收益率区间占比也较高,由低到高四个区间占比分别为31.2%20.5%24.7%19.7%从待偿期限分布来看,科创公司债存量债券待偿期限相对更长,主要集中于1-3年及3-5年,占比分别为43.7%28.7%,科创票据则主要集中于1-3年及1年以内,占比分别为54.0%30.6%

2.3 二级估值:同主体无明显超额,但相对同资质主体或有小幅溢价

与信用债整体行情类似,当前科创债信用利差整体处于历史较低水平。从信用利差(减同期限国开债)来看,科创公司债与科创票据的信用利差走势相近,但由于科创票据整体主体资质较弱、信用风险更高,因此其信用利差整体略高于科创公司债。近年来,在资产荒持续演绎的背景下,科创债信用利差整体呈现压缩趋势,截至2025516日,科创债整体信用利差已收窄至历史23.0%分位数水平(202131日有数据以来,下同),科创公司债、科创票据则分别位于26.3%19.6%分位数水平。

科创债的收益率和信用利差在内部表现分化。从收益率和信用利差来看,截至2025516日,不同待偿期限、隐含评级的科创债收益率中位数在1.7%-3.4%区间,信用利差在25-180BP之间。AAA系列信用利差较低,位于25-60BP,且拉长期限并未带来明显溢价;而AA及以下等级债券的期限利差则明显增厚,尤其是AA-等级,待偿期限[4,5)相较于(0,1)[1,2)[2,3)分别有100.8BP106.2BP53.8BP的期限利差。此外,低等级(AAAA-)科创票据的信用利差高于科创公司债,而中高等级(AAA系列和AA+)科创票据的信用利差低于科创公司债。从历史分位数来看,0-3Y短久期各等级(除AA-外)科创债信用利差处于历史较低分位数(均低于40%),而5Y及以上高等级科创债历史分位数较高。

科创债相对同期限同等级的普通债券有一定超额收益,但超额利差自2022年以来持续压缩,且等级差异较为明显。从科创债的超额利差(减同等级同期限中短期票据)来看,自2022年以来整体呈现压缩趋势,其中,科创公司债AAA系列、AA+AA等级超额利差已分别收窄至10.8BP4.5BP9.8BP,处于55.0%43.0%25.9%历史分位数;科创票据AAAAA+AA等级超额利差已分别收窄至4.5BP0.5BP15.9BP,处于30.1%18.7%40.7%历史分位数。除5Y以内 AA等级外,其他等级期限科创债超额收益相对较低。此外,超额利差的差异主要体现在等级上,AA/AA(2)等级科创债超额利差显著高于其他等级。

对比科创债与普通债券的发行票面利率可以发现,对于已发债主体而言,发行科创债这一创新品种并未明显降低其发行成本。对相同主体发行的科创债和普通债券进行对比,并剔除市场影响(以发行日同等级相近期限中债中短期债券到期收益率作为基准利率)后,二者票面利率差异规律并不明显,或说明发行科创债并未能明显降低发行人的融资成本。

对同一主体而言,科创债与普通债估值走势基本一致,科创债或存在小幅溢价(可能就在2BP以内,但并不明显。选取冀中能源(隐含评级AA3Y、煤炭行业)、北京控股(隐含评级AAA10Y、公用事业)、浪潮信息(隐含评级AA0.5Y、计算机)、山东高速(隐含评级AAA-3Y、交通运输)四家主体发行的可比科创债和普通债的中债估值进行对比,发现二者估值走势基本一致,但科创债相较于普通债可能存在小幅溢价(大多科创债的中债到期收益率更高)。其中,北京控股、山东高速超额利差分别在-1.12BP~1.88BP0~0.83BP区间,而资质稍弱的冀中能源、浪潮信息超额利差分别在0.02BP~17.25BP0.12BP~18.78BP区间。市场对科创债的定价与其普通债券相近,但对低信用等级主体的科创债可能会要求更高的风险补偿。

2.4 流动性观察:可能并不弱,科创公司债优于一般公司债

科创债的流动性可能并不弱,科创公司债流动性优于一般公司债,科创票据与普通中票流动性差异较小。从月度换手率来看,1年以内短期限的科创债流动性最好,5年以上长期限的科创债流动性也相对较好,但波动较大,各期限科创债2024下半年以来流动性皆有明显减弱,2025年以来成交活跃度有所回升。分类别来看,以1-3年期为例,科创公司债换手率在5%~25%,流动性相对较弱,但优于一般公司债;而科创票据的换手率较高,显示出较好的流动性,但2023年以来流动性有所下降,整体与普通中票流动性差异较小。

3.“科技板”与现有科创债有何不同?

3.1 发行主体扩容,用途更加灵活

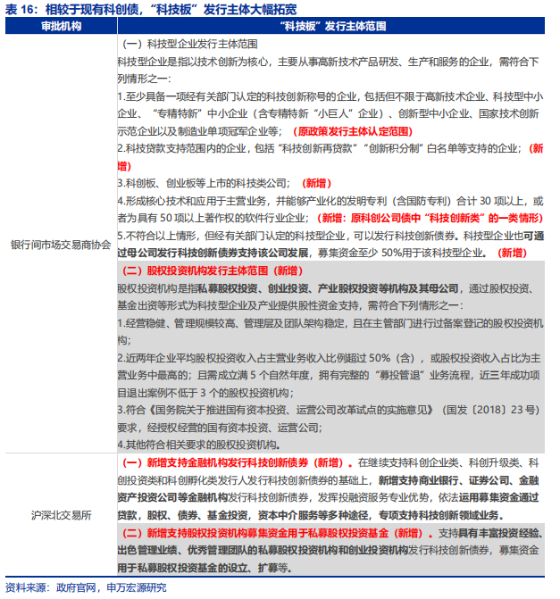
“科技板”大幅拓宽了科创债发行主体范围,新增加金融机构、私募股权投资机构、创投机构等主体,并明确了各类主体的判别标准。现有科创债的发行主体以产业类国有企业为主,这些企业大多具备较高的信用等级和较强的市场认可度,能够达到传统债券市场的发行要求,但难以覆盖当前科技创新领域的多样化融资需求。而“科技板”发行主体新增①商业银行、证券公司、金融资产投资公司等金融机构,②具有丰富投资经验、出色管理业绩、优秀管理团队的私募股权投资机构和创业投资机构及其母公司③银行间市场交易商协会拓宽科技型企业发行主体认定范围,发行人类型更加丰富,有助于构建多层次的融资体系,为不同发展阶段的企业提供更加灵活的融资支持。

募集资金用途方面更显灵活。对于科技型企业,明确资金可用于企业的生产经营活动,如科技创新领域的项目建设、研发投入、并购重组(含参股型)、偿还有息负债、补充营运资金等用途,对于股权投资机构,除要求至少50%的募集资金通过基金出资、股权投资等方式投资于科技型企业或主业聚焦于高技术制造业、高技术服务业、战略性新兴产业、知识产权(专利)密集型产业等领域的相关企业外,规定募集资金可用于置换该债券发行日起一年内用于基金出资或股权投资的自有资金投入。

3.2 期限结构优化,债券品类多元

“科技板”从发行期限和债券类别方面做出更多指引。202557日央行等三部委联合新闻发布会上,央行行长潘功胜明确表示支持股权投资机构发行8年期、10年期等更长期限的科技创新债券,进一步引导市场向中长期融资倾斜。2024年以来,5年期以内的中短期科创债占比已逐步下降,2023/2024/2025M1-4的占比分别为87.8%/65.8%/65.5%;细分长期科创债期限结构(大于5年期),10年期债券占比最高(2024/2025M1-4占比28.9%/26.4%),同时15年期和20年期超长期限科创债占比明显提升,2025年分别达到6%3.6%,市场对超长期限债券的接受度逐步提高。此外,央行、证监会《关于支持发行科技创新债券有关事宜的公告》中提及“科技创新债券含公司债券、企业债券、非金融企业债务融资工具等”,现存科创债类型主要为(科创公司债)公司债券、(科创票据)中期票据、短融、ABNPPN以及金融债,尚未有企业债券发行,将企业债券纳入科技创新债券范畴,产品体系更加丰富。

3.3 创新风险分散机制,鼓励中长期资金参与

借鉴2018年民营企业债券融资支持工具的成功实践,央行同证监会创设科技创新债券风险分担工具,降低“科技板”融资成本。2018年,为支持有市场前景但暂时遇到困难的民营企业债券融资,采取了以下关键措施:首先,央行向中债增信提供100亿元初始资金,以1:8的杠杆比例计算,撬动约800亿元的民企融资支持规模;在此基础上,中债增信联合债券主承销商、地方商业银行、地方增信公司、保险公司等市场机构共同参与,形成约1600亿元的总支持规模;同时,央行还增加了1500亿元的再贷款和再贴现额度,专门用于支持金融机构向符合条件的小微企业和民营企业提供信贷投放,这些资金由专业机构进行市场化运作,通过出售信用风险缓释工具(CRMW)、担保增信等多种方式,重点支持民营企业债券融资,推动信用风险定价市场化,降低民企融资成本。科创债风险分担工具将延续这一思路,且方式和工具更丰富,由央行提供低成本再贷款资金,地方政府和市场化增信机构共同参与,采取缓释信用风险、担保增信的方式分担违约风险,降低科创债发债难度和发行成本。

投资者层面:政策鼓励更多投资者加大对科创债的投入,为科技创新企业提供多元化的资金支持。57日配套支持政策中:①明确各类金融机构、资管机构以及社会保障基金、企业年金、保险资金、养老金等中长期资金均可投资科技创新债券,进一步拓宽了科创债的资金来源;②支持银行理财、券商资管创设专项资管产品,专门投资于科技创新债券或挂钩科创相关指数的金融产品;③推动公募基金创设科技创新债券类ETF,并通过质押、做市等机制提升其流动性,为投资者提供更加灵活和高效的投资工具;④鼓励创设科技创新债券指数及相关挂钩产品,为市场提供更多样化的投资标的。以上举措不仅为科创企业提供了更加稳定和可持续的资金来源,还有助于提升科创债市场流动性,为投资者创造了更多元灵活的投资选择。

4.“科技板”出台首周债券发行表现如何

“科技板”自57日正式推出以来,市场反应积极,进展迅速。截至519日,已有89家主体公告发行107只科创债,总规模达2101.5亿元。其中,银行发行的金融科创债成为主力,11家银行合计发行1150亿元,占比超过五成,新增证券公司作为科创债发行主体,18家证券公司合计发行184亿元。从发行主体企业类型来看,央企和地方国企仍占据主导地位,分别占比52.9%39.9%;若剔除金融债发行主体,民企及其他类型主体的占比提升至12.0%在募资用途方面,银行发行的科创债主要用于发放科技创新领域贷款,证券公司发行的科创债主要通过股权、债券、基金投资等形式专项支持科技创新领域业务,而非金融科创债的募资用途则以偿还债务为主,占比达52.1%,补充营运资金和直接投资/基金投资则分别占比31.7%16.2%

5. 风险提示

数据统计存在误差,政策变化超预期,债市波动超预期,赎回压力超预期。

加载中...