新浪财经 债券

【国信策略·专题】科技成长“关键三问”

宏观大类资产配置研究

关注

近期行情特征:科技成长持续领跑

近一周A股市场先抑后扬,伴随阿里资本开支超预期,下半周科技主线实现自我强化,周五恒生科技、科创 50、科创综指分别收涨 6.53%、5.97%、4.38%。风格上看,中小盘相对大盘表现更好,但微盘股赚钱效应并非最佳。行业层面看,AI、机器人含量较高的通信、机械、电子、汽车、计算机近一周领涨,主题层面聚焦宇树机器人和恒生半导体,上述概念核心标的涨幅在20%+。

核心问题1:对AI和机器人的交易是否过热?

1)题材容量:策略容量较小的题材,核心标的断板补跌往往确认主题情绪的阶段性熄火,大容量题材在成交赶顶的过程中仍能通过扩散接续避免短期情绪过热;2)情绪周期:涨停家数尚可,“2进3”晋级率不低,算力和机器人产业链中位连板核心标的数量充足;3)历史回顾:上轮“茅”“宁”经历了至少2-3轮的“成交额破前高→构筑新中枢”的过程,,当前 TMT 板块成交热度占比仅为第一次破前高,未出现长期性、系统性地热度中枢抬升。

核心问题2:当前科技成长的逼空交易是生拔估值还是系统性重估?

AI+机器人是产业层面的“大重估”。1)DeepSeek 模型的弯道超车,国产大模型实现算力平权,不同于泛消费领域 C 端“质价比”逻辑,国产大模型质价比提升驱动下游应用爆发式增长,同时反哺 B 端收入、提升 C 端利润率;2)DCF视角:大模型之于企业价值提升的传导机制在于现金流生成的范式迁移;3)从生产函数出发,重估体现在对生产函数的重定义,具体包括技术乘数裂变、资本形态进化(K→KAI)、劳动价值重构。

核心问题3:后续如何演绎,如何布局?

从成长投资的第一性原理出发:“逐月舍星看龙头”:行业门槛是龙头市场份额的核心保障,门槛高的行业“赚钱不辛苦”;产能建设提升领先于利润或份额提升,行业内具有先发优势的企业“赚钱不辛苦”,产能建设周期前置的龙头企业在估值合理时买入并长期持有。

“深化央企 AI+”“算力强基揭榜”、“人形机器人专项”催化,顺势而为挖掘受益方向:1)运营商、IDC服务商、IDC通信设备商; 2)整车厂、卡位丝杠、减速器、电机、传感器、结构件的零部件厂商; 3)算力全程受益。

风险提示:海外地缘冲突加剧;指数、个股梳理仅基于客观数据,不涉及主观意见及推荐

科技成长持续领跑

近一周主要指数震荡上涨,AI+机器人领跑。近一周A股市场先抑后扬,上半周小幅调整后下半周持续向上。伴随阿里资本开支超预期,下半周科技主线实现自我强化,周五恒生科技、科创50、科创综指分别收涨6.53%、5.97%、4.38%。科创综指突破10月8日、11月12日两个区间高点。风格上看,中小盘相对大盘表现更好,但微盘股赚钱效应并非最佳。不同于风格因子驱动的结构性上涨行情,由产业趋势或核心催化驱动的产业核心带动边缘资产扩散上涨的行情中,与产业风格相匹配的市值风格往往强于纯微盘股。科创50单周上涨7.07%领跑市场,以上证指数、沪深300中证500为代表的中大盘风格表现相对较弱,全周涨幅不足2%。行业层面看,AI、机器人含量较高的通信、机械、电子、汽车、计算机本周领涨,主题层面则聚焦于宇树机器人和恒生半导体,上述两个概念的核心标的整体涨幅在20%以上。

从量的维度看,当前TMT整体成交占比位于历史高位,机器人概念主动买入额占成交比同样到达近2年峰值,在2月月度策略中我们提到“交易DeepSeek争朝夕”,经过大半个月后火热演绎后,对于当前科技尤其是AI、机器人板块的三个核心关注点:即“当前情绪是否过热?”“当下行情偏向“生拔估值”还是“产业大重估?”“后续还有哪些受益方向,如何把握投资节奏?”,本期周思考将逐一解答。

是否过热?既看板块也看核心标的情绪

策略容量较小的题材,核心标的断板补跌往往确认主题情绪的阶段性熄火,大容量题材在成交赶顶的过程中仍能通过扩散接续避免短期情绪过热。以近期较为火爆的“哪吒概念”为例,春节档电影《哪吒2》票房屡创新高,背后的主要投资方、主出品的光线传媒在2月5日首板启动,2月10日后开启连板,传媒板块前期领涨TMT。2月17日光线传媒断板下跌,传媒板块受拖累,单日跌幅领跌TMT,在后半周科技成长普涨行情中,主题情绪弹性不佳。但对于AI和机器人来说,当前核心标的并未出现情绪熄火,且主题容量更大,题材能够扩散、梯队也相对完整的情况下,成交、换手突破历史高位并不意味着情绪层面的绝对过热。

从题材整体的情绪周期看,当前同样指向科技行情并未结束。我们可以用炸板率、晋级率以及市场整体情况对题材本身进行观测:1)上周后半周连板指数日涨幅均小于5%,但是7进8、2进3的晋级率并不低;2)从涨停家数情况看,涨停家数并未呈现明显递减趋势。3)具体到连板标的上看,基本集中在AI和机器人方面,题材想要成为主线,在快速上涨的行情中必须具有低位连板(1进2)、中位连板(3-6板)、高位连板(7个以上)的金字塔结构,中位连板作为交投情绪的接续中枢助力题材创新高,当前AI和机器人板块前排中位连板标的储备数量相对充足。

以上一轮机构抱团的核心资产为例,茅、宁成交热度占比首破前高、再创新高后,超额环境并未完全消失。1)茅指数:2019年伊始,茅指数相对全A的成交占比大约在5%-7%之间,2019年11月底第一次达到10%,此时茅指数相对年初上涨超过80%。成交额突破10%后,茅指数情绪有所下降,2020年2月受全A成交额影响,成交占比一度被动上升至15%。实际上对于前高10%的二次有效突破出现在2020年10月末,2020年11月至2021年3月初茅指数赶顶过程中上涨21%,相对全A超额收益仍达到11%+;2)宁组合:整个2020年,宁组合3次尝试突破2019年底的成交占比区间顶,2020年10月末突破成功,成交额占比快速上升至4%以上,2021年1月中旬突破11月中5.6%的区间高点,突破后宁组合仍继续上涨超过1个月,2021年8月成交额占比筑双顶才是宁组合成交过热的标志。整个过程中,宁组合出现两次成交热度破新高后的系统性中枢抬升并创造超额。对标茅、宁热度与超额的多阶段提升过程,当前TMT板块成交热度占比仅为第一次破前高,并未出现系统性地热度中枢抬升,直言过热为时尚早。

生拔估值?AI+机器人是产业层面的“大重估”

DeepSeek模型的弯道超车,国产大模型实现算力平权。于DeepSeek-R1而言,在数学能力、工程类代码场景不输于Open AI O1的情况下,在算法场景、百科知识维度下与O1差距不断缩小。如果我们用质价比逻辑解释,DeepSeek R1追求大模型领域的消费者剩余最大化。不同于泛消费领域C端“质价比”从供给层面驱动企业内卷品质,销售费用率短期内延续高位并阻碍净利率提升,国产大模型B端质价比提升驱动下游应用爆发式增长,同时反哺B端收入并提升C端利润率。

从“产业数字化”到“产业AI化”,下游垂域百花齐放。过往在数字经济的投资框架中,数字产业化和产业数字化是度量“增加值”的两个关键部分,而从发展趋势上看,产业数字化的占比快速提升,第三产业在数字技术的赋能下实现百花齐放,“产业数字化”反哺“数字产业化”,推动数字技术进步。从“产业数字化”到 “产业AI化”,第三产业作为“量管饱、潜力大”的群体,有望在高质量开源低价模型的帮助下实现垂域应用的百花齐放,AI产业化、AI开源化进一步加速“产业AI化”,产业AI化对AI模型层形成反哺,算力需求爆发,算力全程受益。

从DCF模型出发,大模型之于企业价值提升的传导机制在于现金流生成的范式迁移。1)短期现金流结构优化主要体现在边际成本降低和获客成本重构上;2)小样本终身学习持续迭代的特质使得客户净留存率有所提升,续费率非线性增长。与此同时,企业可快速组合AI能力形成新产品,产品矩阵迭代成本降低,收入加速度效应提升;3)通过技术护城河贴现和供应链韧性提升实现长期风险溢价压缩。

从生产函数出发,重估体现在对生产函数的重定义。1)技术乘数(A)的裂变:在物流等“产业AI化”场景中持续吸收运营数据,形成"效率提升→数据积累→模型优化→效率再提升"的正向循环。技术进步的轨迹从线性增长转向指数曲线,企业无需依赖外部技术突破即可实现内生性能力跃迁。2)资本形态进化(K→K_AI):AI资本展现出对传统资本和劳动力的超线性替代能力,使单位资本的风险承载效率发生质变,这种替代突破传统生产要素的边际收益递减规律,形成"替代即升级"的新型价值创造路径。3)劳动价值重构:生产函数中的人力要素被重新定义为"人类智能与AI系统的协同乘积",人类专家从基础分析中解放,专注于高阶价值判断,而AI系统承担信息整合与模式挖掘。这种协同不是简单的劳动力替代,而是通过能力互补实现整体生产率的非线性提升。

如何演绎?逐月舍星,顺势而为

从成长投资的原则出发,“逐月舍星,坚守龙头”(如中国十巨头)。Magnificent 7 到Terrific 10 的经验告诉我们,对于龙头企业占据稳定且大量市场份额的行业来说,行业门槛是龙头的市场份额的核心保障,门槛越高意味着行业“赚钱不辛苦”,反之则“辛苦不赚钱”。对于小米比亚迪、腾讯、阿里,这样逐渐实现“赚钱不辛苦”的企业,估值合理时买入并长期持有。

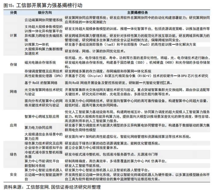
“深化央企AI+”“算力强基揭榜”、“人形机器人专项”催化,顺势而为挖掘受益方向。2月19日,国务院国资委召开中央企业“AI+”专项行动深化部署会,会议要求着力强化中央企业推进人工智能发展的要素支撑,加大资金投入,坚持产投结合,优化人才引育, 国务院国资委部署深化中央企业“AI+”专项行动是推动央企、国企数字化转型和智能化升级的重要举措。 2月21日,工信部组织开展算力强基揭榜行动,夯实算力网络发展底座,加快创新技术和产品应用,推动算力网络“点、链、网、面”体系化发展。在国家政策大力推动下,央国企将继续推进 AI 大模型应用落地,运营商作为大模型的央国企研发主力军,引领行业发展的同时,其 IDC 资源及云业务持续受益行业发展。 2月23日,深圳市政府新闻办召开“打造最好科技创新生态和人才发展环境发布会”,深圳将于近期发布人形机器人专项政策,汽车工厂作为核心应用场景之一,整车厂积极优化自身人形机器人,核心零部件厂商有望打开第二增长曲线。

(1)海外地缘冲突加剧;

(2)指数、个股梳理仅基于客观数据,不涉及主观意见及推荐

分析师:王   开   SAC执业资格证书  编码:S0980521030001

分析师:陈凯畅   SAC执业资格证书  编码:S0980523090002

加载中...