新浪财经 债券

【国信策略】4月政治局会议解读

宏观大类资产配置研究

关注

1.疫情要防住、经济要稳住、发展要安全:2022年4月29日, 中共中央政治局召开会议,分析研究当前经济形势和经济工作。会议强调“疫情要防住、经济要稳住、发展要安全”,为稳定宏观经济大盘注入了信心,促进了股市情绪的提振。

2.根据历年4月会议后A股的平均表现来看,市场整体相对稳定。我们以上证指数会后第1个、5个、10个、20个、30个交易日涨跌幅作为统计口径,2013年以来,除2015年的明显上涨和2019年的明显下跌外,其余年份市场整体情况相对稳定,会后30个交易日区间涨跌幅均在3%以内。

3.从A股风格上看,4月会议未必会形成A股风格切换的拐点。我们以政治局会议前后,各风格与万得全A的相对趋势作为刻画市场风格切换的观测指标,2013年至今,除了2018年成长风格出现“倒V型”拐点外,其余年份中,会议均不改前后一个季度内的市场整体风格。

4.近十年来成长板块在会后相对表现的边际改善更显著,但今年的外部环境有所不同。我们以各个行业在政治局会议前20个交易日的涨跌幅,和会后20个交易日的涨跌幅在所有一级行业中的排名变化,作为观测相对表现边际改善的指标,可以发现2013年至今的绝大多数年份中,计算机、电子、通信、传媒在会后相对表现情况优于会前。不过这是在联储长期宽松、美债利率长期“躺平”语境下的经验,今年的外围因素明显不同。

5.主题投资角度上,政策连续性较强的热点主题及当年会议重心值得关注。从政策连续性角度看,“一带一路”主题具备较强连续性。“共同富裕”作为近两年4月政治局会议强调重心之一,体现在股票指数连续性与爆发性并存上。除了近2、3年政治局会议上提及的政策连续性较强的主题,当年会议特定提及的重点内容同样值得关注。如2021年政治局会议前瞻性地强调了工业互联网,在市场形成了一定的预期共识,而今年主题更多落在了农业、能源、保供、物流等基础生产和生活属性更强的领域。

近几期重要会议的要点对比

2022年4月29日, 中共中央政治局召开会议,分析研究当前经济形势和经济工作。会议强调“疫情要防住、经济要稳住、发展要安全”,为稳定宏观经济大盘注入了信心,促进了股市情绪的提振。

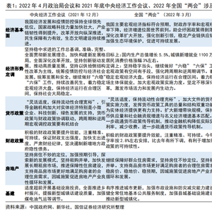
我们对比了4月政治局会议和今年3月全国“两会”、去年底中央工作经济会议在宏观经济基本面、财政和货币政策、农业和能源等领域的定调表述,如表1-2所示。

(1)宏观经济方面:“稳增长”和“稳就业”再次被提及,同时也提出了“稳物价”的表述;会议强调了疫情、经济、发展三大主题,以及努力实现全年经济社会发展预期目标,保持经济运行在合理区间。

(2)政策方面:本次会议提出要加大宏观政策调节力度,扎实稳住经济,以及要加快落实已经确定的政策,从力度和节奏上都给市场以定心丸。在货币政策方面,提出“用好各类货币政策工具”,税收政策提出“实施好退税减税降费等政策”,财政政策提出“要抓紧谋划增量政策工具,加大相机调控力度,把握好目标导向下政策的提前量和冗余度”。财、税、货币三大政策的定调与“两会”一脉相承,突出了加快步伐的节奏性。

(3)行业角度:地产角度在坚守“房住不炒”的前提下,也提出了“支持各地从当地实际出发完善房地产政策,支持刚性和改善性住房需求,优化商品房预售资金监管,促进房地产市场平稳健康发展”,遵循因城施策的路径。基础设施建设方面,提出全面加强基础设施建设,点名了“土地、用能、环评”三大领域。

能源维度,会议提出“要做好能源资源保供稳价工作”,回应了近期俄乌冲突导致的大宗商品价格上涨压力;农业角度提出“抓好春耕备耕工作”;在商贸和交运物流方面,提出“组织好重要民生商品供应,保障城市核心功能运转,稳控安全生产形势”,以及“坚持全国一盘棋,确保交通物流畅通,确保重点产业链供应链、抗疫保供企业、关键基础设施正常运转”,防控疫情与经济生产都不放松。此外,在市场持续关注的平台经济领域,也提出了“要促进平台经济健康发展,完成平台经济专项整改,实施常态化监管,出台支持平台经济规范健康发展的具体措施。”

历年政治局会议后市场表现复盘

股票大势方面,根据历年平均情形来看,4月政治局会后A股市场相对稳定。我们以上证指数在会后第1个交易日,会后5个、10个、20个、30个交易日涨跌幅作为统计口径,发现2013年至今,会后第一个交易日平均涨跌幅0.10%,中位数0.20%。会后五个交易日内市场小幅下跌,平均涨跌幅为-1.50%,中位数-0.42%。会后30个交易日内,A股除2015及2019年会后明显的大涨、大落外,其余年份上证指数涨跌幅均在3%内,市场整体情况相对稳定。

从风格上看,4月会议短期维度并未对市场风格造成过多影响,即并不一定会形成市场风格切换的转折点。我们以政治局会议前后,各风格与万得全A的相对趋势作为刻画市场风格切换的观测指标,将一季度政治局会议当日标准化为1进行回测,回测结果如图11到图18所示。以该相对口径指标刻画市场风格时,风格切换的特征往往是形成以分界线为拐点的“V型”或“倒V型”。2013年至今,除了2018年成长风格出现“倒V型”拐点外,其余年份的会议均未对召开时点前、后一个季度内的市场整体风格构成切换力量。

行业上,我们从相对表现边际改善的角度出发,近十年来成长板块会后相对表现边际改善程度较高。我们以某个行业在政治局会议前20个交易日的涨跌幅,和会后20个交易日的涨跌幅在所有一级行业中的排名变化作为观测相对表现边际改善的指标。2013年至今,历年跟踪情况如下图所示,其中,计算机、电子、通信、传媒板块在绝大多数年份中,会后在各行业中的相对表现明显优于会前。在历年政治局会议的议题中,“科技建设”被反复提及。从2014年的“推进科技管理体制改革”到2018年的“提高制度支持科技创新的能力”再到2021年的“强化国家战略科技力量,积极发展互联网,加快产业数字化”,从过往的战术性制度优化到当今的顺趋势战略扩张,政策对科技建设的重视程度有增无减。近两年的经验显示,国防军工和电新板块这两个与科技建设关系日益密切的板块会后相对表现优于会前。当然,上述语境也是建立在美国货币政策长期宽松、美债利率长年“躺平”、外围因素对高估值的成长板块影响有限的基础之上,今年美债利率一路冲高,海外因素对成长板块短期的风险,也需要在事件型因素之外予以考虑。

主题投资角度,当年会议重点议题、政策连续性较强的热点主题均值得关注。(1)从政策连续性角度看,“一带一路”主题具备较强连续性。2020、2021年的会议均提及“一带一路”,其中2020年会议强调,“要坚定扩大对外开放,保障国际物流畅通,把好防疫物资出口质量关,推动共建‘一带一路’高质量发展”;2021年会议则强调“通过加快建设各类高水平开放平台,推动‘一带一路’发展”。近两年来,“一带一路”主题指数的表现持续优于上证指数。(2)“共同富裕”作为近两年4月政治局会议强调重心之一,在A股市场中表现在主题指数的连续性与爆发性并存上。2020年会议强调“加大‘六稳’工作力度,通过‘六保’维护经济发展和稳定社会大局,确保完成决战决胜脱贫攻坚任务,全面建成小康社会”。2021年会议强调,“制定共同富裕行动纲要,以城乡居民收入普遍增长支撑内需持续扩大”。会议结束后的2个月内,“共同富裕”相对大盘跑出明显超额收益。(3)除了近2-3年政治局会议上提及的政策连续性较强的主题,当年会议重心同样值得关注。如2021年4月政治局会议强调,“要积极发展工业互联网,加快产业数字化。伴随企业上云需求不断提升,工业互联网或迎来下游场景爆发阶段”。在海外工业互联网产品导入阶段基本完成后,2022年-2024年或将成为工业互联网市场规模演变的关键时期。2021年政治局会议前瞻性地强调了工业互联网,亦在市场形成了一定的预期共识,工业互联网主题指数在5月初迎来拐点,4月30日至8月31日,涨幅达22%。

风险提示:宏观经济不及预期、海外市场大幅波动、历史经验不代表未来。

分析师:董德志      SAC执业资格证书编码:S0980513100001

分析师:王  开        SAC执业资格证书编码:S0980521030001

联系人:陈凯畅

本文转载自国信证券2022年4月29日的研究报告《4月政治局会议解读:稳定宏观大盘,提振市场信心》

加载中...