新浪财经 债券

首批标准化票据透露了哪些信息?

债市覃谈

关注

覃__汉   从业证书编号:S0880514060011

范卓宇   从业证书编号:S0880118090142

报告导读

标准化票据近期开始发行,蓝海市场扬帆起航。2020年以来央行先后发布《标准化票据管理办法》征求意见稿与正式稿,大力推动标准化票据市场发展。截止7月31号,已有27单标准化票据陆续发行。我们预计标准化票据将迎来大发展时代,其在提高票据市场的流动性、助力中小企业融资的同时,也在“资产荒”背景下为投资者拓展了新的投资途径。

标准化票据市场要素概况。存托机构、原始持票人以及受益人是标准化票据的当事人,其它参与主体包括票据经纪机构、承销机构、资金保管机构,以及票交所、上清所等服务机构。从实操流程看,标准化票据创立时,原始持票人需要向存托机构交付资产,存托机构接受资产并设立标准化票据;标准化票据登记托管以及清算结算工作由上清所负责;标准化票据可以在票据市场以及银行间市场交易,有利于推动票债联动。

首批标准化票据的四个特征。结合首批27单标票发行材料:(1)参与主体来看,标准化票据存托机构以国有大行和头部券商为主;票据债务人一般以最高信用等级作为信用主体,也有一定的资质宽容度。(2)基础资产来看,基础资产类型齐全并且多为商业汇票,票据结构以单一持票人和出票人为主,但也存在多手票。(3)标准化票据属性来看,期限分布差异较大,规模主要在1亿元以内,认购利率在3%左右。(4)定价方式来看,标准化票据采用市场化定价,信用资质和期限仍然是定价的核心。

“认标”指日可待,标票市场投资者范围有望扩大。根据《标准化债权类资产认定规则》,标债需满足5个条件并通过央行认定。虽然标票整体与条件都较为符合,但目前还未明确“认标”,机构投资者受非标投资约束多数不能参与,标票初期需求预计主要来自银行自营。但我们认为随着标票“认标”最终大概率落地,能够参与标票市场的投资者范围将显著扩大。

正文

标准化票据近期开始发行,蓝海市场扬帆起航

2020年以来,央行先后发布《标准化票据管理办法》征求意见稿与正式稿,大力推动标准化票据市场发展。7月28日,《标准化票据管理办法》正式实施,此后的四个工作日(从7月28日至7月31号)已有27单标准化票据陆续发行,标志着标准化票据的发展进入崭新的阶段。

我们根据上海票据交易所官网发布相关公告信息整理了27单标准化票据的关键要素:(1)其中有4单标票的基础资产为银行汇票,1单为供应链票据,其余23单均为商业汇票;(2)产品期限均在一年以内,最短为54天,最长为365天;(3)持票企业以中小企业为主,行业覆盖制造、纺织、建筑、煤炭、钢铁、金属、化工、软件和信息技术服务、商贸批发等行业。(4)融资利率较低,定价在2.49%-4.42%之间;(5)存托机构与承销机构一体,其中18家为商业银行,另外9家为在ABS领域具有较多经验的头部券商。

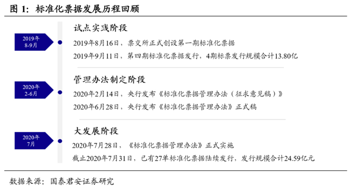
回顾标准化票据的发展历程,主要可以分为三个阶段: 

(1)试点实践阶段:2019年8月16日,票交所正式创设标准化票据,在第一期的创设公告中明确“标准化票据是指由存托机构归集承兑人等核心信用要素相似、期限相近的票据,组建基础资产池,进行现金流重组后,以入池票据的兑付现金流为偿付支持而创设的面向银行间市场的等分化、可交易的受益凭证”,确定了标准化票据的基本交易框架。至2019年9月11日,已完成4期标准化票据的创设,累计创设金额13.80亿元,但试点的4期标准化票据创设相对单一,四期标准化票据的底层资产均为银票。

(2)管理办法制定阶段:在总结试点工作的基础上,2020年2月14日央行发布了《标准化票据管理办法(征求意见稿)》。2020年6月28日,央行发布中国人民银行公告〔2020〕第6号,公布《标准化票据管理办法》正式稿。该正式稿明确了标准化票据的定义、参与机构、基础资产、创设、信息披露、投资者保护、监督管理等,以规范标准化票据业务发展。

(3)大发展阶段:2020年7月28日,《标准化票据管理办法》正式实施,有14单标准化票据在当日集中发行。此后,标准化票据陆续发行,截止2020年7月31日,票交所公告显示已有27单标准化票据创设成功。展望未来,出于培养商业承兑汇票独立商业信用的长远导向,以最终实现标准化票据更好服务中小企业融资的创设初衷,以未贴现商业承兑汇票为基础发行标准化票据将是主要发展方向,考虑到商业汇票接近13万亿的存量余额,标准化票据潜在的市场容量巨大。

标准化票据的积极意义:宽信用的新抓手,“资产荒”下的新渠道。标准化票据能够在银行间债券市场和票据市场交易流通,有效连接了票据市场和银行间债券市场两个万亿级市场,在提高了票据市场的流动性助力中小企业融资的同时,也为投资者打开了新的投资途径:(1)以银票为基础资产发行标票,能够加大对中小银行流动性支持,有助于开票量和贴现量回升,从而增加银行对中小企业的融资支持;以商票为基础资产发行标票,能够培育独立的商业信用并增加中小企业融资渠道,助力解决中小企业融资难问题;(2)标准化票据作为货币市场工具,可被纳入货币市场基金投资范围,其风险相对可控和收益率较高的特点,使其在结构性资产荒背景下成为货基、理财资金等较为理想的配置资产。

标准化票据实操流程及特征

2.1 标准化票据市场参与者

标准化票据参与主体众多。标准化票据的当事人主要包括存托机构、原始持票人以及受益人,存托机构是为标准化票据提供基础资产归集、管理、创设及信息服务的机构,由熟悉票据和债券市场业务的商业银行或证券公司担任;原始持票人根据存托协议约定将符合条件的商业汇票完成存托,并获得相应对价;受益人系指标准化票据的投资人。其它服务机构包括票据经纪机构、承销机构以及资金保管机构,票据经纪机构负责基础资产的归集;承销机构则以协议承销、招标承销等方式,向投资者销售其所承销的金融债券;资金保管机构接受存托机构的委托,对票据产生的现金流进行保管和合格投资。从发行实务来看,存托机构、票据经纪机构以及承销机构往往是同一主体。

从监管机构以及票据基础设施来看,上海票交所负责基础资产票据的登记、托管和结算,上清所则负责标准化票据的登记托管以及兑付工作。此外,标准化票据在票据市场及银行间市场进行交易时,需要按照中国人民银行、票交所、同业拆借中心、上清所的规则和程序进行转让和结算。

2.2 标准化票据实操流程

标准化票据实操流程包括票据创立、登记托管、交易、结算兑付等环节。

(1)票据创立

标准化票据创立时,原始持票人需要向存托机构交付资产,存托机构接受资产并设立标准化票据。具体来看,创立流程可以概括为以下五步:

①基础资产归集。存托机构可自行归集或通过票据经纪机构归集基础资产,归集方式包括私下归集以及公开归集。从实践来看,资产归集工作一般由存托机构兼任,并且首批发布的14单标准化票据均为机构私下归集基础资产。

②设立日及之前需要完成存托工作。基础资产存托是标准化票据设立中的核心环节,原始持票人需要将基础资产存托于存托机构并在票据业务处理系统完成登记,票据转让背书即视为完成基础资产的交付;同时要向存托机构交付完整的基础资产清单,此外相关各方需要向存托机构及其他各方交付要求的文件。进一步来看,任何与基础资产相关的权利和利益均需要进行存托,包括基础资产现在的和未来的、现实的和或有的全部所有权和相关权益,产生的到期或将到期现金流,处置基础资产的相关收益等,存托的内容包括基础资产票据本身以及附属担保权益(为担保该票据项下票据金额的偿还而设立的担保或其他相关附属权益)。在转让基础资产后,原始持票人还应向存托机构转让其对于相关账户记录的全部所有权和相关权益。

对于存托机构而言,存托机构需要为拟创设的每只标准化票据在票交所系统设立独立的产品参与者;基础资产为未贴现电子商业汇票(未贴现供应链票据除外)的,存托机构应当为所设立的标准化票据产品在票交所系统接入机构开立电票账户。此外,存托机构需要向票交所申请开立标准化票据产品资金账户,负责基础资产相关业务资金清算和出金、入金;票交所系统自动为其开立基础资产托管账户,主要是用来进行票据权属的簿记。

从监督管理机构以及金融基础设施来看,基础资产票据的登记托管由上海票交所负责。

③基础资产文件交付。根据中信银行广州TCL简单汇存托协议,在原始持票人完成基础资产存托后,应在不迟于设立日前一个工作日将贴现相关协议、其与前手持票人之间的合同、合同履约证明等材料交付存托机构,存托机构于当日出具接收确认函。

④标准化票据认购。除完成基础资产存托外,标准化票据的成功创立要求募满。从认购程序看,投资者填写《认购意向函》并发送扫描件至指定邮箱,通过承销机构认购(海通齐鲁等),另有部分产品的认购程序为投资者通过货债系统自行报价认购(广州TCL,中核华兴等)。从定价机制来看,海通齐鲁在认购公告中明确指出定价方式依照荷兰式招标定价,而中核华兴等则在簿记建档后协商确定,并未明确指出定价规则,宁行票企赢、中信银行华润银行等标准化票据产品则事先确定了认购价格。从承销方式看,主要采用余额包销(苏银中车、苏银亨通等)以及代销(宁行票企赢、浙商新凤鸣等)两种方式。在成功募集后,存托机构一般于当日发布设立公告,并于创设结束后5个工作日内向中国人民银行报告创设情况。

⑤募集资金净额划转。从标准化票据存托协议看,一般规定存托机构不迟于缴款截止日次一工作日或之前,将募集资金净额划转至原始持票人指定账户。

总体来看,标准化票据时间轴清晰,创设方便快捷利于融资。国泰君安南京银行 2020 年度第一期标准化票据为例,其于7月29日发布认购公告,并于次日开放认购。7月31日产品创立,完成缴款、基础资产存托、募集资金款项支付工作,产品创设日当日也是起息日、初始登记日,并且于8月3日(设立日之后下一个工作日)开始流通。从发布认购公告到产品流通仅花费6天,产品时间轴清晰且创设方便快捷,利于企业开展短期融资。

(2)标准化票据登记、托管

标准化票据的登记、托管由上清所负责。具体来看,存托机构向登记托管机构提供到账确认书及相关文件,登记托管机构则根据确认书办理登记托管手续,确认受益权,并签发手续确认书。此外,存托机构要按照登记托管机构、兑付代理机构的要求提前计算登记托管、代理兑付的费用,并且从标准化票据募集资金中扣除。

(3)标准化票据交易

标准化票据在票据市场及银行间债券市场进行交易,需要按照中国人民银行、票交所、同业拆借中心、上清所的规则和程序进行转让和结算。与传统票据仅在票据市场流通相比,标准化票据可在两个市场交易,并且适用于现券买卖、回购、远期等交易品种,有利于打开票据投资的窗口,加强票债联动,提高信贷市场融资功能。

(4)结算兑付

从标准化票据创设披露文件看,结算兑付过程中,义务人先将资金划转至标准化票据电票账户,存托机构进行记账并将相应资金划转至兑付代理机构指定账户,由登记托管机构登记的标准化票据持有人名单确定享有当期本息的持有人,兑付代理机构按名单兑付并向存托机构出具确认书。登记托管机构以及兑付代理机构由上清所或监管部门制定的其他机构担任。对于标准化票据持有人而言,当其在登记托管机构登记的信息发生变化时,应当及时通知登记托管机构做出变更登记。

2.3 从实践情况看标准化票据市场的几个特征

四维度看标准化票据市场的特征。从参与主体看,标准化票据存托机构以国股大商或者为头部券商为主;票据债务人一般以最高信用等级作为信用主体,也有一定的资质宽容度。从基础资产看,基础资产类型齐全并且多为商业汇票,票据结构以单一持票人和出票人为主,但也存在多手票。从标准化票据属性看,期限分布差异较大,规模主要在1亿元以内,认购利率在3%左右。从定价方式看,标准化票据采用市场化定价,信用资质和期限仍然是定价的核心因素。

(1)参与主体

存托机构以国股大行或者头部券商为主。从7月28日至31日发行的27单标准化票据来看,商业银行作为存托机构的有18单,券商则占据9单。标准化票据发行的核心问题在于基础资产的组织,商业银行长期深耕票据市场因而在标准化票据具有先天优势,而担任存托机构的券商主要为国泰君安、平安证券、海通证券华泰证券等头部券商并且承销过金融债,在ABS领域也具有丰富经验,与其承担存托机构的职责相适应。

票据债务人一般以最高信用等级作为信用主体,也有一定的资质宽容度。从主体评级看,标准化票据信用主体以AAA为主,目前共有15单,占比为55.56%;最低评级为AA,目前共有浙商新凤鸣与浙商物产金属两单,占比为7.41%。虽然评级AA主体目前仅有1单,但也表现出标准化评级对资质下沉有一定的宽容度,反映出标准化票据支持中小企业融资的决心。

(2)基础资产

基础资产种类齐全,以商业承兑汇票为主。基础资产包括贴现及未贴现商业承兑汇票和银行承兑汇票,还有一单为供应链票据(中信银行广州TCL简单汇2020年第一期标准化票据)。其中,基础资产类型以商业汇票为主,总计22只,占比达到81.48%,而试点期间的4只产品均以银行承兑汇票为基础资产,两者对比反映出标准化票据旨在支持中小金融机构流动性,充分发挥商业汇票融资功能;广州TCL项目中供应链票据和标准化票据的组合对于供应链融资创新具有重要意义。此外,商业银行作为持票人也在积极推进标准化票据业务,目前4单以银行承兑汇票作为基础资产的标准化票据,其持票人均为宁波银行。

标准化票据以单一持票人和出票人为主,但也存在多手票。从持票人-出票人结构气泡图看,目前发行的标准化票据以单一持票人、单一出票人为主,共计16家,占比达到59.25%,但也不乏多持票人/出票人的结构。例如海通齐鲁、中核华兴是典型的多出票人/单一持票人结构,其持票人数达到11家,持票规模从20万至665万不等,反映出虽然企业个体持票规模较小,但通过标准化票据可将企业持有的小规模票据加以集中,从而利于中小企业利用票据进行融资。国泰君安中国中车、苏银中车则是典型的多出票人结构,但这一结构中的出票人往往是同一集团下关联企业,从实践看比较容易满足标准化票据要求出票人资质相近的要求。

(3)标准化票据属性

从期限看,标准化票据期限跨度较大,其中最短的为49天(苏银宝钢财务),最长的为365天(平安证券中核华兴),平均为179天。从规模看,产品规模基本在一亿元以内,其中规模最小的为2020万元(中信银行广州TCL简单汇),最大的为34800万元(国泰君安南京银行),平均规模在9000万元左右。从产品创立公布的参考收益率来看,参考收益率最高为4.42%(苏银亨通),最低为2.49%(华泰证券航天科技),平均参考收益率在3%左右。

(4)定价方式

采用市场化定价方式,信用资质和期限仍然是定价的核心因素。从目前已披露的标准化票据来看,期限较短、信用评级较高的主体融资利率总体更低。例如招行格力2020年第一期标准化票据承兑人珠海格力电器股份有限公司信用评级为AAA,产品期限为61天,最后确定的融资利率为2.9035%;而苏银亨通2020年度第一期标准化票据承兑人亨通集团有限公司主体评级为AA+,并且融资期限较长(334天),因而融资利率也较高(4.4219%)。此外,目前标准化票据只有主体评级还没有产品评级,主体评级区分度不强的问题依然存在,AAA级主体内部存在资质分化,兴业大同煤矿、信银平顶山天安煤业等煤炭行业标准化票据产品参考收益率明显较高,均在4%以上。

“认标”指日可待,机构投资者范围有望扩大

“非标”与“标”逐渐泾渭分明。非标资产类型丰富、规模庞大,各类主体出于资产配置、流动性管理、风险分散、规避监管等目的,向来有较强的非标资产交易需求。2013年3月银监会在下发的《关于规范商业银行理财业务投资运作有关问题的通知》中,首次对“非标准化债权资产”作出定义,但在后续实践和监管中,对非标资产的界定始终存在一定弹性和变化。随着金融机构逐渐加大对非标产品的发行力度,甚至建立资金池刚性兑付以确保产品收益稳定,政府对非标资产的监管力度逐渐加强。2018年资管新规出台,期限错配和资金池业务被明文禁止,非标资产的风险开始暴露。2020年7月3日,四部门制定《标准化债权类资产认定规则》(下称《规则》),进一步明确“非标”与“标”的界限。至此,除明文规定的标准化债权类资产外,其余债权类资产要成为标债必须通过“认标”来实现。

标准化票据“认标”尚未明确。根据《规则》,标债需满足5个条件:(1)等分化,可交易;(2)信息披露充分;(3)集中登记,独立托管;(4)公允定价,流动性机制完善;(5)在银行间市场、证券交易所市场等国务院同意设立的交易市场交易。参照《管理办法》中对标准化票据及其存托机构等方面的规定,标准化票据在等分化交易、信息披露、登记托管、交易市场方面均符合标准化债权类资产的认定规则。但目前标准化票据的交易及定价情况还难以确定,在公允定价与流动性方面与标债的水准仍存在一定差距,其是否属于标债,还有待后续央行同金融监管部门的认定。

机构投资者受非标投资约束相对谨慎,初期需求主要来自银行自营。最新的监管文件并未明文指出标准化票据是否属“标”,机构投资者在非标投资限制下,初期对标准化票据投资将持谨慎态度。《管理办法》中明确指出标准化票据属于货币市场工具,可以被纳入货币市场基金投资范围,但标准化票据作为新的资产类别,预计初期将其纳入投资范围的产品较少,主要的需求可能暂时仍来自于银行自营。随着标准化票据完成从“非标”到“标”的转换,参与者也将从银行自营扩大到基金、券商等其他非银机构,票据资产将逐步从银行的投资工具扩展为各类型金融机构的投资工具。

“认标”指日可待,机构投资者热情将明显提升。尽管目前尚未明确,我们认为标准化票据大概率会被认定为标准化债权类资产,主要原因为:(1)《管理办法》的出台旨在推动票据业务的标准化、规范化,使其在信息披露、定价机制、交易市场等方面更完善,为其“认标”铺路。(2)考虑到机构投资者面对的较大的“非标转标”压力,引入新的标债品种可以缓解机构压力,帮助投资者度过过渡期。(3)随着越来越多的标准化票据产品创设,市场活跃度将提高,公允价值及流动性问题也将得到一定程度的解决,促使标准化票据完全满足“认标”条件。鉴于票据市场规模庞大,非银机构对此类资产的投资需求和兴趣将有明显的提升。

我们的心愿是…轻松投资,快乐生活…

国君固收研究 覃汉/刘毅/王佳雯/范卓宇/潘琦/苏锦河

注:本订阅号不属于国泰君安证券官方发布平台,原文引用请具体参见国泰君安证券研究所固定收益团队发布的完整版报告。

免责声明

本订阅号不是国君固收研究报告的发布平台,所载内容均来自于国君研究所已正式发布的固定收益研究报告或对报告进行的跟踪与解读,如需了解详细的报告内容或研究信息,请具体参见国君

研究所发布的完整报告。本订阅号推送的信息仅限完整报告发布当日有效,发布日后推送的信息受限于相关因素的更新而不再准确或失效的,本订阅号不承担更新推送信息或另行通知义务,后续更新信息以国君研究所正式发布的研究报告为准。

加载中...