新浪财经 债券

中信证券中资美元债专题:审视黄金坑后的城投价值

新浪财经

关注

来源: CITICS债券研究 文丨明明债券研究团队

原标题:【中资美元债专题】审视黄金坑后的城投价值

报告要点

2020年中资美元债一度砸出黄金坑,也让市场对于海外品种套利产生浓厚兴趣。在追逐房企美元债热度后,我们在本篇专题将重点阐述城投美元债的多重属性与相对溢价。尤其在当前身处境内低利率市场环境,对于境内外资产配置无障碍的全球型投资机构,城投美元债亦是不容错过的核心板块。

中资美元债市场规模快速扩张,行业集中于金融地产和城投。中资美元债市场近年来快速扩张,发行量在2019年达到2318亿美元,创历史新高。截至4月末中资美元债存量规模总计约8900亿美元,占亚洲美元债总量的比例接近60%,逐渐主导亚洲美元债市场。中资美元债发行主体集中于金融、地产和城投。中资美元债发行受审批节奏和资金出入监管影响较大,2020年以来监管并未有所收紧或明显放松。

城投美元债发行增加到期可控,收益率上升但波动更为平稳。一级市场方面,2019年中资美元债发行同比增加约30%。2020年Q1城投美元债同比环比均有增加。截至4月末,存量城投美元债规模为733亿美元,存续发债主体共有159家。到期规模集中在2021和2022年,整体到期规模较小压力可控。二级市场方面,3月美元债收益率大幅飙升,城投债收益率也出现大幅上行,其中高收益级城投债收益率上升达175bps。投资级和高收益级利差自年初以来增加约30bps。

高收益城投美元债受资质影响,违约低利差大具备配置价值。中长久期、金融和地产行业、高收益债是本次受冲击的重点,城投债波动最为稳定。从流动性、市场情绪、经济基本面和信用风险四个因素来看,压力缓和后部分主体估值修复,基本面较好,违约概率小,境内外利差较大的主体将具备超额配置价值。境内外城投美元债利差进一步拉大。加之城投债投资者主要是中资机构,使得城投债的波动更为平稳,相对其他行业美元债抗跌性更强。

基建政策下城投再迎发展契机,基金配置高收益城投收益明显。短期市场流动性冲击不改中资美元债市场长期格局。对于城投板块来讲,在基建发力的背景下,城投的作用愈发突出。2020年以来境内城投债总发行量大幅增加,3月发行量5629亿元,创近年来历史新高。年初境内城投利差快速下行,也侧面反映出机构对城投板块格外看重。基金配置方面,今年以来重仓高评级短久期城投债的产品收益领先。新基建和基建reits背景下园区城投或再迎发展契机。

投资策略:高等级城投利差水平已处于历史低位,在城投价值被充分挖掘导致定价逐渐清晰的背景下,区域分层也显露无疑,目前而言,长期的利好和现阶段利差的增厚是配置机会。中资美元债较境内利差扩大,投资价值凸现,个券收益率高。相同城投主体的境内外债券利差较为显著,存在溢价配置机会。在长久期债券收益率处于低位与市场不确定的情况下,仍建议配置中短久期城投债券为主。

风险因素:疫情扩散超预期,汇率变动超预期,海外市场风险,资金面出现收紧,资金传导不畅导致再融资难度加大等。

正文

3月末中资美元债砸出黄金坑,热度上房企之于城投尤甚。对于城投来讲,黄金坑之后,境内外仍有不少尚待发掘的机会,我们从中资美元债市场讲起,回顾中资美元城投债的发展,试图从境内外城投债的对比以及当前市场中寻求中资美元城投债的投资机会。

中资美元债市场发展脉络

中资美元债市场发展历程

中资美元债市场近年来快速扩张,2015年至今发行规模呈上升趋势。中资美元债发行量从2010年的157亿美元增长至2019年的2318亿美元,2019年中资美元债的发行规模再创历史新高。截至目前中资美元债存量规模总计约8900亿美元,占亚洲美元债总量的比例从2010年的10%上升至目前的接近60%,逐渐主导亚洲美元债市场。

亚洲美元债市场主要在新加坡和中国香港,市场从无到有经历了多个阶段。1971年,新加坡发展银行发行了第一笔亚洲市场的美元债。1987年,中国银行首次在伦敦发行了2亿美元的欧洲浮动利率美元债。1998年金融危机后,亚洲主要经济体积极加强合作以推动亚洲债券市场的快速发展:2002年6月,泰国在第一届亚洲合作对话(ACD)中首先提出了建立亚洲债券市场的倡议;同年9月,中国香港在第九届APEC财长会议上提出“发展资产证券化和信用担保市场”,以此促进亚洲地区债券市场的发展。

2015年中国“811汇改”后,中资美元债发行增加,成为亚洲美元债的主流。存量亚洲美元债规模8600亿美元,中资占4500亿,超过50%。中资美元债的发行种类主要包括:香港上市的中资地产公司在港发行地产美元债,城投公司(Local government financing vehicle,LGFV)跨境发行城投美元债,中资银行发行AT1。随着中资美元债在港发行增加,中国香港美元债市场逐步取代了新加坡美元债市场。

中资美元债发行主体

  中资美元债发行主体集中于金融、地产和城投,评级以投资级债券为主。截至2020年4月末,中资美元债前三大行业分别为金融、地产和城投,其中金融以银行为主。金融、地产和城投三类发行主体的中资美元债存量规模分别为2661、2102和1021亿美元,占比分别为32.14%、25.38%和12.33%。评级来看,目前中资美元债投资级占比约为60%,金融类以投资级占比为主,城投类投资级占比也高于50%,地产类主要以高收益债为主,占比超过70%。

中资城投美元债的主要特点:(1)发行主体较为集中。按照发行规模分布,前20大主体发行规模占比35%。按照省市分布,重庆、四川、江苏、浙江和湖北的存续债券较多,五省存续债券规模均为20亿美元附近,占城投存续规模的40%左右。(2)主体级别有下降趋势。2016年之前的城投公司发行主体多为沿海、直辖市/地级市平台,2016年后逐步开始下沉到内陆、地级市/县级市平台。其中既有政策鼓励企业走出去、提升国际形象的因素,也有利用境外低利率融资、拓宽融资渠道的因素。(3)境内主体直接发行。中资美元债的发行方式有多种,包括:直接发行、维好协议、跨境担保、购买信用证等。直接发行适用于资质较好的主体,而维好协议、跨境担保、购买信用证等都可理解成增信措施,适用于资质一般的主体。

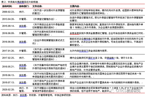
中资美元债监管政策变迁

中资美元债发行受审批节奏和资金流入流出监管影响较大。中资美元债发行受到境内外双重监管。境外监管主要关于按照相关条例进行信息披露,整体略松于境内监管。境内监管包括发改委发行审核和外管局资金进出管理。自2000年以来中资美元债发行境内监管政策不断变迁,受发改委审批的容易度和资金内外流入流出的情况有所变化。2015年开始企业直接发行外币外债被放开,2016年外债资金结汇有所放松,中资美元债迎来发展期。2018年境内审批和监管再度严格,地产和城投境外发债监管力度增强。在2018年发行量有所下降后,2019年中资美元债发行再度上升。2020年以来对于中资美元债的监管并未有所收紧或明显放松。

中资美元城投债一级市场

境内外发行供给规模

继2017年井喷和2018年有所下滑后,2019年中资美元债的发行金额再度高涨。2019年中资美元债的发行量约为2318亿元,较2018年增长约30%,再创历史新高。和历史数据相比:相比20年前,即1999年的新发债规模翻了75倍;相比10年前,即2009年翻了36倍。

中资美元债发行规模呈逐年上升趋势,2020年Q1中资美元城投债同比环比均有增加。中资美元债的发行规模呈逐年上升趋势,按季度看,往往每年的二季度是中资美元债的发行高峰期。2019年二季度中资美元债发行规模创历史新高,单季度发行量为740亿美元。从去年三季度至今,中资美元债的发行规模仍缓慢上升。中资美元城投债发行量较为平稳,在2017年国内去杠杆时,境外发行融资需求额度增加,2017年Q2发行规模也出现激增。2019年境内融资环境趋好,中资美元城投债相较2018年有所回落,受境外融资成本下降等因素影响,2020年一季度发行规模再次同比环比增加。截至2020年4月20日,存量中资美元债中离岸城投债的规模为733亿美元,存续发债主体共有159家。

中资美元债历史发行按行业来看,2020年一季度城投同比发行规模大幅提升。中资美元债历史发行规模按照行业来看,地产占比最高,其次为金融(含银行)。2020年一季度发行规模整体同比环比均增加,其中城投和矿产业增幅较为明显,城投美元债同比发行有大幅增加。

到期规模

未来三年,中资美元债的到期规模将持续维持在高位,均突破1000亿元。分行业来看,最需要关注的是地产行业未来到期压力。未来三年,地产行业美元债的到期规模分别是348亿美元、478亿美元和339亿美元。

中资美元城投债到期规模集中在2021和2022年,到期压力整体可控。2020年中资美元债整体到期规模为1022亿美元,其中金融到期占比37.68%,城投到期规模为63亿元,占比仅为6.17%。中资美元债整体到期量集中于2021和2022年,到期规模分别达到1588和1787亿美元,其中金融和地产到期规模占比相对较大,金融到期占比均超过30%。城投美元债在2021和2022年到期规模也将迎来高峰,但整体规模相对较小,到期偿还压力可控。

一级配置持有人结构

根据彭博披露信息,不完全统计中资美元债持有人对境内美元债行业偏好分化。得益于6.96万亿美元的管理规模,贝莱德(BLACKROCK)在亚洲美元债持仓中排名最高。在惠理集团(VALUE PARTNERS GROUP LTD)28.46亿元的亚洲美元债持仓中,22.08亿元是地产美元债;在瑞士信贷(CREDIT SUISSE GROUP AG)22.79亿元的亚洲美元债持仓中,4.57亿元是城投美元债。

中资美元城投债二级市场

品种溢价分化兼顾市场导向和主体资质

中资美元债二级市场板块区分度明显,投资级走势根据同期限美债利率加固定溢价;高收益级走势看个券资质。

2020年中资美元债指数受到冲击,高收益债指数下跌幅度最大。不管是全体的中资美元债指数,还是分项的高收益级、投资级指数,2019年的走势均好于2018年,2020年3月则受到冲击集体下行,4月以来有所修复。截止到2020年4月28日,中资美元债投资级、中资美元债高收益级和中资美元债指数,年内分别上涨1.31%、下跌3.51%和0.22%。

收益率和利差走势

2020年3月份美元债收益率大幅飙升。中资美元债分投资级(IG)和投机级(HY)来看,投资级美元债收益率3月大幅拉升,与境内高等级5年期信用债收益率持续下降相比,利差大幅增加。投机级高收益美元债收益率拉升更为明显,自3月以来,高收益中资美元债收益率大幅拉升接近历史极值,与境内低等级信用债收益率不断下降对比明显。

中资美元城投债收益率在2月底以来也出现大幅上行。2月底以来,中资美元城投债收益率也出现大幅上行,最新收益率超过2018年下半年最高值。分投资级和高收益级来看,投资级城投债自2月以来,收益率上升约162bps,高收益级城投债收益率上升达175bps。投资级和高收益级利差在2020年以来也逐步增加,利差自年初以来增加约30bps。

中资高收益美元债收益率在全球收益率中居高,久期相对较短。各国投资级和高收益级债券收益率和久期比较来看,亚洲高收益债券尤其是中国高收益债券收益率相比其他国家较高。美国高收益债券平均收益率为6.23%,中国高收益债券平均收益率达到8.06%,且债券平均久期较短,投资溢价较为明显。

二级交易投资人结构

投资级和高收益级的中资美元债投资者结构存在显著差异。投资级债券的配置主力主要是长线投资者,如养老基金、大学基金会、保险公司等,由于监管和章程的压力和负债端成本的优势,大部分资金投入投资级债券。高收益级债券的配置端主要是投行、基金等,投资者追求更高的收益。投资者的区别导致不同评级债券在二级市场的波动幅度不同,也会导致一级市场的发行难度存在较大差异。

中资美元城投债的投资者主要以中资机构为主。中资美元债市场的主要中资投资者包括银行、不良资产管理公司、基金公司、中资券商、中资保险资管及企业等。中资银行积累的较大规模外币存款以及其外币资金有效支撑了其对美元债的需求,尤其高评级债券和金融机构债券。部分资管公司通过发行高评级债券投资高收益债券实现套利,也可能加大需求。

中资美元城投债投资者主要是中资机构,使得城投债的波动更为平稳。2015年以来中资资金的海外配置需求提升对于中资美元债的市场需求提供了有力支撑,中资美元债市场也因此更容易受到境内资金的风险偏好影响。尤其是以中资机构为主要投资者的中资美元城投债,在此次美元债市场震荡过程中“独善其身”,在地产债和金融债的剧烈波动下相对较为稳定,一方面是因为城投债本身受疫情影响较小,另一方面是因为持有人基本为中资机构,风险偏好和资金等受美国市场流动性冲击有限。整体来讲城投美元债的波动相较其他行业较为稳定,抗跌性较强。

中资美元城投债波动分析

指数角度

中长久期、金融和房地产行业、高收益债券是本次受冲击的重点。从期限角度看,长久期的中资美元债受冲击较大,跌幅最多的是10年以上期限的债券。使用Markit iBoxx亚洲中资美元债券指数,以2020年1月2日为基准计算指数波动情况,3月6日,中资美元债不同久期品种的波动都是正向,3月18日则由正转负。其中,中资美元10+年债券变化最大,从16.15%下滑到-6.31%。长久期债券虽下行幅度最大,但反弹也最为明显,截至4月末10+年中资美元债指数波动已为5.95%,超出其它各期限债券。

分级别看,高收益指数领跌且波动幅度远超投资级。此轮下跌,高收益级和投资级的走势并不完全趋同。2020年初至2月中旬,投资级和高收益级的走势基本一致;2月14日-2月21日,投资级和高收益走势出现背离,高收益开始下跌,投资级继续上涨,背离持续至3月6日。3月6日-3月18日,投资级和高收益级双双下跌,投资级从4.21%下跌到-1.20%,高收益级从0.77%下跌到-9.41%。随后指数开始反弹,高收益债指数反弹幅度大于整体指数,截至目前指数仍为负值。

分行业看,房地产和金融债券下滑最为明显,城投债较为稳定。从行业的角度看,各品种的债券指数都是从3月6日开始下跌,没有出现不同评级出现背离的情况。分行业看,房地产和金融行业下滑较多,分别为-9.28%和-5.55%,而其他指数如中资美元企业债券、中资美元非金融债券、中资美元金融房地产除外债券等下滑相对较少,中资美元金融房地产除外债券仅下跌0.79%。截至4月末,除中资美元金融房地产除外债券外,其余种类指数仍为负值。城投债作为此类债券之一,在市场波动中显示出较强的稳定性和抗跌性。

流动性因素

全球流动性枯竭,股市急速下跌引发高流动性资产抛售。3月美股大跌,美股、美债和黄金几乎同向变动,美股美债先后熔断,金价也有所下跌。流动性短期枯竭是主导当时金融市场走势的原因之一。在过去11年中,由于美国股市实现了持续稳定的上涨,因此不管是量化交易策略,还是居民大量持有并不断增持的ETF基金,都在趋势性做多美股蓝筹,并顺周期加杠杆。在疫情和油价催生的股市暴跌之后,很多机构被要求追加保证金,部分机构的流动性已经十分紧张。在这种情况下,金融机构不得不抛售部分高流动性资产以缓和自身的流动性压力,造成短期内股债双熊、金价下跌的现象。

美联储紧急注入流动性,美债收益率在攀高后逐步走低。为应对金融市场的流动性危机,纽约联储临时增加额外操作,紧急注入资金:3月12日实施3月期回购操作,向市场投放5000亿美元流动性;3月13日实施至少5000亿美元的3月期及1月期回购操作各一次。美联储两日内紧急注入1.5万亿美元流动性,以支持融资市场的运转。消息本身并未使市场止跌,仅仅是在一定程度上缓和了金融市场压力,美债利率上行势头稍有放缓。后续为支持经济,美联储采取了包括无限量QE、重启MMLF等多项货币措施和总规模达2.3万亿美元的信贷计划。随着美联储持续向市场释放流动性,二级市场有所修复,美债收益率逐步回落。

流动性压力缓和后,部分中资美元债具备超额配置价值。在美元流动性冲击之下,亚洲美元债市场整体下行,高收益美元债下行幅度较大。在流动性压力逐步缓和后,后续市场定价将逐步回归基本面,美元债主体信用分化加大,部分主体估值修复,部分基本面较好,违约概率小,境内外利差较大的主体将具备超额配置价值。

市场情绪因素

中资美元债市场震荡起伏扰,部分反映投资者情绪。3月以来中资美元债市场跌宕起伏,不管是中资机构还是外资机构,都有产品爆仓、机构清盘的消息存在。一方面或是反映部分事态情况,另一部分也反映了投资者谨慎避险心态。在全球避险的大背景下,投资者风险偏好下降,对信用风险存在隐忧,抛售尚有流动性的资产,缓和自身压力是投资者的共同选择。

经济基本面因素

  短期疫情冲击或对全球经济带来中期影响,削弱潜在生产力。从全球来看,疫情蔓延首先对需求影响最大。一旦高需求的发达国家疫情继续蔓延,对外向型经济体而言就是雪上加霜,供需端的结构失衡可能会表现得尤为突出。国内疫情导致供应链的中断,产业转移已经在发生。如果疫情在全球范围内无法得到有效控制,全球经济都会受到冲击,对于产业链上下游的整体需求都会产生不利影响,可能会阶段性加剧产能过剩并导致产能去化。

投资级美元债整体跟随美债收益率波动,而美债收益率又与经济因素高度相关。历史规律来看,投资级美元债主要跟随美债收益率波动,2018年美债进入上升通道,中资美元债利率也随之上升,到了2019年,中资美元债利率跟随美债收益率同步下行。当前美债收益率位于历史低位,中资美元债利率仍有可下降空间。美债收益率和经济高频数据高度相关,历史规律来看,制造业PMI代表的经济动能下行伴随着美债收益率走低,原油价格下行制约通胀也带动美债收益率下行。投资级美元债风险相对较低且流动性较好,受利率影响变动较大。

信用风险因素

相对于投资级来说,高收益级中资美元债收益率波动较大,利差走势与信用风险和市场风险偏好高度相关。08年以来高收益美元债收益率经历较大波动,高点在2008年时曾达到33%左右,低点在2017年达到5%附近,期间波动主要受境内外信用趋势变化及市场风险偏好影响。历史回报率波动也较大,2008年受全球金融危机影响,高收益债回报率曾低至-40%,随着经济修复和风险偏好回升,2009年回报率明显提升至历史高位,达99%。2011年受欧债危机影响为-11%,2018年信用风险提升导致回报率为-4%。而投资级回报率相对较为稳定,08年受金融危机影响回报率为-5%,09年在收益率修复、货币宽松等因素影响下回报率恢复到21%。

违约率来看,中资美元债违约率较低,城投债违约率为0。以历史累计违约和累计发行规模衡量,中资美元债市场的违约率约为0.9%。根据央行统计,2018年末公司信用类债券违约率是0.79%,商业银行不良贷款率约1.9%,国际债券市场信用债平均违约率1.74%。尽管境内违约和再融资等问题会传导至境外主体债券,但目前中资美元债市场违约率显著低于国内信用债市场,城投债更是从未有违约的情况发生。此外,中资美元债市场对于债券投资人权益保护机制相较国内信用债市场也较为成熟和全面。

城投非标违约也是潜在信用风险点之一。截至2020年一季度末城投非标舆情共有9起,相较过去有明显较少。其中2起非标违约后续已得到足额兑付,其余7起城投的非标违约仍待解决。已经违约的城投主体中,贵州省城投仍为大多数,其中遵义市城投非标产品违约较多,后续也均处于未解决状态。部分主体受到疫情影响而导致非标产品违约。

中资美元城投债市场展望

短期市场冲击不改长期投资机会

短期市场流动性冲击,不改中资美元债市场长期格局。在全球近20%债券呈现负利率的背景下,下沉资质寻找正收益资产是普遍选择。受新冠疫情及石油价格战影响,市场波动增大,美国货币政策持续宽松,美债收益率料将持续处于低位,宽松的利率环境整体利于债券资产。对于城投板块来讲,在基建发力的背景下,叠加地方债放量因素,城投的作用愈发突出。2020年3月以来境内城投债总发行量大幅增加,3月份总发行量为5629亿元,4月份为4872亿,创近年来历史新高。2020年初境内城投利差快速下行,也侧面反映出机构对城投板块格外看重。

基金配置高收益城投债收益明显

QDII债券基金收益率3月大跌6%,抹平近一年涨幅,4月收益率恢复为正。以有业绩的72只QDII债券型基金为样本观察,债券占净值比率平均为91.85%,今年以来收益率为正的有14只基金,3月收益率为正的只有3只基金,4月有68只基金收益转正。近三月收益率为正的有13只基金,近六月收益率为正的有14只基金,近一年收益率为正的有29只基金,近两年收益率为正的有42只基金,近三年收益率为正的有36只基金。

重仓高评级短久期城投债的产品收益领先,重仓中低评级中长久期地产债的产品收益落后。上述69只QDII债券型基金,假定产品持仓和2019年四季度持仓一致,查看收益率排名靠前、居中、落后的三只产品,基金A:近一月收益率为正,且持续多年收益率领跑QDII债券型基金,其重仓债券均是21年到期的投资级城投债;基金B:近一月收益率-5%,投资级和高收益级债券均有,相比于基金A更加资质下沉+拉长久期;基金C:相比基金A和B,基金C策略是进一步资质下沉+拉长久期,近一月收益率-15%。

境内城投政策受益

经济企稳复苏才是重提估值风险的前提。二季度后疫情拐点有望确认,基础利率或出现反弹,债市或将回归基本面驱动。由于疫情抬升了保增长的压力,政策重心对于防风险的兼顾略有减少,市场所担忧的疫情过后再次强调隐性债务管控和金融严监管的可能性短期预计将很难反复。

在债务周期视角下,城投平台的债务扩张和收缩反映了经济周期的波动。在地方政府债务上升发展的过程中,债务融资支持基础设施投资推动经济的发展,接着由于债务压力带来需求放缓。在债务扩张周期,政策宽松,流动性充裕,债务和杠杆上升速度加快,引发一轮去杠杆。2015年的宽松周期到2017年的去杠杆防风险即是例子。紧缩周期后的经济增速下行又引发了基建投资带动经济的需求,进而开启新一轮城投宽松周期。

当前城投处于宽松政策周期,助力基建企稳。城投平台发展十年以来,周期效应较为明显,“两年宽松、一年收紧”为政策轮动期。随着影响因素变得愈加复杂,调控也更为频繁。自2008年开始“四万亿”计划以来,城投平台开启第一轮政策宽松周期,随后政策更替,对城投平台进行轮番调控。上一轮城投政策紧缩周期为2016年底以国发88号文为标志开始的,侧重于加强对地方政府性债务风险的处置;伴随资管新规的出台,直到2018年上半年城投平台都持续受到限制。2018年下半年开始,城投平台进入新一轮政策宽松期,政策强调保障融资平台合理融资需求,加之2019年对于稳投资稳增长的需求,在防风险的前提下,城投在宽松周期内将再发力助力基建。

投资策略

园区城投再迎发展契机

新基建和基建reits背景下园区城投或再迎发展契机。经济增速下行压力叠加疫情冲击,2019年一年在控制久期与下沉资质的策略下,城投信用利差分位数可以压缩的空间已经比较有限,在这种情况下,对于区域的进一步探索或将能带来一部分超额收益。我们在区域看债的报告中曾经分析过区域城投的投资价值,深度专题报告关于高新区和经开区,加上现在新基建配套新兴产业发展和基建reits的推出,我们认为高新区和经开区城投再次迎来发展的契机,也更有关注的必要。

高等级城投利差水平已处于历史低位,在城投价值被充分挖掘导致定价逐渐清晰的背景下,区域分层也显露无疑,目前而言,长期的利好和现阶段利差的增厚是配置机会。因此要根据区域进行不同程度的择券。国家级高新区大部分发债主体为AA级,国家级经开区整体利差位于AA+级与AA级普通城投之间,风险方面经开区城投安全程度高于AA级普通城投,收益方面与AAA级高等级利差差异约170bps,具备相对配置价值。区域择券同样使用下沉策略,从高资质地区的主要经开区平台开始筛选利差相对较高的主体博取收益。

境内外利差扩大凸显投资价值

中资美元债较境内利差扩大,投资价值凸现。个券收益率高,加上杠杆资金收益率可能高达15%以上。

中资高收益债券收益率和利差相对境内低等级债券较高,相对溢价明显。与境内债相比,中资高收益美元债收益率较高,利差明显较大。境内中低等级信用债收益率约为3.37%左右,而中资高收益美元债收益率可以达到8.06%,利差7.09,对于风险偏好较高的投资机构来说,中资高收益债券相较境内中低等级债券有更高的投资溢价和投资机会。

曲线交易长久期

10年期以上长久期债券收益率位于历史低位。历史来看,2008年金融危机期间3-5年中短久期中资美元债受影响最大,收益率飙升。2011年欧债危机期间5-7年中长久期收益率拉升幅度最大,创历史最高值达到平均19%。此后随着经济修复各期限收益率逐步下行,10年期以上长久期债券下行趋势最为稳定,在2018年之后就低于其他久期债券。主要是因为部分资质较好的发行主体选择发行长久期债券,受市场认可度较高。受流动性限制,大部分中资美元城投债的投资者选择持有到期,在长久期债券收益率处于低位与市场不确定的情况下,仍建议配置中短久期城投债券为主。

冲击过后,在负利率资产荒背景下,高收益地产债、城投债依然是关注焦点。城投债在供给限制下城投老券或将再受追捧。发改委出台“778”号文后,预计截至2020年下半年市场的地产与城投板块新增主体完全出清,发行规模日趋稳定。

部分美元债投资风险

汇率风险:汇率波动增大、分散币种配置的价值提升,但汇率存在不确定性风险。前期受美元流动性缺失的影响,资金持续回流,美元逐步走强。后期考虑到疫情阶段的不确定性以及全球经济生产恢复的压力,汇率方面可能存在不确定性风险。

市场风险:海外投资者对于城投债的看法基于政府财政水平和偿债能力,产业注入会导致评级下调。如前段时间的云南城投与保利集团“混改”,进行产业转型,发展医疗、文旅的消息,导致惠誉对其主体评级先下降后撤销,主要由于政府对城投主体的控制存在不确定性,公司财务状况相对较弱等原因。

个券相对价值

相同城投主体的境内外债券利差较为显著,存在溢价配置机会。部分中资美元城投债主体境内外债券对比情况来看,我们选取了在岸离岸利差较高的部分城投主体,对比其境内外债券发行情况。比较明显可以看出,相同发行人境内外债券收益率差别较大,例如截至2020年4月底,作为AAA级的云南城投境内债收益率为5.41%,在境外其作为投资级城投债中资美元债收益率达到16.71%;AA级的徐州高新区国资境内债收益率仅为3.06%,而作为高收益城投债其美元债收益率达到10.84%,境内外利差较为明显,存在投资溢价和配置机会。

我们梳理出68家在岸离岸利差高于200bps的城投主体供投资者参考。部分中资美元城投债主体境内外债券对比情况来看,我们选取了在岸离岸利差高于200bps的城投主体,对比其境内外债券发行情况。相同发行人境内外债券收益率差别较大,截至2020年5月11日,利差最大的为江苏瀚瑞投资有限公司发行的境内外债券,利差为1361bps,收益率高达19.32%。另外作为境内AAA级的云南城投境内债收益率为5.41%,在境外其作为投资级城投债中资美元债收益率达到17.31%,在岸离岸利差达到1193bps。此外在岸离岸利差在500bps到1000bps之间的还有7只债券。利差在300bps-500bps的有20只债券。利差在200bps-300bps的有39只债券。境内外利差较为明显,存在投资溢价和配置机会。配置型和交易型投资者可依据风险偏好和负债端要求对个券进行选择。

风险因素

疫情扩散超预期,汇率变动超预期,海外市场风险,资金面出现收紧,资金传导不畅导致再融资难度加大等。

加载中...