新浪财经 债券

国金证券:债券违约了怎么办?

新浪财经

关注

来源:岳读债市  原标题:债券违约了怎么办?

基本结论

债券违约的定义。综合国际三大评级公司的标准,债务违约主要包括:(1)未在到期日偿还本金和利息;(2)企业申请破产、清算或被托管;(3)企业发生债务置换或重组计划等。我国债券募集说明书中对于债券违约的描述一般会涉及拖欠付款、企业解散和破产三种情况。

债券市场的投资者保护机制梳理。投资者保护机制主要分为五大部份,分别为“信息披露制度”、“债券持有人会议制度”、“受托管理人制度”、“债权人司法救济制度”和“特殊保护条款”:1)信息披露制度:企业在债券存续过程中主要涉及首次披露、定期披露、重大事件披露以及第三方披露,其中重大事件披露涉及到债券兑付违约及破产清算等违约相关事件;2)债券持有人会议制度:债券持有人会议是由债券持有人组成并为了全体持有人的整体利益而集体行使权利的决议机构,是形成全体债权人合意的意思表示机构;3)受托管理人制度:受托管理人制度是公司债券管理的重要组成部分。受托人对委托人和受益人承担相应的受信人义务,是在发行公司债券的过程中,受让债券有关的财产权利并允诺代债券持有人进行管理、处分的人;4)债权人司法救济制度:债权人寻求司法救济是投资者在债务发生实质性违约且求偿无果的情况下最后的维权措施。投资者可以申请违约求偿和破产申请两种法律诉求;5)特殊保护条款:除上述传统的投资者保护机制之外,一些海外的投资者保护条款如控制权变更回售条款、交叉违约条款、指标维持类条款等也开始得到应用。

企业破产流程。若企业出现资不抵债或者明显偿付能力不足时,往往会以破产的方式清偿债务。企业破产申请被受理后会有破产清算、破产和解和破产重整三种方式。其中,破产重整是在债务人经营濒临破产,依法申请或被申请进入破产流程(或有可能出现上述情况);而有挽救希望的情况下,经债权人或债务人申请,对债务人债务、经营等方面进行重新整合,缓解困境,使企业获得重生,并清偿债务的行为,是使濒临破产或已达到破产界限的企业起死回生的重要程序。具体操作上,企业通常会通过引入战略投资者,债权债务的调整或者股权调整的方式挽救企业,使其能够重新达到正常经营状态。而破产清算方面,根据《破产法》的有关规定,清算后债权清偿的基本顺序如下:债权实现的费用,如抵押物拍卖的费用和破产费用→共益债务→留置、抵押等各类法定或约定的担保物权→一般破产债权。

风险提示:1)违约事件的集中爆发;2)海外疫情反复导致全球宏观经济增速大幅下行。

一、债券违约的界定

从海外经验来看,国际三大评级机构对于债券违约有着各自明确的界定,综合三大评级公司的标准,债务违约主要包括:(1)未在到期日偿还本金和利息;(2)企业申请破产、清算或被托管;(3)企业发生债务置换或重组计划等三项事件的发生。

从国内法律体系来看,我国合同法第一百零七条【违约责任】规定,当事人一方不履行合同义务或者履行合同义务不符合约定的,应当承担继续履行、采取补救措施或者赔偿损失等违约责任。具体到债券违约的界定,通常是由债务融资工具募集说明书中的条款规定,如根据2015年由证监会第113号文《公司债券发行与交易管理办法》第五十七条规定,发行人应当在债券募集说明书中约定构成债券违约的情形、违约责任及其承担方式以及公司债券发生违约后的诉讼、仲裁或其他争议解决机制。

不同的债券产品对违约的界定会有一些差异,但债券募集说明书中对于债券违约的描述一般会涉及拖欠付款、企业解散和破产三种情况。

拖欠付款

包括未按时支付本金、未足额支付本金、未按时支付利息或未足额支付利息。

企业解散

指公司在所有债券未赎回或清偿前基于一定法定事由而法律人格消灭。    

企业破产

指公司破产、全面无力偿债、拖欠到期应付款项、停止/暂停支付所有或大部份债务或终止经营其业务,或公司根据《破产法》规定进入破产程序。

除此以外,在债券募集说明书未设置提前赎回条款的情况下,债券发行人单方面要求提前清偿债券本息,也被认为是对契约精神的违背,同样会对投资者造成损失。

二、债券投资者保护机制

债券市场的投资者保护机制主要分为五大部份,分别为“信息披露制度”、“债券持有人会议制度”、“受托管理人制度”、“债权人司法救济制度”和“特殊保护条款”。五大机制不仅为债券投资者提供了发行人必要的经营数据以判断其信用资质,同时也明确了在发生债券违约事件时投资者获得清偿及法律救济的具体流程和实施方式。

1.信息披露制度

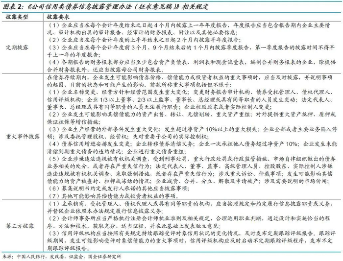
2004年,国家发改委发布《关于进一步改进和加强企业债券管理工作的通知》,建立了企业债券的信息披露制度。2011年7月,发改办财金[2011]1765号文《关于进一步加强企业债券存续期监管工作有关问题的通知》,就企业债持续披露进行了专门的规定。此外,《上海证券交易所公司债券上市规则》(2015年修订版)、《深圳证券交易所公司债券上市规则》(2015年修订版)和《银行间债券市场非金融企业债务融资工具信息披露规则》分别对交易所和银行间上市的债券信息披露进行规范。2019年12月,由中国人民银行、发改委、证监会印发的《公司信用类债券信息披露管理办法(征求意见稿)》规范了公司信用类债券市场信息披露制度,其中,公司信用类债券包括企业债券、公司债券和非金融企业债务融资工具。

企业在债券存续过程中主要涉及首次披露、定期披露、重大事件披露以及第三方披露,其中在重大事件披露中均涉及到了债券兑付违约及破产清算等相关违约事件。

信息披露制度使投资者有效了解发行主体的经营状况及现金流情况,有利于对企业的信用资质做出判断,并在可能发生信用事件时尽早采取相应措施。

2.债券持有人会议制度

企业在发生重大事件时需要召开债券持有人会议,这是债务融资工具持有人集体议事表达合理意愿的平台,也是对重大事项有效沟通协商、增强发行人履约能力的重要议事和决策机制。

债券持有人会议是由债券持有人组成并为了全体持有人的整体利益而集体行使权利的决议机构,是形成全体债权人合意的意思表示机构。

就法律效力来说,企业债的持有人会议具有一定的强制性。发改办财金【2011】1765号文《进一步加强企业债券存续期监管工作有关问题》要求:“如发行人拟变更债券募集说明书约定条款,拟变更债券受托管理人,担保人或担保物发生重大变化,作出减资、合并、分立、解散及申请破产决定等对债券持有人权益有重大影响的事项,应当召开债券持有人会议并取得债券持有人法定多数同意方可生效,并及时公告。”发改办财金【2015】3127号文《国家发展改革委办公厅关于简化企业债券审报程序加强风险防范和改革监管方式的意见》第十一条提出:允许债券资金按程序变更用途。如募集资金投资项目实施确有困难,需要办理募投项目变更的,发行人应及时按程序办理变更手续。对用于保障性住房项目建设的债券资金,确需变更用途的,应由省级发展改革部门征求省级住建部门意见后,由发行人召开债券持有人大会审议通过方可实施。因此,债券持有人会议使得债券持有人这一松散的群体能够形成一个整体对外进行意思表示并开展相应行动,或就其债权和附属权利作出处分行为,以维护债券持有人集体之共同利益。目前,发改委尚未就债券持有人会议的规则、召开程序、表决方式、表决事项、决议效力等做明文规定。在实践中的普遍做法是参考交易所公司债券的相关流程。

根据《破产法》第六十四条规定债权人会议的决议需要由出席会议的有表决权的债权人过半数通过,并且其所代表的债权额占无财产担保债权总额的二分之一以上。

在募集书明书中明确债券持有人会议召开条件,召集程序及表决规则等事宜,以13东特钢MTN2为例,依据其募集说明书,持有人会议表决和决议办法主要内容如下:

(1)除募集说明书另有约定外,出席持有人会议的债务融资工具持有人所持有的表决权数额应达到本期债务融资工具总表决权的三分之二以上,会议方可生效。

(2)持有人会议对列入议程的各项议案分别审议,逐项表决。单独或合计持有该债务融资工具余额百分之十以上的债务融资工具持有人可以提议修正议案,并提交会议审议。持有人会议不得对公告通知中未列明的事项进行决议。

(3)持有人会议的全部议案在会议召开日后三个工作日内表决结束。

(4)持有人会议表决日后,召集人应当对会议表决日债务融资工具持有人的持有份额进行核对。表决日无对应债务融资工具面额的表决票视为无效票。

(5)除募集说明书另有约定外,持有人会议决议应当由出席会议的本期债务融资工具持有人所持有的表决权的四分之三以上通过后生效。

3.受托管理人制度

公司债券受托管理制度是受托人制度在现代金融领域的新发展,具有信托受托人的一些特点。受托人对委托人和受益人承担相应的受信人义务,具体而言,该义务包括:忠实义务、善良管理人义务、不得谋取私利义务、亲自处理信托事务义务等。债券受托管理人就是在发行公司债券的过程中,受让债券有关的财产权利并允诺代债券持有人进行管理、处分的人。公司债券受托管理制度是公司债券管理的重要组成部分。

受托管理人制度逐渐受到监管机构的重视,根据证监会第113号文《公司债券发行与交易管理办法》第四十八条规定,发行公司债券的,发行人应当为债券持有人聘请债券受托管理人,并订立债券受托管理协议:(1)在债券存续期限内,由债券受托管理人按照规定或协议的约定维护债券持有人的利益;第五十条明确了受托管理人应当履行的具体职责,其中包括持续关注发行人和保证人的资信状况、担保物状况、增信措施及偿债保障措施的实施情况,出现可能影响债券持有人重大权益的事项时,召集债券持有人会议;(2)对发行人的偿债能力和增信措施的有效性进行全面调查和持续关注,并至少每年向市场公告一次受托管理事务报告;(3)预计发行人不能偿还债务时,要求发行人追加担保,并可以依法申请法定机关采取财产保全措施,可以接受全部或部分债券持有人的委托,以自己名义代表债券持有人提起民事诉讼、参与重组或者破产的法律程序。

4.债权人司法救济制度

债权人寻求司法救济是投资者在债务发生实质性违约且求偿无果的情况下最后的维权措施。投资者视违约程度、债务人财务状况和债权人权利状况等可以申请违约求偿和破产申请两种法律诉求。而投资者通常采用诉讼或仲裁两种救济方式以获得清偿。

1)债权人司法救济诉求

违约求偿

如果债权人预期债务人企业的经营状况已经出现恶化并有持续的趋势,但债务到期时,债务人还有一定的偿付能力,不满足资不抵债等破产申请条件,债权人可以对债权人提起违约求偿的诉求,要求债务人在限期内偿付本息。此外,债权人还可要求债务人承担违约金、损失赔偿额、逾期利息等额外赔偿。

一般而言,采取违约求偿诉讼的债权人债务到期日相对于其他债权人更早,因而在债务人还有一定偿付能力的条件下只提起违约求偿诉讼可以更大可能地提高债权人的受偿率。如果在破产申请受理后,未到期债权提前到期,设定的财产保全也解除,作为先到期的债券持有人此时申请破产只能使得更多的债权人参与分配已经所剩无几的财产。因此,如果债券已经违约且发行人尚有偿还能力,持有人应当尽早提起违约求偿诉讼。

破产申请

债务人若已经出现资不抵债情况且有持续恶化的趋势,债券持有人可以选择破产申请。在这种情况下,债务人和债权人都可以提出破产申请,但是通常由债权人提出破产申请且最终进入破产程序的多为有担保的债权人,这主要是由于这类债权人在财产清偿顺序中较为靠前,有较强的话语权,偿付率相对占优势。在破产诉讼途径下,债券持有人可以申请重整或破产清算或参与债务人申请的和解程序。这是投资者维护自身利益的最后一道保障,下文将详述企业破产的具体流程和运作方法。

2)债权人司法救济方式

债权人诉讼制度

a.诉讼流程

债权人诉讼制度是最重要的法律救济形式,债务纠纷的诉讼流程主要包括以下六步程序:一是立案受理;二是庭前准备,法院在受理案件后五日内向被告送达起诉状副本、应诉通知书、诉讼权利义务告知书、举证通知书、开庭传票。被告应诉后,向原告送达开庭传票;三是开庭审理,开庭审理时,首先由书记员宣布法庭纪律,由法官查明当事人到庭情况并询问当事人是否申请回避。开庭分为法庭调查、法庭辩论、法庭调解或判决;四是上诉,当事人不服一审人民法院的判决或者裁定,可以在法定期间内向上一级人民法院提出上诉;五是申请再审和申诉,这一环节是当事人的代理人认为审判有误时可以提出申请的,并不是必需环节;六是申请执行,判决书、裁定书、调解书、支付令发生法律效力后,债务人未按照上述文书所确定的期间履行债务的,债权人可以申请人民法院强制执行。一方当事人未履行仲裁机构的裁决、公正机关依法赋予强制执行效力的债权文书、行政机关的处理或处罚决定的,对方当事人可以申请人民法院强制执行。

b.诉讼形式

投资者可以通过单独起诉或通过受托管理人召开持有人会议,委托授权受托管理人代表全体/部分持有人起诉。

对于单独起诉,投资者可以谋求自身利益的最大化,同时由于不需要统一债券持有人之间的利益诉求,单独起诉往往具有更高的法律诉讼效率和灵活性。然而,由于民事诉讼实行“不告不理”的原则,《民事诉讼法》第13条对当事人的处分权利规定为:“当事人有权在法律规定的范围内处分自己的民事权利和诉讼权利。”因此单独起诉比较时候具备一定法律知识和意识并且有精力和时间处理违约事件的投资者。

委托受托管理人起诉的形式可以统一债券持有人的集体意志向发行人提起清偿诉求,这可以避免投资者由于缺乏法律意识和专业知识而错失清偿时机,比较适合缺乏法律知识或不愿将太多精力花费在违约事件上的投资者。但这同样会引起委托代理的问题,由于违约事件不涉及受托管理人的自身利益,它并不能从诉讼案件中获利,因此,受托管理人往往不会有很高的积极性。此外,由于受托管理人代表整体或大部分投资者追偿债务,对于企业来说清偿压力较大,企业难以全部偿还所有债务,从而造成部分投资者难以获得清偿。

c.诉讼应提供的证据

债权人为证明债务人的违约行为,需要提供以下证据:

(1)能证明与被告之间存在债权的证据材料;

(2)自己已履行义务而被告逾期不履行义务的证据;(3)如有担保人或介绍人,必须要提供担保人或介绍人的姓名、性别、年龄、工作单位、家庭住址,若是单位担保,须提供单位名称、地址、法定代表人等情况;(4)提供有关被告不履行义务的原因的证据,可根据情况选择提供或者不提供。

d.诉讼地点

我国《民事诉讼法》第23条规定:“因合同纠纷提起的诉讼,由被告住所地或者合同履行地人民法院管辖。”第34条规定:“合同或者其他财产权益纠纷的当事人可以书面协议选择被告住所地、合同履行地、合同签订地、原告住所地、标的物所在地等与争议有实际联系的地点的人民法院管辖,但不得违反本法对级别管辖和专属管辖的规定。”

在签订合同时,为防止日后发生争议纠纷,争取并注明对自己有利的法院管辖案件。也可以事后补救。即发生合同纠纷后的协商调解中,可签订补充协议,双方约定法院管辖地,以防在协议执行不了时,能向有利于自己的法院提出诉讼。

e.清偿顺序

对于最终的清偿顺序在未进入破产流程前,若债务人没有能力偿还多名债权人的债务时,优先考虑债务人是否有抵押资产,抵押资产法院是无发执行的。去除抵押资产发行人有资产剩余时,优先赔偿申请财产保全的受偿人,若发行人资产依然有剩余,则根据各受偿人提起诉讼的先后顺序进行赔偿。

f.财产保全

投资者通过财产保全的方式冻结投资者的资产以获得优先清偿权,同时也避免发行人恶意转移资产逃避清偿责任使判决不能执行或者难以执行。《民事诉讼法》第一百条规定,人民法院对于可能因当事人一方的行为或者其他原因,使判决不能执行或者难以执行的案件,可以根据对方当事人的申请,作出财产保全的裁定。第一百零一条规定,利害关系人因情况紧急,不立即申请财产保全将会使其合法权益受到难以弥补的损害的,可以在起诉前向人民法院申请采取财产保全措施。当然,特殊情况下,当事人没有提出申请的,人民法院在必要时也可以裁定采取财产保全措施。

根据以上《民事诉讼法》条例,在诉讼过程中,投资者可以采取诉前保全和诉中保全两种形式。诉前保全限制较多且提供的证明材料较为繁复,而诉中保全有错失最佳冻结发行人资产的时机和偿债优先权的获得的可能性。因此,实务中可以同时递交诉状和保全申请,法院将其视为诉中保全。但在此流程下,法院的操作程序是先立案、受理保全,然后对标的进行保全,最后才会向被告发送立案通知书,从而达到诉前保全的效果。

为了避免由于恶意申请资产担保而影响发行人的日常经营,投资者在当事人的要求下需要提供财产保全担保,而对于诉前保全则必须提供担保。

仲裁制度

除了法律诉讼,投资者也可以选择仲裁的途径以解决债务争端。投资者只能选择诉讼流程或仲裁流程中的一种寻求法律救济。根据《仲裁法》第9条规定:仲裁实行一裁终局的制度。裁决作出后,当事人就同一纠纷再申请仲裁或者向人民法院起诉的,仲裁委员会或者人民法院不予受理。

仲裁实行条件方面,根据《仲裁法》第4条规定:当事人采用仲裁方式解决纠纷,应当双方自愿,达成仲裁协议。没有仲裁协议,一方申请仲裁的,仲裁委员会不予受理。双方当事人需要通过达成仲裁协议或仲裁条款才能实行仲裁程序,其中仲裁协议必须明确仲裁地点、仲裁机构、仲裁规则。如果没有仲裁协议,一方申请仲裁的,则仲裁委员不予受理,只能通过诉讼解决。值得注意的是,如果募集说明书中约定双方当事人遇到纠纷通过诉讼解决的,债务人与债权人依然可以通过书面协商制定仲裁协议并以仲裁的方式解决。

a.仲裁执行与败诉救济

仲裁结果宣判后当事人应当履行裁决,若不履行则另一方可以向被申请人住所地或者财产所在地的中级人民法院申请强制执行。《仲裁法》第62条规定:当事人应当履行裁决。一方当事人不履行的,另一方当事人可以依照民事诉讼法的有关规定向人民法院申请执行。受申请的人民法院应当执行。对于败诉方来说,当事人可以向法院申请撤销裁决的方式来进行法律救济,但是法院只会对仲裁过程中的流程及举证的真实性进行评判而不会重新审理该案件。《仲裁法》第58条规定:当事人提出证据证明裁决有下列情形之一的,可以向仲裁委员会所在地的中级人民法院申请撤销裁决:(1)没有仲裁协议的;(2)裁决的事项不属于仲裁协议的范围或者仲裁委员会无权仲裁的;(3)仲裁庭的组成或者仲裁的程序违反法定程序的;(4)裁决所根据的证据是伪造的;(5)对方当事人隐瞒了足以影响公正裁决的证据的;(6)仲裁员在仲裁该案时有索贿受贿,徇私舞弊,枉法裁决行为的。人民法院经组成合议庭审查核实裁决有前款规定情形之一的,应当裁定撤销。人民法院认定该裁决违背社会公共利益的,应当裁定撤销。

b.仲裁协议对担保人约束

仲裁协议对于当事人的约束力建立在当事人合意的基础之上。但是这种对于意思自治的要求却会造成担保法律关系中仲裁条款约束力的不确定性,这是因为在担保法律关系中,实际上往往存在主从两个合同关系,三个不同的合同主体,因而就会产生仲裁条款效力扩张与否的问题。在实务中,担保协议的签订有两种情况:第一种,债权人、债务人和担保人三者之间仅仅缔结了一份合同,在这种情况下,担保人视为完全知悉且同意合同内的内容,则该合同仲裁条款可以约束已经签字的担保人;第二种,债权人和债务人二者首先就债务清偿的问题缔结合同,之后债权人再与担保人缔结担保合同,由担保人向债权人保证期满后清偿债务(连带责任保证)或者在债务人不能履行债务清偿义务时代为清偿(一般保证)。在此种情况下,对于主合同仲裁协议能否约束担保人问题,中国现行法律与司法解释并无明确规定,但在过去的司法实践中,最高法院还是坚持了仲裁当事人意思自治与合同相对效力原则,采纳了除非担保人明示或默示接受主合同仲裁条款,否则不轻易扩张主合同仲裁条款于担保人的处理方式。

c.财产保全

类似于法律诉讼,投资者在仲裁过程中依然可以利用财产保全的方式争取优先求偿并避免债务人恶意转移资产。《仲裁法》第二十八条规定:“一方当事人因另一方当事人的行为或者其他原因,可能使裁决不能执行或者难以执行的,可以申请财产保全。当事人申请财产保全的,仲裁委员会应将当事人的申请依照民事诉讼法的有关规定提交人民法院。”

在仲裁过程中的财产保全,财产保全的申请应由当事人在仲裁过程中向仲裁委员会提出,然后由仲裁委员会将当事人的申请依照民事诉讼法的有关规定提交人民法院,而不能由当事人直接向人民法院提出。

5.特殊保护条款

除上述传统的投资者保护机制之外,一些海外的投资者保护条款也开始得到应用。16四川宏华CP001和15云峰PPN就是较为典型的案例。

1)控制权变更回售条款

在实际控制人或大股东出现控制比例下降至一定比例造成失去控制权时,债券投资人有权要求发行人提前兑付本息。以16四川宏华CP001为例,在短期融资券债务存续期内,发行人承诺:(1)若发行人实际控制人张弭及其一致行动集团直接和间接持有发行人股份比例降至30%以下,或者发行人控制权发生变更;(2)若发行人母公司宏华集团有限公司实际控制人张弭及其一致行动集团直接和间接持有母公司股份比例降至30%以下,或者发行人母公司宏华集团有限公司控制权发生变更。在短期融资券债务存续期间,满足以上两条中的任意一条,即触发回售条款,短期融资券的投资人有权要求发行人提前对发行的短期融资券本息进行兑付,发行人须在投资者回售登记期结束后一个月内兑付完毕。

2)交叉违约条款

交叉违约指如果合同项下的债务人在其它合同或类似交易项下出现违约,那此种违约也将被视为对本合同的违约,本合同的债权人可以对该债务人采取相应的合同救济措施。

交叉条款使投资者能够在债券出现违约前预知发行主体的偿付能力,参与到对方当事人因在其它协议项下违约而导致的谈判中去,从而使自己不至于比其它的债权人处于更加不利的位置,及早做出相关的举措以保护自身的利益。

在16四川宏华CP001募集说明书的条款中,发行人及其合并范围内子公司没有清偿到期应付的任何金融机构贷款、承兑汇票或直接债务融资(包括债务融资工具、企业债券、公司债券等),且单独或半年内累计的总金额达到或超过:(1)各货币折人民币5000万元;或(2)发行人最近一年或最近一个季度合并财务报表净资产的3%,以较低者为准。如果交叉违约情形发生,则立即启动如下保护措施:(1)书面通知;(2)救济权利,主要通过召开持有人会议表决该债券违约可能性以及做出对违约事件进行补救和增加信用担保的决策。

3)指标维持类条款

该条款以发行人具体财务指标的表现为参照,在指标未达标的情况下触发债务回购条款以规避投资者的信用风险。常见的指标包括资产负债率、贷款与净资产的比值、毛利率等。

以15云峰PPN03和15云峰PPN05为例,若每季度末公司资产负债率(合并报表)超过85%则触及回售条款。

三、企业破产方式及债权清偿顺序梳理

1.企业破产方式

若企业出现资不抵债或者明显偿付能力不足时往往会采取破产的方式清偿债务。在新破产法下,即 2006年8月立法通过的《中华人民共和国企业破产法》(下称《破产法》),企业破产申请被受理后会有三种不同的破产方式:破产清算、破产和解和破产重整。

《破产法》第二条规定:企业法人不能清偿到期债务,并且资产不足以清偿全部债务或者明显缺乏清偿能力的,依照本法规定清理债务。第七条规定:债务人有本法第二条规定的情形,可以向人民法院提出重整、和解或者破产清算申请。

三种破产方式处理程序不尽相同,以下将逐一分析各破产方式的具体流程和特点。

1)破产重整

破产重整是在债务人经营濒临破产界限,依法申请或被申请进入破产流程或有可能出现上述情况而有挽救希望的情况下,经债权人或债务人申请,对债务人债务、经营等情况进行重新整合,缓解困境,使企业获得重生,并清偿债务的行为。这是使濒临破产或已达到破产界限的企业起死回生的重要程序。从具体操作上来说,企业往往通过引入战略投资者,债权债务的调整或者股权调整的方式挽救企业,使其能够达到经营状态。

破产重整的相关要点包括:

草案的制定和内容

在提出重整申请之后,人民法院将对案件进行审查,综合考量重整的可行性、资不抵债情况,到期债务是否存在普遍违约等。在法院受理之后,债务人或管理人要形成一个重整计划的草案,这是重整程序能否顺利推进的核心。根据《破产法》第七十九条规定:债务人或者管理人应当自人民法院裁定债务人重整之日起六个月内,同时向人民法院和债权人会议提交重整计划草案。

重整计划草案大致分为几个方面:(1)将来的经营权计划,主要涉及主营业务的保留或改变;(2)债权人的债权需要做出折让调整,这是一个债权人与债务人互相博弈,互相妥协的过程。(3)上市公司的案件还涉及出资人股权的调整。引进外部战略投资人必然需要将一些出资人或者大股东的股权折让给投资人,因此股份折让也是重整计划草案里非常重要的一块。(4)草案还将涉及到具体的、将来的重整计划的可行性问题,特别是对于上市公司,这直接影响到证监会和最高法院批准计划草案的可能性。

草案的表决和批准

重整计划草案形成之后,需要提交给各个表决组进行表决。债权人会议的表决,要根据债权类别进行分组,分为担保人组、劳动债权组、普通债权组等。普通债权组还可以分为大额债权组和小额债权组;如果涉及到股权调整的,还有出资人表决组。各个表决组如果一致通过,则重整计划草案通过,报法院审批后就成为正式的重整计划,重整案件也告结束。根据《破产法》第八十四条规定:出席会议的同一表决组的债权人过半数同意重整计划草案,并且其所代表的债权额占该组债权总额的三分之二以上的,即为该组通过重整计划草案。如果表决组中有个别表决组没有通过,那么可以进行第二次表决,若第二次表决仍然不通过,就要涉及法院的强制批准制度(《破产法》第八十七条)。在满足一定条件下,债务人或者管理人以申请人民法院批准重整计划草案。在实务中,法院强制执行的次数较少,基本会通过管理人及财务顾问在债权债务人间沟通协商完成重整草案。

相关案例

a.华源医药(现为大名城600094.SH)

上海华源制药股份有限公司原名为“浙江省凤凰化工股份有限公司”,是1990年12月19日第一批在上海证券交易所挂牌上市的“老八股”之一。自1997年11月中国华源集团有限公司通过股权转让成为本公司第一大股东以来,公司完成了资产结构、产业结构及产品结构的调整,成功实现了由化工产业向制药产业转型的战略目标。然而在2008年8月11日公司由于不能清偿到期债务,明显缺乏清偿能力向上海二中院申请破产重整。并于2008年9月27日接到上海市第二中级人民法院(以下简称“上海二中院”)民事裁定书【(2008)沪二中民四(商)破字第2-1号】,债权人上海泰升富企业发展有限公司对上海华源股份有限公司的破产重整申请予以受理。

公司于2008 年11月20日向上海二中院及第二次债权人会议提交了《上海华源股份有限公司重整计划草案》。2008年12月1日,经过二次表决,各债权类别小组依法通过重整计划草案并于翌日向上海二中院提出批准重整计划的申请。2008年12月17日上海二中院依照《中华人民共和国企业破产法》的有关规定,裁定批准上海华源股份有限公司重整计划。

根据《上海华源股份有限公司重整计划》,债权清偿方案为如下:

担保债权以担保财产的拍卖款项获得全额清偿。职工债权、税款债权均以华源股份资产处置所得全额清偿。

普通债权的受偿方案包括两部分:一是以华源股份出资人让渡的股票按债权比例进行分配。以华源股份股票停牌前一日的收盘价格4.37 元作为测算依据,每100 元债权受偿3.3 股华源股份A 股,普通债权清偿比例为14.42%。二是华源股份可处置资产的变现资金,在按照《企业破产法》的规定,支付完重整费用、职工债权、税款债权后,仍有剩余的,剩余资金向普通债权人按比例分配。

2009年10月11日,华源股份与东福实业、锦昌贸易、三嘉制冷、创元贸易签署《发行股份购买资产协议》,约定由华源股份向东福实业、锦昌贸易、三嘉制冷和创元贸易非公开发行股份,东福实业以其持有的名城地产50.5%股权认购华源股份非公开发行的749,904,771股A股股份、锦昌贸易以其持有的名城地产6.75%股权认购华源股份非公开发行的100,234,796股A股股份、三嘉制冷以其持有的名城地产6.5%股权认购华源股份非公开发行的96,522,396股A股股份、创元贸易以其持有的名城地产6.25%股权认购华源股份非公开发行的92,809,996股A股股份。本次收购完成后,名城地产将成为上市公司的控股子公司和唯一的经营性资产,上市公司主营业务将变更为综合房地产开发。

2011年8月23日,华源股份办理完毕股本和经营范围变更的工商变更登记并领取了新的营业执照。2011年9月5日华源股份更名为上海大名城企业股份有限公司。2011 年10月11日公司股票在上海证券交易所恢复上市。

由于华源股份已停止生产经营活动,公司所有资产都将通过公开拍卖或变卖方式进行处置。本次破产重整主要利用华源医药作为上市公司壳资源的优势通过股权收购的方式吸收优质资产,改变了企业的经营业务,使企业的经营状况彻底改善。

b.超日太阳(现为协鑫集成002506.SZ)

上海超日太阳能科技股份有限公司公司成立于2003年6月,公司主营业务为太阳能行业产品与组件,主要覆盖涵盖硅料,单晶拉棒,多晶铸锭、切片,单晶硅、多晶硅电池片和单晶硅、多晶硅太阳能电池组件的完整产品体系。

2014年4月3日,本公司接到债权人上海毅华金属材料有限公司(以下简称“毅华公司”)的函,该公司以本公司不能清偿到期债务,并且资产不足以清偿全部债务、明显缺乏清偿能力为由,向上海市第一中级人民法院(以下简称“上海一中院”)提出对公司进行破产重整的申请。

上海市第一中级人民法院于2014年6月26日作出(2014)沪一中民四(商)破字第1-1号《民事裁定书》及《决定书》,裁定受理申请人上海毅华金属材料有限公司对超日公司的重整申请,并指定北京市金杜律师事务所上海分所、毕马威华振会计师事务所(特殊普通合伙)上海分所担任超日公司管理人。公司重整期间将采用管理人管理模式,公司信息披露责任人为管理人。

2014年10月23日经过二次表决,各债权类别小组依法通过重整计划草案并于翌日向上海二中院提出批准重整计划的申请。2014年10月29日,管理人收到上海一中院送达的(2014)沪一中民四(商)破字第1-4号《民事裁定书》,裁定批准重整计划,并终止重整程序。

根据《上海超日太阳能科技股份有限公司重整计划草案》,债权清偿方案为如下:

i. 职工债权和税款债权全额受偿;有财产担保债权按照担保物评估价值优先受偿,未能就担保物评估价值受偿的部分作为普通债权受偿;普通债权20万元以下部分(含20万元)全额受偿,超过20万元部分按照20%的比例受偿。按照上述方案受偿后未获清偿的部分,超日太阳不再承担清偿责任。初步确认债权和预计债权按照同类债权的受偿标准提存分配额。

ii. 11超日债作为有财产担保债权对于超日太阳提供的担保物评估价值3,064.82万元优先受偿,每张11超日债债权金额本息合计约111.64元,可以优先受偿约3.06元,剩余约108.58元作为普通债权受偿。每名债权持有人在对担保物评估价值优先受偿后未获清偿转为普通债权的部分,20万元以下部分(含20万元)全额受偿、超过20万元部分按照20%的比例受偿。超日太阳按照2014年12月17日发布的《上海超日太阳能科技股份有限公司2011年公司债券兑付公告》的规定,委托中国证券登记结算有限责任公司深圳分公司(以下简称“中登深圳公司”)向债权登记日(即2014年12月19日)在中登深圳公司登记在册的全体“11超日债”债券持有人,全额派发了债券本金、应付利息及相应的复利与罚息,即已依法向“11超日债”全体债券持有人履行了还本付息义务,“11超日债”存续期间届满。

2014年12月19日上海一中院作出(2014)沪一中民四(商)破字第1-8号《民事裁定书》,裁定江苏协鑫能源有限公司(以下简称“江苏协鑫”)认购超日太阳资本公积转增股份530,000,000股。本次股份认购完成后,江苏协鑫持有超日太阳的比例增加到21.00%,成为超日太阳第一大股东。鉴于本次股份认购事项已履行完毕,且江苏协鑫具有较高的知名度,公司拟将公司名称由“上海超日太阳能科技股份有限公司”变更为“协鑫集成科技股份有限公司”。

2015年3月9日,公司发布了《关于变更公司名称及证券简称的公告》,公司中文名称由“上海超日太阳能科技股份有限公司”变更为“协鑫集成科技股份有限公司”协鑫集成科技股份有限公司(以下简称“公司”)于2015年8月3日收到深圳证券交易所《关于同意协鑫集成科技股份有限公司股票恢复上市的决定》(深证上【2015】380号),公司股票获准于2015年8月12日起恢复上市交易。

不同于华源医药,超日太阳所处行业依然有增长性且公司拥有行业内的先进技术,未来发展前景依然可期。因此,公司通过吸引同行业企业注资获得大量现金以度过债务危机,又基本延续其原有的业务经营方向,保留了技术积累,提高了超日太阳持续经营和盈利能力。

2)破产和解

破产和解是新《破产法》下又一新的破产制度,只有已经具备破产原因的债务人可以向法院申请实施债务和解流程。《破产法》第九十五条规定,债务人可以依照本法规定,直接向人民法院申请和解;也可以在人民法院受理破产申请后、宣告债务人破产前,向人民法院申请和解。

和解协议成立的方式实质上是一种合同订立的方式,即债务人以提出和解协议草案的形式向债权人团体发出要约,债权人会议以通过和解协议草案的决议形式作出承诺。债权人会议通过和解协议草案的决议,符合“由出席会议的有表决权的债权人的过半数同意,并且其所代表的债权额占无财产担保债权总额的三分之二以上”的条件时,即达成和解协议。此外,该和解协议需要通过人民法院裁定认可方能生效。

生效的和解协议,具有如下法律效果:1)破产程序终结和债务人恢复财产管理。自和解协议生效时起,破产程序终结。在这种情况下,破产程序对债务人财产的保全解除,管理人办理财产和事务的移交,债务人恢复对财产和事务的自主管理;2)全体和解债权人受和解协议的约束。和解债权人是指人民法院受理破产申请时对债务人享有无财产担保债权的人,无论其是否参加和解协议的表决。和解协议对全体和解债权人均有拘束力。

和解协议达成后,若债务人不执行或无能力执行和解协议时,在债权人的要求下,法院可直接终止和解协议并宣告债务人破产。(《破产法》第一百零四条)人民法院裁定终止和解协议执行的,和解债权人在和解协议中作出的债权调整的承诺失去效力。和解债权人因执行和解协议所受的清偿仍然有效,和解债权未受清偿的部分作为破产债权。

然而在实务中,债权人与债务人往往难以达成破产和解协议,企业也无法通过破产协议走出困境。和解协议难以生效的原因主要有以下几个方面[1] 。首先,破产和解不能限制别除权的行使。对债务人的特定财产享有担保权的权利人,自法院裁定和解之日起可以行使权利。但是,如果和解一开始便允许担保权人行使权利,《破产法》第九十六条规定对债务人的特定财产享有担保权的权利人,自人民法院裁定和解之日起可以行使权利。这会使得资产早已所剩无几的债务人雪上加霜,债务人正常经营都会出现问题,更别说通过和解恢复生机。其次,破产和解难以建立有效的监督机制。和解在很大程度上体现了债权人和债务人的自由意志,但债务人控制企业的所有资产以及债务人继续经营企业的现状,使得债权人与债务人双方存在较大的信息不对称,和解协议可能不被严格执行,诸如欺诈性转移资产等债务人侵害债权人利益的情况时有发生。法院并不实际参与破产和解程序以及债权人会议的无法经常召开,使得和解监督机制呈现消极性和滞后性。最后,破产和解缺乏重建企业的丰富措施。和解无非是靠债权人对债务人的让步,给予债务人喘息的机会从而使债权人受偿。这种单一的解决措施在企业面对错综复杂的困境时效果有限。

3)破产清算

破产企业经过破产清算后,企业的债权债务清理完毕,破产财产全部变价分配,企业将被注销掉并丧失企业法人的资格。这是传统的破产处理程序,此外,在破产重整与和解均失败的情况下也同样会进入破产清算流程,因此目前大部分的破产案件依然采用该破产程序。申请破产清算后,由法院指定的破产管理人全面接管破产财产,其中破产管理人往往由有关部门、机构的人员组成的清算组或者依法设立的律师事务所、会计师事务所、破产清算事务所等社会中介机构担任。《破产法》第一百零七条规定:人民法院依照本法规定宣告债务人破产的,应当自裁定作出之日起五日内送达债务人和管理人,自裁定作出之日起十日内通知已知债权人,并予以公告。债务人被宣告破产后,债务人称为破产人,债务人财产称为破产财产,人民法院受理破产申请时对债务人享有的债权称为破产债权。

破产财产变价方案由管理人制定并提交债权人会议讨论。方案制定完成后,管理人通过拍卖的形式变价出售破产财产(债权人会议另有决议的除外),所得款项按照管理人拟定的清偿方案按顺序先后赔偿给投资者。

2. 债权清偿顺序梳理

1)一般债权清偿顺序

当企业宣告破产,资产将被变价拍卖,为了避免债务人提前转移资产,防止其恶意拖欠债务,《破产法》第三十一条做出规定:人民法院受理破产申请前一年内,涉及债务人财产的下列行为,管理人有权请求人民法院予以撤销。其中行为包括:(1)无偿转让财产的;(2)以明显不合理的价格进行交易的;(受让人是否善意不影响)(3)对没有财产担保的债务提供财产担保的;(4)对未到期的债务提前清偿的;(5)放弃债权的。

由于往往变价资产难以完全偿付所有欠款,因此破产财产需要依据一定的顺序进行清偿。综合《破产法》的有关规定,债权清偿的基本顺序与主要依据可以作如下总结:顺位一为债权实现的费用,如抵押物拍卖的费用和破产费用;顺位二为共益债务;顺位三为留置、抵押等各类法定或约定的担保物权;顺序四为一般破产债权。

拍卖及破产费用

拍卖及破产费用为企业获得资产清偿资金进行后续清偿的必要开支,主要包括:①破产案件的诉讼费用;②管理、变价和分配债务人财产的费用;③管理人执行职务的费用、报酬和聘用工作人员的费用。

共益债务

共益债务是指人民法院受理破产申请后,为了全体债权人的共同利益以及破产程序顺利进行,更好的管理债务人财产,保护债权人或者有利害关系第三人的利益而发生的债务。根据《破产法》第四十二条,共益债务包括:(一)因管理人或者债务人请求对方当事人履行双方均未履行完毕的合同所产生的债务;(二)债务人财产受无因管理所产生的债务;(三)因债务人不当得利所产生的债务;(四)为债务人继续营业而应支付的劳动报酬和社会保险费用以及由此产生的其他债务;(五)管理人或者相关人员执行职务致人损害所产生的债务;(六)债务人财产致人损害所产生的债务。

担保物权

担保物权相比一般债权具有优先清偿的权利,债务人主要通过保证、抵押、质押、留置等形式对债务进行担保,《破产法》第一百零九条规定,对破产人的特定财产享有担保权的权利人,对该特定财产享有优先受偿的权利。

值得注意的是,上述三者在清偿时会出现矛盾。破产费用和共益债务原则上应当优先从无担保的财产中支付,然而当债务人全部(或几乎全部,下同)财产都被设置物权担保时,担保物的变价款能否用于对破产费用包括律师报酬以及共益债务的清偿。《物权法》第一百七十三条规定:“担保物权的担保范围包括主债权及其利息、违约金、损害赔偿金、保管担保财产和实现担保物权的费用。”因此,如破产费用、共益债务中存在“保管担保财产和实现担保物权的费用”,应当从该担保物的变价款中支付。除去上述特殊情况外,我国司法体系依然未对其相应的清偿情况给予明确的说明。债权债务以及管理人需要通过协商来处理相关问题,这一定程度上会影响破产程序的推进。

一般债权

一般债权主要分为三类债权:劳务债权、税收债权以及普通债权。在实际的清偿过程中,按《破产法》第一百一十三条规定,三类债权按照劳务债权、税收债权以及普通债权的顺序进行偿付。其中劳务债权主要包括破产人所欠职工的工资和医疗、伤残补助、抚恤费用,所欠的应当划入职工个人账户的基本养老保险、基本医疗保险费用,以及法律、行政法规规定应当支付给职工的补偿金。而税收债权为破产人欠缴的除前项规定以外的社会保险费用和破产人所欠税款。

对于普通债权来说,普通贷款与债券的清偿顺序没有区别,主要还是以财产是否有抵质押等手续从而纳入担保物权作为判定标准。

2)首封权与优先债权冲突问题

通过财产保全的方法查封债务人资产以争取债权的优先清偿,然而这会与拥有担保物权的优先债权偿付出现冲突。2015年12月16日最高人民法院审判委员会第1672次会议通过的《最高人民法院关于首先查封法院与优先债权执行法院处分查封财产有关问题的批复》给予了解释,并于2016年4月14日起施行。

原则上来说,执行过程中,应当由首先查封、扣押、冻结(以下简称查封)法院负责处分查封财产。此处查封既指申请财产保全后的查封又指执行阶段的查封。但当优先债权同时满足一下4个条件时,首封法院应将资产移交给优先债权执行法院查封:①优先债权为生效法律文书所确认;②在优先债权执行法院进入了执行程序;③自首先查封之日起已超过了60日;④首先查封法院尚未就该查封财产发布拍卖公告或者进入变卖程序。

[1]张钦昱:《破产和解之殇-兼论我国破产和解制度的完善》,《华东政法大学学报》,2014年。

四、总结

近年来随着我国债券市场快速发展,投资者群体也日益丰富。在当前经济下行压力较大的情况下,债券市场的发行人受到宏观经济、产业状态和个体经营的影响,可能会出现债券违约行为。因此,投资者一方面需要利用更多信息审慎地择券,另一方面,在遇到违约时间时,也需要充分利用投资者保护机制维护自身的权益。这主要体现在以下几个方面:

充分利用企业披露的信息

投资者需要详细了解企业的经营状况和偿债能力,对企业的未来发展做出预判,以做出合理的投资决策,在投资前和投资中尽力规避企业的债务违约带来的损失。

合理利用投资者债权保障机制

合理利用持有人会议制度、受托管理人制度等投资者保护制度,凭借投资者及专业机构的整体力量和法律经验,争取更多的保护性条款,并运用持有人会议的决议规则,最大化保证投资者利益。

积极行使违约后的司法程序

在现行法律体系下,利用投资者保护机制,借助法律专家意见,尽早向债务人乃至法院告知清偿诉求,尽早采取财产保全等相应措施,将损失控制在最小水平。

五、风险提示

1)违约事件的集中爆发;

2)海外疫情反复导致全球宏观经济增速大幅下行。

加载中...