新浪财经 债券

新世纪评级:新冠疫情对造纸行业信用质量影响分析

新浪财经

关注

来源:新世纪评级

原标题:【信用评论】新冠疫情对造纸行业信用质量影响分析

概要:

造纸行业周期性较明显,且具有人员、资金密集型特征。一季度通常为造纸业淡季,此次新冠疫情恰逢春节,目前对行业影响有限。但是由于人员返岗时间推迟、原材料供应量不足等因素影响,企业复工情况、出货量等受到一定影响。从债券市场情况看,由于造纸行业内发债企业多为上市公司或实力较强的大中型企业,且近期债券到期数量不多,整体受疫情影响有限。

为应对疫情,我国春节假期延长、复工时间推迟,对各项经济活动形成较大影响。在积极的应对措施下,目前国内疫情已逐步被控制,各项逆周期政策不断出台并落实,各行各业也开始逐渐有序复工。造纸行业受到的直接冲击较小,但通过行业上下游传导,企业在不同程度上仍受到一定负面影响。具体来讲,行业影响存在以下几个方面:

1.  疫情影响下各细分纸种需求情况分化。

生活用纸方面,疫情影响下,具有清洁、消毒作用的生活用纸、湿巾(部分含酒精)等卫生用品的需求有所增长,此外居家时间增长,进一步促进了生活用纸消费量的增加。文化用纸方面,由于主要的书籍、课本需求在疫情之前已提前备好,整体受影响不大;但是学校延期开学、企业积极采用远程办公形式复工,线下流程的精简导致短期内办公场所用纸需求减少。包装用纸方面,食品饮料、家电电子、日用品以及服装鞋帽、快递物流业是主要的包装纸下游消费行业。其中食品饮料行业受餐饮门店经营时间缩短的影响,预计会受到一定冲击,尤其饮料消费量预计有所下降,而食品消费具有刚性特征,其可能通过消费渠道转变到达消费者手中,预计总体消费量变化不大;日用品特征与食品类较为相似,整体消费量估计较为平稳,即便近期因疫情导致消费量出现下滑,后续会存在追涨空间。家电电子和服装鞋帽的需求短期内或受到一定抑制,但具有疫情结束后回弹的特征,预计整体消费量变化不大。快递物流方面,短期看由于春节叠加疫情因素,快递量下降明显,影响箱板瓦楞纸短期需求。

2.  短期纸价存在上涨动力但预计空间有限。

由于疫情期间交通运输受限、原材料供应限制、造纸厂整体复工延迟等因素,行业供给量短期内面临下滑。需求方面,2019年第四季度主要包装纸及文化纸价格多次上涨,下游纸板厂倾向于判断纸价增长空间减小,因此原纸库存数量相对较低,开工后存在补库存需求。此外随着下游制造业的逐渐复工以及赶工要求,需求端也将进一步发力。上述供需因素影响下,纸价或存在上涨空间,但是同样由于道路运输、下游复工至常态尚需一定时间,纸企前期库存积压有待消化,因此纸价上涨空间有限。疫情结束之后,随着供需逐渐恢复,考虑到2019年第四季度及疫情期间纸价已连续经历一段时间上涨,预计进一步上涨的空间有限。

3.  短期内原材料供应或呈现紧张局面。

我国造纸业原材料成本较高,一般原材料成本在纸张制造平均成本中占比超过65%,而造纸业原材料纸浆主要分为木浆和废纸浆两类。木浆方面,受制于林木及纤维资源短缺的现状,我国进口木浆对外依存度很高,2018年我国进口木浆占木浆消耗总量的65.58%,而国产木浆所需原材料木片从国外采购的比例也很大。目前从主要港口的库存数据看,纸浆存量处于较低水平,未来随着纸企复工或面临纸浆供应紧张的局面。废纸方面,近年来外废进口政策日益趋严,国废在我国造纸行业废纸消耗占比逐渐上升,但是国内废纸回收体系目前尚未成熟,存在散、杂、小的现状,很多废纸回收主体为个体户或小型公司。疫情影响下,小企业正常复工难度增大、个人回收能力受限,将导致短期内废纸供应偏紧,进而影响废纸浆的供应。

4.  疫情对全年经营业绩影响有限,但短期内对现金流影响较大。

由于一季度为造纸行业淡季,且从细分行业来看,疫情之后大多数纸种的需求存在回弹可能,因此预计造纸行业全年经营情况受到的影响有限。但是受疫情及交通管制影响,纸厂出货速度减慢,大型纸厂库存积压,短期内对企业现金流形成较大冲击。未来下游逐渐开工、供应链体系恢复常态后,预计这一情况将逐渐好转。

5.  疫情将进一步促进行业集中度提升。

我国造纸行业相对分散、企业规模整体偏小。2018年全国纸及纸板生产企业约2700家,其中年产超百万吨造纸企业仅有21家。近年来我国实施供给侧改革,不断加大造纸行业淘汰落后产能的力度。加之行业新建、扩建产能准入门槛的提升,以及国家环保政策的加强,中小企业环保成本提升,经营压力增大,行业集中度呈现上升趋势,根据中国造纸协会数据,2014~2018年我国造纸行业CR30分别为52.4%、52.9%、56.5%、59%和60.59%。

此次疫情适逢春节,造纸行业内企业大多存在计划内的停工或检修安排,小企业或完全停工,大企业全部或部分生产线开工。比如山东太阳纸业2020年春节期间生产一线正常开工;山鹰纸业瓦楞纸机生产线春节期间正常生产(假期结束后受疫情影响部分停机),包装板块春节假期正常停产后节后已复工,公司箱板瓦楞纸原纸及包装板块库存分别达到约20天及约16天。上述情况导致原纸库存主要集中在大厂,而短期内供应量的减少导致龙头企业存在提价出货的条件,进而能够回笼相对充足的资金。疫情之后,随着造纸企业复工率提升,行业将大概率面临原材料供应紧张的局面,而大企业其疫情期间原纸回笼资金相对充足,在采购方面具有较强的相对优势。运营方面,大企业在疫情期间即可以通过调整开机台数、轮流对机台停机检修等方式合理安排生产,全面恢复运营的效率也较高。综合作用下,在全面复产时间上,大企业将有明显的时间优势,中小企业的竞争劣势进一步凸显。

此外,近年来随着国内环保加码等原因,大型企业陆续在海外建厂或并购浆纸产能,比如太阳纸业在老挝布局建设150万/年的林浆纸项目(30万吨化学浆项目已于2018年投产);玖龙纸业在美国收购的浆纸产能超过110万吨/年;理文造纸越南55万吨/年的纸品产能已投产;山鹰纸业虽未建厂,但近年也相继收购欧美多家工厂。由于疫情前期影响主要集中在国内,大型企业海外工厂运营较为正常,且其具有调配海外资源的能力,整体受影响相对较小,但近日疫情在海外扩散加快,也需关注海外疫情发展情况的影响。

总体来讲,疫情或将进一步推动造纸行业集中度的提升。

6.  疫情影响下部分具备条件的纸企或存在转产可能。

从行业实际情况来看,造纸企业尤其是生活用纸企业一般或多或少参与个人卫生用品企业的经营,尤其生活用纸企业的参与度更高。如恒安国际集团有限公司(简称“恒安国际”)的个人卫生用品销售收入在营业收入中占比超过40%,金光纸业(中国)投资有限公司和中顺洁柔纸业股份有限公司(简称“中顺洁柔”)、维达国际控股有限公司也具有不同规模的个人卫生用品产能。此次新冠疫情以来,我国对各类医用口罩需求量激增,尽管在各项政策支持下,口罩生产企业已陆续复工,但市场上口罩供给仍旧不足,世界卫生组织表示,由于新冠疫情影响,世界正面临口罩、手套等个人防护用品的长期短缺。由于部分生活用纸企业,尤其是一次性卫生用品(湿巾、卫生巾、纸尿裤等)生产企业按照《一次性使用卫生用品卫生标准》的要求,建设有全封闭空调无菌无尘净化生产车间,而一次性卫生用品原材料主要是无纺布,也和口罩原材料高度重合,因此当前疫情影响下,具备条件的部分造纸企业存在转产医用口罩的动力。比如恒安国际已于2月15日生产出第一片医用外科口罩;而中顺洁柔近期公告显示,公司近期已采购5条医用外科口罩生产线,生产能力约35万片/日,预计2月底前形成产能,后续公司还将视需求继续增加生产线以扩大产能至200万片/日。

7.  区域分布特征使得短期内造纸行业受疫情影响有限。

从全国纸及纸板生产布局来看,2018年我国东部地区(11个省、区、市)、中部地区(8个省、区、市)、西部地区(12个省、区、市)纸及纸板产量占全国总产量的比重分别为74.2%、16.3%和9.5%,其中此次疫情相对严重的湖北省产量占比3.2%。从数据来看,湖北省自身造纸产能规模不大,因此短期内区域复工受限对行业影响有限。

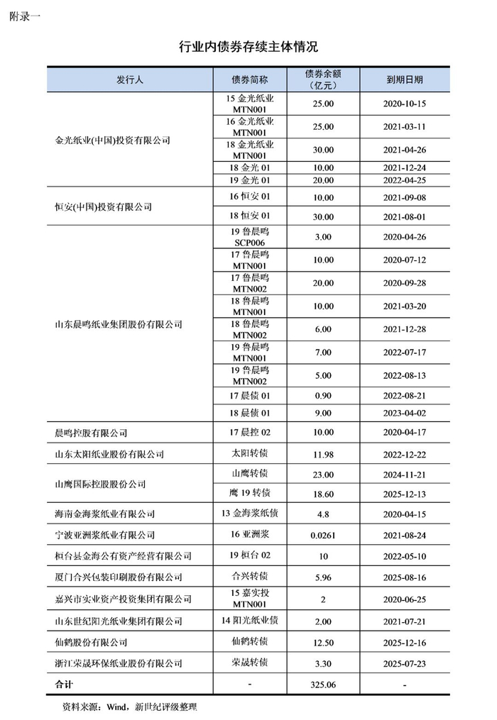
8.  短期内到期债券规模不大,偿付风险可控。

从发债企业来看,造纸行业发债企业多为行业内上市公司或实力较强的大中型企业。近年来,行业内发债企业数量及债券发行规模均呈下降趋势,同时发债企业以高信用等级企业为主,主要是融资环境变化导致低信用等级企业融资难度加大、融资成本上升所致。截至2020年2月19日,行业内发债企业存续主体共14家,存续债券28支[1],债券余额合计约325亿元,其中未来三个月(2、3、4月)到期的债券共3支,合计17.8亿元,涉及主体山东晨鸣纸业集团股份有限公司(3亿元,简称“晨鸣纸业”)、晨鸣控股有限公司(10亿元)、海南金海浆纸业有限公司(4.8亿元)。造纸企业近期到期债券数量及规模均不大,且债务主体多为行业内龙头企业。

财务数据方面,我们对发债企业进行筛选并对样本企业环比数据进行分析。样本选取过程中对于母子公司均发债的,剔除子公司保留母公司、或保留造纸收入占比更高的主体、剔除未公布三季报的企业等原则下,挑选了7家发债主体(详见附录二)。2019年9月末,样本企业综合负债率为65.00%,负债总额共计2770.64亿元,其中刚性债务占负债总额的74.66%,刚性债务规模超过600亿元的2家,分别是金光纸业和晨鸣纸业,100-200亿元的2家,50亿元以下的2家、10亿元以下的1家,刚性债务主要集中在龙头企业。2018Q4-2019Q3,造纸样本企业合计取得营业收入1550.98亿元,同比基本持平,优于同期行业营收下降的现象;营业成本1227.34亿元,同比增长5.53%,涨幅整体小于样本企业;同期毛利率同比下滑3.98个百分点,综合作用下,样本企业盈利虽有下滑但优于行业整体状况。从现金回笼情况看,2018Q4-2019Q3样本企业营业收入现金率有所改善,7家样本企业中,营业收入现金率大于100%的4家,剩余3家均介于90-100%。总体看,在行业景气度下行时期,造纸样本企业虽受到一定影响,但其表现优于行业整体情况。

综合看,此次疫情处于造纸行业传统淡季,且大型造纸企业通过生产线轮换检修等安排,基本未停工,虽然短期内企业现金流受到一定影响,但是随着疫情逐步被控制,各行各业逐渐有序复工,上述情况也将得到好转,造纸发债企业整体受疫情影响有限。

[1]含可转换公司债券,未包含结构化产品。

作者 新世纪评级工商企业评级部 王婷亚

加载中...