新浪财经 债券

大公国际:融资担保行业2020年信用风险展望

新浪财经

关注

分析师 卢 田 李沐勋

我国融资担保行业的监管体系将更加完善,有利于保障行业健康、规范发展,预计2020年政府性担保公司和再担保公司将继续聚焦支小支农的担保主业,融资担保公司担保债券新增额或将放缓,部分公司将面临较大的资产结构调整压力,政府性担保公司的盈利能力仍将承压,部分大中担保机构面临资本补充的压力。预计2020年融资担保公司的信用质量将总体保持稳定。

行业规模:在监管力度不断加强和市场风险有所暴露背景下,融资担保行业整体呈现减量提质的趋势;预计2020年,融资担保公司担保债券余额将继续小幅增长,新增担保额增速或与2019年持平;

业务结构:间接融资担保业务规模继续收缩,以债券担保为主的直接融资担保整体快速增长,已成为大中型融资担保公司最主要业务构成;

资产质量:在宏观经济下行压力犹存、债券市场违约常态化的背景下,融资担保公司的投资类资产和贷款类资产的信用质量仍面临一定挑战,同时为应对监管新规对担保公司资产配置的要求,部分自有资金投资比例超标的担保公司面临较大的资产构成调整压力;

盈利能力:随着资产分级管理制度的逐步实施,融资担保公司资产端业务风险有望下降,但其造成的投资收益下行压力及担保费率进一步下调将使担保公司盈利能力承压;

流动性:短期来看,大中型融资担保公司流动性压力较小,且随着资产结构的进一步调整,融资担保公司流动性风险整体可控;

资本充足:发债融资担保公司的资本金仍较为充裕,但部分前期业务发展激进的融资担保公司担保业务放大比例接近监管红线,预计2020年或将通过增加实收资本、发行永续债来提高净资产水平;

信用质量:拥有公开评级的担保公司信用水平整体较高,且高信用水平融资担保公司以省级国有、全国股份制担保公司为主,预计2020年融资担保公司的信用质量将总体保持稳定。

监管政策

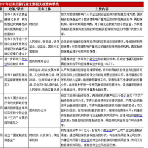
2019年,融资担保行业总体平稳运行,监管体系继续更新完善,预期未来各级监管机构将加强落实最新监管政策,政府性融资担保公司和再担保公司将坚守“支小支农”的担保主业,行业整体运行将更为规范。

2017年8月国务院发布《融资担保公司监督管理条例》(以下简称“《条例》”)以来,各项监管细则和补充规定陆续发布,从担保公司定义、经营规则、监督管理、法律责任、业务指引等各个方面明确了融资担保公司的监督管理体制和业务经营规则。2018年4月,中国银行保险监督管理委员会下发关于《条例》的四项配套制度的通知(银保监发[2018]1号),从经营许可证管理办法、融资担保责任余额计量办法、资产比例管理办法和银担业务合作指引等四个方面对《条例》进行补充,在推动不同规模融资担保公司所专注主业的差异化,促进担保公司担保业务小额分散化及资本市场担保业务高信用等级化,提高融资担保公司整体抗风险能力等方面均起到重要助推作用,同时有利于保障融资担保公司资产的流动性和安全性,保持充足的代偿能力。

《条例》及四项配套制度出台后,2018年以来频频爆出各地政府对当地担保公司下发的整改通知和停业通知。2018年3月深圳市人民政府对部分融资担保机构下发整改函,要求按照规定时间完成整改工作,以达到《条例》规定的要求,逾期仍不符合规定条件的,不得开展相关担保业务。2018年6月,在四川省金融工作局组织各市(州)金融办(局)和有关中介机构对全省融资担保公司合规经营情况进行全面检查后,四川省融资担保业协会下发了停业整顿49家和取消业务资格29家融资担保公司的通报。2019年以来,四川省地方金融监管管理局陆续发布监管公告,24家公司经营许可证被注销或依法吊销,9家公司被责令停业整顿。2019年11月,四川省地方金融监督管理局根据对全省停业整顿类融资担保公司整改验收情况,按照相关法律法规规定,拟责令成都锦江区中小企业融资担保有限公司等15家公司继续停业整顿,拟吊销四川宝通融资担保有限公司等8家公司融资担保业务经营许可证。担保公司面临持续高压的地方金融组织监管,减量提质或将成为未来监管常态。

2019年以来,为切实达到“支小支农”的目标,国务院发布《关于有效发挥政府性融资担保基金作用切实支持小微企业和“三农”发展的指导意见》,规定了政府性融资担保、再担保公司的业务范围和规模,引导其坚守支小支农融资担保主业。2019年10月,融资性担保业务监管部际联席会议成员单位联合印发了《融资担保公司监督管理补充规定》(以下简称“《补充规定》”),《补充规定》保持与现有法规相衔接,要求融资担保公司监督管理部门承担主体监管责任,将未取得融资担保业务经营许可证但实际上经营融资担保业务的住房置业担保公司、信用增进公司等机构纳入监管。此次《补充规定》的发布,填补了信用增进公司的监管空白,有利于进一步规范融资担保经营行为,促进融资担保行业稳健运行。2020年初,政府相关部门为保障疫情期间的金融支持,颁布多条举措优化融资担保服务,要求融资担保机构通过降低保费、取消反担保要求、延长追偿时限等方式降低小微企业融资成本,助力小微企业尽快恢复正常生产经营。

整体来说,各项细化制度的发布和实施有助于融资担保机构的规范经营,部分不满足监管要求的担保机构或将被淘汰。预计未来各地将根据《条例》、四项配套制度以及《补充规定》出台更为具体的实施细则,也将下发更多的整改通知,行业及各地监管力度都将有所加强。同时,在政策引导下,政府性融资担保公司和再担保公司将坚守“支小支农”的担保主业,行业整体运行将更加健康规范。

行业规模

预计2020年,在监管力度不断加强和市场风险有所暴露背景下,融资担保行业整体呈现减量提质的趋势;,融资担保公司担保债券余额将继续小幅增长,新增担保额增速或与2019年持平。

目前,我国担保公司的类别包含融资担保、再担保以及信用增进公司,其出资股东的类别可分为国家级(如中国投融资担保股份有限公司、国家农业信贷担保联盟有限责任公司)、地方政府(如安徽省信用担保集团有限公司)和民营企业(如中合中小企业融资担保股份有限公司),担保公司的数量以地方政府出资为最多。在2018年国家融资担保基金设立之后,各省陆续建立以“国家融资担保基金-省级再担保机构-辖内融资担保机构”三级机构与银行的风险分担机制,预计未来各省辖内政府出资的担保机构数量会略有上升。

另一方面,在严监管的态势下,存在业务开展不佳、脱离主业、不履行担保责任等问题的中小担保机构,特别是民营担保机构面临被行业所淘汰的压力。以四川省和广东省为例,2016年以来,担保公司的数量持续下降。2018年6月,四川省融资担保业协会下发了停业整顿49家和取消业务资格29家融资担保公司的通报;2019年以来,四川省地方金融监管管理局公告称,四川鑫星融资担保有限公司成都分公司等24家公司经营许可证被注销或依法吊销,都江堰市金信融资担保有限责任公司等9家公司被责令停业整顿。根据广东省金融办数据显示,广东省融资担保法人机构家数由2016年的309家下降至2018年末的249家。

在担保业务规模方面,2015年以来,我国担保公司期末在保余额规模迅速上升,但在保余额增速持续下降;期间新增担保额有所波动,2018年新增担保额增速达到近几年来的最低水平,2019年全年新增担保额同比增长13.73%。我国担保公司业务主要以借款类担保和发行债券担保为主。其中,借款类担保指担保公司为被担保人贷款、互联网借贷、融资租赁、商业保理、票据承兑、信用证等债务融资提供担保的行为。

发行债券担保是指担保公司为被担保人发行债券等债务融资提供担保的行为。截至2019年末,我国债券市场担保债券余额合计21,260.85亿元(不含铁路建设基金),其中担保公司担保债券的余额为6,471.72亿元,占担保债券总量的30.44%;参与债券市场担保业务的担保公司数量合计44家(含5家信用增进公司)。我国债券担保集中在大中型担保机构,其中前10大担保机构的债券担保余额合计5,247.15亿元,占担保债券余额的81.08%。

总体来看,在政策性职能的引导下,各省辖内政府出资的担保公司数量整体有所增长,但民间担保机构数量或有所下降,行业整体将呈现减量提质的趋势。短期来看,受新政策影响,以债券担保为主业的担保公司面临单笔债券担保客户集中度的调整压力,低信用等级新增客户将减少,债券担保业务规模增长将受限。担保公司担保债券余额将保持增长,但增速持续放缓,预计2020年在宏观经济下行压力仍然较大的影响下,担保公司担保债券余额仍将小幅增长,新增担保额增速或与2019年持平。

业务结构

间接融资担保业务规模继续收缩,以债券担保为主的直接融资担保整体快速增长,已成为大中型融资担保公司最主要业务构成,预计2020年主要担保公司的业务结构仍将保持稳定。

由于债券担保业务对融资担保公司的综合实力要求较高,且具有单笔金额大、期限长等特点,我国债券担保业务主要集中于少数综合实力较强的融资担保机构。截至2019年9月末,我国融资担保公司和信用增进机构担保的担保债券余额合计约为10,576.88亿元,其中省级国有及全国股份制担保公司和信用增进机构担保债券余额占比高于99%。从部分省级国有及全国股份制担保公司样本数据来看,截至2018年末,债券担保为公司最主要业务构成,且担保债券余额均保持较快增长,间接融资担保占比相对较低且余额有所收缩。大公选取了有公开数据的6家发债担保公司为样本。以样本担保公司为例,2019年受贷款担保、票据承兑担保、信用证担保等新增规模大幅下降影响,担保公司的融资担保业务整体增长乏力,但债券融资担保和非融资担保增长快速。

根据我国债券担保规模排名前十的担保机构来看,截至2019年9月末,中债信用增进投资股份有限公司、重庆进出口融资担保有限公司以及中合中小企业融资担保股份有限公司债券担保余额增速总体较为平稳,而重庆兴农融资担保集团有限公司和深圳市高新投集团有限公司债券担保余额增速最快,复合增长率分别达到797.80%和109.87%,其他机构债券担保余额规模增速处于28.03%~45.42%之间。同时,因担保业务结构调整和新增担保规模较小所致,中国投融资担保股份有限公司债券担保余额持续下降。预计2020年,受限于融资担保放大倍数、单笔担保业务集中度等监管要求,部分前期发展激进的大中担保机构债券担保业务增速将继续放缓,其他信用资质良好、业务拓展空间较大的担保公司或将成为债券担保市场的主力军。

短期来看,我国融资担保公司债券担保业务在区域分布上仍将较为集中,且仍以城投债担保为主。

我国融资担保行业债券担保业务在区域分布上较为集中,且仍以国有企业债券或城投债担保为主,但部分以债券担保为主的融资担保机构受所担保债券集中到期影响,易形成一定的流动性压力。截至2019年9月末,融资担保公司担保债券的发行人以江苏、湖南、安徽、四川等地为主,上述地区债券担保余额合计占比超过48%。以上省份多为广义政府债务压力较大地区,与城投债担保比例较高的特征具有高度相关性。

随着我国债券市场的不断发展和完善,自2013年以来,融资担保公司以城投债为主的债券担保规模增长迅速,并在2017年达到历史最高值。受外部融资环境影响,2018年以来,担保公司的债券担保规模和增速有所下降。预计2020年,担保公司的债券担保规模将继续增长,但增速或与2019年持平。

资产质量

宏观经济下行压力犹存,但风险的前期释放和风险分担机制的建立,将使担保公司传统融资担保业务代偿压力有所缓解;随着债券市场违约常态化,担保公司的债券担保业务面临一定的代偿压力;同时部分自有资金投资比例超标的担保公司面临较大的资产结构调整压力。

近年来,我国经济逐步由高速增长转向以高质量发展为基本特征的新时代,国民经济总体保持平稳健康发展,但实体经济增速放缓,中小企业生产经营仍面临困难。初步核算,2019年全年我国国内生产总值为99.09万亿元,同比增长6.1%。分季度看,一季度、二季度、三季度、四季度同比增长分别为6.4%、6.2%、6.0%和6.0%。从我国担保行业业务结构上看,担保代偿主要来源于银行贷款类等传统融资担保业务,非融资性担保业务风险相对较低,资本市场担保业务兴起时间较晚,且一般担保期限较长,目前大规模业务正处于承保期,风险未完全释放。由于传统融资担保业务主要客户为偿债能力难以达到商业银行放贷标准的中小企业,具有资信水平低、抗风险能力弱、经营不确定性等特点,在宏观经济下行背景下,中小企业偿债能力进一步下降,近年来我国融资担保行业的代偿风险显著上升。短期来看,随着我国传统融资担保业务代偿风险的前期释放,担保业务结构的调整,低风险担保业务份额的增加,我国担保代偿水平增速有望放缓;在新政策导向下,未来我国担保公司小微企业和“三农”担保业务将朝着小额分散化方向发展,覆盖全国的再担保体系的建立健全将有助于分担融资担保机构的风险并促其规范经营,融资担保公司的整体抗风险能力将有所提升。

在资本市场担保业务方面,2019年,我国债券市场共有178只债券违约,涉及的债券违约规模达1,424.08亿元 ,尚未发生担保公司代偿债券违约事件。另一方面,自2015年以来,部分担保机构加速拓展债券担保业务,由于信用风险管控能力尚较弱等原因代偿风险敞口有所扩大,且随着债券市场违约的常态化,以及担保债券的集中到期,未来担保公司将面临一定的债券代偿形成的亏损压力和流动性风险。

在非担保业务方面,担保公司是资金密集型企业,为保证流动性和收益的双重需要,担保公司会利用自有资金开展投资业务。担保公司的投资业务通常包括委托贷款、政府主导下的股权投资(产业基金投资、区县级政策性担保公司入股等)、安全性较高的固定收益投资(国债、金融债券、大型企业债务融资工具、金融机构理财产品等)和其他投资。截至2018年末,6家发债担保公司的资产构成以现金类资产 、应收代偿款、投资类资产和贷款类资产为主,且投资类资产和贷款类资产合计占比均超过资产的50%。其中中证增的投资类资产占资产总额的90.12%,三峡担保的贷款类资产占资产总额的30.98%。一方面,宏观经济下行压力犹存,以及债券市场违约常态化,担保公司的投资类资产和贷款类资产的质量仍面临一定挑战。另一方面,为引导融资担保公司专注主业、审慎经营,确保融资担保公司保持充足代偿能力,2018年4月出台的监管新规对担保公司资产配置能力提出更高要求,部分自有资金投资比例超标的担保公司面临较大的资产构成调整压力。

盈利能力

随着资产分级管理制度的逐步实施,担保公司资产端业务风险有望下降,但其造成的投资收益下行压力及担保费率进一步下调将使融资担保机构盈利能力承压。

我国融资性担保机构收入主要来源于担保费收入,利息收入和投资收益。在主营业务收入方面,目前我国小微企业融资担保费率处于较低水平,间接融资担保费率多为2%左右,且呈逐步下调趋势;再担保和金融产品担保费率为1%左右;资本市场债券担保业务担保费率低于1%。2017年相关部门下发的《条例》强调指出对小微企业和“三农”提供融资担保业务的费率要保持较低水平,且政府推动建立的融资担保公司对小微企业和“三农”的融资担保费率也要降低。

2018年10月,相关部门下发的通知,决定实施小微企业融资担保业务降费奖补政策,2018~2020年每年安排资金30亿元,对扩大小微企业融资担保业务规模、降低小微企业融资担保费率等政策性引导较强的地方进行奖补。为贯彻2019年中央经济工作会议精神,解决小微企业融资难融资贵的问题,2019年12月召开的国务院常务会议提出将政府性融资担保和再担保机构平均担保费率逐步降至1%以下。随着政策导向的担保费率进一步下调,担保主业产生的盈利水平仍将较低。

在补充收入方面,随着《条例》及四项配套制度中对资产分级管理的要求,融资担保公司将逐步调整资产构成,以保障资产的流动性和安全性,一定程度上会限制担保公司自有资金的运营质量,投资收益水平或将减弱,但有利于降低资产端业务风险。预计未来,政府各项税费补贴将成为担保公司收入的重要补充。

流动性

短期来看,大中型担保公司流动性压力较小,且随着资产结构的进一步调整,融资担保公司流动性风险整体可控。

因担保公司非负债经营,其负债规模较小,主要包括应付职工薪酬、应缴税费以及在开展担保业务过程中依照监管要求所提取的担保赔偿准备金和未到期责任准备金等。一般来说,担保公司的流动性压力主要来自于担保业务代偿产生的或有债务压力。截至2019年末,担保公司担保债券的到期期限集中在1年以上,其中在2022-2024年集中到期的债券规模合计3,348.87亿元,占担保债券总额的51.75%。2019年末担保债券规模排名前十大的担保公司中,重庆兴农融资担保集团有限公司债券担保剩余期限以5-7年为主,晋商信用增进投资股份有限公司债券担保剩余期限以1-3年为主,其他担保公司担保债券均集中在3-5年为主。整体来看,对于以债券担保为主的大中型担保公司来说,短期内担保业务带来的流动性压力较小。

截至2018年末,6家发债担保公司的负债以担保业务准备金和长期借款为主。其中,江苏再担保和中证增的短期借款占比分别为4.63%和4.11%,其他发债担保公司均无短期借款。同时在资产分级管理制度的实施和推动下,担保公司资产结构将进一步调整为以流动性较高的Ⅰ级资产和Ⅱ级资产为主。整体来看,发债担保公司的表内债务流动性风险整体可控。

资本充足

发债担保公司的资本金仍较为充裕,但部分前期业务发展较为激进的担保公司担保业务放大比例接近监管红线,预计2020年会通过增加实收资本、发行永续债来提高净资产水平。

因担保公司具有资金密集型特点,担保公司的资本金整体处于较高水平。近年来,随着我国中小企业数量的增多,及其对融资需求的增长,一方面,国家鼓励融资性担保行业的发展,以解决中小企业融资难问题;另一方面,国家对融资担保机构的注册资本提出了更高要求。2017年出台的《融资担保公司监督管理条例》要求设立融资担保公司的注册资本不低于2,000万元人民币,且为实缴货币资本;跨省、自治区、直辖市设立分支机构的融资担保公司注册资本不低于10亿元人民币。

截至2019年9月末,6家发债担保公司平均注册资本为56.98亿元,平均净资产为85.64亿元。因近年来主动调整业务结构,中投保债券担保放大比例处于较低水平,其他发债担保公司的债券担保放大比例均超过5倍。随着债券市场的不断增长,在“融资担保责任余额不得超过其净资产的10倍”的监管红线下,部分前期业务发展较为激进的担保公司存在放大比例较高的问题,面临业务结构调整、补充资本金的压力。预计部分担保公司未来会通过增加实收资本、发行永续债等方式提高净资产水平。

信用质量

拥有公开评级的担保公司信用水平整体较高,且高信用水平担保公司以省级国有、全国股份制担保公司为主,短期来看,融资担保公司的信用质量将维持稳定。

截至2019年末,在债券市场有担保债券的44家担保公司中,共有18家担保公司公开级别为AAA,且以省级国有和全国股份制的担保公司为主;12家担保公司公开级别为AA+;3家担保公司公开级别为AA;其余11家担保公司无公开级别。在级别迁移方面,18家AAA担保公司中有1家为2019年新增,为湖南省融资担保集团有限公司,主体级别由AA+上调为AAA。整体来看,参与债券担保的担保公司整体信用水平较高。预计未来,随着社会信用体系的不断建设,地方政府对担保公司支持力度的不断加大以及债券担保市场的需求,担保公司的信用水平保持稳定,同时高信用水平的担保公司数量或将进一步上升。

2020年初,在各级政府部门的指导下,政府性担保公司和再担保公司对新冠肺炎疫情防控重点保障企业和受疫情影响较大的小微企业提供了差异化优惠的融资担保服务,融资担保公司的政策性职能更加突出。预计未来,我国融资担保公司的监管体系将更加完善和规范,政府性担保公司和再担保公司在支持小微企业和“三农”发展方面能发挥更加重要的作用,担保公司担保债券余额将继续保持增长,但增速或将放缓,部分大中担保机构的业务结构在监管新规的指导下将进一步调整。担保公司担保债券的发行人行业集中度和地区集中度问题仍不会有较大改善,表内投资类资产占比较高的担保公司仍将面临较大的资产结构调整压力,政府性担保公司的盈利能力仍将承压,融资担保公司流动性水平整体保持稳定。部分前期业务发展较为激进的融资担保公司将面临补充资本的压力,或将通过股东增资、发行永续债等补充净资本。拥有公开评级的担保公司信用等级维持在较高水平,且仍以省级国有、全国股份制担保公司为主,融资担保行业整体信用质量维持稳定。

1、数据来源:wind。

2、现金类资产包含货币资金、定期存款、保证金等;投资类资产包含可供出售金融资产、应收款项类投资、以公允价值计量且其变动计入当期损益的金融资产、长期股权投资等;贷款类资产包含委托贷款及发放贷款及垫款。

加载中...