新浪财经 债券

如何看待基础货币与M2的背离?

新浪财经

关注

  来源: 明晰笔谈 文:明明债券研究团队

报告要点

2019年7月15日,人民银行公布6月广义货币(M2)分项数据以及货币当局资产负债表。6月M2同比增速收8.5%,连续23个月维持在8.0%-9.0%区间;储备货币(基础货币)同比减少1.69%,已负增长5个月。回顾曾经的基础货币与M2增速走势,我们可以发现自2017年以来,中国M2增速走势与基础货币增速走势出现一定的背离。

基础货币波动性增强。央行对政府债权、央行对其他金融性公司债权并非基础货币变动的主因。央行国外资产是中国基础货币来源的重要组成部分,目前中国货币政策工具主要转向对银行部门展开逆回购以及MLF,对存款性公司债权项目也逐渐成为基础货币投放的重要渠道。财政存款在基础货币投放的重要性逐渐提升,央行OMO投放量的减少预示着对银行部门债权的变动在基础货币投放中的重要性在不断降低,财政投放会起到更加重要的作用。目前央行似乎没有扩大基础货币总量以支持信贷投放的政策意图,财政投放的重要性在不断增加。我们推测未来基础货币余额的波动性将会继续增大,但总量增速预计将有所减小,预计央行对基础货币波动的容忍度将继续增加。

M2来源显示信用扩张更加多元化。我们认为信贷扩张不能完全解释货币乘数的增加,信用扩张的方式更显多元化。银行对非金融部门信用扩张和购置政府债券已经成为M2扩张的主力。银行部门支持政府财政对M2增量也相当重要。从托管数据来看,银行部门同样存在增持政府债券的行为。目前信贷增速未见高增,同时信贷结构也偏向短期化,小微企业信贷或许是看待未来信贷增速的重要抓手。其次,地方专项债发行和财政支出也是重要的边际变量。我们认为2019年3季度M2增长压力不大,财政支出和地方政府专项债将对信贷产生替代作用,整体信用扩张结构继续多元化。

债市策略:目前,中国货币乘数已经达到近20年高点,同时基础货币增速趋近于0%与M2增速稳定在8-9%区间二者同时存在。我们认为M2增速相较基础货币的变动更受央行关注。央行货币政策工具箱更重于保证银行部门以各种方式投放足额M2,而当前经济前景承压使得信贷需求有所不足,这也组成了近期M2投放的多元化。银行利用表内资金购置债券支持非金融部门和政府财政的M2投放方式显得更加重要。综上所述,我们认为未来信贷扩张仍然有压力,基于M2维稳的视角,银行机构配置债券的动力将有所加强,利好近期债市。认为对基础货币的波动(或是央行公开市场操作额度大小)无需过于关注,预计M2仍将平稳增长,但内部结构值得重视。

正文

2019年7月15日,人民银行公布6月广义货币(M2)分项数据以及货币当局资产负债表。6月M2同比增速收8.5%,连续23个月维持在8.0%-9.0%区间;储备货币(基础货币)同比减少1.69%,已负增长5个月,M2与基础货币的背离将货币乘数推至6.14。回顾曾经的基础货币与M2增速走势,我们可以发现自2017年以来,中国M2增速走势与基础货币增速走势出现一定的背离。截止2019年6月,中国基础货币增速已经连续5个月为负值,而M2增速依旧稳健。

基于这样的观察,我们认为目前央行的货币调控方式或许更注重M2增速的稳健,力图维持M2增速的稳定,而对基础货币的波动容忍度有所增加。而货币乘数的上升并不仅仅由银行积极放贷支持经济引起,更有基础货币波动增大与M2形成方式多元化的因素在其中。

基础货币波动性增强

央行对政府债权、央行对其他金融性公司债权并非基础货币变动的主因。目前中国基础货币余额约为31.3万亿元,同比增速仅为-1.69%,已经有5个月持续收缩。依据央行资产负债表中总资产以及总负债的勾稽关系,我们考察了近期央行资产负债表的资产部分变动。

对其他金融性公司债权、债权发行等项波动较小,其他资产负债项有上升趋势。由于央行对政府债权自2007年购买特别国债后一直保持稳定(目前余额稳定于15,250.25亿元),故而我们认为其并非基础货币变动的原因。考察央行对其他金融性公司债权的变动,该项主要记录央行为了金融稳定而开展的对非银金融机构的再贷款,其三次大规模的增量均源于特定的金融事件(1999-2000年和2004-2007年定向支持四大资产管理公司处置银行不良债务,2015年为救市向证金公司再贷款),目前其余额也随着贷款到期而缓慢减小。同时央行对非金融部门债权额度相对基础货币余额极小,目前仅余额约27亿元;央行“债权发行”项目主要记录央行发行央行票据的余额规模,该项在中国贸易结汇额高增期起到了回收基础货币的作用,但目前三点原因导致其已经成为较少使用的货币政策工具:一来中国贸易外汇流入额度已有减小;二来强制结售汇制度也在逐渐放松,“藏汇于民”逐步推进;三来央行票据的发行有较大的货币政策成本,同时推测该项6月的变动主要由央行在港发行300亿元离岸央票引起。其余某些项目例如国外负债、自有资金存量或变化量较小,对基础货币影响也并不显著。而其他资产、其他负债项虽然额度较大,但目前其变动还缺乏一个公开的信息来源说明项目所包含的具体内容,我们可以观察到其他资产&负债每逢季末可能有较大动作,同时二者额度自2017年以来均有上升趋势,我们预计二者的变动可能仍将呈现稳步上升的趋势。

由于上述项目变动都不大,故而我们可以将基础货币勾稽关系简化:

基础货币≈对其他存款性公司债权+国外资产-政府存款;

将等式右侧的项目加总,可以发现2013年以来其对基础货币的拟合效果较好。进一步观察2013年来年度基础货币变动及其来源结构,存在以下特征:①基础货币月内波动较大,自2018年以来,基础货币单月环比波动常常达到15,000-20,000万亿元,其波动相较2018年之前有了明显的增大;②央行国外资产依旧是中国基础货币来源的重要组成部分,总计额度有21.8万亿元,但外汇占款影响实际逐年减弱,今年以人民币计价国外资产波动较小,单月环比变动往往在百亿元左右;③中央银行对其他存款性公司债权增量自2017年起持续缩量,目前中国货币政策工具主要转向对银行部门展开逆回购以及MLF,对存款性公司债权项目也逐渐成为基础货币投放的重要渠道(目前余额约为10.2万亿元),但近期该项实际上进入缩量区间,对基础货币起到下拉作用。

财政存款在基础货币投放的重要性逐渐提升。从近期表现来看,财政存款对基础货币形成了支撑:2019年6月政府存款环比减少3,662亿元,基础货币环比增加8,970亿元,财政投放占比达40.8%;2019年上半年政府存款环比增加7,458亿元,基础货币环比减少17,870亿元,财政回笼占比达41.7%。同时观察央行的公开市场操作,可以发现央行公开市场操作中货币投放额度有所减小,其维稳资金面的态度可能更加重要。观察公开市场操作货币净投放和对银行部门债权的变动关系,可以认为当前央行公开市场操作投放净额构成了大部分对银行部门债权的增量。而目前央行OMO投放量的减少预示着对银行部门债权的变动在基础货币投放中的重要性在不断降低,财政投放会起到更加重要的作用。

在出口以及外汇流入因贸易摩擦承压、OMO更多用于熨平资金面波动的情况下,财政存款对基础货币的支撑作用将更加凸显。财政存款因为税收和财政支出周期的影响,也呈现出明显的周期性,1、4、5、7、10月份财政存款倾向于增加,3、9、12月财政存款减少。值得注意的是,在财政存款增加月,对其他存款性金融机构债权倾向于增加,央行往往展开OMO操作投放来对冲税期效应。

综上所述,我们可以发现目前央行似乎没有扩大基础货币总量以支持信贷投放的政策意图,财政投放的重要性在不断增加。但是财政存款的货币投放、回笼却是不受央行控制的,其国债发行以及财政投放支持经济的节奏与力度更多受财政政策控制。结合OMO工具投放额度减小的现状,我们可以推测未来基础货币余额的波动性将会继续增大,但总量增速预计将有所减小,预计央行对基础货币波动的容忍度将继续增加。货币乘数分母端增长将有所下行,分子端扩张或将主导信用扩张的未来。

M2来源显示信用扩张更加多元化

2019年6月M2同比增速收8.5%,连续23个月维持在8.0%-9.0%区间;储备货币(基础货币)同比减少1.69%,已负增长5个月,M2与基础货币的背离将货币乘数推至6.14,已经达到了中国货币乘数自有统计以来的最高区间。2019年《政府工作报告》关于货币政策的表述中,首次提出M2、社融增速与名义GDP相匹配,而中国M2同比增速也较为稳定。但考察信贷扩张的速度,我们发现中国各项贷款的同比增速并未高增,2019年6月增速录得12.45%基本持平去年同期,但2018年6月的货币乘数仅为5.56。故而我们认为信贷扩张不能完全解释货币乘数的增加,目前信用扩张的方式更显多元化。

从存款性公司概览来看,由于M2实际上是银行部门负债,其增量来源则来自于银行部门利用准备金进行放贷、投资以及债券购买等等行为。由于有一些项目对M2增速变动的影响不大,例如实收资本项指央行与商业银行的资本金,变动较小;其他(净)项是存款性公司存款与负债的调整项,实际意义不太清晰;不纳入广义货币的存款主要指的是商业银行的可转让定期存单和其他存款,2017年之后波动较小。故而我们可以简化M2增速来源为:

广义货币(M2)≈国外净资产+对政府债权(净)+对非金融部门债权+对其他金融部门债权-债券

银行对非金融部门信贷和购置政府债券的行为已经成为M2扩张的主力。2016-2018年间,贸易环境的恶化导致了银行国外净资产的下滑,同时2018年开始的金融去杠杆行动极大的压缩了银行部门对非银金融部门的信贷投放(2016年,对非银部门贷款高峰时贡献了30%M2增量,而目前对非银金融部门信贷已经连续13个月负增长)。2018年起,银行对非金融部门债权的影响迅速增大,贡献率将近70%。从同比增速来看,2015-2016年间银行对其他金融部门债权增速在50%以上,而目前该项增速已经长期保持-5%以下。与此同时,银行部门对实体经济部门提供信用(包含放贷、购买企业债券)则提供了主要的同比增量;银行部门对政府部门提供信用(主要来源于购买国债以及地方政府债券)也有着约21%的增速,提供约50,000亿元的M2同比增量。

从环比数据看,银行部门支持政府财政对M2增量也相当重要。“对政府债权(净)”等于货币当局的“对政府债权”减去“政府存款”,再加上其他存款性公司“对政府债权”。由于中国央行对政府债权项变动很小,对政府的信用扩张则主要由银行部门“对政府债权”以及“财政存款”项决定。在6月金融数据点评文章中我们提到,目前社融增量越来越依靠地方政府专项债融资。6月,银行体系对政府债权增量为8,692亿元,同期M2增量为30,206亿元,银行支持财政带来的M2占比约为28.8%(如果国债资金全部投放的情况下)。

从托管数据来看,银行部门同样存在增持政府债券的行为。截止2019年6月,相较2018年1月,商业银行部门增持了约8,000亿元的记账式国债;与2019年1月相比,商业银行部门增持了约15,500亿元的地方政府债券。而商业银行部门在2019年上半年同样增持了一部门非金融部门债券,相较2019年1月,商业银行扩大ABS持有规模约1,000亿元,但诸如企业债、短期融资券以及超短融的债券商业银行往往仅有小幅增持,其债券持有偏好更偏向政府债券。

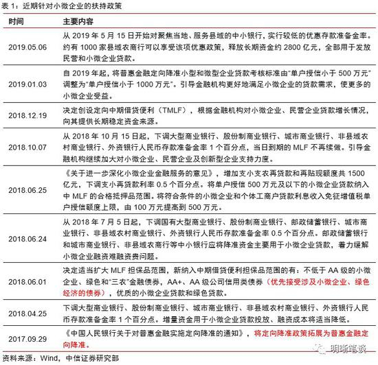
未来M2增量应关注小微信贷、地方专项债发行以及财政支出节奏。目前信贷增速未见高增,同时信贷结构也偏向短期化,我们推测小微企业信贷或许是看待未来信贷增速的重要抓手(由于小微企业信贷往往呈较短期限,可能不会较多借入长期限资金)。梳理近期针对小微企业的扶持政策和小微信贷在新增信贷中的比重,我们预计未来银行部门实施小微信贷的力度将是判断未来信贷的重要视角。

其次,地方专项债发行和财政支出也是重要的边际变量。同国债购买不同,商业银行配置地方政府专项债可以直接形成信用扩张(配置国债的资金须经过财政支出财政形成M2)。目前地方专项债发行逐渐提速,而商业银行对地方政府债的配置也显得更加积极。由于国债募得资金须统一存放国库,故而财政支出节奏对未来M2增量也起到非常重要的作用。2019年6月一般公共预算支出同比增长5.6%,高于上个月3.5个百分点;上半年财政支出增速为10.7%,低于一季度支出增速4.3个百分点,目前财政政策“减税费+宽财政”的组合使得财政扩张有短暂反复的可能。

预计小微企业信贷在新增人民币信贷中的占比将逐步扩大,支持M2增速;预计地方债发行将有所提速,但地方债所剩余额是M2增速的一大掣肘;预计财政支出节奏有所反复,不会对M2形成趋势性作用。综上所述,我们认为2019年3季度M2增长压力不大,财政支出和地方政府专项债将对信贷产生替代作用,整体信用扩张结构继续多元化。

债市策略

目前,中国基础货币增速趋近于0%与M2增速稳定在8-9%区间二者同时存在。我们梳理了基础货币与M2投放的来源变动,认为M2增速相较基础货币的变动更受央行关注。央行货币政策工具箱更重于保证银行部门以各种方式投放足额M2,而当前经济前景承压使得信贷需求有所不足,这也组成了近期M2投放的多元化。银行利用表内资金购置债券支持非金融部门和政府财政的M2投放方式显得更加重要。综上所述,我们认为未来信贷扩张仍然有压力,基于M2维稳的视角,银行机构配置债券的动力将有所加强,利好近期债市。

资金面市场回顾

2019年7月26日,银存间质押式回购加权利率大体上行,隔夜、7天、14天、21天和1个月分别变动了-0.17bps、0.39bps、5.38bps、0.51bps和3.57bps至2.63%、2.64%、2.70%、2.62%和2.61%。国债到期收益率大体上行,1年、3年、5年、10年分别变动-0.50bps、0.52ps、0.30bps、0.26bps至2.63%、2.90%、3.01%、3.17%。上证综指上涨0.24%至2,944.54,深证成指上涨0.04%至9,349.00,创业板指下跌0.27%至1,561.86。

周五央行未开展逆回购操作, 有1000亿元7天逆回购到期,开展2个月国库现金定存1000亿元,实现流动性零投放净回笼。

【流动性动态监测】我们对市场流动性情况进行跟踪,观测2017年开年来至今流动性的“投与收”。增量方面,我们根据逆回购、SLF、MLF等央行公开市场操作、国库现金定存等规模计算总投放量;减量方面,我们根据2018年3月对比2016年12月M0累计增加4388.8亿元,外汇占款累计下降4473.2亿元、财政存款累计增加5562.4亿元,粗略估计通过居民取现、外占下降和税收流失的流动性,并考虑公开市场操作到期情况,计算每日流动性减少总量。同时,我们对公开市场操作到期情况进行监控。

市场回顾

可转债

可转债市场回顾

7月26日转债市场,平价指数收于92.68点,下跌0.64%,转债指数收于110.22点,上涨0.71%。172支上市可交易转债,除中宠转债、福能转债停牌,亚太转债横盘外,146支上涨,23支下跌。其中圣达转债(8.80%)、隆基转债(3.35%)、东音转债(2.73%)领涨,溢利转债(-1.84%)、杭电转债(-1.08%)、泰晶转债(-0.65%)领跌。172支可转债正股,除中宠股份、福能股份停牌,洪涛股份、通威股份、江苏银行、中信银行、山鹰纸业、岭南股份、新时达、顾家家居、广电网络、厦门国贸和上海环境横盘外,85支上涨,76支下跌。其中,兄弟科技(9.95%)、奇精机械(7.43%)、圣达生物(7.11%)领涨,台华新材(-4.10%)、杭电股份(-3.67%)、新泉股份(-3.31%)领跌。

可转债市场周观点

上周转债市场受益于正股回暖跌价溢价率走阔双重推动变现不俗。多数个券全周收涨,但内部分化依旧较为明显。

回顾7月份以来的行情,随着6月下旬短暂的弱beta修复行情的完结,从单周的角度看无论是权益市场亦或是转债市场都略显沉闷。但我们在前两周周报曾讨论过,适当的将眼光放长远沉闷的市场并不简单,实际上近两三周以来市场行情似乎出现了一些变化,这个变化正是我们在下半年年度策略转债部分展望:alpha走向前台。

从两个角度进行验证,第一个角度从触发提前赎回的视角看,7月以来宁行与生益转债陆续触发赎回,而隆基、天康以及平银转债等品种后续近期触发提前赎回条款的概率也较大,上述标的正股基本属于细分领域龙头或正处于业绩景气周期内,反观上半年触发提前赎回条款的标的正股中有相当一部分是基于市场短期热点或市场整体beta行情推动,从资质对比来看当前触发提前赎回条款标的的质量更胜一筹;第二角度从近期涨跌幅来看,6月底市场弱beta修复持续至7月第一周,7月8日市场调整为结束的标志,我们统计7月8日收盘至7月26日收盘涨跌幅位于前10%的标的,从下表依旧可以发现多数标的正股享有细分领域龙头地位。虽然转债个券的涨跌幅与正股涨跌幅之间依旧存在差异,但总体正股涨幅也位于同期前列。

但需要指出的是,上述统计的时间区间偏短,可能会遗漏一些优质标的,因此从逻辑的层面进一步探讨。转债层面最终的收益源自于正股,下修博弈、溢价率的走扩等等更多是一些短期交易的收益,中长期看把握正股才是把握转债核心的收益来源。正股层面是市场风格的结果,在EPS压力较大的时候收益更多源自PE,以抓住风险偏好扰动为目的,这一现象在上半年的市场特别是一季度表现的淋漓尽致,导致转债涨幅居前的标的中优质这一标签并不明显。但长期看市场的主线仍旧围绕盈利展开,最后价格走势要与盈利相匹配,当前的市场正在经历风格的再平衡,无论是前期抱团消费板块亦或是当前追逐科技股,最终都需要盈利兑现,在这一趋势下行业格局愈发重要,细分领域龙头或是成长股具有相对优势,下半年转债市场呈现的这一苗头正是这一趋势在转债市场的映射。

基于上述数据与逻辑的交叉验证,我们落脚到当前转债市场的策略,总体策略重申alpha走向前台的判断,选择优质标的是策略的核心,而优质标的得范围不仅包括市场一致预期的热点板块或标的,也需要挖掘一些逆周期或是潜在成长股的机会,特别是一些规模相对有限或者评级偏低标的中的潜在机会,从优质的角度出发转债的价格或是溢价率是次要的考虑因素,优质标的可以弥补一个略高的溢价率同时也会经历价格走高的过程。从节奏来看,我们认为优质标的的超额收益呈现是一个漫长且伴随反复的过程,需要时间需要耐力。在三季度alpha与beta风格的再平衡依旧会形成扰动,在低价标的中寻找些beta机会总是超额收益的来源,这考验的是交易能力,无须花过多篇幅阐述。

我们组合依旧例行按照规模或者触发提前赎回进行调整,加入了部分新标的。

高弹性组合建议重点关注参林(百姓)转债、拓邦(和而)转债、绝味转债、高能转债、精测转债、通威转债、洲明转债、光电转债、桐昆转债、天康转债以及金融转债。

稳健弹性组合建议关注海尔转债、蒙电转债、文灿转债、水晶转债、雨虹转债、玲珑转债、久立转2、司尔转债、启明转债、中鼎转2和大银行转债。

风险因素:市场流动性出现大幅波动,宏观经济不如预期,无风险利率大幅波动,正股股价超预期波动。

股票市场

转债市场

加载中...